120
Примечание. В приближенных расчетах параметра L можно исключить определение величины j , приняв ее значения для естественного охлаждения 2 А/мм2 и для охлаждения с воздушным обдувом 2 3 А/мм2.
5. |
Сечение провода без изоляции: |
|||||||||||||||
|
|
|
|
Sn |
= |
I |
= |
|
5 |
|
2,3 мм2. |
|||||
|
|
|
|
|
2,18 |
|
||||||||||
|
|
|
|
|
|
|
j |
|
|
|
|
|
||||
6. |
Максимальное число витков обмотки дросселя |
|||||||||||||||
W = |
Sккзк |
= |
Soк nc nh кзк |
|
= |
h c кзк |
|
= |
50 32 0,35 |
= 243,5 ≈ 244 . |
||||||
|
|
|
|
|
|
|||||||||||
|
Sn |
|
Sn |
|
|
|
|
|
Sn |
2,3 |
|
|||||
Здесь nc = nh =1, так как заполнение окна полное.
7. Расчетная максимальная индуктивность дросселя по
(2.2.6):
L = |
(S |
c |
= к |
зс |
a b) W 2 |
= |
|
|
0,85 20 40 |
10−6 2442 |
|
= |
||
L |
|
μ |
|
+ 0,8 106 δ |
|
10−3 0,45 10−2 |
+0,8 106 1,0 10−3 |
|||||||
|
|
a |
195 |
|
||||||||||
|
c |
|
|
|
|
|
|
|
|
|
|
|
||
|
|
|
|
|
|
= |
40, |
= 0,048 Гн. |
|
|
||||
|
|
|
|
|
|
|
|
|
|
|
|
|||
|
|
|
|
|
|
43,3 +800 |
|
|
||||||
|
|
|
|
|
|
|
|
|
|
|
||||
|
Здесь |
приняты: |
|
минимальная толщина зазора δ =1 |
|
мм |
||||||||
и усредненная магнитная |
проницаемость |
электростали |
3425 |
|||||||||||
μа =0,45 10−2 Гн/м. |
|
|
|
|
|
|
|
|
||||||
Если рассчитанная индуктивность дросселя окажется недостаточной для выполнения его функций в электрической схеме, то ее можно увеличить путем увеличения сечения Sс за счет исполь-
зования нескольких сердечников.
Увеличение числа витков обмотки дросселя наиболее эффективно увеличивает индуктивность (квадратичная зависимость), но для этого нужно уменьшить сечение провода (иначе не войдут новые витки в окно магнитопровода). Это возможно при использовании дросселя в цепях с меньшими токами, чем принято для расчетов индуктивности.
121
4.6Пример раскладки проводников в окне тороидального сердечника
В результате расчетов для магнитного элемента — трансформатора получены показатели:
а. Размеры магнитопровода (тороида), в мм:
а = 20, b = 40, с = 50.
б. Для обмоток катушки:
W1 = 84, W2 = 28,
Sn1 = 4 мм2, Sn2 = 12,8 мм2, Snf = 2,1 мм2 (без изоляции!).
Поскольку Sn1 больше Snf в 2 раза и больше Sn2 в 6 раз, предварительно решено: мотать обмотку W1 двумя параллельными проводниками стандартным проводом марки ПЭВ-2 с сечением Sn1 = = 1,91 мм2 и диаметром d1и = 1,61 мм (табл. П.14).
Вторичную обмотку W2 мотать многожильным проводом или кабелем с числом жил nж ≥ 5.
Диаметр многожильного провода вторичной обмотки с учетом изоляции d2и определяется по формуле:
d |
2u |
= |
4 |
|
Sn2 |
+ 2 |
и |
, |
(4.6.1) |
|
|
||||||||
|
|
π |
|
кзж |
|
|
|||
|
|
|
|
|
|
|
|||
где Sn2 — расчетное сечение вторичной обмотки, мм2 (в нашем
примере Sn2 = 12,8 мм2);
кзж — коэффициент заполнения сечения многожильного
провода, при nж ≥ 5 нужно принимать кзж = 0,8.
и — толщина изоляции многожильного провода; для напряжений до 1 кВ и =1 мм.
Для нашего примера получается:
d2u = |
4 |
|
12,8 |
+ 2 1 5,6 мм. |
π |
|
|||
|
0,8 |
|
||
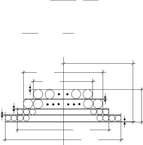
Дальше ведется раскладка проводников в окне тороида. Для круглого окна длины слоев и числа витков в слоях будут уменьшаться по мере приближения к центру окна (рис. 4.6.1), чего не происходит для окон с прямоугольным сечением.
122
Раскладка первичной обмотки
Длина первого слоя укладки W1:
|
|
|
LC11 = π(c − 2 к ), |
|
(4.6.2) |
|||||||||||||
где к — толщина изоляционного каркаса катушки. |
|
|||||||||||||||||
Среднерасчетное значение |
к |
=1 мм. |
|
|
||||||||||||||
Получается: LC11 = π(50 − 2,1) =150,7 151 мм. |
|
|||||||||||||||||
Число витков в первом слое: |
|
|
|
|
|
|
|
|||||||||||
|
|
W |
|
= |
LC11 кук |
. |
|
(4.6.3) |
||||||||||
|
|
|
|
|
|
|
|
|||||||||||
|
|
|
|
C11 |
|
|
nn1 |
d1u |
|
|
||||||||
|
|
|
|
|
|
|
|
|
|
|
||||||||
Здесь nn1 — число провдников в сечении Sn1, выбрано выше |
||||||||||||||||||
nn1 = 2 при d1u |
= 1,61 мм; намотка ведется двумя проводниками, |
|||||||||||||||||
укладываемыми рядом; |
|
|
|
|
|
|
|
|
|
|
|
|
|
|
|
|
||
кук — коэффициент укалдки проводников, его значения в |
||||||||||||||||||
табл. 3.4.4; при d1u ≥1 мм, кук |
= 0,85. |
|
|
|
||||||||||||||
Получаем: |
|
|
|
|
|
|
|
|
|
|
|
|
|
|
|
|
|
|
|
W |
|
= |
151 0,85 |
40 витков. |
|
||||||||||||
|
|
|
|
|
||||||||||||||
|
C11 |
|
|
|
2 |
1,61 |
|
|
|
|
|
|
|
|||||
|
|
|
|
|
|
|
|
|
|
|
|
|
||||||
Поскольку |
(WC11 = 40) < (W1 = 84) , нужны |
последующие |
||||||||||||||||
слои укладки первичной обмотки. |
|
|
|
|
|
|
|
|||||||||||
Для второго слоя W1: |
|
|
|
|
|
|
|
|
|
|
|
|
||||||
|
LC12 = π[c − 2( |
к + d1u + c ]. |
(4.6.4) |
|||||||||||||||
LC12 = π[50 − 2(1+1,61+0,1)] 140 мм. |
|
|||||||||||||||||
Здесь c = 0,1 мм, межслойная изоляция, в среднем для всех |
||||||||||||||||||
конструкций до 1 кВ. |
|
|
|
|
|
|
|
|
|
|
|
|
|
|
|
|
|
|
Число витков второго слоя W1: |
|
|
||||||||||||||||
|
|
|
|
|
L |
|
к |
ук |
|
|
140 0,85 |
|
|
|||||
|
W |
= |
|
|
C12 |
|
|
= |
|
|
|
37 . |
(4.6.5) |
|||||
|
|
|
|
|
|
|
|
|
|
|
|
|||||||
|
C12 |
|
|
|
|
nn1 d1u |
|
|
|
2 1,61 |
|
|
||||||
|
|
|
|
|
|
|
|
|
|
|
||||||||
123
Число витков обмотки W1 для третьего слоя:
WC13 =W1 −WC11 −WC12 = 84 − 40 −37 = 7.
Чтобы не укладывать эти 7 витков в третий слой, целесооб-
разно увеличить исходный размер окна на величину |
c , обкспе- |
|||||||
чивающую укладку всех витков W1 в 2 слоя. |
|
|||||||
Значение c вычисляется по формуле: |
|
|||||||
c |
= |
nn1 d1u WC13 |
= |
2 1,61 7 |
4 мм. |
(4.6.6) |
||
|
|
|||||||
|
к |
ук |
π n |
|
0,85 π 2 |
|
||
|
|
|
c1 |
|
|
|
|
|
Далеебудемсчитать, чтопринятаяранееширинаокнас= 50 мм, |
||||||||
будет равна 54 мм: увеличено на |
c = 4 мм. |
|
||||||
Раскладка вторичной обмотки
Для первичного слоя обмотки W2 диаметром d2u остается длина LC 21:
LC 21 = π(c − 2( |
|
к + nc1 d1u + |
c (nc1 −1) + мо). |
(4.6.7) |
||||||||
Здесь nc1 — число слоев перивчной обмотки; |
|
|||||||||||
мо — толщина межобмоточной изоляции; |
|
|||||||||||
|
мо 0,2 мм (лакоткань и др.). |
|
||||||||||
Получаем: |
|
|
|
|
|
|
|
|
|
|
|
|
LC 21 = π(54 − 2(1+ 2 1,61+0,1 1+ 0,2) 141 мм. |
|
|||||||||||
Число виков в первом слое W2: |
|
|
|
|||||||||
|
|
L |
|
к |
ук |
|
141 0,85 |
|
|
|||
W |
= |
|
C 21 |
|
= |
|
|
|
21. |
(4.6.8) |
||
|
|
|
|
|
|
|
|
|||||
C 21 |
|
nn2 d2u |
|
2 |
5,6 |
|
|
|||||
|
|
|
|
|
||||||||
На второй слой обмотки остается витков:
WC 22 =W2 −WC 21 = 28 −21 = 7 .
Это число витков уложится во втором слое W2 и даже не заполнит его полностью. Проверим сказанное.
|
|
|
|
|
|
124 |
|
|
Длина для второго слоя W2: |
|
|
||||||
LC 22 = LC 21 −2(d2u + |
c ) π =141−2(5,6 +0,1) π 105 мм. |
|||||||
Потребуется длина для укладки WC 22 : |
|
|||||||
|
L |
|
= WC 22 d2u |
= 7 5,6 46,1 мм, |
(4.6.9) |
|||
|
C 22ф |
|
|
|
кук |
0,85 |
|
|
|
|
|
|
|
|
|
||
что составляет от LC 22 : |
|
|
|
|
|
|
|
|
|
LC 22ф 100% = 46,1 100% = 44% . |
|
||||||
|
LC 22 |
|
|
|
|
105 |
|
|
Эскиз раскладки приведен на рис. 4.6.1. |
|
|||||||
|
|
LC 21 |
|
|
|
|
|
|
|
мо |
|
LC 22 |
|
|
|
||
|
|
|
|
|
|
|
c |
|
мо |
|
|
|
|
|
|
|
cкв |
|
• |
• |
• |
• |
• |
• |
|
|
c |
• • |
• |
• |
• |
• |
• |
|
|
|
|
|
|
|
|
|
LC12 |
к |
|
|
|
|
|
|
|
LC11 |
|
|
|
|
|
|
Рис. 4.6.1 |
|
||
Фактическая внутренняя толщина катушки скв |
|
|||||||
Формула для ее определения по рис. 4.6.1: |
|
|||||||
скв = к + nсл1 d1u + c (nсл1 −1) + мо + nсл2 d2u + c (nсл2 −1) + мо. |
||||||||
Получаем: |
|
|
|
|
|
|
|
(4.6.10) |
|
|
|
|
|
|
|
|
|
cкв =1+ 2 1,61+0,1(2 −1) +0,2 + 2 5,6 + 0,1(2 −1) + 0,2 =15,8 16 мм. |
||||||||
Диаметр технологического окна d0 : |
|
|||||||
|
d0 = c − 2 cкв = 54 − 2 16 = 22 мм. |
|
||||||