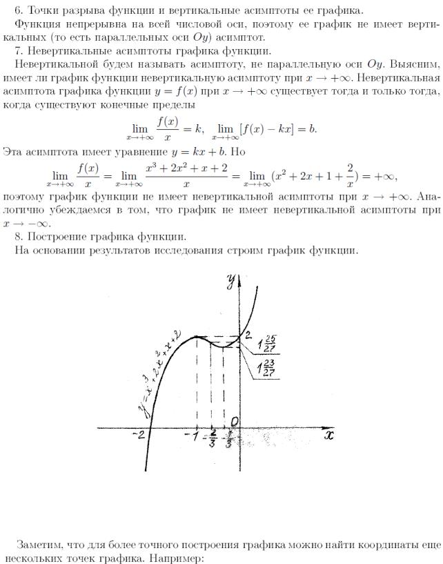
11
Рис.1
12
13
14
Рис. 2
15
E( y) ( ; ) .
2. РГР № 2 «Интегральное исчисление функции одной переменной»
2.1. Теоретический материал Таблица основных неопределённых интегралов
1. |
x dx |
|
|
|
x 1 |
C ( 1); |
||||||
|
|
|
|
|
|
|
||||||
|
|
|
|
1 |
||||||||
2. |
|
dx |
ln |
|
x |
|
C . |
|||||
|
|
|||||||||||
|
||||||||||||
|
|
x |
|
|
|
|
|
|
|
|
||
|
|
|
|
|
ax |
|
|
|||||
3. |
axdx |
|
|
|
C . |
|||||||
|
|
|
|
|||||||||
|
|
|
|
ln a |
||||||||
4.exdx ex C .
5.sin xdx cos x C .
6.cos xdx sin x C .
7. |
|
|
|
|
|
|
dx |
tgx C . |
|
|
|
|
|
||||||||||||||||
|
|
|
|
|
|
|
|
|
|
|
|
|
|
||||||||||||||||
|
|
cos2 x |
|
|
|
|
|
||||||||||||||||||||||
8. |
|
|
|
|
dx |
ctgx C . |
|
|
|
|
|
||||||||||||||||||
|
|
|
|
|
|
|
|
|
|
|
|||||||||||||||||||
sin2 x |
|
|
|
|
|
||||||||||||||||||||||||
|
|
|
|
|
|
|
dx |
|
|
|
1 |
|
|
|
|
|
x |
|
|
|
|
|
|||||||
9. |
|
|
|
|
|
|
|
|
|
arctg |
|
|
C . |
||||||||||||||||
x2 |
a2 |
a |
a |
||||||||||||||||||||||||||
10. |
|
|
|
|
dx |
|
|
|
1 |
ln |
|
x a |
|
C . |
|||||||||||||||
|
|
|
|
|
|
|
|||||||||||||||||||||||
|
|
|
|
|
|
|
|
|
|
|
|||||||||||||||||||
x2 |
a2 |
2a |
x a |
||||||||||||||||||||||||||
11. |
|
|
|
|
dx |
|
|
|
|
arcsin |
x |
C . |
|||||||||||||||||
|
|
|
|
|
|
|
|
|
a |
||||||||||||||||||||
|
a2 x2 |
||||||||||||||||||||||||||||
|
|
|
|
|
|
|
|
|
|
|
|
|
|
|
|
|
|
|
|
|
|||||||||
|
|
|
|
dx |
|
|
|
|
|
|
|
|
|
|
|
|
|
|
|
|
|||||||||
12. |
|
|
|
|
ln |
x |
|
x2 a2 |
|||||||||||||||||||||
|
|
|
|
|
|
|
|
|
|
||||||||||||||||||||
|
|
|
|
|
|
|
|
|
|||||||||||||||||||||
|
|
x2 a2 |
|
||||||||||||||||||||||||||
|
|
|
|
|
|
|
|
|
|
|
|
|
|
|
|
|
|
|
|
|
|
|
|
||||||
dx x C .
C .