Материал: 4520

Внимание! Если размещение файла нарушает Ваши авторские права, то обязательно сообщите нам

16

На основе анализа конфликтных точек определяют состав групп, на которые разбивают все пешеходные и ТП.

В каждой группе с учетом формы и размеров перекрестка, а также интенсивности движения в различных направлениях объединяют потоки, при одновременном движении которых не возникает значительных взаимных помех. Таким образом, конфликтующие потоки, образующие недопустимые конфликтные точки разносят в разные фазы.

Число образованных групп определяет число светофорных фаз, так как в основном такте каждой фазы через перекресток пропускают только одну группу. Увеличение числа фаз повышает безопасность движения, но одновременно приводит к менее полному использованию пропускной способности перекрестка. Поэтому число фаз должно быть таким, которое обеспечивало бы оптимальное соотношение показателей безопасности движения и задержек ТС. Это достигается вариантным проектированием схем регулирования. Варианты могут отличаться друг от друга либо числом фаз, либо методами пропуска отдельных пешеходных и транспортных потоков.

Первый вариант получается, как правило, механическим перенесением одного из образующих недопустимую конфликтную точку потока в третью, дополнительную фазу. Возможно также исключение из схемы движения пешеходных и ТП, которые по техническим или экономическим соображениям могут быть пропущены, минуя данный перекресток, или заменяя сложный маневр на простой. При этом в первую очередь необходимо рассмотреть возможность ликвидации на перекрестке одного или нескольких левоповоротных ТП, создающих наибольшие сложности в ОДД. Левоповоротные ТП могут быть пропущены через перекресток с использованием методов отнесенного левого поворота, петлеобразного поворота, объезда квартала или применения различного рода направляющих островков на территории перекрестка.

17

3.2 Определение промежуточных тактов

Длительность промежуточных тактов определяется по формуле

tпi =

V

+

3,6 (li

+la )

,

7,2

aт

V

 

 

 

 

 

 

 

где V – скорость движения автомобилей через перекресток (для движения прямо принимается V=50 км/ч, для поворотного движения V=25 км/ч), км/ч;

ат – замедление автомобиля при торможении на запрещающий сигнал (можно принять ат=4 м/с2), м/с2;

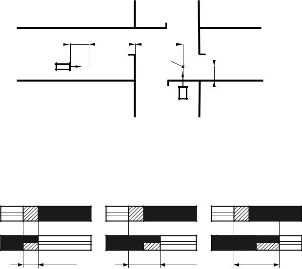
la – средняя длина автомобиля (принимается равной 5 м), м; li – расстояние до дальней конфликтной точки пересечения, м.

Расстояние до дальней конфликтной точки определяется для каждой фазы по плану перекрестка и схемы пофазного разъезда (рис. 4).

tРК tT ti

ДКТ

ti+1

Рис. 4 Определение расстояния до дальней конфликтной точки (ДКТ)

Структура переходного интервала в зависимости от его длительности представлена на рис. 5.

tпи < 4 C

1)

tпи = 5 ...

8

tпи > 8 C

2)

3)

18

Рис. 5 Структура переходного интервала в зависимости от его продолжительности 3.3 Определение потоков насыщения

Для ориентировочных расчетов поток насыщения можно приближенно определить по эмпирическим формулам.

для случая движения в прямом направлении

Мнпрямо =525 В ,

где В – ширина проезжей части на подходе к перекрестку в рассматриваемом направлении движения фазе регулирования.

Формула применима при 5,4 м В 18,0 м. Если В меньше 5,4 м, то для расчетов используются данные значения потока насыщения Мн прямо, представленные в табл. 1.

Таблица 1 Величина потоков насыщения при ширине проезжей части менее 5,4 м.

В, м

3,0

3,5

3,75

4,2

4,8

5,1

Мн прямо.

1850

1920

1970

2075

2415

2700

Этими же данными рекомендуется пользоваться, если перед перекрестком полосы движения выделены дорожной разметкой 1.1 и поток насыщения определяется отдельно для каждой полосы.

В зависимости от продольного уклона проезжей части изменяется расчетное значение потока насыщения. Каждый процент уклона на подъеме снижает (на спуске увеличивает) расчетное значение потока насыщения на 3 %. За расчетный уклон следует принимать средний уклон дороги на участке подхода к перекрестку от стоп-линии до точки, удаленной от нее на 60 м.

19

При движении ТС прямо и налево (направо) по одним и тем же полосам движения, если интенсивность поворотных потоков составляет более 10 % общей интенсивности движения в рассматриваемом направления данной фазы, поток насыщения равен:

Мнс =

100 Мнпрямо

,

a +1,75 b +1,25 c

где а, b и с соответственно интенсивность движения ТС прямо, налево и направо в процентах от общей интенсивности движения по данной полосе.

Для право- и левоповоротных ТП, движущихся по специально выделенным полосам, поток насыщения М определяется в зависимости от радиуса поворота:

для однорядного движения

М

 

=

 

1800

,

нпов

 

+

1,525

 

1

 

 

 

 

 

 

R

 

для двухрядного движения

М

 

=

 

3000

нпов

 

+

1,525

 

1

 

 

 

 

 

R

где R – радиус поворота (может быть определен по плану перекрестка, вычерченному в масштабе), м.

Придвухрядномдвижениивформулуподставляютсреднеезначениерадиуса.

Таблица 2

Факторыоказывающиевлияния напотокнасыщенияприпомощикоэффициентов условий движения

Условия

 

 

 

Коэффициент

Описание условий

условий

движения

 

 

 

движения

 

 

 

 

 

Отсутствует

влияние

пешеходного

 

 

движения и стоящих автомобилей,

 

Хорошие

хороший обзор, достаточная ширина

1,2

проезжей чисти

 

 

 

 

 

 

 

на выходе с перекрестка, освещение в

 

 

пределах норм

 

 

 

20

Средние

Наличие

характеристик

из

групп

1,0

«хорошие» и «плохие» условия движения

 

 

 

Низкая средняя скорость. Имеется влияние

 

 

стоящих

автомобилей,

пешеходов,

 

 

левопоротного

движения

 

методом

0,85

Плохие

просачивания. Плохой обзор перекрестка,

 

слабая освещенность проезжей части. В

 

 

зоне

перекрестка

много

 

пунктов

 

 

притяжения пешеходов

 

 

 

 

Остальные факторы, оказывающие на поток насыщения учитывают при помощи коэффициентов условий движения (табл. 2).

Значение Мн, определенный по приведенной методике, после оценки условий движения на перекрестке должно быть умножено на соответствующий этим условиям коэффициент.

3.4 Определение фазовых коэффициентов

Фазовые коэффициенты yj для каждого направления определяются как

y j = МнN j j .

В качестве расчетного коэффициента для фазы принимают наибольшее значение yi max из коэффициентов yj направлений этой фазы.

Если поток осуществляет движение в 2-х фазах (yj(1,2)), фазовый коэффициент этого направления независимо от его величины не принимается в качестве расчетного. При этом должно соблюдать условие:

y1max + y2 max y j (1,2) .

При несоблюдении этого условия искусственно увеличиваются y1 max и y2max.

3.5 Расчет длительности сигналов

Длительность цикла светофорного регулирования определяется по следующей формуле, с: