Материал: 3

Внимание! Если размещение файла нарушает Ваши авторские права, то обязательно сообщите нам

Розділ 3 Планування і маршрутизація вантажних перевезень

(статті 17 – 21 Статуту залізниць України, Привила планування перевезень вантажів)

3.1 Основи планування перевезень

Перевезення вантажів залізничним транспортом організовуються на договірних засадах. Форма договору про організацію перевезень вантажів встановлюється Правилами. Для забезпечення виконання договірних зобов’язань здійснюється місячне планування перевезень.

Порядок розроблення, термін подання заявок, затвердження планів та облік виконання перевезень вантажів встановлюється Правилами, а військових перевезень – спеціальними інструкціями.

Стаття 17 Статуту залізниць України

Основні терміни

Договір про організацію перевезень – документ, який укладається між залізницею і вантажовідправником у разі систематичного перевезення вантажів.

Місячне замовлення на перевезення вантажів – проект місячного плану, який складається відправником на підставі договору про організацію перевезень на бланках форми ГУ-12 або ГУ-12К і надається залізниці із зазначенням місячних обсягів перевезення у вагонах (контейнерах) і тоннах для кожної номенклатури вантажу і для кожної станції відправлення.

Місячний план перевезень – прийняте і затверджене залізницею від відправника місячне замовлення на перевезення вантажів на бланках форми ГУ-12 або ГУ-12К.

Декадна заявка – заявка на подачу вагонів, яку подає відправник начальнику станції на бланку форми ГУ-11 згідно із затвердженим місячним планом перевезень із зазначенням кількості вагонів на кожний день декади. Після узгодження начальником станції кількість заявлених вагонів вноситься в облікову картку.

Облікова картка – документ, у якому на станції ведеться облік виконання плану перевезень вантажів окремо за кожним планом, а також за пред’явленням та за окремим замовленням. Картка визначає розміри матеріальної відповідальності сторін за невиконання плану за декаду і місяць; заповнюється працівником станції за кожну добу за підписами начальника станції і відправника.

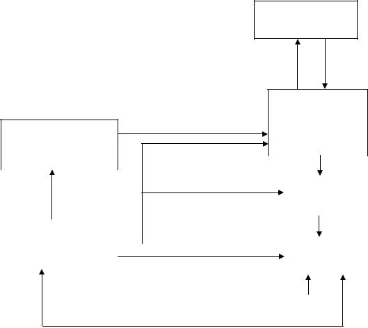
1

Укрзалізниця

Проект місячного

Затверджений

місячний план

плану для залізниці

для залізниці

 

Замовлення (проект місячного плану) на

бланках ГУ-12 (ГУ-12К) за Управління 12 днів до початку місяця

залізниці

Вантажовідправник

 

 

 

Окремі замовлення за

 

 

 

 

 

 

 

 

 

 

 

 

 

 

 

3 дні до навантаження

 

 

 

 

 

 

 

 

 

 

 

 

 

 

Заявка на

 

 

 

Дирекція

Місячні плани

 

 

 

 

залізничних

ГУ-12 (ГУ-12К)

 

перевезення

 

 

 

 

 

 

Заявки на перевезення

 

перевезень

 

 

 

 

 

 

 

 

 

 

 

 

 

 

 

 

 

 

 

дрібних відправок домашніх

 

 

 

 

 

Вантажовласник

 

речей (в т.ч. в контейнерах)

 

 

 

 

 

 

 

 

 

 

 

 

за 3 дні до навантаження

 

Станція

 

 

 

 

 

 

 

 

 

 

 

 

 

 

 

 

Декадна заявка Ф. ГУ-11

 

 

 

 

 

 

 

 

 

 

 

 

 

 

 

 

 

 

 

 

 

 

 

 

за 2 дні до початку декади

 

 

 

 

 

 

 

 

 

 

 

 

 

 

Облікова картка виконання плану заповнюється за кожну добу і посвідчується підписами начальника станції і відправника

Рис. 3.1 Блок-схема планування вантажних перевезень

3.1.1 Загальні положенняпроплануванняперевезеньвантажів

Згідно зі Статутом залізниць України перевезення вантажів здійснюються за місячними планами.

Плани вантажних перевезень тісно пов'язані з виробничими планами промислових і сільськогосподарських підприємств, планами капітального будівництва, заготівлі сільськогосподарських продуктів, матеріально-технічного постачання, товарообігу організацій і підприємств різних галузей економіки. В цьому полягає їх надзвичайна важливість в організації виробничих і транспортнихпроцесів.

Плани перевезень у першу чергу складаються для повного і своєчасного задоволення потреб підприємств та організацій в перевезеннях із найменшими транспортними витратами, з урахуванням раціональних транспортноекономічних зв'язків, які склалися між підприємствами, організаціями та окремими галузями країни, а також міждержавних торгово-економічних зв'язків. Разом з тим вони повинні забезпечити ефективне використання технічних засобів залізничного транспорту, рівномірність і ритмічність перевізного процесу з урахуванням перевезень вантажів маршрутами. Це досягається шляхом

2

економічного обґрунтування планів, визначенням раціональних обсягів і напрямків перевезень окремих видів вантажів.

Підприємства, організації, установи, окремі громадянивантажовідправники, а також всі органи транспорту зобов'язані дотримуватися планової дисципліни і державних інтересів при складанні та виконанні планів перевезень. Вантажовідправники та вантажоодержувачі не повинні допускати завищених заявок на перевезення вантажів, своєчасно та ритмічно пред’являти вантажі для завантаження у розмірах, передбачених планом, і здійснювати завантаження та розвантаження у встановлені терміни. Залізниці повинні забезпечувати своєчасну і ритмічну

подачу

вагонів

для

завантаження

вантажів

у

відповідності

з

планамиперевезень.

 

 

 

 

 

 

Планування вантажних перевезень на залізницях здійснюється на

підставі

договорів

про

організацію

перевезень,

що

укладаються

між

залізницею і вантажовідправниками, які систематично здійснюють ці перевезення. Форма договору установлена Правилами перевезень вантажів і приводиться у додатку 1 до Правил розрахунків за перевезення вантажів (наказ Мінтрансу України від 21.11.2000 № 644). Одноразове перевезення здійснюється на підставі окремого замовлення без укладання договору, на умовах, погоджених залізницею і відправником.

На підставі укладених договорів та замовлень вантажовідправників залізницями розробляються та подаються до Укрзалізниці для затвердження проекти місячних планів в цілому для залізниці. Після розгляду, коригування і затвердження місячних планів Укрзалізниця доводить їх залізницям для виконання.

3.1.2 Основні показники планів перевезень

Перевізна робота залізничного транспорту характеризується вантажообігом, тобто загальною кількістю запланованих або виконаних тонно-кілометрівнеттоперевезеньвантажів.

Вантажообіг (Σ Pl) визначається як сума тонно-кілометрів перевезень окремих родів вантажів в межах залізниці або всієї мережі залізниць України:

де Р1 , Р2 n

 

ΣPl = P1l1 + P2ll2 + … + Pnln ; т км,

(3.1)

кількість запланованого (перевезеного)

вантажу певного роду, т

l1, l2, ln

відповіднавідстаньперевезення, км.

 

Відправлення вантажів (Σ Pвід) сума тонн вантажів, відправлених всіма станціями завизначенийперіод(добу, місяць, квартал, рік).

Середньодобове завантаження вагонів визначається як сума завантажених вагонів всіма станціями в середньому за добу. Це показник як загального об'єму вантажної роботи залізниць, так і з окремих родів вантажів (загальне і породове навантаження). Цей показник визначається за формулою:

3

nд =

Рвід

;

ваг.,

(3.2)

Р

Т

 

 

 

 

 

ст

 

 

 

 

де Т – кількість діб протягом певного періоду роботи (місяць, квартал,

рік);

Рвід кількість відправленого вантажу протягом певного періоду (місяць, квартал, рік), т;

Рст – статичне навантаження вагона, т.

Статичне навантаження вагона - це кількість тонн навантаженого за певний період вантажу, що приходиться в середньому на один вагон:

Рст =

Рн

; т,

(3.3)

пн

 

 

 

де Σ Рн – кількість тонн вантажів, завантажених за певний період роботи (добу, місяць, квартал, рік);

Σ nн – кількість вагонів, завантажених за відповідний період роботи(добу, місяць, квартал, рік).

Статичне навантаження може розраховуватися в цілому для всіх або окремих вантажів, а також для станції, дирекції залізничних перевезень, залізниціівсієїмережіУкраїни.

При плануванні перевезень статичне навантаження визначають на підставі звітних даних за минулий період.

Важливий показник плану і виконаної роботи транспорту - середня відстань перевезень вантажів (lд), тобто середня відстань, на яку перевозиться

вантажу;

визначається

діленням

тарифних

тонно-кілометрів

ΣPlm на кількістьперевезенихтоннвантажуΣР:

 

 

lд =

Рlm

; км.

(3.4)

P

 

 

 

Середня відстань перевезення вантажів (загальна для окремих родів вантажів) - один із найважливіших показників міжрайонних зв'язків у країні і залежить, насамперед, від розміщення виробничих сил, правильної організації, спеціалізації і кооперування виробництва.

3.1.3 Раціоналізаціяперевезеньупроцесіпланування

Раціоналізація перевезень - важливий резерв підвищення ефективності функціонування економіки і роботи транспорту. Вона включає широке коло заходів у сфері виробництва і транспорту. Раціональними вважаються ті перевезення, які мають найкращий економічний ефект.

4

Вантажовідправники (підприємства, організації, установи, окремі громадяни) при плануванні перевезень повинні раціонально використовувати

транспортні засоби і не допускати нераціональних перевезень.

 

Нераціональні

перевезення

бувають

зустрічні,

надмірно

дальні,

повторні, кружні

та перевезення, які

доцільно здійснювати

іншими

видамитранспорту.

 

 

 

 

 

Зустрічними

називаються

перевезення однорідних

(взаємозамінних)

вантажів у зустрічних напрямках. Зустрічні перевезення викликають непродуктивні пробіги вагонів, значно збільшують витрати на транспортування, їх можна уникнути при правильній організації постачання.

Надмірно дальні – це перевезення вантажів за межі зон діючих раціональних напрямків вантажопотоків окремих вантажів, які склалися у відповідності з розміщенням баз виробництва, споживання і товарообігу у виробничій структурі економіки країни.

Повторні – це перевезення, коли на станцію завозиться та сама продукція, що вивозиться з неї. Вони викликають додаткові витрати на навантаження, розвантаження, складування та інші операції. До повторних не відносяться перевезення з елеваторів, холодильників, баз комплектації або тривалого зберігання вантажів.

Кружні перевезення виникають в результаті відхилення від найкоротших напрямків.

До нераціональних відносяться також залізничні перевезення, які доцільніше здійснювати автомобільним, водним, трубопровідним транспортом або у змішаному сполученні за участю декількох видів транспорту. Так, наприклад, при плануванні перевезень на короткі відстані в кожному окремому випадку повинні враховуватися економічні і технічні можливості використання певного виду транспорту: наявність автомобілів, упорядкованих доріг і під'їздів, механізмів для виконання вантажних операцій тощо.

Вумовах командно-планової економіки, яка існувала в Радянському Союзі, при якій плани перевезень формувалися зверху у жорстко регулятивних рамках, заходи раціоналізації перевезень здійснювалися при формуванні планів державними плановими установами. Держпланом і Держпостачем розроблялися схеми нормальних напрямків вантажопотоків масових вантажів. У цих схемах вказувалося, в яких напрямках на залізничній мережі і до яких станцій доцільно перевозити той чи інший вантаж. Перевезення, які не вкладалися в установлену схему, виключалися з планів.

Вумовах ринкової економіки, курс на створення якої проголосила Україна, мінімізоване безпосереднє втручання державних органів у транспортно-економічні зв'язки підприємств та організацій і відповідно в процес планування перевезень. Статутом залізниць України не передбачаються будь-які обмеження і застереження у плануванні перевезень вантажів. Винятком можна вважати рекомендації щодо максимальної концентрації вантажопотоків із метою організації відправницьких маршрутів (ст.18 Статуту і Правила перевезень вантажів маршрутами відправника).

5