Материал: 2_Лаб № 2 Операционные усилители аудитория 4-223

Внимание! Если размещение файла нарушает Ваши авторские права, то обязательно сообщите нам

Для поворота элемента на экране монитора, необходимо, установив курсор на элементе, нажать на левую кнопку мыши, а затем, не отпуская левую кнопку мыши, нажать на правую.

На рис. 3.8 показано дополнительное меню, необходимое для выполнения лабораторной работы:

пиктограмма 1 – для соединения элементов; пиктограмма 2- для простановки номеров узлов в собранной

Вами схеме.

Рис. 3.8

3.4. Задание

3.4.1 Рабочее задание

1) Собрать схему повторителя напряжения на базе операционного усилителя (рис. 3.9).

Рис. 3.9

39

2) Изменяя амплитуду входного сигнала, определить, как изменяются амплитуда и форма выходного сигнала. Полученные экспериментальные данные, занести в таблицу 3.4. По данным табл. 3.4

построить амплитудную характеристику усилителя.

Таблица 3.4

Uвх, В

1

4

7

10

13

16

Uвых, В

 

 

 

 

 

 

Ku

 

 

 

 

 

 

3)Выяснить, какие формы, амплитуды и частоты имеют входное

ивыходное напряжения в одном из рабочих режимов п.п.2 (как на линейном, так и на нелинейном участках амплитудной характеристики).

4)Определить, как влияет напряжение питания операционного усилителя на форму выходного сигнала.

5)Построить амплитудно-частотную и фазо-частотную характеристики усилителя (АЧХ и ФЧХ).

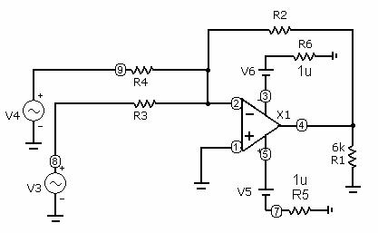
6)Собрать схему инвертирующего усилителя на базе операци-

онного усилителя с коэффициентом усиления, заданным преподавателем (рис. 3.10). Провести эксперимент аналогично п.п. 2-5.

Рис. 3.10

40

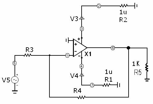
7) Собрать схему инвертирующего сумматора (рис. 3.11) на базе

операционного усилителя с коэффициентом усиления, заданным преподавателем. Провести эксперимент аналогично п.п. 2-5.

Рис. 3.11

3.4.2. Расчетное задание

1)По временным диаграммам входного и выходного напряжений усилителя определить коэффициент усиления по напряжению (на линейном участке амплитудной характеристики) и сравнить его с теоретически рассчитанным.

2)По амплитудной характеристике определить рабочий диапазон

изменения амплитуды входного напряжения.

3) По АЧХ определить полосу пропускания (рабочий диапазон по частоте) усилительного каскада, то есть область частот, в которой изменения коэффициента усиления по напряжению не превосходят 3 дБ.

4)По ФЧХ определить фазовый сдвиг между выходным и входным сигналами усилителя.

5)Определить номиналы резисторов, обеспечивающих заданный преподавателем коэффициент усиления по напряжению в схеме инвертирующего усилителя.

6)Рассчитать схему усилителя, реализующего на выходе выражение вида Uвых=X Uвх1+Y Uвх2, где X,Y-постоянные коэффициенты, задаваемые преподавателем.

41

3.5. Методические указания к выполнению работы

1) Для получения графических зависимостей входных и выходных напряжений необходимо записать схемное обозначение источ-

ника синусоидального напряжения (например, V5 на рис. 3.9) и номера входного и выходного узлов в вашей схеме, запустить ана-

лиз переходных процессов (Analysis/Transient); установить значения параметров анализа согласно рис. 3.12.

Рис. 3.12

Замечание: вместо 5 и 6 в столбце YExpression указать номера входного и выходного узлов в собранной Вами схеме.

2)Полученные графические зависимости зарисовать в отчет по лабораторной работе, определить по ним коэффициент усиления и сравнить его с расчетным.

3)Для изменения амплитуды входного сигнала необходимо в окне анализа переходных процессов запустить подрежим многовари-

антного анализа (Transient/Stepping).

Впоявившемся окне многовариантного анализа установить параметры согласно рис. 3.13 (Step What: нажав кнопку 1, выбрать из выпадающего списка обозначение источника синусоидального напряжения, в расположенном рядом окне выбрать изменяемый пара-

метр (амплитуда А); From: 1; To: 16; Step Value: 3; Step It: Yes), что соответствует изменению амплитуды входного напряжения от 1 В до 16 В с шагом 3 В. Нажать кнопку OK, а затем запустить анализ, на-

42

жав клавишу F2. (При исследовании инвертирующего усилителя все числовые параметры рис. 3.13 должны быть поделены на теоретический коэффициент усиления).

Рис. 3.13

4) Для изменения напряжения питания операционного усилителя необходимо в окне анализа переходных процессов запустить подрежим многовариантного анализа (Transient/Stepping).

В появившемся окне многовариантного анализа рис. 3.13 установить следующие параметры: Step What: нажав кнопку 1, выбрать из выпадающего списка обозначение одного из источников постоянного напряжения, соответствующее вашей схеме, в расположенном рядом окне выбрать изменяемый параметр (dc.value); From: 1; To: 31; Step Value: 15; Step It: Yes), что соответствует изменению напряжения питания ОУ от 1 В до 31 В с шагом 15 В. Нажать кнопку OK, а затем запустить анализ, нажав клавишу F2.

5)Полученные графические зависимости зарисовать в отчет по лаораторной работе.

6)Отключить режим многовариантного анализа

(Transient/Stepping: Step It: No).

7)Выйти из окна анализа переходных процессов (Transient/Exit).

8)Для построения амплитудно-частотной и фазо-частотной характеристик усилителя (АЧХ и ФЧХ), необходимо запустить анализ

по переменному току (Analysis/AC). Установить диапазон частот от

20Гц до 20МГц (Frequency Range: 20Meg,20), YExpression: v(номер

43