ВОПРОСЫ к защите Лаб. 26-1 (практическая часть)
(Лаб26-1). Запишите выражения для прямого и обратного Z-преобразованиий.
Интегральному преобразованию Лапласа для непрерывных сигналов соответствует– Z - преобразование. Z-преобразование является одним из математических методов, разработанных для анализа и проектирования дискретных сигналов и систем. Если преобразование Лапласа позволяет свести линейные дифференциальные уравнения, которыми описываются непрерывные системы - к алгебраическим, то Z-преобразование позволяет установить такое же соответствие между разностными и алгебраическими уравнениями для дискретных сигналов и систем. Пусть задан непрерывный сигнал x(t). Изображение этого сигнала X(p) определяется посредством прямого преобразования Лапласа вида
Найдем изображение дискретно-непрерывного сигнала xd(t).
Учитывая свойство перестановочности операций интегрирования и суммирования, а также фильтрующее свойство дельта-функции Дирака, получаем
Вводя
переменную
,
получаем следующее прямое Z-преобразование
для последовательности
Z-преобразование имеет прямое и обратное представления.
Обратное Z-преобразование имеет следующий вид
оно позволяет по функции X(z) найти дискретную последовательность c помощью определения контурного интеграла.
Прямое преобразование:
Обратное преобразование:
(Лаб26-1). Чему равно Z-преобразование единичного импульса и Z- преобразование задержанного на 3 отсчета единичного импульса?
Z-преобразование единичного импульса:
Z-преобразование задержанного на 3 отсчета единичного импульса:
(Лаб26-1). Как называется отклик ЦФ на воздействие в виде единичного импульса, привести график этого импульса и его математическое описание?
Импульсной
характеристикой называется отклик ЦФ
на входной единичный импульс
_
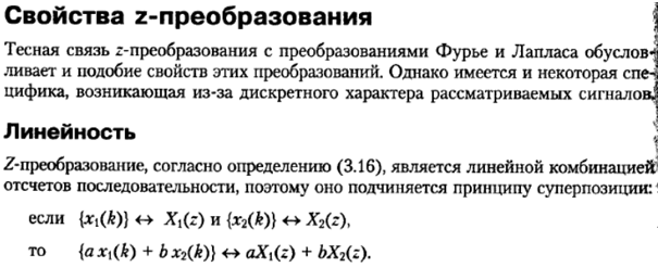
(Лаб26-1). Поясните свойства Z-преобразования и запишите их математически (всего четыре свойства).
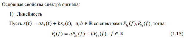
Линейность. Если {xi} и {yi} – числовые последовательности с известными Z-преобразованиями X(z) и Y(z), то последовательность {ui = α xi +β yi} имеет Z-преобразование U(z) = α X(z) + β Y(z).
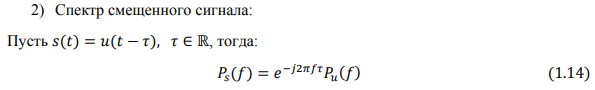
Z-преобразование смещенного сигнала. Пусть последовательность {yi = xi-m} получена путем задержки последовательности {xi} на m тактов дискретизации. Тогда при нулевых начальных условиях имеем:
Y(z)
=
X(z),
m =
1,2,… При m =
1 символ
служит
оператором единичной задержки (на один
интервал дискретизации).
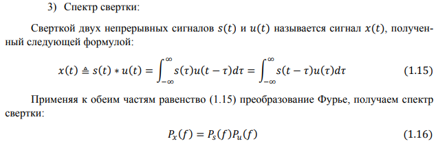
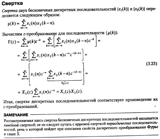
Z-преобразование свертки. Для последовательностей {xi} и {yi} свертка определяется следующим соотношением
Если эти последовательности имеют Z-преобразования X(z) и Y(z), то свертке {fi} этих последовательностей отвечает произведение их Z- преобразований: F(z) = X(z) Y(z).
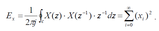
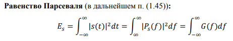
Равенство Парсеваля. Данное равенство позволяет определить энергию Ex дискретно-непрерывного сигнала как по его Z-изображению X(z), так и по последовательности {xi}.
(Лаб26-1). Записать выражение Y(z) для Z-преобразования сигнала {yi} на выходе нерекурсивного ЦФ 3-го порядка, если Z-преобразование X(z) входного сигнала {xi} известно.
(Лаб26-1). Записать выражение Y(z) для Z-преобразования сигнала {yi} на выходе нерекурсивного ЦФ 5-го порядка, если Z-преобразование X(z) входного сигнала {xi} известно.
(Лаб26-1). Как определяется порядок ЦФ и записать общий вид разностного уравнения для ЦФ n-го порядка ?
Порядок фильтра определяют в зависимости от количества параметров фильтра.
Разностное уравнение ЦФ записывается в виде:
_
(Лаб26-1). При каком воздействии отклик ЦФ называется переходной функцией, привести график этого воздействия и его математическое описание?
Переходной функцией называется отклик ЦФ на входное воздействие в виде единичного скачка.
_
(Лаб26-1). Коэффициенты разностного уравнения нерекурсивного ЦФ-1 равны
b0=1, b1=0.5. Вычислить значение импульсной реакции при n=0?
_
(Лаб26-1). Параметры нерекурсивного ЦФ-2 равны b0=1, b1=0.5, b2=0.8.
Запишите численное значение переходной функции при n = 1.
(Лаб26-1). Требуется ли проверять на устойчивость нерекурсивный ЦФ и почему (ответ пояснить через рекуррентное уравнение такого фильтра)?
Цифровой
фильтр (ЦФ) называется устойчивым, если
независимо от начальных условий
свободный процесс в нем представляет
невозрастающую последовательность,
т. е. при
<M
где M
– заданное число
Нерекурсивные
фильтры не имеют цепей обратной связи
и поэтому всегда устойчивы.
В
рекурсивном фильтре, из-за наличия
обратной связи, при некоторой заданной
последовательности начальных состояний
на выходе могут циклически образовываться
отсчеты, играющие роль «свободных
колебаний» .
(Лаб26-1). На нерекурсивный ЦФ 2 порядка с коэффициентами b0=b1=b2=1 действует сигнал {xi }, состоящий из трех ненулевых временных отсчетов: x0 x1 x2 1, xi2 0 . Записать уравнение такого фильтра и найти каково
значение его отсчета отклика
y2 ?
ответ
3мс
(Лаб26-1). Как называется ЦФ, если все его коэффициенты ai =0, и записать его разностное уравнение применительно к ЦФ n-го порядка?
Этот
фильтр называется фильтр с обратной
связью и если все коэффициенты
то уравнение 1 будет иметь вид 2
(2)
_
(Лаб26-1). Как определяется системная функция ЦФ и записать ее выражение применительно к нерекурсивному ЦФ n-го порядка?
Системная функция определяется с помощью применения z-преобразования к обеим частям уравнения (1) и после этого мы получим уравнение (2) для системной функции ЦФ, заданного разностным уравнением
(Лаб26-1). Записать разностное уравнение и системную функцию для нерекурсивного ЦФ 4-го порядка с коэффициентами b0=b1=0, b2≠0, b3≠0, b4≠0
А. Пусть на вход ЦФ подается входной сигнал xn=X(nT) в виде последовательности числовых значений, следующих с интервалом дискретизации Т. Тогда выходной сигнал ЦФ Yn =Y(nT) записывают в виде линейного разностного уравнения:
Для
n-порядка
Для
4 порядка
Для
4 порядка с учётом коэффициентов
Где a, b – постоянные вещественные коэффициенты
Б.
системная функция для нерекурсивного
ЦФ 4-го порядка с коэффициентами b0=b1=0,
b2≠0, b3≠0, b4≠0
(Лаб26-1). На нерекурсивный ЦФ 2 порядка с коэффициентами b0=b1=b2=1 действует сигнал {xi }, состоящий из четырех ненулевых временных отсчетов. x0 x1 х2 x3 0.5 , xi3 0 . Записать уравнение такого фильтра и найти
каково максимальное значение отсчета отклика фильтра
yi ?
ответ
2 мс
(Лаб26-1). Осуществляет ли нерекурсивный ЦФ 1 порядка полосовую фильтрацию (ответ обосновать через общее выражение для АЧХ этого фильтра)?
Импульсная
характеристика фильтра первого порядка
имеет вид, показанный на рис 1. Частотную
передаточную функцию получим из
уравнения 1. Вынесем за знак суммы
.
Используя формулу Эйлера и учтя условие
симметрии h(n)
будем иметь уравнение 2
Где
Отсюда для АЧХ имеем уравнение 3
Значения
АЧХ
в зависимости от выбранных значений
коэффициентов
,
могут быть равными нуля или произвольными
положительными поэтому данный вид
нерекурсивного ЦФ позволяет получить
ФНЧ (фильтр нижних частот) ФВЧ (фильтр
верхних частот)
ПФ(полосовой
фильтр) ЗФ(…
фильтр)
(Лаб26-1). На нерекурсивный ЦФ 2 порядка с коэффициентами b0=b1=b2=1
действует сигнал {xi }, состоящий из пяти временных отсчетов:
x0 x1 x2 1, x3 0.5, xi3 0
. Сколько не нулевых отсчетов содержит
отклик фильтра
yi ?
ответ
3мс
(Лаб26-1). Как называется модуль комплексного коэффициента передачи
KT j f ЦФ и запишите его выражение применительно к нерекурсивному фильтру n-го порядка?