Окончание табл. 4
|
Измеряемая величина |
Функции, выполняемые прибором |
||||
|
|
Дополни- |
|
|
|
|
Обоз- |
Основное |
тельное на- |
Отобра- |
Формирова- |
Дополни- |
|
значение, |
||||||
назначение |
||||||
начение |
уточняющее |
жение ин- |
ние выход- |
тельное |
||
|
первой |
назначение |
формации |
ного сигнала |
назначение |
|
|
буквы |
|||||
|
первой |
|
|
|
||
|
|
|
|
|
||
|
|
буквы |
|
|
|
|
|
Величина, |
|
|
|
|
|
|
характер. |
Интегриро- |
|
|
|
|
Q |
качество, |
вание, сум- |
– |
– |
– |
|
состав, |
мирование |
|||||
|
|
|
|
|||
|
концентр. и |
по времени |
|
|
|
|
|
т.п. |
|
|
|
|
|
R |
Радиоак- |
– |
Регистра- |
– |
– |
|
тивность |
ция |
|||||
|
|
|
|
|||
|
|
|
|
Включение, |
|
|
|
Скорость, |
|
|
отключение, |
|
|
S |
– |
– |
переключе- |
– |
||
частота |
||||||
|
|
|
ние, сигнали- |
|
||
|
|
|
|
|
||
|
|
|
|
зация |
|
|
T |
Температу- |
– |
– |
– |
– |
|
ра |
||||||
|
|
|
|
|
||
|
Несколько |
|
|
|
|
|
|
разнород- |
|
|
|
|
|
U |
ных изме- |
– |
– |
– |
– |
|
|
ряемых ве- |
|
|
|
|
|
|
личин |
|
|
|
|
|
V |
Вязкость |
– |
– |
– |
– |
|
W |
Масса |
– |
– |
– |
– |
|
|
Нереко- |
|
|
|
|
|
X |
мендуемая |
|
|
|
|
|
резервная |
|
|
|
|
||
|
|
|
|
|
||
|
буква |
|
|
|
|
|
Таблица 5. Дополнительные буквенные обозначения, отражающие функциональные признаки приборов по ГОСТ 21.404-85
Наименование |
Обозначение |
Чувствительный элемент (первичное преобразование) |
E |
Дистанционная передача (промежуточное преобразова- |
T |
ние) |
|
Станция управления |
K |
Преобразование, вычислительные функции |
Y |
56
Таблица 6. Дополнительные обозначения, отражающие функциональные признаки преобразователей сигналов и вычислительных устройств
по ГОСТ 21.404-85
Наименование |
Обозначение |
||
Род сигнала: |
|
|
|
электрический |
E |
||
пневматический |
P |
||
гидравлический |
G |
||
Виды сигнала: |
|
|
|
аналоговый |
A |
||
дискретный |
D |
||
Операции, выполняемые вычислительным устройством: |
|
|
|
суммирование |
|
||
умножение сигнала на постоянный коэффициент К |
K |
||
перемножение двух и более сигналов |
× |
|
|
деление сигналов друг на друга |
: |
|
|
возведение сигнала f в степень n |
fn |
||
извлечение из сигнала f корня степени n |
n |
|
|
f |
|||
логарифмирование |
lg |
||
дифференцирование |
dx / dt |
||
интегрирование |
|
||
изменение знака сигнала |
× (-1) |
||
ограничение верхнего значения сигнала |
max |
||
ограничение нижнего значения сигнала |
min |
||
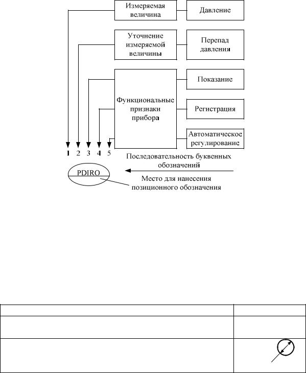
Пример построения условного обозначения прибора для измерения, регистрации и автоматического регулирования перепада давления приведен на рис. 11.
При построении условных обозначений приборов следует указывать не все функциональные признаки прибора, а лишь те, которые используются в данной схеме. Так, при обозначении показывающих и самопишущих приборов (если функция «Показание» не используется) следует писать TR вместо TIR, PR вместо PIR и т.п.
При построении условного обозначения сигнализатора уровня, блок сигнализации которого является бесшкальным прибором и снабжен контактным устройством и встроенными сигнальными лампами, следует писать:
а) LS – если прибор используется только для дистанционной сигнализации отклонения уровня, включения, выключения насоса, блокировок и т.д.;
57
б) LA – если используются только сигнальные лампочки самого прибора;
в) LSA – если используются обе функции в соответствии с а) и
б);
г) LC – если прибор используется для позиционного регулирования уровня.
Рис. 11. Пример построения условного обозначения прибора для измерения, регистрации и автоматического регулирования перепада давления
Размеры графических условных обозначений по ГОСТ 21.404-85 приведены в табл. 7.
Таблица 7. Размеры графических условных обозначений приборов и средств автоматизации по ГОСТ 21.404-85
Начало табл. 7
Наименование |
Обозначение |
Первичный измерительный преобразователь (датчик), прибор (контролирующий, регулирующий):
базовое обозначение
10
58
Окончание табл.7
Наименование
допускаемое обозначение
Отборное устройство
Исполнительный механизм
Регулирующий орган
Обозначение
10 |
|
|
15 |
R5 |
10 |
|
5 |
2 |
5 5 |
2 |
2,5 |
|
3
7 
Условные графические обозначения на схемах должны выполняться линиями толщиной 0,5…0,6 мм. Горизонтальная разделительная черта внутри обозначения и линии связи должны выполняться линиями толщиной 0,2…0,3 мм. В обоснованных случаях (например, при позиционных обозначениях, состоящих из большого числа знаков) для обозначения первичных преобразователей и приборов допускается вместо окружности применять обозначения в виде эллипса.
Примеры построения условных обозначений, устанавливаемых ГОСТ 21.404-85, приведены в табл. 7.
При использовании условных обозначений по ГОСТ 21.404-85 необходимо руководствоваться следующими правилами:
1) буква А (см. табл. 4) применяется для обозначения функции сигнализации при упрощенном способе построения условных обозначений, а также при развернутом способе, когда для сигнализации используются лампы, встроенные в сам прибор. Во всех остальных случаях для обозначения контактного устройства прибора применяется буква S и при необходимости символ ламп, гудка, звонка.
Сигнализируемые предельные значения измеряемых величин следует конкретизировать добавлением букв Н и L. Эти буквы наносятся вне графического обозначения, справа от него (табл. 8, пп. 31, 32).
59
Букву S не следует применять для обозначения функции регулирования (в том числе позиционного);
2)для конкретизации измеряемой величины около изображения прибора (справа от него) необходимо указывать наименование или символ измеряемой величины, например «Напряжение», «Ток»,
рН, О2 и т.д. (см. табл. 8, пп. 41…43);
3)в случаях необходимости около изображения прибора допускается указывать вид радиоактивности, например α-, β- или γ- излучение (см. табл. 8, п. 44);
4)буква U может быть использована для обозначения прибора, измеряющего несколько разнородных величин. Подробная расшифровка измеряемых величин должна быть приведена около прибора или на поле чертежа (см. табл. 8, п. 46);
5)для обозначения величин, не предусмотренных данным стандартом, могут быть использованы резервные буквы. Многократно применяемые величины следует обозначать одной и той же резервной буквой.
Для одноразового или редкого применения может быть использована буква X. При необходимости применения резервных буквенных обозначений они должны быть расшифрованы на схеме. Не допускается в одной и той же документации применение одной резервной буквы для обозначения различных величин;
6)для обозначения дополнительных значений прописные буквы D, F, Q допускается заменять строчными d, f, q;
7)в отдельных случаях, когда позиционное обозначение прибора не помещается в окружность, допускается нанесение его вне окружности;
8)буква Е (см. табл. 8) применяется для обозначения чувствительных элементов, т.е. устройств, выполняющих первичное преобразование. Примерами первичных преобразователей являются термометры термоэлектрические (термопары), термометры сопротивления, датчики пирометров, сужающие устройства расходомеров, датчики индукционных расходомеров и т.п.;
9)буква T означает промежуточное преобразование – дистанционную передачу сигнала. Ее рекомендуется применять для обозначения приборов с дистанционной передачей показаний, например бесшкальных манометров (дифманометров), манометрических термометров с дистанционной передачей и т.п.;
60