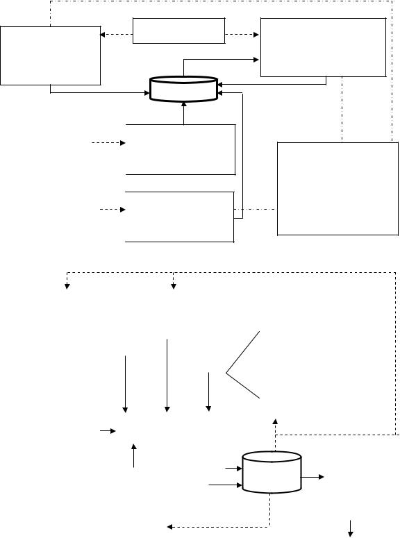
АРМ технического отдела. Предназначен для ввода и корректировки информации о подвижном составе предприятия (рис. 4)
Справочники |
|
|
|
Паспорт |
|
|
|
|
|
автомобиля |
|
|
|
|
|
||
|
|
|
|
|
|
|
|
|
|
|
|
Модуль |
|
БД |
Модуль |
||
корректировки |
|
корректировки |
|||
|
|
|
|||
справочников |
|
|
|
сведений об |
|
|
|
|
|
автомобиле |
|
|
|
|
|
|
|
|
|
|
|
|
|
|
|
Модуль анализа |
|
|
|
Выходные |
Приказы и |
||||
|
состояния |
|
|||
формы |
|
|
распоряжения |
||
|
подвижного состава |
|
|||
|
|
|
|
||
|
|
|
|
|
|
Рис. 4. Функциональная схема АРМ технического отдела
Здесь заполняются необходимые справочники (марки автомобилей, нормативы технического обслуживания и пр.). Персонал технического отдела отслеживает все перемещения автомобилей (получение, списание, перевод в другое подразделение), а также изменения по конкретным автомобилям (смена двигателя, закрепление за водителем и пр.) с выдачей соответствующих приказов и распоряжений. Модуль анализа состояния подвижного состава позволит получить оперативные данные о пробегах, возрастной структуре парка, закреплении за водителями и пр. Все данные об изменениях подвижного состава мгновенно отражаются в базе данных и становятся доступными для чтения с других рабочих мест.
АРМ диспетчера. Предназначен для оперативного планирования работы водителей и кондукторов (рис. 5). Здесь заполняются необходимые справочники (маршруты, режимная таблица, расписание и пр.). Диспетчер составляет месячный график работы линейного персонала, вносит в данный график оперативные корректировки (невыход по болезни), анализирует табели фактической работы линейного персонала, составляет суточные наряды выходов на работу. Делает оперативную корректировку нарядов, обеспечивает их печать и передачу в автоколонны. Наличие данного АРМ резко сокращает трудозатраты на обработку путевых листов, поскольку после формирования наряда плановая работа водителей автоматически заносится в базу данных.
11
Справочники |
|
|
|
|
|
|
Месячные графики |
||
|
|
|
|
|
|
|
работы персонала |
||
|
|
|
|
|
|
||||
|
|
|
|
|
|
|
|
|
|
|
|
|
|
|
|
|
|
|
|
Модуль |
|
|
БД |
|
Модуль |
|
|||
корректировки |
|
|
|
корректировки |
|
||||
справочников |
|
|
|
|
|
|
месячных графиков |
|
|
|
|
|
|
|
|
|
|||
|
|
|
|
|
|
|
|
|
|
|
|
|
|
|
|
|
|
|
|
|
|
|
|
|
|
|
|
|
|
Модуль |
|
|
|
|
|
|
Модуль |
|
|
формирования |
|
|
|
|
|
|
формирования и |
|
|
шаблона наряда |
|
|
|
|
|
|
корректировки |
|
|
|
|
Модуль печати |
|
|
наряда |
|
|||
|
|||||||||
|
|
выходных документов |
|
|
|
|
|
||
|
|
|
|
|
|||||
|
|
|
|
|
|
|
|
|
|
Наряды и графики работы
Рис. 5. Функциональная схема АРМ диспетчера
АРМ таксировщика. Предназначен для ввода и обработки путевых листов (рис. 6). На данном АРМ должны обрабатываться путёвки по всем видам работ (маршрутные, заказные, хозяйственные, коммерческие и пр.). Здесь же вводится информация о полученном водителем топливе (с ведомости топливо-раздачи или с путевых листов), выручка кондукторов (с билетно-учётных или путевых листов). Кроме того, здесь оформляются сходы подвижного состава с линии, смена маршрута, замена кондукторов и др. В фоновом режиме происходит расчет отработанных часов, корректировка плановой выручки (в случае схода с линии), расчет пробегов и нормативного расхода топлива. Результаты обработки путевых листов сразу попадают в базу данных и становятся доступными для чтения с других рабочих мест.
АРМ отдела эксплуатации. Предназначен для обработки листов регулярности (рис. 7) . Его наличие необходимо только на тех ПАТП, где работает система учёта регулярности. На данном АРМ обрабатывается работа только маршрутных автобусов. Он должен работать в двух режимах: расчете выполненных рейсов и регулярности только на основе СКАД отметок, ручном вводе выполненных рейсов с расчётом регулярности по СКАД отметкам (в случае нестабильной работы табло). Данный АРМ должен иметь полную стыковку с АРМ таксировщика, а вернее выполнен в двух вариантах – как самостоятельное рабочее место (только обработка листов регулярности), как элемент АРМ таксировщика.
12
Модуль ввода путевых листов незаряженных водителей
Путевые листы
БД
Ведомость |
|
|
Ввод и проверка |
|
|
||
выдачи топлива |
|
|
сведений о |
|
|
|
выдаче топлива |
|
|||
|
|
|
Ввод сведений о |
|
|
|
|
Билетно-учетные |
|
|
|
листы |
|
|
выручке |
|
|
|
кондукторов |
|
|
||
|
|
|
|
Модуль
корректировки данных о заряженных водителях
Блок расчета показателей работы с учетом сходов, перебросов, сменяемости кондукторов, отвлечений на заказ и хо-
зяйство
Рис. 6. Функциональная схема АРМ таксировки путевых листов
|
|
|
АРМ «Кадры» |
|
|
АРМ техотдела |
|
|
|
|
АРМ отдела |
|||||||||||||||||
|
|
|
|
БД автомоби- |
|
|
|
БД автомоби- |
|
|
|
|
|
эксплуатации |
||||||||||||||
|
|
|
|
лей |
|
|
|
|
лей |
|
|
|
|
Справочник маршрута |
|
|
||||||||||||
|
|
|
|
|
|
|
|
|
|
|
|
|
|
|
|
|
|
|
|
|
|
|
|
|
|
|
|
|
|
|
|
|
|
|
|
|
|
|
|
|
|
|
|
|
|
|
|
|
|
|
|
|
|
|
|
|
|
|
|
|
|
|
|
|
|
|
|
|
|
|
|
|
|
|
|
|
|
|
|
|
|
|
|
|
|
|
|
|
|
|
|
|
|
|
|
|
|
|
|
|
|
|
|
|
|
|
Справочник маршрута |
|
|
||||||
|
|
|
|
|
|
|
|
|
|
|
|
|
|
|
|
|
|
|
|
|
|
|
|
|
|
|
|
|
|
|
|
|
|
|
|
|
|
|
|
|
|
|
|
|
|
|
|
|
|
|
|
|
|
|
|
||
|
|
|
|
|
|
|
|
|
|
|
|
|
|
|
|
|
|
|
|
Справочник маршрута |
|
|
||||||
|
|
|
|
|
|
|
|
|
|
|
|
|
|
|
|
|
|
|
|
|
|
|
|
|
|
|||
|
|
|
|
Путевки |
|
|
|
|
Модуль ввода СКАД |
|
|
|
|
|
|
|
|
|
|
|
|
|||||||
|
|
|
|
|
|
|
|
|
|
|
|
|
|
|
|
|
|
|
|
|||||||||
|
|
|
регулярности |
|
|
|
|
отметок |
|
|
|
|
|
|
|
|
|
|
|
|
||||||||
|
|
|
|
|
|
|
|
|
|
|
|
|
|
|
||||||||||||||
|
|
|
|
|
|
|
|
|
|
|
|
|
|
|
|
|
|
|
|
|
|
|
|
|
|
|
|
|
|
|
|
|
|
|
|
|
|
|
|
|
|
|
|
|
|
|
|
|
|
|
|
|
Модуль |
|
|||
|
|
|
|
|
|
|
|
|
|
|
|
|
|
|
|
|
|
|
|
|
||||||||
|
|
|
|
|
|
|
|
|
|
|
|
|
|
|
|
|
|
|
|
БД |
|
|
|
обработ- |
|
|||
|
|
|
|
|
|
|
|
Модуль дешифровки |
|
|
|
|
|
|
|
|
|
|||||||||||
|
|
|
|
|
|
|
|
|
|
|
|
|
|
|
ки |
|
||||||||||||
|
|
|
|
|
|
|
|
СКАД отметок |
|
|
|
|
|
|
|
|
СКАД |
|
||||||||||
|
|
|
|
|
|
|
|
|
|
|
|
|
|
|
|
|
|
|
|
|
|
|
|
отметок |
|
|||
|
|
|
|
Справочник параметров |
|
|
|
|
|
|
|
|
|
|
|
|
|
|
|
|||||||||
|
|
|
|
|
|
|
|
|
|
|
|
|
|
|
|
|
|
|
||||||||||
|
|
|
|
настройки КП |
|
|
|
|
|
|
|
|
|
|
|
|
|
|
|
|
|
|
||||||
|
|
|
|
|
|
|
|
|
|
|
|
|
|
|
Выходные |
|
|
|
|
|||||||||
|
|
|
|
|
|
|
|
|
|
|
|
|
|
|
|
|
|
|
|
|
|
|
|
|||||
|
|
|
|
|
|
|
|
|
|
|
|
|
|
|
|
|
|
|
|
|
||||||||
|
|
|
|
|
|
|
|
|
|
|
|
|
|
|
|
|
|
|
|
|
|
нормы |
|
|
||||
|
|
|
|
|
|
|
|
|
|
|
|
|
|
|
|
|
|
|
|
|
|
|
|
|
|
|
|
|
|
|
|
|
|
|
|
|
|
|
|
|
|
|
|
|
|
|
|
|
|
|
|
|
|
|
|
|
|
Рис. 7. Функциональная схема АРМ обработки СКАД отметок
13
АРМ бухгалтерии. Это наиболее сложная служба (с точки зрения реализации и сопровождения) и должна состоять из комплекса самостоятельных АРМ, функционально связанных как между собой, так и с другими рабочими местами предприятия. Все бухгалтерские проводки должны фиксироваться в главной книге. Исходя из этого, в бухгалтерии должны функционировать подсистемы, представленные на рис. 8.
Главная книга
|
|
|
|
|
|
|
|
|
|
|
|
|
Подсистема |
|
Подсистема |
|
Подсистема |
|
Работа |
|
Работа с |
||||
расчета |
|
учета основных |
|
учета |
|
с |
|
внешними |
||||
зарплаты |
|
средств |
|
материальных |
|
банком |
|
клиента- |
||||
|
|
|
|
|
ценностей |
|
|
|
|
ми |
||
|
|
|
|
|
|
|
||||||
|
|
|
|
|
|
|
|
|
|
|
|
|
|
|
|
|
|
|
|
|
|
|
|
|
|
|
|
|
|
|
|
|
|
|
|
|
|
|
Водители |
|
Кондук- |
|
Слу- |
|
Перегон- |
|
Ремонт. |
|
Про- |
|
|
торы |
|
жащие |
|
щики |
|
рабочие |
|
чие |
|
||||||||||
|
|
|
|
|
|
|
|
|
|
|
|
|
|
|
|
|
|
|
|
|
|
Рис. 8. Основные элементы подсистемы бухгалтерского учёта
Основные подсистемы бухгалтерии: расчёт заработной платы (все категории работников), подсистема учёта основных средств, подсистема учёта малоценных материалов, подсистема работы с банком (выписка платёжных поручений), подсистема работы с внешними организациями (поставщики запчастей, договорные работы и др.).
Подсистема расчёта заработной платы должна считывать начис-
ления: основную зарплату, доплаты (ночные, праздничные, за работу в выходной день, за классность, за разрывной график работы, сверхурочные и пр.), премии (готовится плановым отделом), дополнительные выплаты и пр.
В качестве справочной информации бухгалтеры заносят в базу данных: праздничные и рабочие дни, начисления и удержания, таблицу настройки по справочнику начислений, справочник минимальных зарплат по месяцам, тарифов и пр. В течение месяца бухгалтеры обрабатывают только больничные листы, отпуска и начисляют зарплату уволенным работникам, корректируют табели выходов для служащих. Расчёт зарплаты выполняет-
14
ся раз в месяц, после чего делается распечатка нужных выходных документов (кассовых ведомостей, расчётных листков и пр.).
Учёт основных средств сводится к формированию необходимых справочников (виды, подвиды средств, нормы амортизации и пр.). Сведения о новых основных средствах вводятся в базу данных с накладных. При необходимости в автоматическом режиме делается расчёт их износа (остаточной стоимости), а также переоценка стоимости (в случае инфляции, морального износа и пр.). При списании средств в автоматическом режиме составляются соответствующие акты. В системе присутствует модуль анализа состояния основных средств, с помощью которого можно получить любые интересующие сводки (прибытие, убытие, наличие, стоимости и пр.).
Учёт малоценных материалов сводится к формированию необходимых справочников (виды, подвиды материалов, материально ответственные лица и пр.). Сведения о малоценных материалах вводятся в базу данных с накладных (оформляется поступление на склад). При необходимости малоценные материалы передаются в эксплуатацию с указанием конкретного подразделения или лица, при этом делается расчёт их износа. При списании малоценных материалов в автоматическом режиме составляются соответствующие акты. В системе присутствует модуль анализа состояния малоценных материалов, с помощью которого можно получить любые интересующие сводки (прибытие, убытие, наличие на складе и в эксплуатации, стоимости и пр.).
Работа с банком. Любое предприятие работает с банком, соответственно должна быть подсистема выписки платёжных поручений и выполнения других проводок денежных средств. Вся эта информация должна автоматически попадать в главную книгу. В данной подсистеме ведутся свои справочники (реквизиты предприятия, банка, клиентов и пр.), выполняются проводки денежных средств с автоматической выпиской необходимых документов, имеется модуль анализа состояния счетов и движения средств.
Работа с внешними организациями. Автотранспортное предпри-
ятие имеет массу смежников и клиентов (поставщики запасных частей, топлива, резины, ремонтные заводы, заправочные станции). Ведутся работы с другими организациями по хозяйственным договорам (ремонт зданий, обслуживание линий связи и пр.). Естественно, в одних случаях возможна поставка материалов без оплаты (в долг), в других предварительная оплата (полная или частичная). При большом количестве клиентов и поставок необходимо отслеживать движение материальных и денежных средств, эта функция выполняется подсистемой учёта работы с внешними организациями.
15