Материал: 1524

Внимание! Если размещение файла нарушает Ваши авторские права, то обязательно сообщите нам

 

Задание

 

 

(ц)

 

 

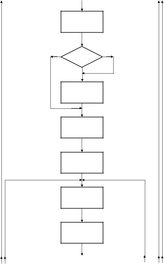
Вычисление

 

 

Tr, ∆T, γr, Ta, ηV

 

 

Вычисление

 

(mcv) c, ta, (mcv) a,

 

N1, n1, Tc, ∆tc

 

< 0

 

> 2

tc = tc - 5

tc

tc = tc + 5

 

Вычисление

 

 

Pr, , U c, U 1c,

 

 

U c

 

n nN

 

n = nN

 

Проверка

ξ = ξN

 

ξ

 

 

 

Вычисление

 

 

ξ = f(n)

 

Продолжение рис. 6

 

 

 

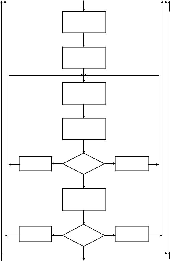
Вычисление

 

H1, tz, Tz, Pz,

 

, δ

 

 

Вычисление

 

(mcv) 1z, (mcv) z,

 

(mcv) z

 

 

Вычисление

 

(mcv) 1b, (mcv) b,

 

(mcv) b

 

 

Вычисление

 

K2, n2, Tb, ∆Tb

 

<0

>2

tb = tb + 5

Tb

tb = tb - 5

 

Вычисление

 

Pb, T r, ∆Tr

 

<0

>2

TrN = TrN - 5

Tr

TrN = TrN + 5

 

Продолжение рис. 6

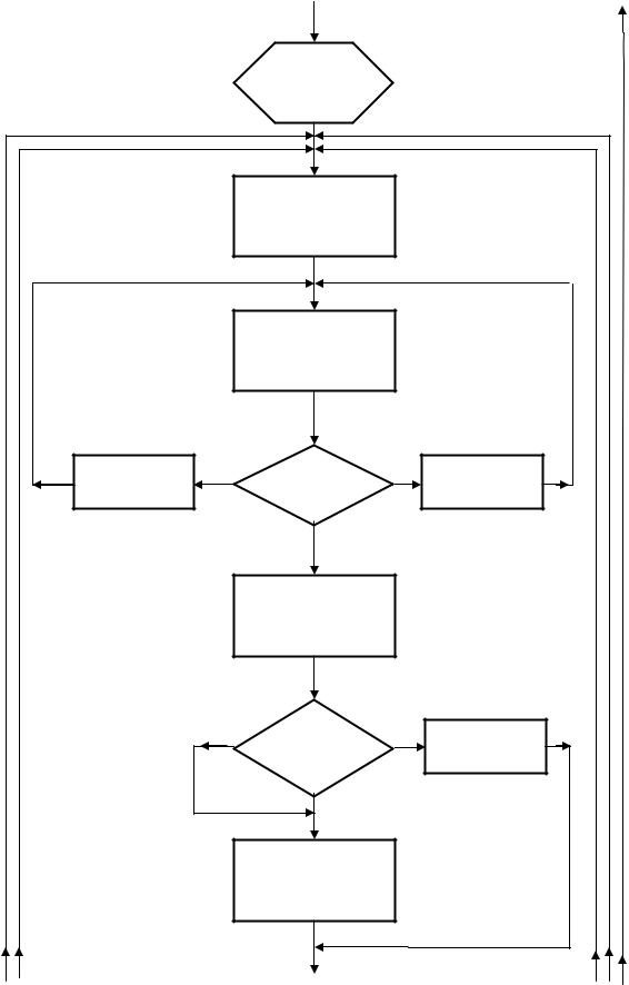
Вычисление

P i, Pi, ηi, Pм, Pе, ηм, ηе, gе

n nN

n = nN

 

n, IR

IR≠1

IR=1

 

Вычисление

 

NiN, Dц, iVh

Вычисление

Nе, Mе, Ni, GT, Qе, qе, Qм, qм

Вычисление tr, to, (mcv) r

Вычисление

(mcp) 1r, (mcp) r, (mcp) o

Вычисление

Qог, qог, Qw, qw, Qs, qs

Продолжение рис. 6

< 2

>5

 

m = m-0,005

qs

m = m+0,005

 

Печатать

 

Pz, gе, ηе, Nе

 

 

Печатать

 

Mе, GT, qе,

 

Печатать Qм,

 

>ξmin

< ξmax

 

ξ =ξ-∆ ξ

ξ

ξ =ξ+∆ ξ

 

nmin

 

 

А

n = n+∆n

 

 

 

Выход

 

Окончание рис. 6

 

6.9. Программа теплового расчета дизельного двигателя без наддува

REAL N1,MT,KCI1,LM,NE1,IC,MW,N3,K,LO,LT,M1,MC,MH, *MN,MO,N,M2,KV,MCA,MCC,KC,NC,KCI,MPZ1,MCZ,MPZ,MPB1, *MCB,MPB,KP,NP,KI,KM,KE,NI1,MI,NE,ME,NI,MCR,MPR1,MPR,R3, *S,TO,LM2,MCO

OPEN(5,FILE='ISX_DAN.DAT')

OPEN(6,FILE='REZYL.TXT')

OPEN(7,FILE='CON')

READ (5,1) C,H,O,AF1,N1,MT,TO,PO,RB,CN,FK,BS, *TRN,S,V,DT1,TC1,KCI1,HU,LM,TB1,MI,FI,NE1,T,IC,CW,MW,K,N3 WRITE (6,2) C,H,O,AF1,N1,MT,TO,PO,RB,CN,FK,BS, *TRN,S,V,DT1,TC1,KCI1,HU,LM,TB1,MI,FI,NE1,T,IC,CW,MW,K,N3 READ (5,3)L,M,I

WRITE(6,4)L,M,I

1FORMAT (7(/),(63X,F8.0))

2FORMAT (1X,F12.5)

3FORMAT (63X,I8)

4FORMAT (1X,I12)

C

ПАРАМЕТРЫ РАБОЧЕГО ТЕЛА

N=N1

LO=(C+3*(H+O/8))/(12*0.209)

10 AF=AF1*(1.672*(1-N/N1)+(N/N1)**2) LT=AF*LO

M1=LT+1/MT

MC=C/12

MH=H/2

MN=0.79*AF*LO MO=0.209*(AF-1)*LO M2=MC+MH+MN+MO B1=M2/M1

C

ПРОЦЕСС ВПУСКА

SP=30*CN/N1

W=0.05433*SP*N*FK

RO=PO*1.0E6/(RB*TO) 11 PA=PO-BS*RO*W**2/2E6

 

PR1=0.098+0.539*N/10**5

 

PR=1.035*PO+(PR1-1.035*PO)/(N/N1)**2

 

IRAB1=0

12 TR=(TRN+45)-90*(N/N1-0.5)+273

C-----------------------------------

IRAB1=IRAB1+1

C

C

WRITE (6,553) TRN,TR

C 553 FORMAT(' TRN=',E11.4,' TR=',E11.4)

C

IF (IRAB1.GT.500) STOP

C-----------------------------------

DT=DT1*(110+0.0125*N)/(110+0.0125*N1)

 

13Y=(TO+DT)*PR/(TR*(PA*S-PR))

14TA=(TO+DT+V*Y*TR)/(1+Y)

15KV=TO*(PA*S-PR)/((TO+DT)*PO*(S-1)) C------------------------

WRITE(6,51)KV

51 FORMAT('KV=',E11.4) C------------------------