Материал: 1524

Внимание! Если размещение файла нарушает Ваши авторские права, то обязательно сообщите нам

 

 

 

 

 

 

 

 

 

 

 

 

 

 

 

 

 

 

 

 

 

 

 

 

 

 

Таблица 14

 

 

 

 

 

 

 

 

 

Написание формул с учетом кодирования

 

 

 

 

 

 

 

 

 

 

 

 

 

 

 

 

 

 

 

 

 

 

 

 

 

 

 

 

 

 

 

 

Стандартные формулы

 

 

Формулы для ЭВМ

 

п/п

 

 

 

 

 

 

 

 

 

 

 

 

 

 

 

 

 

 

 

 

 

 

 

 

 

 

 

 

 

 

 

 

 

 

1

 

 

 

 

 

 

 

 

 

 

2

 

 

 

 

 

 

 

 

 

 

 

 

3

 

 

 

 

 

1

 

 

 

 

 

 

 

 

 

 

O

 

 

 

 

 

 

 

1

Lo

 

 

 

 

 

 

C 3(H

 

 

T

)

 

 

LO=(C+3*(H-OT/8)(12*0.209)

 

 

12 0,209

 

 

 

 

 

 

 

 

 

 

 

 

 

 

 

 

 

b

 

 

 

 

 

AF=AF1*(1.672*(1-N/

 

2

 

 

 

 

 

 

 

 

 

n

 

 

 

 

 

n

 

 

2

 

 

 

N 1,672(1

 

 

 

)

(

 

 

 

 

)

 

 

 

 

 

/N1)+(N/N1)**2)

 

nN

 

 

 

 

 

 

 

 

 

 

 

 

 

 

 

 

 

 

 

 

 

nN

 

 

 

 

 

 

 

3

L = Lo

 

 

 

 

 

 

 

 

 

 

 

 

 

 

 

 

 

 

 

 

LT=AF*LO

 

4

M1 = L+1 / mT

 

 

 

 

 

 

 

 

 

 

 

 

 

 

 

 

 

 

M1=LT+1/MT

 

5

 

 

 

 

 

 

МН

2

О Н/ 2

 

 

 

 

 

 

МН=Н/2

 

 

 

 

 

 

 

 

 

 

 

 

 

 

 

 

 

 

 

 

 

 

 

 

 

 

 

 

6

 

 

 

 

 

 

М

N2

0,79 L

 

 

 

 

 

 

MN=0.79*AF*LO

 

 

 

 

 

 

 

 

 

 

 

 

 

 

 

 

 

 

о

 

 

 

 

 

 

7

 

 

 

 

М

О2

0,209(α 1)L

 

 

 

МО=0.209*(AF-1)*LO

 

 

 

 

 

 

 

 

 

 

 

 

 

 

 

 

 

 

 

 

 

о

 

 

 

 

8

 

 

М2 МСО2 МН2О МN2 МО2

 

М2=МС+МН+МN+МО

 

 

 

 

 

 

9

 

 

 

 

 

 

 

 

 

 

М2

/ М1

 

 

 

 

 

 

 

 

В1=М2/М1

 

 

 

 

 

 

 

 

 

 

 

 

 

 

 

 

 

 

 

10

 

 

 

 

 

о

Р

106

/(R

В

Т

о

)

 

 

RО=РО*1000000/(287*ТО)

 

 

 

 

 

 

 

 

 

о

 

 

 

 

 

 

 

 

 

 

 

 

 

 

 

11

 

 

 

 

 

 

Sn 30 CN /n

 

 

 

 

 

 

SP=30*СМ/N1

 

12

MCO

 

C/12

 

 

 

 

 

 

 

 

 

 

 

 

 

 

 

 

 

 

MC=C/12

 

 

 

 

 

2

 

 

 

 

 

 

 

 

 

 

 

 

 

 

 

 

 

 

 

 

 

 

13

W

 

0,05433S

n

n F / f

кл

 

 

 

 

 

 

 

 

W=0.05433*SP*N*FK

 

 

a

 

 

 

 

 

 

 

 

 

n

 

 

 

 

 

 

 

 

 

 

 

14

Ра Ро ( 2 )Wa2 о /(2 106)

 

 

РА=РО-BS*W**2*RO/2E6

 

15

PrN 0,098 0,539 nN 10 5

 

 

 

 

 

 

PR1=0.098+0.539*N1*10**5

 

16

P 1,035 P (P

 

 

1,035 P )(n/n

N

)2

PR=1.035*PO+(PR1-

 

 

r

 

 

 

 

 

о

 

 

rN

 

 

 

 

 

 

 

 

 

 

о

 

 

-1.035*PO)*(N/N1)**2

 

 

 

 

 

 

 

 

 

 

 

 

 

 

 

 

 

 

 

 

 

 

 

 

 

 

 

 

17

tr

 

 

 

0,766 (n/nN

0,4)0,42

 

 

TR1=TRN1*(0.766+(N/N1-04)*

 

trN

 

 

 

 

 

 

 

 

0,4)

 

 

 

 

 

 

*0.42-0.955*(N/N1-0.4))

 

 

 

 

 

 

0,955(n/n

N

 

 

 

 

 

 

 

 

 

 

 

 

 

 

 

 

 

 

 

 

 

 

 

 

 

 

 

 

 

 

 

 

 

18

Tr=tr+273

 

 

 

 

 

 

 

 

 

 

 

 

 

 

 

 

 

 

 

 

TR=TR1+273

 

 

 

 

 

 

 

 

 

 

 

 

 

 

 

 

 

 

 

 

 

 

 

 

 

 

 

 

 

 

 

 

 

 

 

 

 

 

 

 

 

 

 

 

 

 

 

 

 

 

 

 

 

 

 

 

 

 

 

 

 

 

 

 

 

Продолжение табл. 14

 

 

 

 

 

 

 

 

 

 

 

 

 

 

 

 

 

 

 

 

 

 

 

 

 

 

 

 

 

 

 

 

 

 

 

 

 

 

1

 

 

 

 

 

 

 

 

 

 

 

 

 

 

 

 

 

 

 

 

 

 

2

 

 

 

 

 

 

 

 

 

 

 

3

 

 

T T

 

(110 0,0125)

 

 

 

DТ=DТ1*(110+0.0125*N)/

 

19

 

 

 

 

 

 

 

 

 

N

 

 

 

 

 

 

 

 

 

 

 

 

 

 

 

 

 

 

 

 

/(110+0.0125*N1)

 

n/(110 0,0125nN )

 

 

 

 

 

 

 

 

 

 

 

 

 

 

 

 

 

 

 

 

20

 

r

(T

 

T) P /(T

(P ε P ))

Y=(ТО+DТ)*PR/(TR*(PA*S-PR))

 

 

 

 

 

 

 

 

о

 

 

 

 

 

 

 

 

r

 

 

 

 

r

 

a

 

r

 

 

 

 

 

 

21

Т

а

 

(Т

о

Т

 

r

νT )/(1

r

)

 

ТА=(ТО+DТ+Y*V*TR)/(1+Y)

 

 

 

 

 

 

 

 

 

 

 

 

 

 

 

 

 

 

 

 

 

r

 

 

 

 

 

 

 

 

 

 

 

 

 

 

 

 

 

 

 

 

 

Т

o

 

 

 

Р

 

 

ε Р

r

 

 

 

 

KV=TO*(PA*S-PR)/

 

22

 

 

 

 

 

 

 

 

 

 

 

 

 

 

а

 

 

 

 

 

 

 

 

 

/((TO+DТ)*РО*(S-1))

 

 

 

Тo Т

 

Po(ε 1)

 

 

 

 

 

V

 

 

 

 

 

 

 

 

 

23

(mcv)a 20,758 0,0008ta

 

 

 

МСА=20.758+0.0008*ТА1

 

24

ta=Ta 273

 

 

 

 

 

 

 

 

 

 

 

 

 

 

 

TA1=TA-273

 

25

(v)с

22,09 0,00318(tc tc1)

МСС=22.09+0.00318*(ТС1-600)

 

26

К1

 

1 8,315

 

 

 

 

 

 

 

tc ta1

 

 

 

КС=1+8.315*(ТС1-ТА1)/

 

 

 

 

 

 

 

 

 

 

 

 

 

 

 

 

 

 

/(МСС*ТС1-МСА*ТА1)

 

 

(v)сtc v )ata

 

 

 

 

 

 

 

 

 

 

 

 

 

 

 

 

 

 

 

 

 

 

27

Тс Та ε

n1 1

 

 

 

 

 

 

 

 

 

 

 

 

ТС=ТА S

**

(NC-1)

 

 

 

 

 

 

 

 

 

 

 

 

 

 

 

 

 

 

 

 

 

*

 

 

 

28

N1=K1

 

 

 

 

 

 

 

 

 

 

 

 

 

 

 

 

 

 

 

 

 

 

NC=K1

 

 

 

 

 

29

Тс

 

(Тс 273) tc

100

 

 

 

DТС=((ТС-273)-ТС1)*100/(ТС-273)

 

 

 

 

 

Tс 273

 

 

 

 

 

 

 

 

 

 

 

 

 

 

 

 

 

 

 

 

 

 

 

 

 

 

 

 

 

 

 

 

 

 

 

 

30

Р Р n1

 

 

 

 

 

 

 

 

 

 

 

 

 

 

 

РС=РА S

**

NC

 

 

 

с

 

 

 

 

а

 

 

 

 

 

 

 

 

 

 

 

 

 

 

 

 

 

 

 

 

 

*

 

 

 

31

( r)/(1 r)

 

 

 

 

 

 

 

 

 

В=(В1+Y)/(1+Y)

 

 

( N 0,15) (

 

 

n

 

0,3)0,75

КС1=(КСI1-0.15)+(N/N1)-

 

 

 

 

 

 

 

32

 

 

 

n

 

 

 

 

 

 

 

 

 

 

 

nN

 

 

 

 

 

 

-0.3**0.75-0.0878*(N/N1-0.3)

 

 

(

 

 

 

 

0,3)

 

 

 

 

 

 

 

 

 

 

 

 

 

 

 

 

 

 

 

 

 

 

 

 

 

 

 

 

 

 

 

 

 

 

 

 

 

 

 

 

 

 

 

 

 

 

 

 

 

 

nN

 

 

 

 

 

 

 

 

 

 

 

 

 

 

 

 

 

 

 

 

 

 

 

 

 

 

 

 

33

Uс 13,255 0,0243(tс 600)

 

 

UCC=13.255+0.00243*(NC1-600)

 

34

U1с

14,779 0,02806(tc 600)

UPC1=14.779+0.02806*(NC1-600)

 

35

Uс

 

 

 

1

 

U1с

α 1

U

с

 

 

 

 

 

 

UPC=UPC1/AF+UCC*(A-1)/AF

 

 

 

 

 

 

 

 

 

 

 

 

 

 

 

 

 

 

 

 

α

 

 

 

 

 

 

 

α

 

 

 

 

 

 

 

 

 

 

 

 

 

 

 

 

 

 

 

 

 

 

 

 

 

 

 

 

 

 

1

 

 

 

(

ξH

u

Uс

 

 

H1=((KC1*HU/M1+UCC+Y*UPC)/

 

36

 

 

 

 

 

1

 

 

 

 

 

 

 

 

 

 

 

 

 

 

 

 

 

 

 

 

 

 

 

M1

 

H1

 

 

 

 

 

 

1 γr

 

 

 

 

 

 

 

 

 

 

/(1+Y)+0.008315*LM*TC)/B

 

 

 

 

 

 

 

 

 

 

 

 

 

 

 

 

 

 

 

 

 

β

γrU

 

 

 

 

 

 

 

 

 

 

 

 

 

 

 

 

 

 

 

 

 

 

 

 

 

 

 

 

 

 

с) 0,008314λTс

UPZ1=51.498+0.0335*(TZ1-1800)

 

37

U1z

51,498 0,0335(tz 1800)

 

 

 

 

 

 

 

 

 

 

 

 

 

 

 

 

 

 

 

 

 

 

 

 

 

 

 

 

 

 

 

 

 

 

 

 

 

 

 

 

 

 

 

 

 

 

 

 

 

 

Продолжение табл. 14

 

 

 

 

 

 

 

 

 

 

 

 

 

 

 

 

 

 

 

 

 

 

 

 

 

 

 

 

 

 

 

 

 

 

 

 

 

 

 

 

 

 

 

 

 

 

 

 

 

 

1

 

 

 

 

 

 

 

 

 

 

 

 

 

 

 

 

 

 

 

 

 

 

 

 

 

2

 

 

 

 

 

 

 

 

 

 

 

 

 

 

 

 

 

 

 

 

3

 

38

 

 

 

 

45,008 0,02826 (tz

1800)

 

UCZ=45.008+0.02826 (TZ1-1800)

 

 

Uz

 

 

*

 

39

 

 

 

 

 

 

 

1

 

 

 

 

 

 

 

 

 

 

α 1

 

 

 

 

 

 

 

 

 

 

 

 

 

 

 

 

 

 

 

 

 

 

 

 

UPZ=UPZ1/AF+UCZ*(AF-1)/AF

 

 

Uz

 

 

 

 

 

U1z

 

 

α

 

Uz

 

 

 

 

 

 

 

 

 

 

 

 

 

 

 

 

 

 

 

 

 

 

 

 

 

 

 

 

 

 

 

α

 

 

 

 

 

 

 

 

 

 

 

 

 

 

 

 

 

 

 

 

 

 

 

 

 

 

 

 

 

 

 

 

 

 

 

 

TZ1=(H1+(3.59+2.942/AF))/

 

40

tz (H1 (3,59 2,942/α))/

 

 

 

 

 

 

 

 

 

 

/0,036575 0,00524/α)

 

 

 

 

 

 

 

 

 

 

 

 

 

 

 

 

/0.0365+0.00524/AF))

 

41

T

z

= t +273

 

 

 

 

 

 

 

 

 

 

 

 

 

 

 

 

 

 

 

 

 

 

 

 

 

 

 

 

TZ=TZ1+273

 

 

 

 

 

 

 

z

 

 

 

 

 

 

 

 

 

 

 

 

 

 

 

 

 

 

 

 

 

 

 

 

 

 

 

 

 

 

 

 

 

 

 

 

 

 

 

 

 

 

42

P = P

 

 

 

 

 

 

 

 

 

 

 

 

 

 

 

 

 

 

 

 

 

 

 

 

 

 

 

 

 

 

 

 

 

 

 

 

PZ=LM PC

 

 

 

z

 

 

 

 

 

 

 

 

 

c

 

 

 

 

 

 

 

 

 

 

 

 

 

 

 

 

 

 

 

 

 

 

 

 

 

 

 

 

 

 

 

 

 

*

 

43

ρ βТ

z

/(λ T )

 

 

 

 

 

 

 

 

 

 

 

 

 

 

 

 

 

 

 

 

 

 

 

 

R=B*TZ/(LM*TC)

 

 

 

 

 

 

 

 

 

 

 

 

 

 

 

 

 

 

 

 

c

 

 

 

 

 

 

 

 

 

 

 

 

 

 

 

 

 

 

 

 

 

 

 

 

 

 

44

δ ξ/ρ

 

 

 

 

 

 

 

 

 

 

 

 

 

 

 

 

 

 

 

 

 

 

 

 

 

 

 

 

 

 

 

 

 

 

 

 

 

 

D=S/R

 

45

(mc

)

21,638 0,0023(t

z

 

1800)

 

MPZ1=28.638+0.0023*(TZ1-1800)

 

 

 

 

 

 

v

 

1z

 

 

 

 

 

 

 

 

 

 

 

 

 

 

 

 

 

 

 

 

 

 

 

 

 

 

 

 

 

 

 

 

 

 

 

 

 

46

(mc

)

 

 

25,003 0,001617(t

z

1800)

 

MCZ=25.003+0.001617*(TZ1-1800)

 

 

 

 

 

 

v

 

1z

 

 

 

 

 

 

 

 

 

 

 

 

 

 

 

 

 

 

 

 

 

 

 

 

 

 

 

 

 

 

 

 

 

 

 

 

 

 

47

(mcv )z

 

1

 

(mcv )1z

 

1

(mcv )z

 

MPZ=MPZ1/AF+MCZ*(AF-1)/AF

 

 

 

 

 

 

 

 

 

 

 

48

(mc

)

 

 

25,498 0,00376(t

b

 

800)

 

MPB1=25.498+0.00376*(TB1-800)

 

 

 

 

 

 

v

 

1b

 

 

 

 

 

 

 

 

 

 

 

 

 

 

 

 

 

 

 

 

 

 

 

 

 

 

 

 

 

 

 

 

 

 

 

 

 

 

49

(mc

)

 

 

22,713 0,00293(t

b

800)

 

MCB=22.713+0.00293*(TB1-800)

 

 

 

 

 

 

v

 

b

 

 

 

 

 

 

 

 

 

 

 

 

 

 

 

 

 

 

 

 

 

 

 

 

 

 

 

 

 

 

 

 

 

 

 

 

 

50

(mcv )b

 

1

(mcv )1b

 

α 1

 

(mcv )b

 

MPB=MPB1/AF+MCB*(AF-1)/AF

 

 

 

 

 

 

 

 

 

 

 

 

 

α

 

 

 

α

 

 

 

51

К2 1 8,315

 

 

 

 

 

tz tb

 

 

 

 

 

 

 

 

 

 

 

КС=1+8.315*(ТZ1-ТB1)/

 

 

 

 

 

 

 

 

 

 

 

 

 

 

 

 

 

 

 

 

 

 

 

 

 

 

 

/(МPZ*ТZ1-МPB*ТB1)

 

 

 

 

 

 

 

 

 

 

 

 

 

 

 

 

 

 

 

 

 

 

 

 

52

 

 

 

 

 

 

 

 

 

 

 

 

 

 

 

 

 

 

 

 

 

 

(mcv)ztz

 

(mcv)btb

 

NP=KP

 

n

2

= K

 

 

 

 

 

 

 

 

 

 

 

 

 

 

 

 

 

 

 

 

 

 

 

 

 

 

 

 

 

 

 

 

 

 

 

 

 

 

 

 

 

 

 

 

 

 

 

2

 

 

 

 

 

 

 

 

 

 

 

 

 

 

 

 

 

 

 

 

 

 

 

 

 

 

 

 

 

 

 

 

 

 

 

 

 

 

 

 

 

53

Тb Тz / n2 1

 

 

 

 

 

 

 

 

 

 

 

 

 

 

 

 

 

 

 

 

 

 

 

 

TB=TZ/D**(NP-1)

 

54

T

 

((T

 

 

 

273) t

b

) 100/(T

 

273)

 

DТВ=((ТВ-273)-ТВ1)*100/(ТВ-273)

 

 

 

 

b

 

 

 

 

 

b

 

 

 

 

 

 

 

 

 

 

 

 

 

 

 

 

 

 

 

 

 

 

 

 

b

 

 

 

 

 

 

 

55

Pb Pz /

n2 1

 

 

 

 

 

 

 

 

 

 

 

 

 

 

 

 

 

 

 

 

 

 

 

 

РB=РZ/D (NP-1)

 

 

 

 

 

 

 

 

 

 

 

 

 

 

 

 

 

 

 

 

 

 

 

 

 

 

 

 

 

 

 

 

 

 

 

 

 

**

 

 

 

 

 

 

 

 

 

 

 

 

 

 

 

 

 

 

 

 

 

 

 

 

 

 

 

 

 

 

 

 

 

 

 

 

 

 

 

 

 

56

T

T /3

 

 

Pb

 

 

 

 

 

 

 

 

 

 

 

 

 

 

 

 

 

 

 

 

 

 

 

 

 

 

 

 

 

T1R=TB

 

 

 

P

 

 

 

 

 

 

 

 

 

 

 

 

 

 

 

 

 

 

 

 

 

 

 

 

 

 

 

 

 

 

 

r

 

 

 

 

 

b

 

 

 

 

 

 

 

 

 

 

 

 

 

 

 

 

 

 

 

 

 

 

 

 

 

 

 

 

 

 

 

 

 

 

57

 

 

 

 

 

 

 

 

 

 

 

 

 

 

 

 

 

z

 

 

 

 

 

 

 

 

 

 

 

 

 

 

 

 

 

 

 

 

 

 

 

 

 

 

 

 

DTR=(TR-T1R)*100/TR

 

T

 

(T

 

T

) 100/T

 

 

 

 

 

 

 

 

 

 

 

 

 

 

 

 

 

 

 

 

 

r

 

 

 

 

 

 

r

 

 

 

 

 

 

r

 

 

 

 

 

r

 

 

 

 

 

 

 

 

 

 

 

 

 

 

 

 

 

 

 

 

 

 

 

 

 

 

 

 

 

 

 

 

 

 

 

 

 

 

 

 

 

 

 

 

 

λ ρ

 

 

 

 

 

 

 

 

 

 

1

 

 

 

 

 

 

 

 

 

 

 

 

 

 

 

 

λ(ρ 1)

 

 

 

 

 

 

(1

 

 

 

)

PI1=PC*(LM*(R-1)+LM*R(1-1/

 

 

 

 

 

 

 

 

 

P

 

 

n

 

 

 

1

 

δ

n2 1

 

58

Pi

 

 

 

c

 

 

 

 

 

 

 

 

1

 

 

 

 

 

2

 

1

 

 

 

 

 

 

 

 

 

 

 

 

 

 

/((D**(NP-1))-(1-1/(S**(NC-1))/

 

 

 

 

 

 

 

 

 

 

 

 

 

 

 

 

 

 

 

 

 

 

 

 

 

 

 

 

 

 

 

 

 

 

 

 

 

 

 

 

ε 1

 

 

(1

 

 

 

 

 

 

 

)

 

 

 

 

 

 

 

/(NC-1))/(S-1)

 

 

 

 

 

 

 

 

 

 

 

 

 

 

 

 

 

 

 

 

 

 

 

 

 

 

 

 

 

 

 

 

 

 

 

 

 

 

 

 

 

 

 

 

n 1

 

 

 

 

 

 

ε

n1 1

 

 

 

 

 

 

 

 

 

 

 

 

 

 

 

 

 

 

 

 

 

 

 

 

 

 

 

 

 

 

1

 

 

 

 

 

 

 

 

 

 

 

 

 

 

 

 

 

 

 

 

 

 

 

 

 

 

 

 

 

 

 

 

 

 

 

 

 

 

 

 

 

 

 

 

 

 

 

 

 

 

 

 

 

 

 

 

 

 

 

 

 

Окончание табл. 14

 

 

 

 

 

 

 

 

 

 

 

 

 

 

 

 

 

 

 

59

P μP (P P )

 

 

 

 

 

 

 

 

 

PI=MI*PI1-FI*(PR-PA)

60

i

 

 

 

 

 

i

 

 

 

 

 

 

 

 

 

r

 

 

 

a

 

 

 

 

 

 

 

 

 

GI=3600*KV/(24.4*L*PI)

 

g

i

3600

/(24,4 L P)

 

 

 

 

 

 

61

 

 

 

 

 

 

 

 

 

 

 

 

 

 

V

 

 

 

 

 

 

 

 

 

i

 

 

 

 

 

KI=3600/(HU*GI)

 

 

 

 

3600/(H

u

g

i

)

 

 

 

 

 

 

 

 

 

 

 

62

 

i

 

 

 

 

 

 

 

 

 

 

 

 

 

 

 

 

 

 

 

 

 

 

 

 

 

 

 

 

 

PM=0.089+0.0118*CN

 

P

 

0,089 0,0118 C

N

 

 

 

 

 

 

 

 

 

63

 

м

 

 

 

 

 

 

 

 

 

 

 

 

 

 

 

 

 

 

 

 

 

 

 

 

 

 

 

 

 

 

PE=PI-PM

 

P =P – P

 

 

 

 

 

 

 

 

 

 

 

 

 

 

 

 

 

 

 

 

 

 

 

 

64

e

 

 

i

 

 

 

 

м

 

 

 

 

 

 

 

 

 

 

 

 

 

 

 

 

 

 

 

 

 

KM=PE/PI

 

 

м

 

Р / Р

 

 

 

 

 

 

 

 

 

 

 

 

 

 

 

 

 

 

 

 

 

65

 

 

 

 

 

 

 

е

 

 

 

i

 

 

 

 

 

 

 

 

 

 

 

 

 

 

 

 

 

 

KE=KI*KM

 

e

i

м

 

 

 

 

 

 

 

 

 

 

 

 

 

 

 

 

 

 

 

66

ge

gi / м

 

 

 

 

 

 

 

 

 

 

 

 

 

 

 

 

 

 

GE=GI/KM

 

67

Ni

Ne / м

 

 

 

 

 

 

 

 

 

 

 

 

 

 

 

 

NI1=NE1/KM

 

68

 

 

 

 

 

 

 

 

 

 

 

 

 

 

 

Dц

 

 

12Ni τ/(3,14 Pi

NN i Sn)

 

 

 

69

N

ep

PV

 

 

n i/(30 τ)

 

 

 

 

 

 

 

 

NE=PE*VH*IC*N/(30*T)

 

 

 

 

 

 

 

 

 

 

e

 

 

h

 

 

 

 

 

 

 

 

 

 

 

 

 

 

 

 

 

 

 

 

 

 

70

Me

3 104 Nep /(π n)

 

 

 

 

 

 

 

 

ME=3E4*NE/(3.14*N)

 

71

G

 

 

(g

e

 

N

e

)/1000

 

 

 

 

 

 

 

 

 

 

GT=GE*NE/1000

 

72

 

 

T

 

 

 

 

 

 

 

 

 

 

 

 

 

 

 

 

 

 

 

 

 

 

 

 

 

 

 

 

Q=GT*HU

 

Q G

H

u

 

 

 

 

 

 

 

 

 

 

 

 

 

 

 

 

 

 

 

73

 

 

 

 

 

 

 

T

 

 

 

 

 

 

 

 

 

 

 

 

 

 

 

 

 

 

 

 

 

 

QE=3.6*NE

 

Q 3,6 N

e

 

 

 

 

 

 

 

 

 

 

 

 

 

 

 

 

 

 

 

 

e

 

 

 

 

 

 

 

 

 

 

 

 

 

 

 

 

 

 

 

 

 

 

 

 

 

 

 

QE1=QE*100/Q

 

74

q

 

 

 

Q 100/Q

 

 

 

 

 

 

 

 

 

 

 

 

 

 

 

75

e

 

 

 

e

 

 

 

 

 

 

 

 

 

 

 

 

 

 

 

 

 

 

 

 

 

 

 

 

 

QM=3.6*(NI-NE)

 

Qм 3,6(Ni Ne)

 

 

 

 

 

 

 

 

 

 

 

 

76

qм Qм 100/Q

 

 

 

 

 

 

 

 

 

 

 

 

 

 

QM1=QM*100/Q

 

77

tr = TrN 273

 

 

 

 

 

 

 

 

 

 

 

 

 

 

 

 

TR1=TR-273

 

78

to = To 273

 

 

 

 

 

 

 

 

 

 

 

 

 

 

 

 

TO1=TO-273

 

79

(p)r

30,095 0,0031(tr

500)

 

MCR=30.095+0.0031*(TR1-500)

 

80

(

р

)

32,515 0,00418(t

r

500)

 

MPR1=32.515+0.00418*(TR1-500)

 

 

 

 

 

 

 

 

1r

 

 

 

 

 

 

 

 

 

 

 

 

 

 

 

 

 

 

 

 

 

 

 

 

 

 

81

(p)r

 

 

1

 

(p)1r

1

(p)r

 

MPR=MPR1/AF+MCR*(AF-1)/AF

 

 

 

 

 

 

 

 

 

 

 

 

 

 

82

(р)о

 

29,073 0,0008tо

 

 

 

 

 

MPO=29.073+0.0008*TO1

 

 

 

 

 

 

 

 

 

 

G

 

 

L

 

 

 

 

 

 

 

 

 

 

 

 

 

 

 

 

QG=GT*LT*(B*MPR*TR1-

 

83

Qог

 

 

 

 

T

 

 

 

 

 

 

 

 

 

 

 

 

 

 

 

 

 

 

 

 

-MPO*TO1)/1000

 

1000

 

 

 

 

 

 

 

 

 

 

 

 

 

 

 

 

β(p)r tr (p)оtо

 

84

q

 

 

 

 

Q

 

 

 

100/Q

 

 

 

 

 

 

 

 

 

 

 

 

 

QG1=QG*100/Q

 

 

ог

 

 

 

 

 

ог

 

 

 

 

 

 

 

 

 

 

 

 

 

 

 

 

 

 

 

 

 

 

 

QW=CW+IC*ДC**(1+2*MW)*

 

85

Q

 

 

C i D1 2m

 

nm /

 

 

 

 

 

 

 

 

 

 

 

w

 

 

 

 

 

 

 

 

 

 

 

 

 

ц

 

 

 

 

 

 

 

 

 

 

 

 

 

 

 

*N**MW/AF

 

 

 

 

 

 

 

 

 

 

 

 

 

 

 

 

 

 

 

 

 

 

 

 

 

 

 

 

 

 

 

 

 

 

 

 

 

 

86

q

w

Q

 

100/Q

 

 

 

 

 

 

 

 

 

 

 

 

 

 

QW1=QW*100/Q

 

 

 

 

 

 

 

w

 

 

 

 

 

 

 

 

 

 

 

 

 

 

 

 

 

 

 

 

 

 

 

 

QS=Q-(QE+QM+QG+QW)

 

87

Q Q (Q Q

м

Q

 

 

Q )

 

 

 

 

 

s

 

 

 

 

 

 

 

 

 

 

 

 

e

 

 

 

ог

 

 

 

w

 

 

 

QS1=QS*100/Q

 

88

qs

Qs 100/Q

 

 

 

 

 

 

 

 

 

 

 

 

 

 

 

 

 

 

 

 

 

 

 

 

 

 

 

 

 

 

 

 

 

 

 

 

 

 

 

 

 

 

 

 

 

 

 

 

 

 

 

 

 

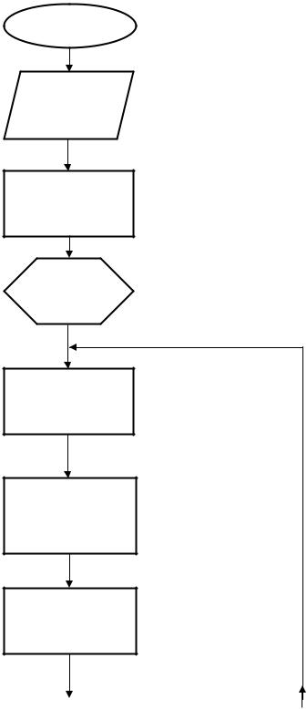
Начало

Ввод

исходных

данных

Вычисление

Lo

Задание n(ц)

Вычисление

α, L, M1, MCO,

MH2O, MN2, MO2

Вычисление

M2, , TkN, Tk, o,

Sn, Wвп

Вычисление

Pa, PrN, Pr

Рис. 6. Схема алгоритма теплового расчёта дизельного двигателя без наддува (начало)