Материал: 1210

Внимание! Если размещение файла нарушает Ваши авторские права, то обязательно сообщите нам

35

18

 

 

 

Dтехн; Р1=1,37 МПа

 

 

 

5

 

 

 

0,118 МПа

 

 

 

6

 

m0=0,2Dтехн

tк=1040С

 

 

 

tк=80

0С

8

 

 

 

9

 

12

 

2

 

 

 

 

 

 

tк=800С

 

 

 

3

С

С

 

 

0

0

 

 

=70

=40

 

 

л(1)

(1) л

 

 

; t

; t

 

 

техн

техн

 

t′св=250С

D

D

 

 

10

=0,4

=0,3

 

 

 

0

0

 

 

m

m

 

 

 

13

 

11

 

 

 

1

iгар 377кДж

кг

Qc=16,8 МВт

iобр 293кДж

кг

4

7

16

15 17 tсв=5 0С

tp=40 0С

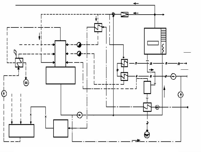
Рис. 2.8. Принципиальная тепловая схема паровой котельной для закрытых двухтрубных водяных и паровых сетей

71

Другая часть пара после снижения давления в редукционноохладительной установке (РОУ) 5 до 0,118 МПа поступает в пароводяной подогреватель 2 сетевой воды, который обеспечивает потребителей теплом в количестве Qс кВт в виде горячей воды. Образовавшийся конденсат под давлением греющего пара подается в охладитель конденсата 3, где охлаждается до 80 °С, а затем через конденсатоотводчик 8 в деаэратор 9.

В этот деаэратор поступает также конденсат от пароводяного подогревателя сырой воды 6, смесь возвращаемого конденсата и добавочной химочищенной воды из конденсатного бака 13 и пар из расширителя непрерывной продувки 7. Небольшой расход пара для подогрева смеси этих потоков до 102 104 °С подается в деаэратор из котлов через РОУ. В схеме предусмотрено использование тепла выхлопа деаэратора в пароводяном подогревателе 12 смеси, поступавшей из конденсатного бака. Образовавшийся конденсат сливается самотеком в канализацию.

Подача добавочной сырой воды, необходимой для покрытия утечек пара и воды в котельной и в сетях, и количество пара, безвозвратно теряемого у потребителей, осуществляется насосом 17, прокачивающим ее последовательно через водоводяной подогреватель 15, пароводяной подогреватель 6, фильтры химводоочистки 11 в конденсатный бак 13. Здесь химочищенная вода смешивается с конденсатом, возвращаемым от потребителей. Далее смесь насосами 18 через пароводяной подогреватель 12 подается в деаэратор.

Питательная вода из деаэратора питательными насосами 10 через водяной экономайзер нагнетается в котел 1. Из этого же деаэратора она самотеком поступает на всасывание подпиточных насосов 16, которые подают ее во всасывающий коллектор сетевых насосов 4. Сетевая вода из обратной линии водяных сетей в смеси с подпиточной водой прокачивается сетевыми насосами 4 через охладитель конденсата 3, бойлер 2 в подающую линию водяных сетей.

На схеме показано использование тепла непрерывной продувки паровых котлов. Для этого предусматривается подача продувочной воды от котлов в сепаратор непрерывной продувки, в котором поддерживается то же давление, что и в атмосферном деаэраторе. Поступающая в сепаратор вода частично испаряется за счет снижения ее давления до 0,118 МПа (температура пара 100 104 °С). Образовавшийся в сепараторе пар отводится в паровое пространство деаэратора, а горячая вода поступает в водоводяной теплообменник 15, исполь-

36

71

зуемый как подогреватель сырой воды. После охлаждения в теплообменнике продувочная вода сбрасывается в канализацию.

Втех случаях, когда отпуск тепла от котельной в виде горячей воды составляет значительную долю от всего отпуска тепла, следует рассматривать вариант установки в котельной наряду с паровыми также водогрейных котлов. Возможности такого варианта определяются прежде всего типоразмерами серийно изготовляемых в настоящее время водогрейных котлов. Однако даже при наличии требующихся типоразмеров котлов и заданном соотношении расчетных величин отпуска тепла в паре и горячей воде выбор между вариантами чисто паровой или пароводогрейной котельной требует техникоэкономического обоснования.

2.6.Пример расчета тепловой схемы котельной

Взадачу расчета тепловой схемы входит определение расходов, температур и давлений теплоносителей (пара и горячей воды) по их потокам в пределах установки, а также определение суммарного расхода пара и тепла на всю установку в целом при различных режимах

ееработы (см. подр. 2.2). На основании результатов этого расчета производится выбор оборудования котельной и определение ее тех- нико-экономических показателей (прил. 1, 2).

Расчет тепловых схем чисто водогрейных котельных значительно проще расчета схем паровых и пароводогрейных котельных. Методика их расчета подробно изложена в [4].

Вкачестве примера рассмотрим методику расчета тепловой схемы паровой котельной, представленной на рис. 2.8 и описанной в подр. 2.5. Котельная предназначена для отпуска пара технологическим потребителям и для подогрева горячей воды для отопления, вентиляции и горячего водоснабжения жилых и общественных зданий. Система теплоснабжения закрытая. Насыщенный пар с давлением

P1=1,37 МПа и степенью сухости X1=0,99 в количестве Dтехн=4,16 кг/с расходуется на технологические нужды. Расчетная нагрузка в виде горячей воды Qc=16,8 МВт. Энтальпия горячей воды в подающей линии водяных сетей iобр=377 кДж/кг, энтальпия обратной воды iобр=293 кДж/кг. Конденсат от подогревателей сетевой воды подается в деаэратор с температурой tк=80 °С. При расчетах принимаются температура сырой воды tсв=5 °С, ее подогрев перед химводоочисткой

38

до tсв=25 °С. Деаэрация питательной и подпиточной воды осуществляется в атмосферных деаэраторах при температуре 104 °С, питательная и подпиточная вода имеют температуру tпв=104 °С.

В котельную возвращается конденсат от технологических потребителей в количестве: m1 = 0,4Dтехн с температурой t1к =70 °С; m2= 0,3 Dтехн с температурой t2к =40 °С; m3 =0,2 Dтехн с температурой t3к =80 °С. Величина непрерывной продувки котлов αпр составляет 3% от их производительности D . Потери воды и пара в котельной αут принимаются равными 3% от D, потери в теплосети αс 1,5% от расхода в сетях Wc. Энтальпия воды iр, сливаемой в канализацию, принимается равной 167 кДж/кг. Расчет тепловой схемы выполнен для максимально зимнего режима. Топливом для котельной является малосернистый мазут марки 100.

Пар, выходящий из РОУ с давлением Р2 =0,118 МПа, принимаем сухим, насыщенным. По таблицам [11] находим его энтальпию i"2 =2680 кДж/кг.

Расход пара для подогрева сетевой воды в бойлерах определяем из уравнения

Qc Dб i2 iк Dб i2 4,19tк ,

откуда

 

 

 

 

Q

 

 

 

 

 

16,8 103

 

 

 

 

Dб

 

 

c

 

 

 

 

 

 

7,17кг/с.

 

 

 

i2 4,19tк

2680 4,19 80

 

 

Расход сетевой воды

 

 

 

16,8 103

 

 

 

 

 

 

 

 

Q

 

 

 

 

 

 

 

Wc

 

 

c

 

 

 

 

 

200 кг/с.

 

 

 

i

 

i

 

 

 

 

 

 

 

 

 

гор

 

 

 

377 293

 

 

 

 

 

 

 

обр

 

 

 

 

 

 

 

Расход тепла на технологические нужды составит

 

 

где ix

 

Qтех Dтех i1x

4,19 mi tki ,

ti

 

энтальпия влажного пара из котла,

кДж/кг;m ,

доля и

1

 

 

 

 

 

 

 

 

 

 

 

i

к

 

температура i-го потока конденсата от технологических потребителей, °С.

В нашем случае

t1x t1 (1 X1) ri 2790 (1 0,99) 1960 2770 кДж/кг,

где t1 , r энтальпия сухого насыщенного пара и удельная теплота парообразования при давлении P1 в котлоагрегате, кДж/кг; X1 степень сухости пара на выходе из котлоагрегата.

39

Тогда

Qтех 4,16 2770 4,19 (0,4 70 0,3 40 0,2 80) 10400 Вт.

Суммарный расход тепла на подогрев сетевой воды и на технологические нужды равен

Q Qб Qтехн 16800 10400 27200 кВт.

Предварительный расход пара из котельной

D

Q

 

27200

 

11,65кг/с.

t1x 4,19 tпв

2770 4,19 104

 

В отсутствие сетевых подогревателей D=Dтехн. Расход пара на деаэрацию питательной воды Dд и на подогрев сырой воды перед химводоочисткой Dсв обычно составляет 3 11% от D [4].

В данном примере расход пара на вышеуказанные нужды принимаем 9% от D с последующим уточнением:

Dr Dд Dсв 0,09D 0,09 11,61 1,05 кг/с.

Расход острого пара, поступающего в РОУ, равен

D1 D Dтехн Dr 11,65 4,16 1,05 8,5 кг/с.

При отсутствии сетевых подогревателей D1=Dr .

Расход питательной воды c учетом продувок котельных агрегатов и потерь внутри котельной

 

 

dпр

 

dут

 

 

3

 

3

 

 

 

Wпв D 1

 

 

 

 

 

11,65 1

 

 

 

 

 

 

12,35

кг/с.

100

 

100

100

 

 

100

 

 

 

 

 

2.6.1. Расчет редукционно-охладительной установки (РОУ)

Назначение РОУ снижение параметров пара за счет дросселирования (мятия) и охлаждения его водой, вводимой в охладитель в распыленном состоянии. В охладителе РОУ основная часть воды испаряется, а другая с температурой кипения отводится в конденсационные банки или непосредственно в деаэратор. Приближенно можно принять, что вся вода, вводимая в РОУ, полностью испаряется.

Подача охлаждающей воды в РОУ производственных котельных обычно осуществляется из магистрали питательной воды после деаэратора.Тепловой расчет РОУ, рис. 2.9, ведется по балансу тепла.

40