ибАД
|
|
обо |
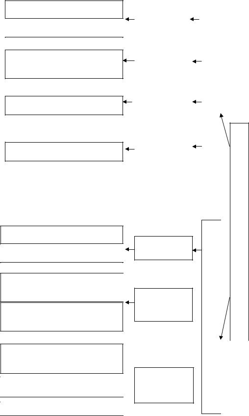
Здания |
рудование |
|
|
|
|
|
|
|
|
|
|
|
|
|
|
|
|
|
|
|
|
|
|
|
|
|
|
|
|
|
|
|
|
|
|
|
|
|
Средства |
|
|
|
|
|
|
|
|
|
|
|
|
|
|
|
|
|
|
|
|
|
|
|
|
|
|
|
|
Транспортныес редства |
|
|
|
|
|
Средствав |
|
|
|
|
|||
|
|
|
|
|
|
труда |
|
|
|
|
|
|
||||
|
|
|
|
|
|
|
|
|
|
|
|
|
|
|
|
|
|
|
|
|
|
|
|
|
|
|
|
|
|
|
|
||
|
|
|
Хозяйственныйинвента рь |
|
|
|
|
|
сфере |
|
|
|
|
|||
|
|
|
|
|
|
|
|
|
|
|||||||
|
|
|
|
|
|
|
|
|
|
|
|
|
|
|
||
|
|
|
|
|
|
|
|
|
|
|
|
|
|
|
||
|
|
|
Сырматеьеи |
риалы |
|
|
|
|
|
|
|
|
|
|
||
|
|
|
|
|
|
Предметы |
|
|
про |
|
|
|
|
|||
|
|
|
|
|
|
|
|
|
|
|
|
|
|
|||
|
|
|
|
|
|
|
|
|
|
|
|
|
|
|||
|
|
|
Полуфабрикатытопливо, |
, |
|
|
труда |
|
|
|
|
|
|
|||
|
|
|
|
|
|
|
|
|
|
|
|
|
||||
|
|
|
С |
|||||||||||||
|
|
|
запасныечасти |
|
|
|
|
|
|
зводства |
|
|
|
|||
|
|
|
Незавершенноеп роизводство |
|
|
|
|
|
|
|
|
|
|
|
||
21 |
|
|
Товарына складе |
|
|
|
|
|
|
обращения сфере в Средства |
размещению и видам По |
ПРЕДПРИЯТИЯ СРЕДСТВ КЛАССИФИКАЦИЯ |
ПРИЛОЖЕНИ Е |
|||
|
|
|
|
|
|
|
|
Предметы |
|
|
|
|
|
|
|
|
|
отгруженнаяГотовпродукция. |
|
|
|
оращеня |
|
|
|
|
|
|
|
|
|||
|
с, |
|
Касса редствав банке |
|
|
|
Денежные |
|
|
|
|
|
|
|
|
|
|
|
|
|
|
|
|
|
средства |
|
|
|
|
|
|
|
|
|
|
|
Покупатели, |
рочиедебито ры |
|
|
Средствав |
|
|
|
|
|
|
|
|
|
|
|
|
|
|
|
|
|
расчетах |
|
|
|
|
|
|
|
|
|
|
|
Подотчетныес уммы |
|
|
|
|
|
|
|
|
|
|
|
||
|
|
|
|
|
|
|
|
|
|
|
|
|
|
|
||
|
|
|
|
|
|
|
|
|
|
|
|
|
|
|
|
|
|
|
|
|
|
|
|
|
|
|
|
|
|
|
|
|
|
|
|
|
|
|
|
|
|
|
|
|
|
|
|
|
|
|
|
|
|
Взносыв счет п рибыли |
|
|
|
Взносыи |
|
|
|
|
|
|
|
|
|
|
|
|
|
|
|
|
|
отчисления |
|
|
|
|
|
|
|
|
в |
|
|
Отчисления счет п рибыли |
|
|
|
|
|
|
|
|
|
|
|||
|
|
|
|
|
|
|
|
|
|
|
|
|
||||
|
|
|
|
|
|
|
|
|
|
|
|
|
|
|
|
|
|
|
|
|
|
|
|
|
|
|
|
|
|
|
|
|
|
|
|
|
|
|
|
|
|
|
|
|
|
|
|
|
|
|
|
|
|
|
|
|
|
|
|
|
|
|
|
|
|
||
|
|
|
|
|
|
|
|
|
|
вСредства сференепроизводственной |
|
|
|
Приложение |
||
|
жильё, |
Здания |
спортивные, |
|
|
|
|
|
|
|
||||||
т и. |
|
|
сооружения |
. п. |
|
|
|
|
|
|
|
|
|
|
|
|
|
|
|
|
|
|
|
|
|
|
|
|
|
|
|
||
|
|
|
|
|
|
|
|
|
|
|
|
|
|
|
||
|
|
|
Оборудованиеинвента, |
рьв них |
|
|
|
|
|
|
|
|
|
|
||
|
|
|
|
|
|
|
|
|
|
|
|
|
|
|||
материал |
|
Используемый |
них |
|
|
|
|
|
|
|
|
|
|
|||
|
|
|
|
|
|
|
|
|
|
|
|
|
|
|
|
1 |
|
|
|
|
|
|
|
|
|
|
|
|
|
|
|
|
|
|
|
|
|
|
|
|
|
|
|
|
|
|
|
|
|
|
И
СибАД
Уставныйкапитал
сФондысоциальной феры
ЦелевыерезервыРезервный. капитал
Прибыльотчетного года
Целевое финансирование
22
Краткосрочныесс удыбанков
олгосрочныесс удыбанков
Задолженностьпоставщикам и подрядчикам
Задолженностьпрочим кредиторам
Задолженностьзарплатепо работникапредприятия
Задолженностьсоциальным фондам
Задолженностьбюджет у
|
|
|
|
|
|
Капитал |
|
|
|
|
|
|
|
Источники |
|
|
|
|
|
|
Резервы |
|
|
|
|
|
|
|
средствсобственных |
|
|
|
|
|
|
быльПр |
|
|
|
|
|
|
|
|
|
|
|
||
|
Целевые |
|
|
|
|
япоступлен |
|
|
|
|
|
|
|
|
|
|
|
|
|
Кредиты
Кредиторская задолженность 
Обязательства
по 
распределению
|
назначению и источникам По |
||
Источники |
|
||
средств привлеченных ,заемных |
|
|
Окончание |
|
|||
|
|
|
1 .прил |
|
|
|
|
И
Структура активов
СибАДИ |
|
|
Основные средства |
|
Нематериальные |
Внеоборотные |
активы |
активы |
|
|
Капитальные |
|
вложения |
|
Долгосрочные |
Имущество |
финансовые |
организации |
вложения |
|
|
|
Материальные |
|
оборотные средства |
Оборотные |
енежные средства |
|
|
активы |
|
|
Краткосрочные |
|
финансовые |
|
вложения |
|
Средства в расчетах |
23
|
Структура пассивов |
|||
С |
|
Уставный капитал |
||
|
|
|||
|
Собственный |
|
Добавочный капитал |
|
|
капитал |
|
||
|
|
|
||
и |
|
Резервный капитал |
||
|
|
|
||
б |
Целевое |
|||
финансирование и |
||||
поступления |
||||
|
|
|
||
Источн ки |
|
|
Нераспределенная |
|
форм рова я |
|
|
||
|
|
прибыль |
||
|
|
|
||
имущества |
А |
|||
|
|
|
||
организации |
|
|
|
|
|
|
|
Кредиты банка |
|
|
|
|
Заемные средства |
|
|
Заемный |
|
И |
|
|
капитал |
|
Кредиторская |
|
|
|
Дзадолженность |
||
|
|
|
Обязательства по |
|
|
|
|
распределению |
|
24
|
|
|
Баланс предприятия |
Приложение 4 |
||||
|
|
|
|
|
|
|||
|
|
|
|
|
|
|
|
|
|
|
Актив |
Код |
На начало отчетного |
|
На конец отчетного |
||
|
|
|
|
показателя |
года |
|
периода |
|
|
|
|
1 |
2 |
3 |
|
4 |
|
|
I. ВНЕОБОРОТНЫЕ АКТИВЫ |
|
|
|
|
|
||
|
Нематериальные активы |
|
110 |
|
|
|
|
|
|
СибАДИ |
|
|
|||||
|
Основные средства |
|
|
120 |
|
|
|
|
|
Незавершенное строительство |
130 |
|
|
|
|
||
|
Доходные вложен я в матер альные ценности |
135 |
|
|
|
|
||
|
Долгосрочные ф нансовые вложен я |
140 |
|
|
|
|
||
|
Отложенные налоговые акт вы |
145 |
|
|
|
|
||
|
Прочие внеоборотные акт вы |
150 |
|
|
|
|
||
|
Итого по разделу I |
|
|
190 |
|
|
|
|
|
II. ОБОРОТНЫЕ АКТИВЫ |
|
|
|
|
|
||
|
Запасы |
|
|
210 |
|
|
|
|
|
в том числе: |
|
|
|
|
|
|
|
|
сырье, матер алы |
друг е аналог чные ценности |
211 |
|
|
|
|
|
|
животные на выращ ван |
откорме |
212 |
|
|
|
|
|
|
затраты в незавершенном про зводстве |
213 |
|
|
|
|
||
|
готовая продукц я |
товары для перепродажи |
214 |
|
|
|
|
|
|
товары отгруженные |
|
215 |
|
|
|
|
|
|
расходы будущих периодов |
216 |
|
|
|
|
||
|
прочие запасы и затраты |
|
217 |
|
|
|
|
|
|
Налог на добавленную стоимость по прио ретенным |
|
|
|
|
|
||
|
ценностям |
|
|
220 |
|
|
|
|
|
Дебиторская задолженность (платежи по которой |
|
|
|
|
|
||
|
ожидаются более чем через 12 месяцев после |
|
|
|
|
|
||
|
отчетной даты) |
|
|
230 |
|
|
|
|
|
в том числе покупатели |
заказчики |
231 |
|
|
|
|
|
|
Дебиторская задолженность (платежи по которой |
|
|
|
|
|
||
|
ожидаются в течение 12 месяцев после отчетной |
|
|
|
|
|
||
|
даты) |
|
|
240 |
|
|
|
|
|
в том числе покупатели и заказчики |
241 |
|
|
|
|
||
|
Краткосрочные финансовые вложения |
250 |
|
|
|
|
||
|
Денежные средства |
|
|
260 |
|
|
|
|
|
Прочие оборотные активы |
|
270 |
|
|
|
|
|
|
Итого по разделу II |
|
|
290 |
|
|
|
|
|
|
БАЛАНС |
300 |
|
|
|
|
|
25