Материал: Защита

Внимание! Если размещение файла нарушает Ваши авторские права, то обязательно сообщите нам

Контрольные вопросы

    1. Какие особенности присущи тиристорному преобразователю (ТП), как динамическому звену системы электропривода?

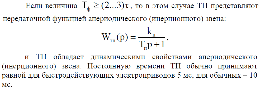
    1. Какая передаточная функция ТП принимается при исследовании динамических свойств системы электропривода?

    1. Какие параметры определяют величину постоянной времени ТП?

    1. От чего зависит величина коэффициента передачи ТП? В каком случае коэффициент остается постоянным, а в каком переменным?

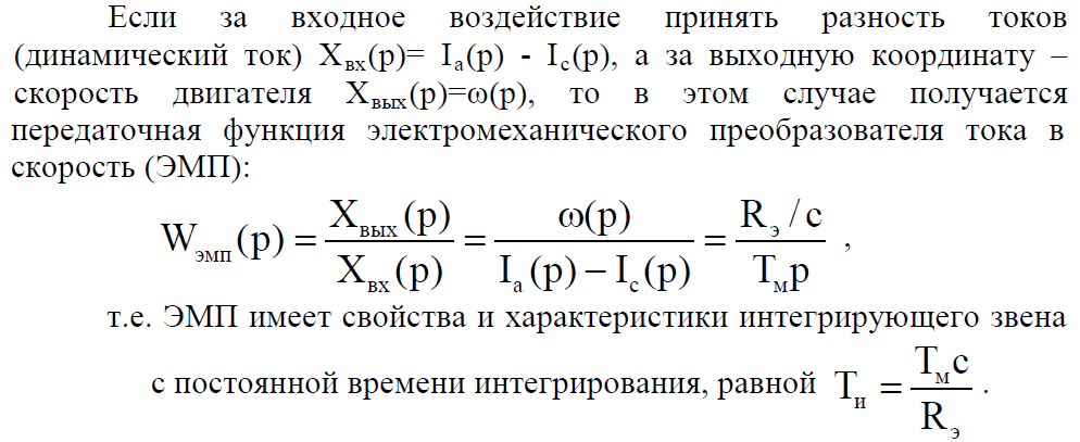
где: kП = dEd/dUУПР - динамический коэффициент усиления.

    1. Как рассчитать параметры ТП?

    1. Какие допущения принимаются при выводе структурной схемы электродвигателя постоянного тока независимого возбуждения (ДПТ)?

При описании работы двигателя (ДПТ) приняты следующие допущения:

  1. Пренебрегают действием реакции якоря;

  2. Тиристорный преобразователь работает в зоне непрерывного тока;

индуктивности сглаживающего и токоограничивающего дросселей не зависят от протекающего тока и остаются постоянными.

    1. Как получить структурную схему электродвигателя постоянного тока независимого возбуждения?

    1. Какие управляющие и возмущающие воздействия можно выделить для ДПТ?

    1. Какие факторы определяют быстродействие якорной цепи ДПТ?

    1. Какие факторы определяют быстродействие электромеханического преобразования в ДПТ?

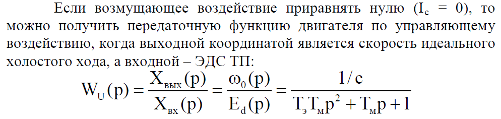
    1. Как определить передаточную функцию ДПТ по управляющему воздействию?

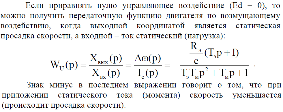
    1. Как получить передаточную функцию ДПТ по возмущающему воздействию?

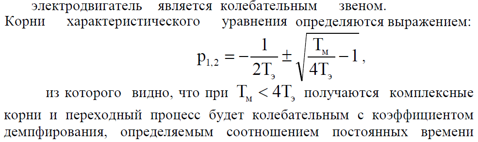
    1. Что влияет на коэффициент демпфирования ДПТ?

    1. В каком случае переходные процессы в ДПТ носят колебательный характер?

-

    1. В каком случае переходные процессы в ДПТ апериодические?

-

    1. Как рассчитать параметры якорной цепи ДПТ?

Якорная цепь ДПТ описывается передаточной функцией:

где Rэ = Rп + Ra – эквивалентное активное сопротивление цепи выпрямления, Ом;

Ra = 1,24(Rяо + Rдп) – активное сопротивление якорной цепи электродвигателя, приведенное к рабочей температуре 800 С, Ом;

Rп = 2(R2ф + 3Х2ф/2π) – внутреннее активное сопротивление тиристорного преобразователя, работающего по трехфазной мостовой схеме выпрямления и питающегося или от вторичной обмотки трансформатора со схемой «звезда», или от сети через токоограничивающие реакторы;

Тэ = Lэ / Rэ – эквивалентная электромагнитная постоянная времени цепи выпрямления, с;

Lэ = Lп + La – эквивалентная индуктивность цепи выпрямления, Гн;

Lп = 2Х2ф/(2πfC) + Lсд – индуктивность тиристорного преобразователя и сглаживающего дросселя (при его наличии), Гн;

La = 0,6Uн/(IнωнpП) – индуктивность якорной обмотки некомпенсированного ДПТ, Гн;

Еa = КФω – ЭДС двигателя, В;

К = рП *N/(2πa) – конструктивная постоянная ДПТ, определяемая числом пар главных полюсов pП, числом активных проводников N и пар параллельных ветвей a обмотки якоря.

    1. Как рассчитать параметры электромеханического преобразователя ДПТ?

П.7

    1. Как определить корни характеристического уравнения ДПТ?