Материал: Захаров, Сайфутдинов - Вычислительная техника

Внимание! Если размещение файла нарушает Ваши авторские права, то обязательно сообщите нам

Многопользовательские ЭВМ — это мощные микрокомпьютеры, оборудованные несколькими видеотерминалами и функционирующие в режиме разделения времени, что позволяет эффективно работать на них сразу нескольким пользователям.

Персональные компьютеры (ПК) — однопользовательские микрокомпьютеры, удовлетворяющие требованиям общедоступности и универсальности применения.

Рабочие станции (workstation) представляют собой однопользовательские микрокомпьютеры, часто специализированные для выполнения определенного вида работ (графических, инженерных, издательских и т. д.).

Серверы (server) — многопользовательские мощные микрокомпьютеры в вычислительных сетях, выделенные для обработки запросов от всех рабочих станций сети.

Сетевые компьютеры (network computer) — упрощенные микрокомпьютеры, обеспечивающие работу в сети и доступ к сетевым ресурсам, часто специализированные на выполнение определенного вида работ (защита сети от несанкционированного доступа, организация просмотра сетевых ресурсов, электронной почты и т. д.).

С точки зрения структуры ЭВМ этого поколения представляют собой многопроцессорные и многомашинные комплексы, работающие на общую память и общее поле внешних устройств. Для этого периода характерно широкое применение систем управления базами данных, компьютерных сетей, систем распределенной обработки данных.

Второй период четвертого поколения характеризуется улучшением технологии производства БИС, что позволило изготовлять электронные схемы, содержащие миллионы элементов в кристалле, схемы сверхбольшой степени интеграции (СБИС).

Перспективные поколения ЭВМ будут характеризоваться оптоэлектроникой с массовым параллелизмом и нейронной структурой — с распределенной сетью большого числа процессоров, моделирующих структуру нейронных биологических систем, произойдет качественный переход от обработки данных к обработке знаний.

116

6.2. Принципы фон Неймана

Со времени появления в 40-х гг. XX в. первых электронных цифровых вычислительных машин технология их производства была значительно усовершенствована. В последние годы благодаря развитию интегральной технологии существенно улучшились их характеристики. Однако несмотря на успехи, достигнутые в области технологии, существенных изменений в базовой структуре и принципах работы вычислительных машин не произошло. Так, в основу построения подавляющего большинства современных компьютеров положены общие принципы функционирования универсальных вычислительных устройств, сформулированные американским ученым

Джоном фон Нейманом в 1945 году.

Согласно фон Нейману, для того чтобы ЭВМ была универсальным и эффективным устройством обработки информации, она должна строиться в соответствии со следующими принципами:

1.Информация кодируется в двоичной форме и разделяется на единицы (элементы) информации, называемые словами.

Использование в ЭВМ двоичных кодов продиктовано в первую очередь спецификой электронных схем, применяемых для передачи, хранения и преобразования информации. Как уже отмечалось, в этом случае конструкция ЭВМ предельно упрощается и ЭВМ работает наиболее надежно (устойчиво). Совокупности нолей и единиц (битов информации), используемые для представления отдельных чисел, команд

ит. п., рассматриваются как самостоятельные информационные объекты и называются словами. Слово обрабатывается в ЭВМ как одно целое — как машинный элемент информации.

2.Разнотипные слова информации хранятся в одной и той же памяти и различаются по способу использования, но не по способу кодирования.

Все слова, представляющие числа, команды и прочие объекты, выглядят в ЭВМ совершенно одинаково и сами по себе неразличимы. Только порядок использования слов в программе вносит различия в них. Благодаря такому «однообразию» слов оказывается возможным использовать одни и те же операции для обработки слов различной природы, например для обработки и чисел, и команд, т. е. команды программы становятся в такой же степени доступными для отработки, как и числа.

117

3.Слова информации размещаются в ячейках памяти ЭВМ и идентифицируются номерами ячеек, называемыми адресами слов.

Структурно основная память состоит из перенумерованных ячеек. Ячейка памяти выделяется для хранения значения величины, в частности константы или команды. Чтобы записать слово в память, необходимо указать адрес ячейки, отведенной для хранения соответствующей величины. Чтобы выбрать слово из памяти (прочитать его), следует опять же указать адрес ячейки памяти, т. е. адрес ячейки, в которой хранится величина или команда, становится машинным идентификатором (именем) величины и команды. Таким образом, единственным средством для обозначения величин и команд в ЭВМ являются адреса, присваиваемые величинам и командам в процессе составления программы вычислений. При этом выборка (чтение) слова из памяти не разрушает информацию, хранимую в ячейке. Это позволяет любое слово, записанное однажды, читать какое угодно число раз, т. е. из памяти выбираются не слова,

акопии слов.

4.Алгоритм представляется в форме последовательности управляющих слов, называемых командами, которые определяют наименование операции и слова информации, участвующие в операции. Алгоритм, представленный в терминах машинных команд, называется программой.

5.Выполнение вычислений, предписанных алгоритмом, сводится к последовательному выполнению команд в порядке, однозначно определяемом программой.

Первой выполняется команда, заданная пусковым адресом программы. Обычно это адрес первой команды программы. Адрес следующей команды однозначно определяется в процессе выполнения текущей команды и может быть либо адресом следующей по порядку команды, либо адресом любой другой команды. Процесс вычислений продолжается до тех пор, пока не будет выполнена команда, предписывающая прекращение вычислений.

Перечисленные принципы функционирования ЭВМ предполагают, что компьютер должен иметь следующие устройства:

арифметико-логическое устройство (АЛУ), выполняющее арифметические

илогические операции;

устройство управления (УУ), которое организует процесс выполнения про-

граммы;

118

запоминающее устройство (ЗУ), или память для хранения программ и

данных;

внешние устройства для ввода (устройства ввода) и вывода (устройства вывода) информации.

При рассмотрении компьютерных устройств принято различать их архитектуру

иструктуру.

Под архитектурой ЭВМ понимают ее логическую организацию, состав и назначение ее функциональных средств, принципы кодирования и т. п., т. е. все то, что однозначно определяет процесс обработки информации на данной ЭВМ. ЭВМ, построенные в соответствии с принципами фон Неймана, называют фоннеймановскими, или компьютерами фоннеймановской (классической) архитектуры.

Структура ЭВМ – совокупность элементов компьютера и связей между ними. Ввиду большой сложности современных ЭВМ принято представлять их структуру иерархически, т. е. понятие «элемент» жестко не фиксируется. Так, на самом высоком уровне сама ЭВМ может считаться элементом. На следующем (программном) уровне иерархии элементами структуры ЭВМ являются память, процессор, устройства ввода-вывода и т. д. На более низком уровне (микропрограммном) элементами служат узлы и блоки, из которых строятся память, процессор и т. д. Наконец, на самых низких уровнях элементами выступают интегральные логические микросхемы и

электронные приборы.

6.3. Принципы построения компьютеров

Основным принципом построения всех современных компьютеров является программное управление. В основе его лежит представление алгоритма решения любой задачи в виде программы вычислений. Все вычисления, предписанные алгоритмом решения задачи, должны быть представлены в виде программы, состоящей из последовательности управляющих слов — команд. Каждая команда содержит указания на конкретную выполняемую операцию, местонахождение (адреса) операндов и ряд служебных признаков. Операнды — переменные, значения которых участвуют в операциях преобразования данных.

119

Для доступа к программам, командам и операндам используются их адреса. В качестве адресов выступают номера ячеек памяти, предназначенных для хранения объектов. Информация кодируется двоичными цифрами «0» и «1». Поэтому различные типы информации, размещенные в памяти, практически не различимы, идентификация их возможна лишь при выполнении программы.

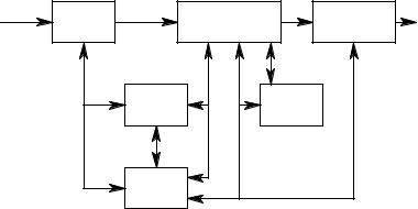
Обобщенная структурная схема компьютеров первых поколений представлена на рис. 6.2. В составе схемы имеются устройства ввода информации (УВв), с помощью которых пользователи вводят в компьютер программы решаемых задач и данные к ним. Сначала введенная информация запоминается в оперативном запоминающем устройстве (ОЗУ), а затем переносится во внешнее запоминающее устройство (ВЗУ), предназначенное для длительного храненияинформации.

Программы

УУв

ОЗУ

УВыв

и исходные

 

 

 

данные

 

 

 

 

АЛУ

 

ВЗУ

 

УУ

 

 

Рис. 6.2. Структурная схема компьютеров первого и второго поколений

Устройство управления (УУ) предназначается для автоматического выполнения программ путем принудительной координации работы всех устройств ЭВМ. Цепи сигналов управления показаны на рис. 6.2 штриховыми линиями. Вызываемые из ОЗУ команды дешифрируются устройством управления: определяется код операции, который необходимо выполнить, и адреса операндов, принимающих участие в данной операции.

Арифметико-логическое устройство (АЛУ) выполняет арифметические и логические операции над данными. Основной частью АЛУ является операционный блок, в состав которого входят сумматоры, счетчики, регистры, логические преобразователи и др. Результаты выполнения отдельных операций сохраняются для последующего использования в одном из регистров АЛУ или записываются в память. Результаты,

120