Материал: Влияние кризиса 2008 г. на мировую банковскую систему и банковскую систему России

Внимание! Если размещение файла нарушает Ваши авторские права, то обязательно сообщите нам

Влияние кризиса 2008 г. на мировую банковскую систему и банковскую систему России














Реструктуризация и оценка коммерческих банков

Тема: Влияние кризиса 2008г на мировую банковскую систему и банковскую систему России

СОДЕРЖАНИЕ

Введение

Глава 1. Теоретические основы банковского кризиса      

.1 Сущность банковского кризиса

.2 Причины (факторы) возникновения банковского кризиса

Глава 2. Анализ влияние кризиса 2008г на мировую банковскую систему и банковскую систему России

.1 Влияние финансового кризиса на мировую банковскую систему

.2 Влияние финансового кризиса на банковскую систему России

Глава 3. Банковская система на современном этапе: уроки кризиса

Заключение

Список используемых источников

ВВЕДЕНИЕ

банковский кризис финансовый

Актуальность темы исследования. Банковская система России является одной из самых важных для развития экономики страны систем и при этом динамично развивается. Банковская система каждого государства отражает его финансово-экономическое состояние, первой реагируя на подъемы и спады в национальной и глобальной экономике. Стабильное развитие сектора банковских услуг обеспечивает устойчивость всего государства. Между тем, кризисы, поражающие банковскую систему, могут изменить перспективы роста национальных экономик, вследствие чего обеспечение финансовой стабильности государства является основой его развития. На протяжении последних двух десятилетий банковские системы различных по уровню развития государств сталкивались с финансовыми потрясениями, дестабилизирующими работу национальных финансовых рынков. Причины и последствия подобных финансовых потрясений различны.

В условиях рыночной экономики, активизации международных экономических отношений несовершенство функционирования банковской системы может привести к повторению финансовых кризисов, к недостаточно эффективной организации расчетов, к росту инфляции.

Теоретическая и методологическая база исследования. В процессе исследования использованы работы специалистов, рассматривающих проблемы развития банковской системы с точки зрения экономической науки: М.А. Абрамовой, С.А. Андрюшина, В.Б. Зайцева, В.С. Захарова, О.И. Лаврушина, В.С. Пашковского, А.Г. Силуанова, В.Н. Шенаева и других.

Цель курсовой работы - исследовать влияние кризиса 2008г на мировую банковскую систему и банковскую систему России.

Для достижения поставленной цели необходимо решить следующие задачи:

изучить теоретические основы банковской системы;

провести анализ влияние кризиса 2008г на мировую банковскую систему и банковскую систему России;

выявить уроки влияния кризиса на современную банковскую систему.

Объект исследования - банковская система.

Предмет исследования - анализ влияния кризиса 2008г на мировую банковскую систему и банковскую систему России.

Информационную базу исследования составили нормативно-правовые акты, научная литература, статьи из периодических изданий, а также статистическая информация из официальных источников.

ГЛАВА 1. ТЕОРЕТИЧЕСКИЕ ОСНОВЫ БАНКОВСКОГО КРИЗИСА

1.1 Сущност банковского кризиса

Финансовый кризис проявляется в различных видах и формах в финансовом секторе и на финансовых рынках, в сфере международных финансов, в области денежного обращения и государственных финансов.

При наступлении финансового кризиса реализуется системный риск - риск потерь, связанных с неблагоприятными изменениями на рынке в целом, вызванных эффектом домино на финансовом рынке либо кризисом доверия среди инвесторов, создающим ситуацию общей неликвидности на рынке. Как комплексное явление, финансовый кризис включает в себя целый ряд локальных кризисов (валютные, банковские, фондовые, ликвидности, долговые и др.), возникающих в том или ином мини-сегменте финансового рынка без увязки с другими его элементами (в нашем случае - в банке).

Банковские кризисы, следовательно, первоначально являются лишь локальными и представляют собой одну из составляющих финансового кризиса. «Набрав обороты» в своем развитии, они вызывают крайне серьезные макроэкономические последствия, которые всегда влекут за собой снижение темпов реального экономического роста и, как следствие, резкое падение уровня благосостояния населения страны[17, c. 50].

Несостоятельность отдельных банков нередко представляет собой прямую угрозу для реального сектора экономики в целом, что приводит к потере доверия как к отдельным банкам, так и к банковской системе страны. Практика показывает, что банкротство отдельно взятых банков может наносить подчас гораздо больший ущерб экономике государства, чем банкротство предприятий, поскольку нестабильность банков обязательно приводит к дестабилизации функционирования его платежной системы.

В то же время анализ угроз, которые несут банковские кризисы для экономики страны, и позволяет в конечном итоге развивать и совершенствовать весь комплекс мер по антикризисному управлению банковским сектором, представляющему собой сложнейший механизм.

Следовательно, можно утверждать, что системные банковские кризисы - это кризисы в банковском секторе, возникшие из локальных, основанные на эффекте домино, при которых накопление проблемных активов в ограниченном числе банков и прекращение платежеспособности последних приводят к банковской панике, массовому изъятию вкладов, резкому сокращению кредитования банками друг друга и т.п., когда на фоне развивающегося недоверия начинается массовая приостановка платежей банками с последующим коллапсом платежной системы и финансовых рынков.

Системный банковский кризис проявляется в очевидной для большинства хозяйствующих субъектов неспособности большей части кредитных организаций осуществлять свои базовые функции - расчеты и перелив сбережений населения и временно свободных средств хозяйствующих субъектов в инвестиции, выполнять условия договоров банковского вклада, заключенных с вкладчиками, в силу невыполнения обязательств заемщиками либо в результате обесценивания банковских активов[5, c. 129].

Начало системного финансового кризиса может быть связано с возникновением проблем с платежеспособностью в одном или нескольких банках, имеющих ключевое значение для банковской системы в целом. Характерное для финансовой сферы взаимопереплетение капитала, наличие обширных межбанковских связей и значительного числа клиентуры в случае банкротства одного кредитного учреждения могут поставить под удар другие. Разрушение таких банков может повлечь за собой разорение большого числа клиентов и привести к системному банковскому кризису.

Сказанное ни в коей мере не опровергает тезис о том, что банковские кризисы в целом - явление нежелательное, приводящее к тяжелым общеэкономическим и социальным последствиям. Однако механизмы рыночной экономики и специфические условия деятельности банков делают кризисы практически неизбежными. Их возникновение имеет объективный характер, формирующийся под воздействием особенностей конкретно-исторического этапа экономического развития страны.

При этом существует мнение, что в системных банковских кризисах, как и в системных кризисах в целом, имеется немало неких положительных составляющих. Так, становятся очевидными и не требующими каких-либо иных доказательств допущенные в теории и на практике ошибки и просчеты в отдельных сегментах регулирования тех или иных аспектов банковской деятельности. При этом возникает задача восстановления и переосмысления теории и тактики регулирования банковской деятельности, решать которую необходимо незамедлительно.

Кроме того, имеющиеся не вполне эффективные подходы (например, изменение отдельных нормативов и параметров осуществления банковских операций и иных требований), даже не будучи еще отмененными, утрачивают свою актуальность и фактически вынуждают к срочному их пересмотру (наглядный пример - отмена отдельных надзорных требований в 90-е гг. прошлого века). Наконец, сами элементы банковской системы - кредитные организации и иные ее субъекты - оказываются вынужденными переосмыслить происходящее и принять решение о путях своего развития[5, c. 130].

При этом банковские кризисы возникают под влиянием все новых и новых факторов, появление которых зачастую невозможно предсказать. Усугубление проблем в банковской сфере приводит к общественному осознанию необходимости государственной поддержки банков, выработки программ по реструктуризации банковской системы, формирования специальных механизмов реструктуризации. Реструктуризация коммерческого банка предполагает осуществление мероприятий, направленных на изменение структуры его активов и пассивов, а также его внутреннего построения.

.2 Причины (факторы) возникновения банковского кризиса

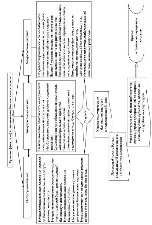
Кризисы, как правило, начинаются с возникновения в отдельных банках ряда проблем. То, что из-за недостатка средств, конфликта интересов собственников и менеджеров, пробелов в правовой среде или институциональной структуре и других причин эти проблемы не решаются своевременно и влияние указанных проблем в силу их существенной детерминированности не нивелируется, является толчком к цепной реакции (эффекту домино).

Причины возникновения кризисов в банковской системе показаны на рисунке 1.1.

Финансовые и банковские кризисы вызываются сочетанием вышеуказанных факторов. На возникновение кризисных ситуаций в самих банках указывают такие параметры, как большой удельный вес невозвращенных кредитов и низкое качество кредитного портфеля, падение стоимости залога, обеспечивающего просроченный кредит, снижение стоимости активов банка, несбалансированность активов и пассивов банка по срокам и по валюте, резкий отток средств вкладчиков и кредиторов и, как следствие, сокращение финансирования, а также ущерб, причиняемый банку действиями, предусмотренными федеральным законом «О противодействии легализации (отмыванию) доходов, полученных преступным путем, и финансированию терроризма» от 7 августа 2001 г. № 1 15-ФЗ[10, c. 114].

Следует констатировать, что практически во всех банковских кризисах регулирующие органы приступали к активным действиям с большим опозданием, что приводило к широкому распространению кризисных явлений в банковской системе. Применение системы страхования вкладов (депозитов), по мнению ряда специалистов, не способствовало всестороннему обеспечению безопасности банковской деятельности.

Рисунок 1.1 - Причины (факторы) возникновения банковского кризиса

Проблема страхования депозитов, ее воздействия на развитие банковского кризиса стала одной из наиболее дискуссионных. В настоящее время все больше говорится о том, что развитая система страхования депозитов позволяет решить проблему банковских паник. Однако, как показывает мировой опыт последних двух десятилетий, она не только не снимает проблемы латентных банковских кризисов, но и способствует увеличению убытков в ходе этих кризисов. При наличии системы страхования депозитов и прочих гарантий со стороны государства банки фактически функционируют в условиях смягченных ограничений. В такой ситуации не происходит внезапных крупномасштабных банкротств и разрывов кредитных связей, и кризис может длительное время выражаться в прогрессирующем ухудшении финансового положения банков и качества кредитов, не переходя в открытые формы.

Вместе с тем было бы в корне неверным умалять явные плюсы создания и функционирования системы страхования банковских вкладов. В сочетании с такими факторами, как эффективный банковский надзор, соизмеримость требований к достаточности капитала, равная имевшейся бы при отсутствии страхования, соблюдение установленных надзорным органом требований, наличие специальных требований к квалификации менеджеров и составу совета директоров, привязка страховой премии к портфельным рискам, персональная ответственность менеджеров за убытки, ответственность акционеров за проводимую кредитной организацией политику и их сопричастность к ней, отсутствие препятствий для быстрой ликвидации несостоятельных кредитных институтов, система страхования показывает свою эффективность.

К микроэкономическим факторам банковского кризиса традиционно относятся[7, c. 102]:

низкое качество текущего банковского менеджмента, определяющее особенности корпоративного управления и реакцию коммерческих банков на неблагоприятные изменения в экономической среде;

необоснованно высокий уровень кредитной экспансии во время длительного экономического подъема, которая, как правило, служит фактором, провоцирующим банковские кризисы;

преобладание нерыночных мотиваций при выдаче кредитов, кредитование аффилированных лиц, ориентация на одного заемщика. Так, использование административных рычагов или оказание каким-либо иным способом давления на принятие решений о предоставлении ссуды оборачивается затем невозвратом ее в срок и потерей банком устойчивости;

человеческий фактор (заинтересованность руководства банка в доведении его до банкротства).

Совокупность макроэкономических, микроэкономических и институциональных факторов, обусловливающих банковские кризисы, проявляется в конкретных формах кризисного состояния банка, таких как:

снижение, порой существенное, стоимости активов банка;

резкий отток средств вкладчиков и кредиторов и, как результат, сокращение финансирования (притока инвестиционных активов);

падение стоимости залога, обеспечивающего просроченный кредит;

несбалансированность банковских активов и пассивов по срокам и по валюте;

большой удельный вес невозвращенных кредитов и низкое качество кредитного портфеля;

возникновение серьезного ущерба, причиненного банку махинациями и различными противоправными действиями, и пр.

Как следует из изложенного, системный кризис наиболее ощутим для общества. Он возникает под воздействием целого ряда макроэкономических, микроэкономических и институциональных факторов и имеет свою специфику. Банковские кризисы, выступающие на внешнем уровне как системные, страновые банковские кризисы, возникающие в разное время во многих странах мира, всегда являются отражением сложного процесса приспособления банковских систем к новым (изменяющимся) макроэкономическим и политическим условиям жизнедеятельности страны.

Однако источник системного банковского кризиса следует искать в фактической неспособности конкретного банка выполнять условия договора, заключенного с вкладчиками, в невыполнении соответствующих обязательств его заемщиками либо в обесценивании банковских активов большей части банковской системы[9, c. 43].

Современные банковские кризисы возникают то в одном, то в другом регионе мира. Им все больше свойствен «интеграционный» характер, они становятся взаимопроникающими вследствие международного характера кредитных отношений в ключевых областях жизнеобеспечения человека. Так, кризисы, потрясшие в конце 1997-начале 1998 г. Гонконг, Малайзию, Таиланд, Индонезию, Южную Корею и Японию, вызвали обострение ситуации в российской экономике, которая столкнулась с системным кризисом в августе 1998 г. Аналогичную ситуацию мы наблюдаем и сегодня: практически весь мир в полной мере ощущает на себе результаты неудачных экономических решений руководства США. Причем, по мнению многих известных ученых и аналитиков, этот кризис проявил себя еще не до конца.