Материал: Виготовлення паперу і картону на папероробних машинах

Внимание! Если размещение файла нарушает Ваши авторские права, то обязательно сообщите нам

Виготовлення паперу і картону на папероробних машинах

Папір - це пористо-капілярний матеріал, із масою квадратного метра до 250 г, що складається переважно із рослинних волокон, зв’язаних між собою силами поверхневого зчеплення, в якому можуть міститися за необхідності проклеювальні речовини, мінеральні наповнювачі, хімічні й натуральні волокна, пігменти й барвники.

Картон - це - багатошаровий матеріал, що містить переважно рослинні волокна і відрізняється від паперу більшою товщиною і масою квадратного метра.

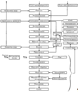
. Технологічна схема виробництва паперу і картону

Виробництво паперу - трудомісткий процес, який передбачає виготовлення паперової маси, виливання та оброблювання паперового полотна.

Однією із найважливіших технологічних операцій цього процесу є розмелювання - оброблення маси волокнистого напівфабрикату в розмелювальній апаратурі з метою розщеплення його волокон, зменшення розмірів та їхньої гідратації. Ступінь розмелювання характеризується довжиною волокна та ступенем фібрилювання. Залежно від довжини отриманих волокон, розмол може бути довгим (2,5-1,5 мм) і коротким (менше 1 мм), залежно від ступеня розмелювання - масним і пісним. При масному розмелюванні майже всі волокна розщеплені на фібрили і на дотик маса здається "масною". Вплив розмелювання на властивості паперу є значним. Утворення великої кількості фібрил надає волокнам гнучкості та пластичності. Збільшення загальної кількості поверхні волокон сприяє їхньому з’єднанню та переплетенню. Тому масне розмелювання використовують для виготовлення міцного, щільного, гладкого та дрібнопористого паперу. За пісного розмелювання волокон отримують пухкий, пористий папір (наприклад, газетний, фільтрувальний).

Розмелені волокнисті напівфабрикати змішуються у певному співвідношенні (відповідно до складу даного виду паперу) у регуляторах композиції. Потім паперова маса, залежно від вимог до якості готової продукції, може йти на відлив чи ж в її композицію додатково вводять проклеювальні речовини, наповнювачі, барвники і тощо. Для осадження на волокнах компонентів, що додають у паперову масу, використовують сірчанокислий алюміній, поліакриламід чи інші домішки.

Підготовлену паперову масу регулюють за концентрацією, акумулюють у масних чи машинних басейнах. Перед поданням паперової маси на машину, де відливається папір її розбавляють, очищають від різних домішок і подають через спеціальні потокорозподілювачі в напірний пристрій, а далі на формуючий пристрій. Останній складається з однієї чи декількох рухомих нескінчених сіток, де відбувається видалення основної частини води й формування (виливання) необхідної структури паперового чи картонного полотна, яке далі в інших частинах машини буде піддане пресуванню, сушінню, охолодженню, машинному обробленню й намотуванню. Залежно від вимог готової продукції, папір може бути додатково каландрованим на суперкаландрах. Готовий папір й картон розрізають на рулони заданого формату, упаковують й направляють на склад готової продукції. У випадку необхідності папір і картон розрізають на бобіни чи аркуші. Вони можуть крейдуватись, можуть бути піддані тисненню або іншій обробці. Паперовий і картонний брак, що обов’язково утворюється в процесі виробництва, знову перетворюється в паперову масу і повертається в технологічний процес (рис.1).

Рис. 1. Загальна технологічна схема виготовлення паперу і картону.

Виробництво картону в загальних рисах мало відрізняється від виробництва паперу. Різниця полягає в тому, що картон є багатошаровим композиційним матеріалом оскільки для його внутрішніх шарів використовують дешевші волокнисті матеріали, ніж для зовнішніх. Інколи доводиться розділяти потоки оборотних вод картоноробної машини: на води для поверхневого шару із білених напівфабрикатів і для внутрішніх шарів із макулатурної маси і небілених напівфабрикатів. Якщо ж білість зовнішнього шару картону не нормується, то оборотні води можуть йти загальним потоком для всіх шарів.

2. Характеристика основних волокнистих напівфабрикатів

Для виробництва паперу і картону використовують головним чином в основному волокнисті напівфабрикати з різних порід деревини й недеревної рослинної сировини. Поряд з рослинними волокнами, для спеціальних технічних видів паперу і картону частіше стали використовуватись в композиції синтетичні (поліамідні, поліефірні, поліпропіленові), мінеральні (азбест, скло, шлаковата) і інші волокна. Асортимент таких видів продукції є незначним, а тому в перспективі для масових видів паперу й картону рослинні волокна є і будуть основною сировиною. Вони найбільш доступні, порівняно не високої вартості,одержують їх із самовідновлювальної сировини, а їхнє отримання не порушує екологічної рівноваги в природі.

Целюлозні волокна є головним складовим компонентом рослинних клітин й мають дуже цінні властивості для виробництва паперу й картону. Целюлоза - природний полімер, полісахарид, належить до класу вуглеводів. її молекули складаються з ланцюгів - залишків /3-<і-глюкози, з’єднаних 1,4-глікозидними зв’язками (рис.2). Макромолекула целюлози (С6Н10О5)п має різний коефіцієнт полімеризації залежно від походження. Наприклад, у деревної целюлози він дорівнює приблизно 3 000, у бавовняної - 12 000, у льняної - 36 000. Тому бавовняні та льняні волокна міцніші порівняно із деревними. Волокна целюлози набрякають у воді, здатні фібрилюватись (рис.3) на більш дрібні волоконця (фібрили і мікрофібрили), мають високу стійкість до дії температури й хімічних речовин, легко диспергуються у воді й утворюють міцний міжволокнистий зв’язок в аркуші паперу чи картону.

Рис..2. Формула целюлози як простого полімера.

Рис.3. Волокна паперу до (зліва) і після (справа) розмелювання і фібрилювання

Основними компонентами рослинних волокон, крім целюлози, є такі речовини: лігнін, геміцелюлоза (пентозани і гексозани), смоли, жири, віск (СЖВ) та інші. Приблизний вміст вказаних компонентів у основній рослинній сировині приведено в табл.1.

Таблиця 1 Середній хімічний склад рослинної сировини, %

Компоненти

Вміст %


в деревині хвойних порід

в деревині листяних порід

в однолітніх рослинах

Целюлоза Лігнін Пентозани Гексозани СЖВ

40-50 28-30 7-11 5-15 2,5-6,5

35-45 18-25 20-30 5-10 1,5-3,0

40-44 15-30 20-30 5-10 1,5-3,0



Деревна целюлоза - високоякісний волокнистий матеріал, який отримують, внаслідок вилучення з деревини лігніну, шляхом хімічної обробки трісок дерева за високої температури (150 °С) і тиску (5-7 атм.). Існують два способи виготовлення деревної целюлози - сульфатний та сульфітний.

Целюлозу сульфатну одержують шляхом варіння подрібненої рослинної сировини у розчині, основними компонентами якого є гідроксид натрію і сульфід натрію. Цей спосіб дозволяє переробляти будь-яку рослинну сировину й одержувати найбільш міцні волокнисті напівфабрикати. Сульфатна целюлоза після варіння має темний колір, тому в небіленому вигляді використовується для технічних видів паперу і картону високої міцності. Білена сульфатна целюлоза використовується для виробництва багатьох високоякісних видів паперу, для покривних шарів коробкового картону типу хром-ерзац. Целюлоза сульфатна надає паперу такі позитивні якості як висока міцність, термостійкість, довговічність.

Целюлозу сульфітну одержують головним чином із деревини малосмолистих хвойних порід. Деревину варять у сульфітному розчині, основними компонентами якого є водний розчин S02 і бісульфіти відповідних основ (кальцію, магнію чи амонію). За виробництва сульфітної целюлози її вихід з деревини на 3-4% вище, чим за сульфатного варіння. З відходів виробництва можна одержати етиловий спирт, білкові кормові дріжджі, палітурний клей. Сульфітна целюлоза світлого кольору, м’яка, пухка, легко відбілюється, але відзначається меншою міцністю. Цей вид целюлози широко застосовується для виробництва різних видів паперу і картону, призначеного для письма, друкування, паковання і розфасовування продуктів на автоматах.

Целюлозу можна отримати не тільки з деревини, але й з іншої рослинної сировини. Тривалий час основною сировиною для виробництва паперу були льон, бавовна, конопля, очерет, ганчір’я. Сьогодні льон використовують лише для виготовлення високоякісного паперу, що містить 80-90% целюлози і майже немає лігніну. Папір виготовляють також із целюлози, що міститься в соломі, стеблах кукурудзи, очерету, тютюну, топінамбура тощо. Волокна цих рослин містять до 40% целюлози і її можна отримати сульфатним способом. Нові види паперу із значно зниженим вмістом целюлози є екологічно чистими, здатні до біологічного розкладу і для повторного перероблювання. Не містять кислот і мають нейтральне рН. Можуть бути задруковані всіма способами друку.

В технічній целюлозі, крім хімічно чистої целюлози, завжди містяться вказані компоненти.

Геміцелюлоза - це вуглевод з меншим ніж у целюлози ступенем полімеризації. Вона не має волокнистої будови. На відміну від целюлози, геміцелюлоза розчиняється у кислотах, швидко набрякає у воді. Волокна, що мають великий вміст геміцелюлози, легко піддаються розмелюванню, підвищують міцність паперу (особливо поверхні). Лігнін - природний полімер. Молекула лігніну має просторову будову, що надає йому цупкості та нерозчинності. Волокна, що містять лігнін, тверді, погано переплітаються і з часом жовтіють. Тому папір, виготовлений з таких волокон, пористий, негладкий, сірий, неміцний.

Якість паперу чи картону, значною мірою залежить від виду використаних напівфабрикатів. які отримують з рослинної сировини, здебільшого із деревини, але використовують для цього також очерет, солому, коноплі, бавовну тощо. Особливе значення для виготовлення паперу мають напівфабрикати з деревини, тобто деревна целюлоза і деревна маса.

Деревна маса - це волокнистий матеріал, який отримують внаслідок механічного подрібнення деревини. При виготовленні деревної маси відбуваються не лише фізичні, але й хімічні процеси: розрив молекулярних ланцюгів целюлози, збільшення в ній кількості вільних гідроксильних груп, гідроліз геміцелюлози, утворення вільних радикалів з молекул лігніну тощо. Наявність лігніну надає деревній масі цупкості й твердості, що ускладнює переплетіння волокон і знижує міцність паперу. Крім того, недоліком деревної маси є нестійкість властивостей при зберіганні і дії світла, тепла, вологи. Деревна маса є найбільш економічний і поширений волокнистий напівфабрикат, її використання дозволяє не лише знизити вартість готової продукції, але і покращити окремі друкарські властивості паперу, підвищити непрозорість. Суттєвою перевагою деревної маси є те, що в процесі її виробництва найбільш повно використовується рослинна сировина, її вихід з деревини становить 90-98%. Властивості деревної маси залежать від способу її виготовлення,вона буває: біла, бура, хімічна, термомеханічна і хіміко термомеханічна.

Білу деревну масу отримують шляхом стирання деревини. Вона має майже такий самий склад, що і деревина з якої її виготовляють. Біла деревна маса є доступним і деколи незамінним напівфабрикатом для виготовлення окремих видів паперу. Вона поліпшує його пластичність, здатність швидко сприймати фарбу, робить м’яким. Але такий папір швидко старіє, втрачає механічну міцність і жовтіє, тому її використовують, зазвичай, для видань з обмеженим терміном використовування.

Буру деревну масу отримують із попередньо пропареної деревини. Її волокна більш тонкі і гнучкі, ніж у білої деревної маси. Волокна бурої деревної маси використовують для виготовлення палітурного картону і обгорткового паперу.

Хімічну деревну масу виготовляють аналогічно білій деревній масі із деревини, переважно листяних порід, що попередньо хімічно обробляється нейтральним сульфітним розчином при підвищеній температурі і тиску. Хімічна деревна маса дешевша від целюлози, але має небажаний жовтуватий відтінок. Відбілену хімічну деревну масу використовують для виготовлення деяких видів друкарського паперу замість дорогої деревної целюлози.

Термомеханічну деревну масу отримують шляхом подрібнення на рафінерах попередньо пропарених трісок дерева. Виробництво хіміко термомеханічної деревної маси таке ж, як і термомеханічної, але пропарку здійснюють з невеликими домішками (2,5-4,5%) моносульфіту натрію чи інших реагентів. Використання термомеханічної і хіміко термомеханічної деревної маси дозволяє скоротити розхід целюлози при виробництві багатьох видів паперу і картону, покращити їх якісні показники; газетний папір можна виготовляти і без використання целюлози. Тому останні види деревної маси є дуже перспективними напівфабрикатами і їх виробництво буде надалі збільшуватись.

Важливим джерелом сировини для паперової промисловості є макулатура. Розрізняють два види макулатури: папір і картон, що були у використанні та промислові відходи від їх переробки в друкарнях та інших місцях. Макулатура у деяких випадках повністю замінює свіжі напівфабрикати у виробництві багатьох видів картону та паперу (газетного, обгорткового, друкарського, для гофрування і інші.). Використання макулатури має велике господарське значення. Одна тонна макулатури дозволяє економити 3,0-4,5 м3 деревини чи близько 15 дорослих дерев. Тому питання переробки макулатури має економічне і екологічне значення.

3. Проклеювання, наповнення, фарбування паперової маси та їхній вплив на властивості паперу

 

Проклеювання - це обробка волокон клейкими та смолянистими речовинами, які підвищують міцність та стійкість паперу до дії води. Рослинні волокна мають високу вбирну здатність, що обумовлено їхнього гідрофільною природою, тобто наявністю у них великої кількості вільних гідроксильних груп. Тому для надання паперу і картону гідрофобності та покращенню інших властивостей їх проклеюють.

Розрізняють проклеювання в масі, коли речовини вводять безпосередньо у паперову масу під час підготовки до формування (виливання) паперу проклеювання на папероробній машині, коли проклеючі речовини наносять га вологий папір у початковій стадії його формування; поверхневе проклеювання, коли проклеюють уже готове паперове полотно шляхом нанесення на його поверхню (з одного чи двох боків) розчину клею. За поверхневого проклеювання досягається значна економія проклеювальних речовин, однак тут є потреба у спеціальному обладнанні. Тому понад 55% усього паперу і картону, що виготовляється, проклеюється у масі. Інколи застосовують два методи одночасно.

Існує три види проклеювальних речовин які:

—        надають гідрофобність (каніфоль і її різні модифікації, парафін, стеарати, воски, силікони та інші.);

—        підсилюють гідрофобність і одночасно збільшують міцність (тваринний клей, крохмаль, казеїн, латекси і інші.);

—        забезпечують вологостійкість (водамін, карбамідо- і меламінформальдегідні смоли).

Найбільше поширення одержали різні види клею на основі каніфолі. Каніфоль - це тверда смола, яку отримують з соснової смоли (живиці). Каніфоль не розчиняється у воді, тому для проклейки використовується не сама каніфоль, а різні види клею, що одержують шляхом її взаємодії з лугами. Залежно від витрат лугу, відбувається повна чи часткова нейтралізація смоляних кислот каніфолі і забезпечується її розчинення й хороше емульгування у воді.

Каніфольне проклеювання збільшує гідрофобність паперу, а фізико-механічні показники під час цього знижуються, оскільки клеєві частинки, розміщуючись на волокнах, заважають утворенню між волоконних зв’язків між гідроксильними групами сусідніх волокон. Встановлено, що введення каніфольного клею у кількості до 15% від маси волокна на міцність паперу практично не впливає, однак за більшої кількості клею міцність знижується. За використання каніфольного проклеювання відбувається і деяке зниження білості паперу і картону на 2-15%. Зараз гостро стоїть питання про заміну дефіцитної каніфолі різними видами синтетичних речовин, серед яких найбільший інтерес мають як нафтенополімерні смоли, димери алкілкетонів, співполімери акрилової кислоти, малеїнового ангідриду та інші.

Сьогодні такі відомі фірми як "Байєр", "БАСФ", "Геркулес" та інші. значну увагу приділяють розробленню спеціальних клеїв, що надають паперу більшої міцності у вологому стані і водночас збільшують силу втримування пігментів і барвників. Наукові дослідження в галузі дали змогу розробити різні види поліамідів аміноепіхлор гідринових (ПААЕ) смол. Вони добре втримують неорганічні пігменти та дрібні частинки паперової маси, збільшують вологостійкість паперу у вологому стані. Смоли даного типу виготовляють переважно у вигляді 10-25% водних сумішей. Гарантійний термін зберігання розчинів ПААЕ-смол, зазвичай, не більше трьох місяців при температурі до 20 °С. Найчастіше використовують надавін JIT і надавін JITH (фірма "Байєр"), Люрезін КУ (фірма "БАСФ"), Кюмене 557 (А/О "Геркофінн"). Для деяких видів паперу (наприклад для друку) до їхньої композиції вводять мінеральні наповнювачі.

Наповнювач - це біла порошкоподібна, нерозчинна у воді мінеральна речовина, яка суттєво впливає на властивості паперу, а саме, підвищує білість паперу, збільшує його непрозорість, гладкість, зменшує лінійну деформацію як після намокання так і залишкову, покращує інші друкарські властивості паперу (рис.4).

Рис.4. Структура паперового полотна в розрізі: а - без наповнювача; б - з наповнювачем

Більшість наповнювачів мають меншу вартість, ніж волокнистий матеріал, а тому наповнення паперу є вигідним і з економічної точки зору. Однак високий вміст наповнювача знижує його механічні властивості, ступінь проклеювання, збільшує пилоутворення паперу. Тому для кожного виду паперу існують певні граничні норми вмісту наповнювача.

Кількість вмісту наповнювача в папері визначають за показником масової частки його золи. За вмістом золи всі види паперу можна умовно розділити на 5 груп: без наповнювача (звичайна зольність), малозольні (зольність до 6%), середньозольні (зольність від 6 до 18%), підвищена зольність (зольність від 18 до 23%) і високозольні (зольність понад 23%). Максимальний вміст наповнювача у папері, як правило, обмежується його зольністю 25-30%.

У картон значно рідше вводять наповнювач, оскільки де знижує його цупкість та фізико-механічні показники. Окрім того, усі види картону, які виробляються із макулатури, уже містять наповнювачів більше, чим це вимагається для підтримки показників його якості на належному рівні.

Наповнювачі, що вводять у паперову масу, повинні мати високу білизну, високий коефіцієнт заломлення променів світла, щоб забезпечити більшу непрозорість, бути однорідними і дрібнодисперсними, хімічно інертними, нерозчинними у воді, добре утримуватись на волокні, бути доступними і дешевими. Для наповнення паперу найчастіше використовують каолін, тальк, крейду, сульфат барію, діоксид титану, різні синтетичні алюмосилікати і пігменти.

Для підвищення білості паперу, а також для ліквідації жовтизни та інших небажаних відтінків у виробництві майже всіх видів паперу широко застосовують фарбування паперової маси. З цією метою в масу вводять, у невеликих кількостях, сині, фіолетові чи червоні барвники, а також оптичні відбілювачі різного роду. Вони поглинають невидимі УФ-промені і випромінюють їх у видиму частину спектра (фіолетову, синьо-фіолетову і синю), тим самим підсилюючи світло, що відбивається від поверхні паперу.

Ефективність відбілювачів особливо велика, якщо їх вводять не в масу, а наносять на поверхню, а також залежить від їхньої кількості. Із збільшенням витрат оптичних відбілювачів до певної межі, білість паперу понижується, що пов’язано із поглинанням променів видимого фіолетового світла.

4. Додаткове оброблення паперу і картону

Під додатковим обробленням паперу та картону розуміють такі операції, які здійснюються на спеціальних пристроях у кінці машини і які покращують їх якість, споживчі властивості, збереження при користуванні. Деякі операції обробки можна розглядати як процес виготовлення спеціальних видів паперу.

Поверхнева проклейка паперу і картону покращує зімкнутість його структури, підвищує міцність, гладкість, однорідність, надає йому водо, паро, жиронепроникність, усуває такі дефекти як різнобокість, порошистість, висмиктування тощо.

Поверхневе проклеювання може здійснюватися в клеїльній ванні, в каландрі і в клеїльному пресі. Останній спосіб найбільш поширений. У клеїльних пресах на поверхню окремих видів паперу з одного або з обох боків наносять розчин клею чи барвники. Після цього папір підсушують і каландрують. Таку обробку здійснюють при виготовленні офсетного, письмового, креслярського, пакувального та деяких інших видів паперу, а також тарного, коробкового та іншого картону.

Проклеювальними речовинами для паперу можуть бути: крохмаль, натрієва сіль карбоксилцелюлози, казеїн, тваринний клей, полівініловий спирт, латекси та ін. До проклеювальних речовин інколи додають оптичні відбілювачі та інші добавки, що надають паперу і картону спеціальних властивостей.

Крейдуванням називають процес нанесення на поверхню паперу чи картону поверхневого покриття, що складається, в основному, із пігментів і плівкоутворювачів.

Крейдують папір з метою надання йому більшої білості, гладкості та інших друкарських властивостей. Покривну суспензію наносять на папір-основу на спеціальних пристроях для крейдування (рис.5) чи безпосередньо на машинах, які виготовляють папір та картон.

Рис.5. Схема валикового пристрою типу "Массей" для крейдування паперу 1 - вали, що наносять крейдяну суспензію; 2 - розподільчі валики; 3 - дозуючі валики; 4 - крейдяний склад

Більшість видів паперу після сушіння і проходження холодильних циліндрів направляється в машинний каландр для каландрування. Каландрування - це процес обробки паперу під дією поступово зростаючого механічного тиску валів (від 80 до 100 кН/м і більше).

Папір, що пройшов машинний каландр, має рівнішу поверхню, підвищується її однорідність за товщиною, гладкість, щільність, знижується пористість. За необхідності папір піддають додатковій обробці в суперкаландрі. Папір, що додатково пройшов через суперкаландр, називається глазурованим, каландрованим. Його гладкість за Беком сягає 300 сек. і більше. Суперкаландрування робить поверхню паперу гладкішою, надає блиск.

На процес каландрування паперу і картону впливає багато факторів: вологість полотна і його температура, композиція паперової маси і ступінь його розмелювання, тиск між валами, діаметр валів і їх твердість та інші.

З підвищенням вологості полотна воно стає м'якшим, еластичним, краще ущільнюється і згладжується під час каландрування. Однак за високої вологості полотна пучки волокон роздавлюються і мають вид пергаментованих плям, що підвищує засміченість паперу і погіршує якість. Пересушене полотно навпаки, стає цупким, ламким, воно погано каландрується і часто обривається. Необхідна оптимальна і рівномірна вологість. Для більшості видів друкарського паперу його вологість перед каландруванням має бути 5,5-8%.

Папір і картон, що містять у своїй композиції еластичні і гнучкі волокна, краще каландруються, ніж одержані з цупких і грубих волокон. З підвищенням ступеня розмелювання маси покращується структура полотна, його поверхня стає гладкішою і тому в процесі подальшого каландрування менше ущільнюється.

Мінеральні наповнювачі, як правило, підвищують ефективність каландрування, оскільки під час цього вони розміщуються між волокнами і покращують структуру полотна.

Тиснення паперу полягає в утворенні на його поверхні рельєфного малюнку. Тиснення відбувається на зволоженому папері в каландрах для тиснення, металевих валах, які мають на поверхні рельєф, що відповідає малюнку.

Хімічна обробка паперу - пергаментація. Процес переробки паперу в пергамент полягає в короткочасній дії на нього хімічних реагентів, що зумовлюють швидке набрякання та часткове розчинення целюлози на поверхні паперової стрічки, внаслідок чого отримують малопористу щільну структуру паперу. Основним пергаментним елементом є сірчана кислота, хоча можна використовувати концентровані розчини хлористого цинку, ортофосфорної кислоти тощо. Пергамент є унікальним пакувальним матеріалом для харчових продуктів, бо відзначається високою міцністю, жиро непроникністю та водостійкістю.

Допоміжні операції оброблювання паперу. Окрім зазначених технологічних операцій, на якість паперу впливають допоміжні операції. Вони надають паперу товарного вигляду, забезпечують його збереження під час транспортування та зберігання. До них належать: перемотування, розрізування на рулони та аркуші, сортування, пакування тощо.

Форматування та маркування паперу. Формати паперу для друкування регламентуються ГОСТ 1342. Паперове полотно розрізають на повздовжньо-різальних станках на стрічки й намотують на картонні втулки в рулон. Так отримують рулонний папір. Для друкування використовують папір шириною рулону 60, 70, 75, 84, 90, 100, 108, 120, 126, 140 і 168 см та папір спеціальної ширини - 36, 42, 46, 51, 52, 64, 82, 105, 150 і 180 см. Щоб отримати аркушевий папір рулони розрізають (рис.6) на стандартні формати.

Рис. .6. Розрізка рулонного паперу на аркуші


Формат аркушевого паперу - це розміри сторін аркуша у см, де перша цифра показує ширину аркуша, а друга - його довжину. Згідно з рішенням'міжнародної організації стандартів (ІБО) для всіх країн світу встановлено три групи форматів: А - для друкарського паперу, В - для афіш і карт, С - для конвертів і папок (табл.2).

Аркушевий папір складають у пачки. Кількість аркушів у папці повинна бути кратною 50. Маса пачки має бути не більше 20 кг. Пачки збирають у стоси, які обгортають в декілька шарів обгортковим і пакувальним папером. Для збереження стос кладуть між щитами з дошок і затягують дротом. Загальна маса стосу має бути не більшою 140 кг. Готові стоси та рулони маркують. Маркування має такі дані: назва, адреса підприємства - його товарний знак; назва паперу, номер, марка, маса 1 м2; кількість квадратних метрів паперу або його маса; ширина рулону або формат аркушів; маса брутто і нетто; дата виготовлення; номер партії.

Таблиця .2. Нормативні формати паперу

Доля аркуша

Формат, мм

Доля аркуша

Формат, мм

Доля аркуша

Формат, мм

Доля аркуша

Формат, мм

АО

841x1189

ВО

1000x1414

С0

917x1297

D0

771x1090

А1

549x841

В1

707x1000

С1

648x917

D1

545x771

А2

420x594

В2

500x707

С2

458x684

D2

385x545

АЗ

297x420

ВЗ

353x500

СЗ

324X458

D3

272x385

А4

210x297

В4

250x353

С4

229x324

D4

192x272

А5

148x210

В5

176x250

С5

162x229

D5

А6

105x148

В6

125x176

С6

114x162

D6

96x136

А7

74x105

В7

88x125

С7

81x114

D7

68x96

А8

52x74

В8

62x88

С8

57x81

D8

48x68

А9

37x52

В9

44x62

-

-

-

-

А10

26x37

В10

31x44

-

-

-

-

А11

18x26

В11

22x31

-

-

-

-

А12

13x18

-

-

-

-

-

-

А13

9x13

-

-

-

-

-

-



5. Папероробні машини, та їхні основні комплектуючі

Сітки.

В процесі створення оптимальних умов формувань паперового полотна і якість готової продукції в визначальною мірою залежать від конструкції формуючої сітки папероробної машини (ПРМ). За безперервного процесу виробництва паперу сітка є приводним ременем безлічі валів сіткового столу ПРМ і конвеєрною стрічкою для паперового полотна. До середини ХХ сторіччя в якості матеріалу для виготовлення сіток використовували фосфористу бронзу. Під час підвищення швидкості ПРМ більше 350 м / хв найбільш придатним матеріалом для сітки є синтетичні нитки, застосування яких сприяє підвищенню утримання волокна і наповнювача і зниженню маркування паперового полотна.

Найменш складна щодо переплетення конструкція сітки - одношарова - являє собою тканине полотно з ниток основи, орієнтованих в подовжньому напрямі, і ниток утка, поперечного руху сітки. Одношарові сітки з 4 і 5-ремізним переплетенням ниток (ремізного - кількість поперечних ниток в кожному повторювальній ланці) до сих пір використовуються на машинах, які б виготовлення пакувальні види паперу та картону. Недоліки одношарових сіток - низька поперечна стабільність і невисока жорсткість під час експлуатації.

Для двошарових синтетичних сіток характерна оптимізація формуючих характеристик при поліпшенні транспортують функцій із збереженням водопропускної здатності. Двошарова сітка має одну систему поздовжніх і кілька систем поперечних ниток (7- і 8-ремізні переплетення). Іноді конструкції сіток мають додаткові поперечні нитки, вплетені в верхню частину, для поліпшення підтримуючої здібності. Введення ниток розсовує основні поперечні нитки, що полегшує кондиціювання сітки. Проте використання двошарових сіток може погіршити умови зневоднення полотна через підвищеного утримання дрібного волокна і наповнювача і утрудняє промивку сітки.

Тришарові сітки являють собою дві незалежні сітки, пов'язані між собою третьою системою ниток, так званої "зв'язкою". "Зв'язка" має різну конфігурацію і може бути орієнтована як у поздовжньому, так і в поперечному напрямку. Даний тип сіток позбавлений недоліків двошарових сіток. Однак знос зв'язує нитки і звуження сітки при проходженні сполучного коливання на сітковому столі з плином часу погіршує якість паперу. Це призвело до необхідності створення більш жорсткої структури сітки.

Використання нових, більш міцних полімерних матеріалів дозволило створити ультратонкі багатошарові сітки з малим розміром отворів з боку, що примикає до паперового полотну. Сітки з основою для підтримки паперового полотна створюють кращі умови формувань при достатньому ступені зневоднення, при відсутності маркування полотна внаслідок невеликої площі осередків, рівномірно розташованих по поверхні сітки.

Пресування та сушіння паперу та картону

Прагнення до підвищення швидкості ПРМ обумовлює скорочення або повну ліквідацію відкритих ділянок передачі паперового полотна в пресовій частині машини. Вирішенню цього завдання, а також з метою підвищення ефективності зневоднення призводило до створення башмачних або широкозахватних пресів, які мають збільшену площу зневоднення, що зберігає пухкість і жорсткість полотна. При цьому сухість паперового полотна після пресової частини складає 50-52%, що на 20-25% знижує витрату пари на сушіння паперового полотна.

Для виробництва санітарно-побутових видів паперу фірма Andritz розробила новий метод - ТАD (Through Air Drying), коли сушіння паперового полотна здійснюється за рахунок проходження крізь нього повітря. Папір, отриманий цим методом, має підвищену пухкість (на 15-75% порівняно із звичайним), м'якість і високу абсорбуючу здатність. Основною відмінністю від традиційного способу є заміна стадії пресування сушінням на пристрої ТАD. На сітковій частині перед цим пристроєм встановлена парова камера з вузлами вакуумного зневоднення. Паперове полотно, потрапляючи на сукно пристрої ТАD, проходить над формувальним ящиком, який підвищує його сухість до 25-30% і сприяє наданню йому форми рельєфу сукна.

Сушіння полотна в пристрої ТАD відбувається на поверхні перфорованого циліндра, що працює під вакуумом, під впливом гарячого повітря і незначного тиску. Перепад тиску сприяє проходженню повітря крізь полотно паперу і сукно. Процес сушіння завершується на янкі-циліндрі за рахунок обдування гарячим повітрям. Недоліком методу є підвищена витрата енергії.

Башмачний прес Tissue Flex - спільна розробка фірм Voith і Andritz - застосовується для пресування санітарно-побутових видів паперу і встановлюється на поверхні янкі-циліндра замість відсмоктує прижимного вала. Ширина захоплення преса більше при збереженні лінійної навантаження, а максимальний тиск в захопленні менше, що забезпечує успішне зневоднення при підвищенні пухлості і м'якості полотна.

Технологія контактної сушки, або сушки в процесі пресування, є новим напрямком удосконалення процесів пресування і в даний час знаходиться в стадії впровадження. Її відмінність від звичайного пресування полягає в тому, що один з валів преса нагрівається газом або електрикою до високої температури (до 400 ° С), завдяки чому сухість полотна паперу підвищується до 60% протягом 20-100 мс. Застосування даного способу дозволяє скоротити витрату енергії, поліпшити показники міцності паперу і оптимізувати її композицію.

Сучасна конструкція сушильної частини швидкохідних ПРМ має однорядне розташування сушильних циліндрів. Перевагою даної конструкції є спрощення видалення оборотного браку у разі обриву полотна, а суттєвим недоліком - значне подовження сушильній частині машини. Для виправлення цього недоліку передбачають установку індивідуальних сушильних ковпаків над окремими паперовими і сукносушільнимі циліндрами, що дозволяє інтенсифікувати процес сушіння.

Фірма Metso розробила пристрій для інтенсифікації процесу сушіння методом обдування паперового полотна гарячим повітрям.

Принципово новою технікою сушки картону є пристрій Condebelt фірми Metso, в якому картонне полотно, укладену між двома сітками, проходить між двома сталевими стрічками, одна з яких (верхня) обігрівається паром, а інша (нижня) охолоджується водою при температурі 80-90 ° С . Вода, що міститься в картонному полотні, при зіткненні з верхньої стрічкою випаровується, а пара, що утворюється конденсується на нижній холодній стрічці і відводиться через осередки сітки. Ефективність сушки в пристрої Condebelt в 5-15 разів вище, ніж на звичайних сушильних циліндрах.

Під дією високої температури і тиску між стрічками містяться в волокнах лігнін і геміцелюлози розм'якшуються і набувають вязкотекучем властивості, що сприяє більш міцному зчепленню волокон в полотні й надає йому підвищену гладкість і водостійкість. Застосування сушки Condebelt дозволяє зменшити масу 1 м2 картону на 21-24% за збереження якості, або підвищити показники механічної міцності на 20%, або використовувати в його композиції волокнисті напівфабрикати високого виходу і макулатурну масу.

Фірма Voith розробила спосіб інтенсивної сушки Boost Dryer, який дозволяє скоротити довжину сушильної частини на 50% і більше, знизити масу 1 м2, підвищити міцність полотна, виключити зі складу КДМ клеїльний прес і каландр. Поверхня сушильного циліндра в пристрої Boost Dryer нагрівається парою до температури 150-190 ° С. Полотно картону притискається до поверхні циліндра за допомогою тонкої сітки, грубої сітки і охолоджуючої щільної стрічки. Притиск здійснюється гідравлічною системою під тиском.

За проходження полотна по поверхні циліндра міститься в ньому волога випаровується і конденсується в осередках охолоджувальної грубої сітки. В результаті притиску полотна до циліндра досягається висока гладкість полотна, що дозволяє виключити каландр зі складу КДМ. Під час цього підвищуються показники міцності картону: опір розщепленню шарів за поздовжнього розтягування (SCT) - на 15%, розривна довжина - на 16%, опір продавлюванню на 41%. Пристрої Boost Dryer здатні замінити кілька груп або всі сушильні циліндри КДМ.

Внаслідок підвищення швидкості ПРМ зростають вимоги до сушильних сіток, такі як висока стабільність, стійкість до зношування, температури і вологості, проникність і простота очищення. Сушильні сітки PrintTech фірми Voith забезпечують рівномірну поверхню паперового полотна і ефективну передачу тепла. Стабільність розмірів сіток за рахунок підвищеної поперечної жорсткості обумовлена високою щільністю плетіння з поперечними монониткам діаметром 0,6 мм.

Пристрої каландрування

Фірмою Metso розроблена конструкція "м'якого" каландра черевичного типу. Каландр складається з черевичного вала, охоплюваного еластичною стрічкою, з гідравлічним притиском башмака до обігрівається контрвалу. Широкий захват дозволяє знизити питомий тиск і збільшити пухлість картону, що дозволяє зменшити масу 1 м2 картонного полотна і витрата волокна на 3-5%.

Каландр NipcoFlex черевячного типу фірми Voith складається з верхнього що підігрівається валу і нижнього вала з вбудованим черевиком і обтягнутого еластичною сорочкою QualiFlex. Каландрирование паперового полотна відбувається між сорочкою і верхнім валом за лінійного тиску в захопленні 500 кН / м, ширина захвату - від 110 до 250 мм. Принцип дії такого каландра полягає в створенні градієнта вологості і температури в полотні. Для зволоження полотна перед входом в каландр встановлена ​​парова коробка. Поверхня верхнього вала діаметром 1650 мм нагрівається до 250 ° С індукційним способом. Збільшена довжина захоплення дозволяє значно знизити навантаження на полотно, що сприяє збереженню його пухлості.

Новітнім напрямом у каландруванню паперу є вбудовані каландри, обладнані валами з синтетичним покриттям. Каландри Janus фірми Voith і Optiload фірми Metso можуть замінити звичайні суперкаландрах в співвідношенні 1: 2. У разі їх установки замість "м'яких" каландрів значно скорочується витрата енергії на обігрів валів при підвищенні якості обробки поверхні полотна. Слід врахувати, що вбудований многовальний каландр збільшує довжину БДМ на 14 м, в той час як окремо стоять суперкаландрах збільшують довжину будівлі на 64 м.

6. Папір для друку та його друкарські властивості

 

Друкарські властивості паперу - це властивості, що визначають поведінку паперу до друкування (тобто проходження його через паперопровідну систему друкарської машини), підчас друкування (взаємодія паперу з друкарською фарбою) та після друкування (операції фальцування, брошурування, підрізання, а також експлуатаційні характеристики готової продукції). Тому актуальним та важливим є висвітлення найбільш важливих параметрів паперу, які слід враховувати при закупівлі і використанні. До основних з них можна віднести: показники структури, молекулярно-фізичні, механічні, оптичні та інші властивості. Вони повинні відповідати умовам даного технологічного процесу і характеру друкарської продукції, для якої призначено папір.

У випадку застосування офсетного способу друку важливими показниками є міцність поверхні паперу і характер взаємодії його з вологою. Папір повинен мати високий рівень проклеювання, а стан поверхні (гладкість) суттєвої ролі не відіграє через те, що тиражування зображення виконується за допомогою офсетного циліндра. Папір призначений для рулонного друку або для друкування за один процес, не рекомендується застосовувати для декількох прогонів на друкарській машині, оскільки він не нормується значенням лінійної деформації. Важливо також врахувати наявність сушильних пристроїв у рулонних машинах. За їх відсутністю можна обмежитись папером машинної гладкості, пористим, але некрейдяним.

На відміну від офсетного способу високий друк є дуже чутливим до характеру поверхні паперу. Залежно від ступеня обробки поверхні друкарський папір може бути машинної гладкості, глазурований і високоглазурований. У способі високого друку перенесення інформації з форми забезпечує тиск, під дією якого вирівнюється поверхня паперу. Тому значна шорсткість паперу вимагає збільшеного тиску, що погіршує якості відбитка. Друкарський папір машинної гладкості призначений для друкування текстової продукції, глазурований - ілюстраційно-текстової з тоновими зображеннями з лініатурою растру до 40 лін/см. Відтворення складних штрихових і тонових ілюстрацій з лініатурою растру до 48 лін/см рекомендується здійснювати на високоглазурованому папері при друкуванні на аркушевих машинах, враховуючи дещо сповільнене закріплення фарби на відбитках через структуру поверхні.

Папір для глибокого друку повинен мати високу здатність до вбирання, що забезпечить сприйняття малов’язкої фарби із заглиблень друкарської форми.

Отже, особливості самого процесу одержання якісних відбитків у різних способах друку зумовлює специфічність властивостей друкарського паперу. Разом з тим папір повинен задовільняти вимоги, які є загальними для всіх видів паперу, а саме:

—        достатня механічна міцність, що забезпечує нормальні умови процесу друкування та довговічність використання друкарської продукції без помітного її руйнування;

—        незасміченість, що характеризується допустимим числом смітинок площиною 0,1-0,5 мм2 на 1 м2 паперу;

—        товщина, щільність, структура та інші властивості паперу повинні бути однорідними не лише у папері одної партії, але й усередині кожного аркуша (різка зміна властивостей паперу - суттєвий його недолік, що затруднює процес друкування та знижує якість відбитків);

—        вологість у межах 6-8%;

—        аркуші паперу повинні мати чітку прямокутну форму. Косина аркуша не повинна перевищувати 2 мм; обріз країв паперу повинен бути чистим і рівним; аркуші паперу не повинні мати складок, зморшок, плям, смужок, отворів, надривів та інших пошкоджень.

Друкарський папір можна розділити на групи за різними класифікаційними ознаками, наприклад за: волокнистим складом; призначенням (для високого, офсетного, глибокого способів друку); форматом (рулонний і аркушевий); способом виготовлення (крейдяний і напівкрейдяний); видом друкарської продукції (газетний, книжково- журнальний, афішний, картографічний тощо); товщиною або практично за масою квадратного метра і т. д.

У відповідності з діючим стандартом папір поділяють на номери:

№ 1 - целюлозний папір, призначений для друкування художніх видань (умовний термін користування близько 50 років);

№ 2 - папір з приблизно рівним вмістом целюлози і деревної маси, призначений для підручників вищих навчальних закладів або книг з малою кількістю художніх ілюстрацій (умовний термін користування до 20 років);

№ 3 - папір, утворений волокнами деревної маси з добавкою волокон целюлози і призначений для брошур і книг з невеликим терміном користування (близько 5 років). Сьогодні майже не виготовляється.

Асортимент друкарського паперу зарубіжних виробників не вписується у старі радянські класифікації і ГОСТи та у новостворені ДСТ України. В країнах Європи прийнята інша класифікаційна система. Так, наприклад у Польщі за волокнистим складом папір поділяють на:

— BD (бездеревний) - целюлозна маса і (або) маса довговолокниста;

— PD (напівдеревний) - целюлозна маса з добавкою ганчіркової маси і (або) маси напівхімічної;

— D (деревний) - ганчіркова і макулатурна сировина з добавкою целюлозної маси;

— М (змішаний) - різні волокна.

За товщиною, або, практично, за масою квадратного метра паперу розрізняють:

— папір - виріб з масою до 250 г/м2;

—           картон - виріб з масою вище 250 г/м2.

За міжнародним стандартним поділом розрізняють:

— папір - виріб з масою до 225 г/м2;

—           картон - виріб з масою вище 225 г/м2.

Проте, цей поділ умовний, оскільки деякі вироби з масою нижче 225 г/м2 називають картоном, а вироби з масою вище 225 г/м2 - папером.

Наприклад, у Німеччині використовують такий поділ:

— папір - від 7 до 150 г2;

—           картон - від 250 до 450 г2;

—           папа (папка) - більше 600 г2.

У Швейцарії:

— папір - до 150 г2;

—           картон - від 160 до 700 г2;

—           папа (папка) - від 800 до 2400 г2.

Папір для високого способу друку

Особливість способу високого друку - друк з жорстких форм - висуває підвищені вимоги до якості обробки поверхні паперу і ставить їх у пряму залежність від характеру відтворюваного оригіналу. Чим вища ступінь розділення друкарських елементів, тим гладкішим має бути папір.

Таким чином, основними вимогами, що висуваються до паперу для високого способу друку, є достатня гладкість поверхні та м’якість, що забезпечує більший контакт паперу і друкарських елементів форми. Окрім того, папір має бути максимально однорідним за структурою, щоб забезпечити однакове фарбосприйняття. Це досягається при сповільненому відливанні паперової маси і обезводненням паперу у невеликому вакуумі на відсмоктувальних пристроях машини. Такий режим дозволяє одержати рівномірний розподіл у паперовій масі наповнювача і дрібних волокон, підвищення гладкості, а звідси і однакові властивості обох сторін паперового аркуша. виробництво папір картон друк

Асортимент паперу для високого друку регламентований ГОСТ 9095 і включає дві марки паперу № 1 і три марки паперу № 2. Папір для високого способу друку № 1 містить 100% целюлози або не менше 80%. У папері № 2 целюлози менше (25-50%), а переважає, як правило, механічна деревна маса. Присутність деревної маси у композиції паперу з часом викликає зміну її властивостей, тобто папір скоро старіє. Тому папір № 1 призначений для видань з довгим терміном служби, а папір № 2 рекомендується для книг з середнім (близько 10) чи малим (до 5 років) терміном служби. Папір № 1 випускають масою 1 м2 60-70 з, № 2 - 60 з.

При виготовленні тонкого паперу для високого друку, який призначений для словників, довідників та інших об’ємних видань, щоб зменшити прозорість паперу вводять до 30% наповнювача. У цьому випадку, щоб стабілізувати підвищений вміст наповнювача та збільшити механічну міцність паперового полотна, в композицію паперу не вводять деревну масу, а застосовують целюлозу з високими механічними показниками.

У зв’язку із зменшенням питомої ваги високого друку серед інших способів друку, обсяги випуску паперу для високого друку скорочуються.

Папір для офсетного способу друку

В офсетному друці фарба переноситься з форми на відбиток через гумову офсетну пластину, деформація якої компенсує нерівності паперу. Тому в офсетному друці можна використовувати менш гладкий і м’який папір, ніж у високому. Особливість офсетного друку полягає в необхідності зволоження проміжних елементів друкарської форми, тому офсетний папір повинен мати високий ступінь проклейки. Крім того, цей папір не повинен суттєво змінювати свої розміри після зволоження (інакше не буде співпадання фарб при багатокольоровому друці). Деформація паперу після намокання не повинна бути більшою 2,5% в поперечному напрямку і 0,5% у повздовжньому. Це досягається застосуванням паперової маси немасного розмелювання і сушінням паперового полотна на машині з сильно натягнутим сукном. Зменшення усадки паперового полотна при сушінні збільшує пористість паперу, а звідси й знижує деформацію паперу при зволоженні.

Офсетний папір не піддають сильному каландруванню, тому що при цьому знижується пористість паперу і відповідно погіршується вбирання фарби. Для виготовлення офсетного паперу застосовують волокна більш масного помелу, ніж для високого.

Папір для офсетного друку має відповідати підвищеним вимогам міцності поверхні, бо він контактує з гумовим пластиною і в’язкими, липкими офсетними фарбами. При недостатній міцності поверхні може відбуватися висмикування частинок паперу. Тому офсетний папір виготовляють з підвищеною міцністю структури. Це досягається використанням для його виробництва високоякісної целюлози і обмеженим вмістом деревної маси, а також введенням у масу в’яжучої проклейки. Крім того, ефективним засобом проти пилоутворення і висмикування є поверхнева проклейка офсетного паперу в’яжучими речовинами

Офсетний папір повинен мати високу ступінь білизни і рівномірну структуру з обох боків, оскільки друкують на ньому, в основному, багатокольорову продукцію.

Для друку офсетним способом виготовляють офсетний папір звичайного асортименту, який регламентований ГОСТ 9094, а також різні види паперу для певної друкарської продукції, наприклад папір картографічний, етикетковий.

Картографічний папір (ГОСТ 1339) використовують для друкування географічних, топографічних і гідрографічних карт. Карти друкують офсетним способом, тому картографічний папір повинен відповідати всім вимогам офсетного паперу та особливостям виготовлення й умовам використання карт.

Характерні властивості картографічного паперу:

—           висока механічна міцність, стійкість до багаторазового згинання (витримує 150-300 подвійних згинів); папір для гідрографічних і топографічних карт повинен витримувати багаторазове нанесення та стирання графічних позначок олівця;

—           стійкість до дії води (проклейка не менше 1,75 мм);

—           мала засміченість поверхні (смітинки можна помилково прийняти за географічні або топографічні знаки);

—           висока світлостійкість.

Картографічний папір виготовляється трьох марок: марка А - для гідрографічних карт; Б - для топографічних, географічних карт і атласів; В - для топографічних, географічних і навчальних атласів.

Папір для глибокого друку

Особливістю глибокого способу друку є те, що друкарські елементи форми заглиблені, і папір у момент друкування контактує з проміжними елементами. Щоб з друкувальних елементів рідка фарба цілком переходила на папір і не затікала на проміжки, папір повинен щільно прилягати до проміжних ділянок твердої металевої форми і частково втискуватися в заглибини друкувальних елементів. Тому необхідно, щоб папір для глибокого друку мав добру вбирну здатність, був еластичним і м’яким. Поверхня паперу повинна мати достатньо високий показник гладкості, відсутність у папері смітинок, які можуть пошкодити форму.

Папір для глибокого способу друку виробляється із введенням у композицію паперу великої кількості наповнювача (18-23%) і обробляється спочатку на машинному каландрі, а потім на суперкаландрі. Підвищений вміст наповнювача поліпшує структуру паперу і забезпечує рівномірний просвіт, зменшує прозорість і скручування паперу, дає змогу отримати при каландруванні рівний, гладкий папір. Папір для глибокого друку майже не проклеюється, за винятком, коли він призначений для друкування художніх поштових листівок.

Висновки

Станом на сьогоднішній день в Україні виготовлення паперу та картону відчутно зменшилося, але не заважаючи на це потреба залишається ньому залишається значною.

Під час виконання курсової роботи досліджено процес виготовлення паперу який є дуже складною і кропіткою роботою, використовує значні різновиди матеріалів, устаткування, тощо, що забезпечують високу якість та привабливий зовнішній вигляд картонно-паперової продукції що має широку сферу застосування.

Приведені способи та прийоми оброблення поверхні паперу та картону шляхом каландрування, крейсування та інших способів, які забезпечують загальний комплекс властивостей в залежності від використання.

Наведено характеристику високоякісної сировини та способів підготовки паперової маси (регулювання, наповнення, фарбування тощо) і головні стадії технологічного процесу формування, пресування та сушіння паперового полотна на паперовій машині.


Список літератури

1.      Офсетний друк У 2 кн. Кн. 2: Оздоблювальне та допоміжне обладнання / С.М. Ярема, В.А. Карплюк, С.І. Мельничук, Р.С. Прокопчук , 2002рік __ 507 ст . .

2.      Поліграфічні матеріали. Підручник / Жидецький Ю. Ц., Лазаренко О. В., Лотошинська Н. Д. та ін. / За заг. ред. докт. техн. наук проф. Е. Т. Лазаренка - Львів: Афіша, 2001. - 328 с.

3.      Види і властивості паперу для друку: навчальний посібник./ Л.А. Коптюх - К.: Університет "Україна", 2012- 263с.