Подобный подход можно охарактеризовать как расчетно-директивный. Субъектами управления выступали в основном органы государственной власти разных уровней, а городские власти занимались расчетом динамики роста, потребностей города и передавали эти данные вышестоящим органам.
В России в 1990-е годы вследствие резкого перехода на капиталистические рельсы города оказались в эпицентре внутри- и межгосударственной конкурентной борьбы за разнообразные ресурсы (инвестиции, рабочую силу, иные финансовые и материальные ресурсы). Накапливающиеся проблемы не могли быть решены одними лишь рыночными механизмами, поэтому требовались принципиально новые решения. Большая часть городских стратегических планов социально-экономического развития была разработана в период с 1995 по 2005 г., первопроходцем в этом деле стал г. Санкт-Петербург. Несколько позже были разработаны стратегические планы развития и других крупных городов: Новосибирска, Омска, Казани, Екатеринбурга и др.
Связано это было с принятием в России Федерального закона от 28.08.1995 № 154 - ФЗ «Об общих принципах организации местного самоуправления в Российской Федерации». Несмотря на то, что в этом законе еще прямо не упоминалось стратегическое планирование, к числу вопросов местного значения было отнесено «комплексное социально-экономическое развитие муниципального образования», а к сфере исключительного ведения - «принятие планов и программ развития муниципального образования, утверждение отчетов об их исполнении». Эта же норма в немного измененном виде была продублирована в Федеральном законе от 06.10.2003 № 131 - ФЗ «Об общих принципах организации местного самоуправления в Российской Федерации» (ст. 17, в которой к полномочиям органов местного самоуправления было отнесено «принятие и организация выполнения планов и программ комплексного социально-экономического развития муниципального образования». Тем не менее, само комплексное социально-экономическое развитие муниципального образования к полномочиям местных органов власти отнесено не было, что служило зачастую формальным поводом для ограничения деятельности муниципалитетов по стратегическому планированию.
Впервые же термин «стратегическое планирование» можно встретить в Указе Президента РФ от 12.05.2009 № 536 «Об основах стратегического планирования в Российской Федерации». Под стратегическим планированием в Российской Федерации понимается «определение основных направлений, способов и средств достижения стратегических целей устойчивого развития Российской Федерации и обеспечения национальной безопасности», а само стратегическое планирование «направлено на формирование долгосрочных решений по обеспечению политической стабильности в обществе и устойчивого развития национальной экономики, улучшению качества жизни населения, укреплению национальной обороны, государственной и общественной безопасности, повышению конкурентоспособности и международного престижа России».
Там же вводились периоды стратегического планирования:
. Долгосрочное (10-20 лет);
. Среднесрочное (5-10 лет);
. Краткосрочное (3-5 лет).
Помимо этого, были указаны и уровни стратегического планирования:
. Федеральный;
. Региональный (федеральный округ, субъект Федерации);
. Межрегиональный (межрегиональные территориально-производственные комплексы);
. Межотраслевой;
. Отраслевой.
Стоит отметить, что о муниципальном уровне как таковом речи тогда еще не шло.
Впоследствии в Бюджетный кодекс Российской Федерации, принятый в 1998 г., было включено положение о долгосрочных целевых программах, формируемых органами местного самоуправления. Впоследствии данные программы стали называться «муниципальными программами», которые также значатся одним из документов стратегического планирования в Федеральном законе от 28.06.2014 № 172 - ФЗ «О стратегическом планировании в Российской Федерации».
В своей книге «Муниципальное управление: планирование, собственность, компетенция» Н.В. Постовой одним из принципов муниципального управления обозначает соответствие принимаемых управленческих решений общей стратегии развития муниципального образования и его уставу. Именно стратегии социально-экономического развития территории и уставу муниципального образования должны быть подчинены все принимаемые управленческие решения органов местного самоуправления. Устойчивый характер данному процессу должно придавать наличие определенных норм, за границы которых запрещено выходить.
Другим принципом выделяется принцип сбалансированности различных видов планов и программ, их общую направленность на обеспечение благосостояния населения и на выполнение общей стратегии развития муниципального образования. В связи с этим в данной работе делается предположение о том, что все виды планов - социально-экономического развития, финансовый (местный бюджет), организационных мероприятий - целесообразно принимать в едином пакете документов, поскольку таким образом имеется возможность более точного выявления соответствия между намеченными работами и имеющимися материально-финансовыми ресурсами, организационными способностями и возможностями муниципального образования.
Еще одним из важнейших принципов является сопоставление запланированной работы достигнутому результату. Органы местного самоуправления, должностные лица обязаны анализировать результаты своей деятельности и подводить систематически итоги по кварталам, полугодиям, за девять месяцев, за год, сопоставлять результаты с показателями плана и бюджета, выявлять положительный опыт и недостатки. Это не только позволяет устранять пробелы в работе на перспективу, но и повысить ответственность конкретных лиц за порученное дело, совершенствуются методы управления, появляется возможность определить его эффективность.
Частично данные принципы отражены и в Федеральном законе от 28.06.2014 №
172 - ФЗ «О стратегическом планировании в Российской Федерации», о котором
будет сказано позже.
В противовес советскому подходу может быть представлен путь, по которому пошли многие развитые страны. В большинстве из них ответственность за местную экономическую политику была перемещена с национального уровня на уровень местного самоуправления. Примерно с середины XX в. страны Западной Европы и США начали демонстрировать широкое использование плановых инструментов при управлении развитием городов, вполне, как оказалось, совместимых с принципами свободного рынка и конкуренции.
На рубеже 1950-х - 1960-х годов можно было наблюдать настоящий бум внедрения долгосрочного планирования и прогнозирования в управление. Конечно, в первую очередь речь идет о планировании в масштабах всего государства или отдельных регионов (т.е. национального и регионального планирования). Основу данного планирования составляли в первую очередь наработки теоретиков и практиков управления из коммерческих структур. Использование данных методов позволяло предотвращать ухудшение условий проживания горожан, а также решать сложные социально-экономические и экологические проблемы городов. Непосредственно к стратегическому управлению развитые страны перешли только в 1990-е гг. Как утверждает американский ученый Дж. Брайсон, до начала 1980-х годов стратегическое планирование в общественном секторе применялось преимущественно в военных организациях и в практике государственного крупномасштабного планирования.
Многие авторы связывают начало данного процесса с тем, что меры
макроэкономического регулирования, применявшиеся государствами в 1950-1960-е
гг., были уже не способны решить проблемы городов, возникшие в связи с началом
деиндустриализации их экономики (изменение структуры занятости, рост числа
мелких и средних фирм и их доли в экономике городов). С другой стороны,
произошло это в связи с тем, что в условиях глобализации и глобальной
конкуренции большую роль стали играть характеристики каждой конкретной
территории. Именно тогда и возникла необходимость в новом, научно обоснованном
методе управления социально-экономическим развитием на местном уровне. Именно так
в практику начало внедряться стратегическое планирование, которое до того
использовалось только в бизнес-сфере. Тем не менее, различия между
корпоративным и муниципальным стратегическим управлением все-таки имеются. Их
можно представить в виде данной таблицы (см. таблицу 1):
Таблица 1 Отличия стратегического планирования в общественном и
корпоративном секторах
Параметры стратегического
планирования
Корпоративное
стратегическое планирование
Муниципальное
стратегическое планирование
Насущность использования
Стандартная функция,
необходимость которой проявляется в основном в кризисных ситуациях
Необходимый фактор для
привлечения внешних инвестиций
Показатели эффективности
Прибыль в долгосрочном
периоде
Развитие экономики и
решение социальных проблем территории
Участники процесса
стратегического планирования
Собственники и менеджмент
компании
Администрация и
представители местного сообщества (в т.ч. и бизнес)
Во многих городах европейских стран и США усилился интерес к
стратегическому планированию как к средству объединения усилий частного и
общественного секторов в достижении целей развития города и решения его
проблем. Почти все города стали разрабатывать собственные стратегии развития,
отражающие видение перспективы развития города и направления деятельности
местных органов власти.
В западноевропейских странах инициация разработки стратегических
документов местного развития исходит в первую очередь от институтов
гражданского общества. Разработанная таким образом стратегия является в том
числе и одним из способов надзора за деятельностью местных органов власти.
Особое внимание стоит уделить тому, что в большинстве западных методик
присутствуют такое понятие, как «мера общественного согласия». Еще одним важным
элементом процесса стратегического планирования является наличие принципов
социального партнерства и согласования интересов местного сообщества, органов
государственной власти и бизнеса.
В связи с этим интересен опыт такой страны, как Федеративная Республика
Германия, поскольку Германия и Россия во многом схожи по политическому и
территориальному устройству.
Стратегическое планирование в Германии обосновывает и подготавливает
предписания по рациональному использованию территорий путем разработки
концепций рационального развития, которые являются результатом политического
консенсуса. Данное планирование подчинено целям общественного развития,
поддерживает экономическое процветание общества. Территориальное планирование в
Германии имеет 4 уровня:
. Федеральный уровень, на котором на основании Федерального закона
«О территориальном планировании» устанавливаются рамочные условия
пространственного развития всей территории ФРГ. Ответственность при этом несет
конкретное министерство - Федеральное министерство территориальной организации
и строительства;
. Уровень федеральных земель, на котором в рамках Земельного
закона «О планировании» разрабатывается земельная программа территориальной
организации, в которой закрепляются основные положения пространственной
организации и развития федеральной земли;
. Региональный уровень (промежуточный между земельным и
муниципальным). На данном уровне происходит конкретизация главных целей,
сформулированных на уровне федеральных земель. В то же время на данном уровне
происходит координация плановых решений, принятых отдельными общинами,
происходит приведение этих решений в соответствие с земельным планированием. На
данном уровне планирование осуществляется с помощью региональных плановых
союзов, в рамках которых формируются сбалансированные хозяйственные и
общественные связи;
. Местный уровень - низший уровень в системе планирования
Германии, который находится в компетенции органов местного самоуправления.
При этом в местном планировании различаются планирование развития
муниципального образования и перспективное развитие градостроительства. Задачей
муниципального управления является комплексное планирование непосредственно
общины. План развития муниципального образования устанавливает рамки полномочий
при реализации мероприятий, а органы местного самоуправления обеспечивают координацию
в соответствии с поставленными задачами.
В рамках перспективного планирования градостроительства на местном уровне
(на уровне общины) определяется стратегия строительства на ее территории.
Важным является то, что опыт территориального стратегического
планирования городов Германии с учетом международных требований позволил
сформулировать основные правила стратегического планирования городов:
. Следует четко понимать и прописывать, кто является адресатом
стратегии: политики, администрация, другие инстанции, а также обязательства
согласно стратегии;
. Глубокий и постоянный анализ сильных и слабых сторон территории
является непреложным требованием для обоснованного стратегического
планирования;
. Стратегическое управление должно сопровождаться коммуникативной
стратегией, направленной на достижение общественного согласия всех
заинтересованных структур за счет консенсуса и широкой информированности.
Искать данный консенсус следует на как можно более ранних этапах, поскольку
шансы на успех во многом зависят от подключения основных действующих лиц,
инстанций и общественности.
Достаточно многое можно почерпнуть и из опыта скандинавских стран
(Норвегии, Швеции, Финляндии), чтобы потом использовать данный опыт при
стратегическом планировании в схожих по условиям Северо-западных регионах
России.
Так, финнами разработана т.н. «стратегия (система) трипартизма». Она
позволяет добиться оптимальных параметров взаимодействия трех основных
субъектов, которые занимаются стратегическим планированием: органов местного
самоуправления, научных организаций и бизнеса. В общем виде данную стратегию
можно представить в виде следующей последовательности:
. Мобилизация целевых общественных групп и ресурсов для решения
комплексных проблем территории;
. Организация процесса планирования (разработка стратегических
планов, проектов и программ, сформированных по итогам консенсуса групп
интересов);
. Реализация планов, программ и проектов;
. Оценка результатов стратегического планирования и выявление
новых проблем (с подключением общественного мониторинга).
Таким образом, в мире накопился уже достаточный опыт стратегического
планирования развитием не только государства в целом и его регионов, но и
конкретных муниципальных образований, городов.
Поскольку в данной работе речь идет не просто о стратегическом
планировании социально-экономического развития городов, а конкретно о данном
явлении в монопрофильных муниципальных образованиях, следует определиться, что
в данной работе собственно и понимается под монопрофильностью муниципального
образования.
Стоит отметить, что в отечественной и зарубежной литературе дается
большое количество самых разных методов определения монопрофильности
территорий, по большей части схожих, различающихся иногда лишь значениями тех
или иных показателей.
На наш взгляд, наиболее полное определение монопрофильности дает И.В.
Липсиц: под моногородом он подразумевает «муниципальное образование,
функционирующее в основном на базе градообразующего предприятия», а
монопрофильность определяется им как «доминирование какой-либо отрасли
промышленности в специализации экономической базы муниципального образования».
Очень важно отметить на данный момент, что в определении упор делается именно
на доминирующую отрасль промышленности, а не на единственное предприятие, как
это иногда допускается некоторыми авторами.
Количественную оценку монопрофильности муниципального образования можно
встретить в книге И.Н. Ильиной «Экономика городского хозяйства»:
. Наличие одного или нескольких предприятий, действующих в рамках
единого производственно-технологического цикла, на которых занято более 25%
экономически активного населения, либо данные предприятия выпускают более 50%
продукции промышленного производства данного населенного пункта;
. Доля налогов и сборов, поступающих от вышеназванных предприятий
в бюджет муниципального образования, составляет более 20% от общей суммы
налоговых поступлений от всех предприятий данного населенного пункта.
Более сложная форма определения монопрофильности предлагается И.В.
Манаевым, который объединил подходы сразу нескольких авторов (А.Н. Маслова,
В.Я. Любовного, Г.Ю. Кузнецовой и О.Г. Крюковой). Можно сказать, что автором
был предложен собственный индекс монопрофильности, в рамках которого каждый
критерий имеет свой удельный вес, в соответствии с которым оценивается его
значимость. Высокое значение индекса (0,7 - 1) означает очень высокий уровень
монопрофильности муниципального образования. Состав критериев для оценки
индекса монопрофильности муниципального образования представлен в виде таблицы
(см. таблицу 2):
Таблица 2 Критерии определения монопрофильности
№
Критерий монопрофильности
Вес критерия
1
Наличие предприятия, на
долю которого приходится не менее 50% отгруженных товаров в общегородском
объеме
0,3
2
Доля занятых на
градообразующем предприятии не менее 25% трудоспособного населения
0,3
3
Доля налогов и сборов,
поступающих в бюджет муниципального образования от данного предприятия
составляет не менее 20% от общего объема налогов и сборов
0,2
4
Однопрофильный состав
населения
0,1
5
Географическая удаленность
населенного пункта от альтернативных рынков занятости
0,06
6
Особые климатические
условия, сложные для проживания и ведения хозяйства
0,02
7
Отсутствие развитой
инфраструктуры
0,02
Таким образом, индекс монопрофильности муниципального образования можно
рассчитать по формуле:
Iмонопр.
= Q1 * 0,3 + Q2 * 0,3 + Q3 * 0,2 + Q4 * 0,1 + Q5 * 0,06 + Q6 * 0,02 + Q7 * 0,02,
Где Qi - соответствующее значение каждого из
критериев индекса монопрофильности.
Несмотря на большое количество разнообразных подходов к определению
монопрофильности муниципальных образований, правительством учреждены иные. В
соответствии с постановлением Правительства от 29.07.2014 № 709 «О критериях
отнесения монопрофильных муниципальных образований к моногородам и о категориях
моногородов в зависимости от рисков ухудшения их социально-экономического
положения»:
а) Муниципальное образование соответствует одновременно следующим
критериям:
. Имеет статус городского округа или городского поселения, за
исключением муниципальных образований, в которых в соответствии с законом
субъекта Федерации находится законодательный (представительный) орган власти
субъекта Федерации;
. Численность постоянного населения муниципального образования
превышает 3 тыс. человек;
. Численность работников градообразующей организации достигала в
период пяти лет, предшествующих дате утверждения перечня моногородов, 20%
среднесписочной численности работников всех организаций, осуществляющих
деятельность на территории данного муниципального образования;
. Осуществление градообразующей организацией деятельности по
добыче полезных ископаемых (кроме нефти и газа) и (или) производству и (или)
переработке промышленной продукции.
б) Муниципальное образование включено по состоянию на 1 января 2014 г. в
перечень монопрофильных муниципальных образований РФ (моногородов) и относится
к категориям 1 или 2 в зависимости от рисков ухудшения их социально-экономического
положения.
Следует обратить внимание, что в данном случае речь идет об одном
градообразующем предприятии, а не, например, о нескольких предприятиях,
работающих в одной отрасли, либо о группе предприятий, работающих в рамках
единого производственного цикла.
Тем же постановлением № 709 определяется 3 категории моногородов:
. Категория 1 - моногорода с наиболее сложным
социально-экономическим положением;
. Категория 2 - моногорода с имеющимися рисками ухудшения
социально-экономического положения;
. Категория 3 - моногорода со стабильной социально-экономической
ситуацией.
При этом указан набор критериев, по которому определяется, к какой
категории относится тот или иной моногород:
. Градообразующая организация прекратила производственную деятельность
и (или) в отношении данной организации возбуждена процедура банкротства;
. Имеется информация о планируемом высвобождении работников данной
организации в количестве, превышающем 10% среднесписочной численности
работников данной организации;
. Конъюнктура рынка и (или) развитие отрасли, в которой
осуществляется деятельность градообразующей организации, оцениваются как
неблагоприятные;
. Уровень регистрируемой безработицы в муниципальном образовании в
2 и более раза превышает средний уровень безработицы по РФ;
. Социально-экономическая ситуация в муниципальном образовании
оценивается населением как неблагополучная (по результатам социологических
опросов, проводимых Федеральной службой охраны РФ).
Таким образом, в главе рассмотрены основные теоретико-методологические
предпосылки, касающиеся стратегического планирования и монопрофильности
муниципальных образований, а также отличиями стратегического управления
городами от стратегического управления в корпоративном секторе. На основании
данного материала можно переходить к современной ситуации в стратегическом
планировании монопрофильными муниципальными образованиями.
Как уже говорилось раннее, в настоящее время стратегическое планирование
в Российской Федерации осуществляется в соответствии с Федеральным законом от
28.06.2014 № 172 - ФЗ «О стратегическом планировании в Российской Федерации»
(далее - 172-ФЗ или Закон).
В данном законе дается собственное определение стратегического
планирования как «деятельности участников стратегического планирования по
целеполаганию, прогнозированию, планированию и программированию
социально-экономического развития Российской Федерации, субъектов Российской
Федерации и муниципальных образований, отраслей экономики и сфер
государственного и муниципального управления, обеспечения национальной
безопасности Российской Федерации, направленная на решение задач устойчивого
социально-экономического развития Российской Федерации, субъектов Российской
Федерации и муниципальных образований и обеспечение национальной безопасности
Российской Федерации». Таким образом, данное определение является измененной
версией из Указа Президента № 536, однако на этот раз в нем четко определены
основные элементы стратегического планирования - целеполагание,
прогнозирование, планирование и программирование.
Каждому из данных элементов в 172-ФЗ дано собственное определение.
Приведем их вкратце:
. Целеполагание - определение направлений, целей и приоритетов
социально-экономического развития и обеспечения национальной безопасности
Российской Федерации;
. Прогнозирование - деятельность по разработке научно обоснованных
представлений о рисках социально-экономического развития;
. Планирование - деятельность по разработке и реализации основных
направлений деятельности Правительства РФ и иных планов в сфере социально-экономического
развития, направленная на достижение целей и приоритетов
социально-экономического развития, содержащихся в документах стратегического
планирования, разрабатываемых в рамках целеполагания.
. Программирование - деятельность по разработке и реализации
государственных и муниципальных программ, направленная на достижение целей и
приоритетов социально-экономического развития, содержащихся в документах
стратегического планирования, разрабатываемых в рамках целеполагания;
Таким образом, каждый вид деятельности в рамках стратегического
планирования соединен с другими видами, что в итоге превращает их в довольно
четкую и стройную систему.
В ст. 11 закона представлен закрытый перечень документов стратегического
планирования. Поскольку в данной работе речь идет о стратегическом планировании
в монопрофильных муниципальных образованиях, то нас и интересуют документы,
используемые непосредственно на местном уровне. Для более удобного восприятия,
привязывая их к видам деятельности в рамках стратегического планирования,
описанным выше, можно представить их в виде следующей таблицы (см. таблицу 3):
Таблица 3 Взаимосвязь видов и документов стратегического планирования
Вид деятельности в рамках
стратегического планирования
Документы стратегического
планирования
Целеполагание
Стратегия
социально-экономического развития муниципального образования
Прогнозирование
Бюджетный прогноз на
долгосрочный период Прогноз социально-экономического развития на
среднесрочный и долгосрочный периоды
Планирование
План мероприятий по
реализации стратегии социально-экономического развития
Программирование
Муниципальные программы
Таким образом, можно представить последовательность разработки документов
стратегического планирования в виде следующей схемы (см. рисунок 1):
Рисунок 1 - Последовательность разработки документов стратегического
планирования
В системе местного самоуправления традиционно сложилось 5 основных типов
планирования:
. Планирование социально-экономического развития территории;
. Финансовое (бюджетное планирование);
. Организационное планирование;
. Территориальное планирование;
. Инфраструктурное планирование
Все вышеперечисленные виды планирования взаимосвязаны и
взаимообусловлены. Так, например, чтобы обеспечить социально-экономическое
развитие территории, органы местного самоуправления должны иметь определенные
финансовые ресурсы. Организационное планирование же подразумевает под собой
обеспечение выполнения планов, намеченных в принимаемых стратегиях развития. Есть
у данных видов планирования и общие признаки:
. Все виды планирования являются элементами единой системы
управления;
. Планирование осуществляется группами профессионалов;
. Данная деятельность имеет непрерывный характер;
. Деятельность осуществляется в границах муниципального
образования на основании закона, устава муниципального образования;
. Деятельность предполагает подведение итогов;
. Планы утверждаются местным представительным органом;
. Все виды планирования учитывают мнение населения муниципального
образования.
Особое внимание стоит уделить территориальному планированию, поскольку
формально его упоминания в Законе о стратегическом планировании нигде нет, но,
тем не менее, взаимосвязь документов территориального, финансового,
организационного и территориально планирования очевидна (признается это и
органами местного самоуправления. Так, например, в Решении городской думы г.
Тольятти указано, что генеральный план входит в перечень документов, на
основании которых должна быть разработана Стратегия городского округа
Тольятти). К сожалению, об этом ни слова не сказано в Законе о стратегическом
планировании, хотя в принятой в 1996 г. Стамбульской декларации по населенным
пунктам (ООН Хабитат) содержится призыв к правительствам осуществлять грамотное
территориальное планирование в целях развития территорий и удовлетворения
социальных и экономических нужд населения. Документами территориального
планирования на местном уровне, согласно Градостроительному кодексу РФ,
являются:
. Схемы территориального планирования муниципальных районов;
. Генеральные планы поселений;
. Генеральные планы городских округов.
Подготовка генеральных планов осуществляется применительно ко всем
территориям муниципальных образований. Генеральные планы включают в себя карты
(или схемы) планируемого размещения объектов капитального строительства
местного значения таких как:
. Автомобильные дороги общего пользования, мосты, иные
транспортные инженерные сооружений;
. Объекты электро-, тепло-, газо- и водоснабжения населения в
границах муниципального образования;
. Иные объекты, размещение которых необходимо для осуществления
полномочий органов местного самоуправления.
При этом генеральный план содержит Положение о территориальном
планировании, в котором отражены цели и задачи территориального планирования,
перечень мероприятий по нему. Важно понимать, что принятие генерального плана -
не только чисто строительное или экономическое решение, но и политическое,
поскольку затрагивает интересы населения. В связи с этим рекомендуется уточнять
и согласовывать с населением те или иные строительные проекты, оценивать
приемлемость влияния проектов на природную среду. Особенно это актуально в
связи с большим количеством экологических проблем в современных российских
городах. Не в меньшей степени эта проблема характерна и для моногородов, о чем
будет сказано позже. На данном этапе можно отметить, что открытость и
вовлечение как можно большего количества сторон в разработку документов
стратегического планирования не только повышает качество управления (позволяет
найти альтернативные варианты решения тех или иных проблем и задач), но и
повышает шансы привлечь донорскую помощь от международных организаций.
По оценкам экспертов, на данный момент лишь 3% муниципальных образований
в РФ имеют актуальные документы территориального планирования. Отсутствие таких
планов, как правило, приводит к хаосу и диспропорциям в строительстве. Так,
одни районы могут страдать от избытка торговых объектов, а другие - страдать от
их недостатка. Сложно говорить о качественном стратегическом планировании, если
подобные основополагающие документы зачастую представляют из себя заявление о
намерениях и не могу быть реализованы.
В ходе исследования было проведено интервью с представителями
архитектурных организаций и чиновниками из администрации Еврейской автономной
области, отвечающими за архитектуру и строительство. Стоит отметить, что
проблема использования генеральных планов в рамках концепций развития
муниципальных образований стоит действительно остро, в том числе и из-за отсутствия
профессиональных кадров в сфере градостроительства, непонимание местными
управленцами принципов развития городов. Отражается это и в том, что отдел
архитектуры в регионе является структурной единицей в рамках департамента ЖКХ,
что само по себе можно считать ошибкой и непониманием роли института главного
архитектора. С ключевыми моментами интервью можно ознакомиться в Приложении А.
Однако отсутствие упоминания документов территориального и инфраструктурного
планирования среди документов стратегического планирования не отменяет их
связи. Таким образом, стратегия является основанием для подготовки генерального
плана. Важно при этом отметить, что разделение действительно необходимо,
поскольку документы стратегического планирования не должны содержать юридических
гарантий инвестирования для правообладателей земельных участков и иной
недвижимости. Таким образом, взаимосвязь документов стратегического
планирования, территориального планирования и планирования коммунальной
инфраструктуры, можно представить в виде следующей схемы (см. рисунок 2):
Рисунок 2 - Взаимосвязь документов стратегического, территориального и
иных видов планирования
В настоящее время перечень моногородов определен Распоряжением
Правительства от 16 апреля 2015 года №668-р. В него вошло в целом 319
муниципальных образований. В рамках данного постановления также можно отметить
следующий факт: количество моногородов, относимых к 1 категории (с наиболее
сложным социально-экономическим положением) увеличилось с 75 до 94 (рост на
25,3%), а количество моногородов, относимых к 3 категории (со стабильной
социально-экономической ситуацией) сократилось с 89 до 71 (сокращение на 21%).
Стоит отметить, что всего на 1 января 2015 года, согласно Федеральной службе
государственной статистики, в РФ статус городского округа имеют 535
муниципальных образований, а монопрофильными из них являются 123, т.е. почти
каждый четвертый.
В связи с этим в рамках работы был проведен мониторинг наличия у
монопрофильных муниципальных образований, имеющих статус городского округа,
стратегий социально-экономического развития и иных документов стратегического
планирования. Связано это с тем, что городские округа, обладая более
значительной экономической и административной базой, уже имеют больший опыт в
стратегическом планировании. Помимо этого, был проведен мониторинг наличия
данного документа и у моногородов 1-ой категории, поскольку наличие для них
данного документа предполагается необходимым.
Несмотря на то, что уже к 1 января 2017, согласно ст. 47 Закона о
стратегическом планировании, должны быть разработаны все документы
стратегического планирования, на настоящий момент лишь 3 монопрофильных города
(Нижний Тагил, Чебаркульский городской округ и Нефтекамск) имеют разработанные
и зарегистрированные стратегии социально-экономического развития своих
муниципальных образований. При этом в г. Нефтекамск, помимо самой стратегии,
уже принят и зарегистрирован План мероприятий по реализации Стратегии. На
сайтах городских округов удалось обнаружить 12 выложенных проектов стратегии.
Тем не менее, во всех монопрофильных городских округах уже внесены изменения в
старые или разработаны новые документы о стратегическом планировании.
Информация о муниципальных документах стратегического планирования была получена
из государственной автоматизированной информационной системы «Управление», в
которой в открытом доступе должны размещаться все принятые документы
стратегического планирования, в том числе и муниципальные программы. Данный
раздел на данный момент как раз находится в процессе своего наполнения, тем не
менее, на данный момент уже выложены 66 муниципальных программ 15-ти
монопрофильных городов. Связано это может быть с тем, что по графику заполнения
реестра внесение информации еще продолжается согласно утвержденному графику.
При параллельном подсчете утвержденных муниципальных программ 20-ти других
городских округов (не представленных в реестре) было насчитано 167
муниципальных программ (примерно по 8 муниципальных программ на каждый
городской округ).
Таким образом, на данный момент можно сказать, что наиболее активно из
документов стратегического планирования чаще других используются именно
муниципальные программы. И это не удивительно, поскольку переход на программный
метод бюджетирования произошел раньше. Так, уже в 2013 году в 16 субъектах РФ
были утверждены государственные программы, покрывающие более 80% расходов
бюджетов. За ними в то же время начали «подтягиваться» и муниципальные
образования. Стоит отметить, что в идеале переход на программный метод бюджетирования
должен был происходить одновременно (или немного позже) закрепления института
стратегического планирования в той форме, в которой оно произошло с принятием
Закона о стратегическом планировании.
Таким образом, на текущий момент разработанность документов
стратегического планирования монопрофильных муниципальных образований можно
представить в виде следующей таблицы (см. таблицу 4):
Таблица 4 Разработанность документов стратегического планирования
Документ стратегического
планирование
Кол-во принятых и
зарегистрированных документов
Стратегия
социально-экономического развития муниципального образования
3 + 12 проектов в открытом
доступе
Бюджетный прогноз на
долгосрочный период
0
Прогноз
социально-экономического развития на среднесрочный и долгосрочный периоды
0
План мероприятий по
реализации стратегии социально-экономического развития
1
Муниципальные программы
66
Тем не менее, говорить, что до этого стратегическое планирование на
уровне муниципальных образований отсутствовало - неверно, особенно если речь
идет о монопрофильных муниципальных образованиях.
Так, во многих муниципальных образованиях принимались собственные планы
развития территорий. Например, далее в работе будет приведен пример Программы
социально-экономического развития муниципального образования город Черногорск
на 2012 - 2015 годы. Именно данные документы послужили по большей части
прообразом для современных стратегий. Наряду с подобными программами неким
подобием нынешних планов мероприятий по реализации стратегии социально-экономического
развития являлись и Комплексные инвестиционные планы (КИПы), хотя частично в
них содержались и некоторые элементы стратегии. Так, например, в КИПах в
обязательном порядке должна была присутствовать диагностика моногорода: анализ
его социально-экономического положения, финансовую модель города и диагностику
финансовых потоков, диагностику и ранжирование критичных для города рисков.
Однако данный подход можно считать неудачным. Так, моногородам,
утвердившим КИПы, оказывалась адресная бюджетная помощь лишь в том случае, если
они развивались в направлении диверсификации и модернизации экономики. В 2010
г. было принято решение о поддержке 35 городов, а в 2011 г. были отобраны еще
15. В сентябре 2011 г. на тот момент Президент России Дмитрий Медведев заявлял,
что помощь моногородам должна быть учтена в бюджете. Министерством
регионального развития даже был подготовлен проект федеральной целевой
программы по поддержке моногородов в 2012-2020 гг., но программа так и не была
принята.
При разработке КИПов главной задачей считался контроль за реализацией
инвестиционных планов, осуществление оперативного мониторинга моногорода.
Однако с этим возникало много проблем, поскольку данный процесс связан со
сбором большого массива первичной информации, что само по себе является
долговременным и трудоемким процессом. Зачастую подготовка и заполнение
нескоординированных между собой, постоянно меняющихся форм отчетов, присылаемых
из разных государственных учреждений, вызывала критику со стороны работников
местного самоуправления.
Так, например, данные официальной статистики не позволяют
охарактеризовать социально-экономическое положение моногорода по той форме,
которая требовалась для КИПов. Связано это с тем, что в формах статистической
отчетности данные обобщены по видам экономической деятельности, что не
соответствовало требованиям построения финансовой модели КИПа. Кроме того,
органы государственной статистики предоставляли в основном первичные данные по
средним и крупным организациям, тогда как подобные планы требуют учета еще и
субъектов малого предпринимательства. Предполагается, что проводимое в этом
году Федеральной службой государственной статистики Сплошное Федеральное
статистическое наблюдение за деятельностью субъектом малого и среднего
предпринимательства за 2015 год поможет каким-то образом решить данную
проблему, однако очевидно, что его следовало проводить раннее, чтобы можно было
учесть полученные данные в разрабатываемых в соответствии с Законом о
стратегическом планировании стратегиях моногородов (да и не только их). Это в
очередной раз подчеркивает до сих пор актуальную проблему сбора первичной
информации на местном уровне, о которой пишут многие авторы.
В связи с вышесказанным, наиболее актуальным на данный момент
представляется анализ прежних документов стратегического планирования
моногородов (хоть и не входивших в какой-то федеральный перечень документов
стратегического планирования). Связано это с тем, что в связи с принятием
Закона о стратегическом планировании все предыдущие концепции оказались
невостребованными, находящимися за рамками закона. Помимо этого, уже имеется
определенный статистический материал, который позволяет оценить успешность
реализации тех или иных планов, на основании чего можно будет дать оценку
качества планирования на местном уровне.
Стратегическое планирование в моногородах в первую очередь призвано
решить ряд проблем, общих для всех монопрофильных муниципальных образований:
. Увеличение доли зарегистрированной безработицы;
. Отсутствие финансирования на модернизацию;
. Сокращение налогооблагаемой базы городских бюджетов;
. Замена производственных фондов на градообразующих предприятиях.
В некоторых случаях встречаются и другие проблемы, имеющие частный
характер:
. Нарушение традиционных транспортных связей между регионами;
. Проблемы демографического характера;
. Эколого-градостроительные проблемы (ошибки в градостроительной
политике, плохая экология).
Обращаясь к зарубежному опыту, можно отметить работы Тревора Барнеса и
Роджера Хейтера, которые отмечали, что опыт канадских моногородов говорит о 3
возможных путях развития:
. Революционный. Остановка деятельности градообразующего
предприятия с его последующей полноценной модернизацией, которая позволит
производить конкурентоспособный продукт и выходить с ним на международные
рынки;
. Инерционный. Градообразующее предприятие продолжает свою
деятельность, но при этом по возможности на нем проводится модернизация.
Подобный подход не позволяет городу «умереть» (вследствие оттока экономически
активного населения, которое может произойти на момент закрытия
градообразующего предприятия). Но при этом, вероятнее всего, о динамическом
развитии города не может быть и речи;
. Альтернативный. Заключается в попытке переориентировать
градообразующее предприятие на другие отрасли (конверсия предприятий), которые
на данный момент более востребованы рынком.
У каждого из данных подходов есть свои достоинства, недостатки и
ограничения. В своем исследовании авторы приходят к нескольким важным выводам:
. Не всем моногородам (по крайне мере, данный факт был актуален
для Канады) требуется активная государственная поддержка. Нуждаются в ней в
первую очередь депрессивные и кризисные моногорода;
. Моногорода со стабильными социально-экономическими условиями
должны опираться в первую очередь на активность внутренних сил: местного
сообщества, местного бизнеса и местных органов власти. Решение проблемы
развития будет заключаться в нахождении консенсуса между данными группами;
. Большую роль в решении проблем монопрофильных городов играет
мобильность населения;
. Даже наличие проработанной стратегии развития не гарантирует её
реализации, поскольку многое зависит от человеческого фактора.
Помимо этого, отмечается большая роль психологического фактора,
связанного с тем, что жители моногородов привыкли к тому, что градообразующее
предприятие обеспечивает население примерно всем: домами, культурными
учреждениями и пр. Особенно актуально это России, поскольку именно
градообразующие предприятия зачастую занимались и строительством социальной
сферы городов (дома отдыха, больницы, детские сады, школы и прочее).
Привязанность населения к конкретному предприятию и конкретному городу с
течением времени подавляет в людях инициативность, что в итоге приводит к тому,
что «нет желания что-то менять».
Подобные определения стратегических путей развития можно встретить и в
отечественной литературе. Так, И.В. Стефанова предлагает следующие
стратегические направления развития шахтерских моногородов (поскольку далее об
одном из таких пойдет речь):
. Сохранить и поддерживать статус шахтерского города
(возобновление добычи на прежних месторождения или строительство новых шахт);
. Переориентация экономики в сферу промышленности и упор на малый
и средний бизнес;
. Переориентация экономики города на сельскохозяйственную
деятельность, организацию переработки и хранения сельскохозяйственной
продукции.
Как можно видеть, частично данные направления перекликаются с теми, что
были предложены Барнесом и Хейтером, однако учитывают особенности шахтерских
городов. По мнению Стефановой, при планировании развития моногорода должна
четко прослеживаться направленность в выборе той или иной стратегии («вектора»)
развития города. Хоть и представляется очевидным, что город должен
диверсифицировать свою экономику по многим направлениям, следует понимать, что
в итоге это может вылиться лишь в распыление ресурсов по разным направлениям, в
то время как прорыв по одному из направлений может привести к улучшению
ситуации в моногороде.
В связи с вышесказанным был проведен анализ двух основополагающих
стратегических документов монопрофильного г. Черногорска:
. Программа «Социально-экономическое развитие муниципального
образования город Черногорск на 2012-2015»;
. Комплексный инвестиционный план модернизации моногорода
Черногорска (2012-2021).
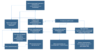
Администрацией тогда была представлена упрощенная схема подготовки
Программы развития (см. рисунок 3):
Рисунок 3 - Схема подготовки Программы развития г. Черногорска
Предусмотрена и система управления стратегическим развитием города (см.
рисунок 4):
Рисунок 4 - Система управления стратегическим развитием г. Черногорска
При этом непосредственно в Координационный Совет входят, как указано,
представители администрации, городских предприятий и организаций, бизнеса,
общественных организаций, профсоюзов. Тем не менее, по факту туда входят лишь
представители городской администрации, председатель Совета депутатов города, два
представителя градообразующего предприятия и руководитель регионального центра
занятости. Таким образом, сложно говорить о представленности в данном органе
всех заинтересованных сторон.
С самого начала стоит отметить, что в рамках КИПа было обозначено 2
сценария развития города:
. Инерционный сценарий, в рамках которого предполагается
сохранение существующих тенденций развития отраслей экономики, социальной сферы
и инфраструктуры. Выбор этого сценария приведет к экстенсивному развитию,
ориентации на стихийно складывающиеся закономерности в экономике страны. При
данном сценарии развитие будет происходить в основном за счет добычи полезных
ископаемых;
. Инвестиционный сценарий, который направлен на формирование и
реализацию инфраструктурных проектов, нацеленных на диверсификацию экономики
города.
Естественно, формально в качестве приоритетного администрацией был выбран
инвестиционный сценарий.
Вся статистика берется из ежегодных отчетов о социально-экономическом
положении в г. Черногорске, Программы развития г. Черногорска и его КИПа,
размещенных на официальном сайте администрации города.
Тем не менее, начать следует с первичной базы любого муниципального
образования - населения, т.е. демографии. В рамках Программы развития был
заложен рост численности населения на конец 2015 г. на 0,5 тыс. человек (по
сравнению с 2010 годом). Динамику численности населения города можно
представить в виде следующего графика (см. рисунок 5):
Рисунок 5 - Динамика численности населения г. Черногорска (тыс. чел.)
Как можно видеть из данного графика, динамика численности населения в
городе крайне неустойчива. После стабилизации начала 2000-х годов произошел рост
численности населения, но во время кризиса 2008 года произошел резкий (на 6
тыс. человек) спад численности населения города. Стоит отметить, что при этом
намеченный показатель роста численности населения на 0,5 тыс. был достигнут
даже не к концу 2015 года, а намного раньше - еще в 2012 г, в год принятия
Программы развития. В таком случае вызывает сомнения либо статистический
материал, на основании которого осуществлялось стратегическое планирование,
либо публикуемая статистика численности населения.
Тем не менее, нестабильность показывают и другие демографические
показатели. Так, в 2014 году произошло сокращение рождаемости (1059 против 1079
в 2013), при этом увеличилось количество умерших (695 в 2014 против 1005 в
2015, рост более чем на 30%). Таким образом, поддерживается хрупкое
демографическое равновесие. Если в 2014 году естественный прирост населения
составлял 141 человека, то в 2015 году он сократился до 124 человек. В то же
время негативная тенденция наблюдается в сфере браков и разводов: количество
регистрируемых браков в городе сокращается (сокращение за год на 20 с 715 до
695 в 2014 году), а количество разводов - растет (увеличение на 102 с 303 до
405 за один 2014 год).
Предполагался полный (100%) охват детьми от 1 года до 6 лет дошкольным
образованием. Однако данный показатель возрос с 546 мест на 1000 детей
дошкольного возраста до 720, т.е. план оказался не выполнен.
Другим важным по значимости показателем для монопрофильного города
является уровень безработицы. Согласно Программе развития, в период с 2010 по
2015 год должно было произойти сокращение безработицы на 0,5 п.п. Однако этой
цели до сих пор достичь не удалось, что можно видеть на данном графике (см.
рисунок 6):
Рисунок 6 - Динамика безработицы в г. Черногорске (п.п.)
Тем не менее, это не отменяет того прогресса, который произошел в рамках
решения этой проблемы за последние 15 лет. Добиться уровня безработицы в 1% в
моногороде, когда по стране официальная безработица составляет 5,8% -
значительный успех. Связывать это можно с тем, что в Черногорске, в отличие от
многих других шахтерских моногородов, не произошло масштабного закрытия
угольных шахт. В городах, где в рамках реструктуризации угольной отрасли
закрывались шахты, безработица даже в середине 2000-х годов составляла порядка
33%. Так же стоит отметить, что на данном графике представлена именно
зарегистрированная безработица. Уровень общей безработицы в том же 2007 году в
городе оценивался в 12,1%, а в 2008 г. - 13%, после чего данные об общей безработице
не публиковались. Таким образом, план, заложенный в Программу развития,
выполнен не был. Более того, ситуация ухудшилась на 0,2 п.п.
Помимо этого, в Программе предполагалось увеличение среднемесячной
начисленной заработной платы жителей города в 2015 году до 29,6 тыс. руб.
Данные по росту среднемесячной заработной платы можно представить в виде
следующей таблицы (см. рисунок 7):
Рисунок 7 - Динамика среднемесячной заработной планы населения г.
Черногорска (тыс. руб.)
Таким образом, за последние 8 лет произошел рост номинальной заработной
платы жителей г. Черногорска. Стоит отметить значительное снижение темпа роста
зарплат (так, например, темп роста в 2013 году составлял 123%, а в 2014 он
снизился до 107,8%). Планирование в данном направлении можно считать успешным.
Заложено в Программу развития было и коммунальное строительство в городе.
Так, предполагалось увеличение за 5 лет общей площади жилья, оборудованного
водопроводом на 1,5 п.п., канализацией на 1,2 п.п., отоплением на 1,3 п.п.,
горячим водоснабжением на 1,8 п.п. Результаты можно наглядно представить в виде
таблицы (см. таблицу 5):
Таблица 5 Коммунальное строительство в г. Черногорске
Коммунальная сфера
2010
2015
Разница
Водопровод
75,9%
81,3%
+5,4%
Канализация
73,5%
79,2%
+5,7%
Отопление
72,2%
71,0%
-1,2%
Горячее водоснабжение
61,7
63,0%
+1,3%
Как следует из данной таблицы, произошел рост удельного веса площади,
оборудованного водопроводом и канализацией, при этом рост оказался в 3 раза больше
запланированного, в то время произошло сокращение отапливаемой площади. План по
увеличению объемов площади, обеспеченной горячим водоснабжением, оказался не
выполнен.
Одним из важнейших показателей развития для моногорода является объем
инвестиций в основной капитал крупных и средних организаций. Согласно Программе
развития, таковой должен был увеличиться в 1,5 раза. Статистику по ним, начиная
с 2010 г., можно представить в виде следующего графика (см. рисунок 8):
. Строительство завода по изготовлению панелей ЛСТК для
строительства быстровозводимых зданий ООО «Черногорск отделстрой»;
. Строительство завода по глубокой переработке леса;
. Ввод в работу котла мощностью 100 Гкал/час и последующее
закрытие 4 бытовых котельных;
. Строительство завода по переработке и расфасовке картофеля;
. Строительство рыбоводческого хозяйства «Южный»;
. Строительство комплекса по механизированной переработке бытовых
отходов г. Черногорск;
. Строительство завода по производству угольных брикетов.
Рисунок 9 - Динамика объема отгруженных товаров, выполненных работ и
оказанных услуг в г. Черногорске (млн. руб.)
Еще одним немаловажным показателем, отражающим развитие города, является
объем отгруженных товаров, работ, услуг, выраженные в стоимостном выражении. В
Программу развития был заложен его рост в 2,5 раза. Его динамику можно
представить в виде следующего графика (см. рисунок 9):
Как можно видеть из графика, произошел рост менее чем в 1,5 раза (с 20
млрд. руб. до почти 28 млрд.). Связать это можно с неустойчивостью физического
объема произведенной продукции. Так, например, довольно быстрыми темпами
продолжают расти объемы добычи гальки, гравия и щебня (+46,6% за 2 года, бетона
и искусственного камня на +53%). Между тем, произошло снижение добычи такого
ключевого для города ресурса, как уголь (-2,3% за один 2015 год), снизилось
производство сульфата бария (-53,7%), глины (-31,3%). В ходе работы была
осуществлена попытка спрогнозировать данный показатель на 3 ближайших года,
используя статистические методы (метод наименьших квадратов). Используемые
формулы и расчеты представлены в Приложении Б. Расчеты показали, что значения
для 2015 года должны были составлять 27784,79 млн. руб., для 2016 - 30282,9 млн.
руб., а для 2017 года - 32781,01 млн. руб. Таким образом, прогнозное значение
за 2015 год практически совпало с реальным (27784,79 млн. руб. прогнозных
против 27923,9 млн. руб. фактических). Стоит отметить, что подобный метод
используется в том числе и зарубежными авторами не только для прогнозирования
каких-либо показателей, но и для определения, перешел ли город на инновационный
путь развития.
Другим плановым показателем являлось увеличение числа субъектов малого и
среднего предпринимательства в период с 2010 по 2015 гг. на 7,3%. Динамику
данного процесса можно проследить в виде следующего графика (см. рисунок 10):
Рисунок 10 - Динамика числа субъектов малого и среднего
предпринимательства в г. Черногорске (ед.)
Как можно видеть из данного графика, начиная с принятия данной программы
количество субъектов малого предпринимательства не только не выросло на 7,3%,
но и сократилось на 25,5%, что в целом можно считать провалом в направлении
поиска основы для диверсификации экономики и развития экономики города.
Рисунок 11 - Диаграммы структур экономики г. Черногорска в 2010 и 2015
годы
Но, как уже отмечалось раннее, главное в моногороде - структура его
экономики. Как подчеркивалось в Комплексном инвестиционном плане, его главная
цель - устойчивое развитие экономики на основе диверсификации, развитие новых
производств. Одним из ключевых показателей устанавливалось снижение доли
профильной отрасли с 95,5% в 2011 г. до 74% к 2015, а далее - до 54,1 к 2021.
Изменение структуры экономики за 5 лет можно представить в виде следующих
диаграмм (см. рисунок 11):
Как можно видеть, план не выполнен даже на половину. Тем не менее, стоит
отметить, что до принятия КИПа, в период с 2010 по 2011, доля добычи полезных
ископаемых в структуре экономики города продолжала расти. С принятием КИПа эта
доля начала сокращаться, хоть и медленно.
Проблема заключается в том, что данное сокращение может быть вызвано не
только развитием производств других отраслей, но и сокращением непосредственно
в угольной отрасли, что было уже отмечено раннее. Предполагается, что подобные
перекосы и далее будут иметь место в связи с катастрофическим сокращение
инвестиций в некоторые отрасли экономики за 2015 год:
. Снижение инвестиций в оптовой и розничной торговле на 71,7%;
. Снижение инвестиций в производстве и распределении
электроэнергии, газа и воды на 70,7%;
. Снижение инвестиций в здравоохранении и предоставлении
социальных услуг на 56,5%;
. Снижение инвестиций в добычу полезных ископаемых на 42,8%
(особенно критично, учитывая, что 31% всех инвестиций в городе - инвестиции в
добычу полезных ископаемых);
. Снижение инвестиций в предоставлении коммунальных, социальных и
персональных услуг на 32,1%.
Один пункт в Программе развития был посвящен и местному бюджету. Так,
предполагался рост собственных доходов города в 1,1 раза (пусть и весьма
скромно). Тем не менее, подобная статистка не представлена, зато можно
воспользоваться иной, которая еще лучше отразит ситуацию с бюджетной
обеспеченностью муниципального образования - собственными доходами
муниципального бюджета на душу населения. Их динамику можно представить в виде
данного графика (см. рисунок 12):
Рисунок 12 - Динамика доходов муниципального бюджета на тысячу человек
населения (руб.)
Связать это можно в т.ч. и с тем, что происходило снижение нормативов
отчислений НДФЛ в местные бюджеты (за данный период для городских округов - с
30 до 15%). Тем не менее, данную тенденцию нельзя назвать положительной.
Отдельно в Программе развития уделено место безопасности в муниципальном
образовании. Так, было заложено снижение числа зарегистрированных преступлений
на 21%. Статистику зарегистрированных преступлений за данный период можно
представить в виде следующего графика (см. рисунок 13):
Рисунок 13 - Динамика зарегистрированных преступлений в г. Черногорске
Как следует из графика, имела место тенденция снижения числа
зарегистрированных в городском округе преступлений. Минимум был достигнут в
2013 году, когда было зарегистрировано 1329 правонарушений. Тем не менее, в
последние годы тенденция повернула в обратную сторону и произошел рост числа
зарегистрированных преступлений, что в итоге не позволило достичь заданных
плановых показателей.
Другим плановым показателем в области безопасности являлось увеличение
числа раскрытых преступлений на 21%. Динамика раскрытых преступлений за
рассматриваемый период представлена в виде графика (см. рисунок 14):
Рисунок 14 - Динамика числа раскрытых преступлений в г. Черногорске (ед.)
Тем не менее, на наш взгляд, уместнее было бы рассматривать не количество
раскрытых дел, а их долю в общем числе преступлений, поскольку рост числа
раскрытых преступлений на фоне резкого роста числа самих преступлений ни о чем
не говорит. В данном случае можно констатировать, что произошло снижение доли
раскрытых преступлений с 66% до 65,6%, т.е. практически осталось на том же
уровне, в связи с чем прогноз нельзя считать успешным.
Таким образом, можно составить следующую таблицу заложенных в Программу
развития планов и факт их достижения (см. таблицу 6):
Таблица 6 Факт достижения плановых показателей Стратегии развития и КИПа
г. Черногорска
План
Достижение (да/нет)
Сокращение доли добычи
полезных ископаемых в структуре экономики города
Нет
Увеличение объемов
промышленного производства Увеличение численности
населения
Да
Увеличение среднемесячной
начисленной заработной платы
Да
Рост собственных доходов
местного бюджета
Нет
Увеличение объема инвестиций
Нет
Создание новых рабочих мест
Да
Рост числа субъектов МСП
Нет
Снижение уровня
зарегистрированной безработицы
Нет
100% охват детей от 1 года
до 6 лет дошкольным образованием
Нет
Снижение числа
зарегистрированных преступлений
Нет
Увеличение числа раскрытых
преступлений
Нет
Рост удельного веса общей
площади жилья, оборудованной водопроводом, канализацией, отоплением, горячим
водоснабжением
Да/Да/Нет/Нет
В рамках работы был проведен корреляционный анализ с построением модели
зависимости доли добычи полезных ископаемых в структуре экономики города от
среднемесячной заработной платы, уровня безработицы, числа субъектов МСП,
объема промышленного производства и общего объема инвестиций в экономику
города. В результате анализа (см. Приложение В) удалось выявить достаточно
устойчивую связь между долей добычи полезных ископаемых в структуре экономики с
общим объемом инвестиций и числом субъектов МСП.
Таким образом, выполненными оказались лишь 5 из 16 основных плановых
показателей, заложенных в Программу развития моногорода и его КИП. При этом
часть данных показателей (рост численности населения, рост среднемесячной
начисленной заработной платы) порой довольно сложно связать напрямую с
действиями местных органов власти. Можно сказать, что планирование носило
хаотичный оттенок, предполагало скорее инерционный вариант развития экономики
города. Решение проблемы зависимости экономики города от добывающей
промышленности до сих пор является чрезвычайно актуальной. Возможные причины
этого и предложения по их решению будут представлены в следующей главе. Стоит
отметить, что несмотря на достаточно позитивный настрой администрации в
отношении «инновационного пути развития», глава города все-таки признает
наличие еще большого количества проблем.
Иной подход к организации стратегического планирования развитием
муниципального образования демонстрирует г. Камешково Владимирской области.
Несмотря на то, что город отнесен к первой категории моногородов (с наиболее
сложным социально-экономическим положением), более конкретный подход к
стратегическому планированию открыл городу возможности для развития. Стоит
сразу оговориться, что данный случай очень похож на революционный путь развития
монопрофильных городов, описанный Т. Барнесом и Р. Хейтером. В их работе
примером такой модели является канадский город Чемейнус, где единственное
градообразующее предприятие было полностью закрыто, а затем модернизировано,
что позволило не только начать производить конкурентоспособную продукцию, но и
привлечь инвестиции для строительства других.
Экономика города строилась вокруг прядильно-ткацкой фабрики, на которой
работало 4,5 тысячи человек (из 12 тысяч общего населения), предприятие
содержало котельную и прочую коммунальную инфраструктуру. В середине 1990-х
годов предприятие обанкротилось. Следствием этого стал рост безработицы
(официальная безработица в те годы достигала до 9,3%, тогда как на
общероссийском уровне была на уровне 3,2%) и отток квалифицированных кадров
(более трети работоспособного населения).
Как и в остальных монопрофильных городах, одним из документов
стратегического планирования стал Комплексный инвестиционный план. Сразу стоит
отметить важное отличие между используемыми рассматриваемыми городами подходами
при подготовке данного документа: в Камешково, в отличие от Черногорска, к
написанию КИПа была привлечена сторонняя консалтинговая организация, которая
смогла подойти к решению проблемы многостороннее. Как отметил глава района, в
котором находится г. Камешково А. Курганский: «Изначально ставилась задача
разработки такого документа, который бы являлся результатом общественного
согласия». В связи с этим в рабочую группу по подготовке документа вошли не
только чиновники из городской и районной администрации, но и местные
предприниматели.
КИП города представляет из себя довольно цельный документ, отражающий все
стороны жизни города: демографию, экономику, социальную сферу, коммунальную
инфраструктуру, духовную жизнь. Как и в случае с Черногорском, нас интересуют
целевые показатели, заложенные в документ, а также их достижение. Впоследствии
в работе будут использоваться данные отчетов о социально-экономическом
положении г. Камешково и данные, заложенные в КИП моногорода Камешково, который
также находится на официальном сайте.
Первым таким показателем является численность населения. Стоит отметить,
что город достаточно адекватно оценивает свои силы и не претендует на большой
рост населения, наоборот, прогнозируется его снижение с 13 728 в 2007 до 13 200
в 2020. Данный подход можно считать рациональным, учитывая, что в зарубежной
практике имеется практика целенаправленного снижения численности населения в
целях ослабления нагрузки на городскую инфраструктуру и с целью повышения
мобильности населения. Планом была заложена численность населения в 13 295
человек к 2015 году. Динамику численности населения можно представить в виде
следующего графика (см. рисунок 15):
Рисунок 15 - Динамика численности населения г. Камешково (чел.)
Таким образом, планирование по данному показателю нельзя считать
успешным. Населения продолжает убывать. Связать это можно с общей негативной
демографической тенденцией регионов центрального Нечерноземья.
Важным для монопрофильного муниципального образования является фактор
безработицы. Предполагалось, что в результате реализации инвестиционных
проектов уровень зарегистрированной безработицы достигнет в 2015 году уже 4,5%
(к 2020 г. планируется довести данный показатель до 1,8%). Динамика
зарегистрированной безработицы представлена в виде следующего графика (см.
рисунок 16):
Рисунок 16 - Динамика уровня зарегистрированной безработицы в г.
Камешково (п.п.)
Таким образом, уровень безработицы достиг 4,2%, что даже ниже
запланированного показателя.
Другим показателем является среднемесячная начисленная заработная плата
жителей города. Его планировалось к 2015 г. довести до 16 061 рубля. Динамика
данного показателя представлена в виде графика (см. рисунок 17):
Рисунок 17 - Динамика среднемесячной начисленной заработной платы жителей
г. Камешково (руб.)
Таким образом, плановый показатель был перевыполнен более чем на 6 тыс.
рублей. Связать это можно с реализацией инвестиционных проектов, о которых
будет сказано позднее, а также в связи с высокими темпами инфляции в целом в
стране.
Еще одним заложенным в КИП целевым показателем является объем отгруженных
товаров, выполненных работ и оказанных услуг собственного производства. Было
заложено, что данный показатель достигнет 4 247,06 млн. руб. к 2015 году.
Динамика показателя представлена в виде графика (см рисунок 18):
Рисунок 18 - Динамика объема отгруженных товаров, выполненных работ и оказанных
услуг в г. Камешково (млн. руб.)
Данный показатель достиг к 2015 году 4 368,4
млн. рублей, т.е. запланированный уровень был слегка превышен. Можно говорить
связать это со своевременной реализацией запланированных инвестиционных
проектов, в связи с чем удалось практически точно спрогнозировать данный
показатель.
Другим важным показателем для монопрофильных городов, как уже отмечалось,
является численность субъектов малого предпринимательства. КИПом был заложен
рост данного показателя на 6%. Динамика представлена в виде следующего графика
(см. рисунок 19):
Рисунок 19 - Динамика количества субъектов малого и среднего
предпринимательства в г. Камешково (ед.)
По факту произошел рост на 6,3%, поэтому можно сказать о достижении
показателя. Стоит отметить, что в городе, помимо этого, реализуется программа
поддержки субъектов малого и среднего предпринимательства.
Заложен в КИП и план по количеству привлекаемых на территорию инвестиций.
В данном аспекте нужно отметить лишь один важный факт: Камешково стал один из 7
городов (на тот момент), чей КИП был одобрен в Фонде развития моногородов.
Таким образом, в период с 2016 по 2020 гг. город получит порядка 8,5 млрд.
рублей на реализацию инвестиционных проектов (ежегодными траншами, при это
последующие будут выделяться только после отчета об их целевой реализации).
Учитывая, что первоначально городские власти не предполагали подобной
поддержки, можно сказать, что данный показатель выполнен успешно.
О других показателях, заложенных в КИП, говорить сложно, поскольку
результаты по ним не публикуются в рамках информации о социально-экономическом
положении в городе. Особенно это касается доли профилирующих предприятий в
структуре экономики города. Однако нельзя сказать однозначно, что администрация
стремится именно к диверсификации, поскольку в КИПе говорится о стремлении как
можно более эффективно реализовать свою текстильную специализацию путем
расширения существующих производств.
В ходе анализа удалось выявить реализацию 5 показателей из 6. В связи с
этим полученные результаты по достижению показателей можно представить в виде
таблицы (см. таблицу 7):
Таблица 7 Факт достижения плановых показателей КИПа г. Камешково
План
Достижение (да/нет)
Увеличение численности
населения
Нет
Снижение уровня
зарегистрированной безработицы
Да
Увеличение среднемесячной
начисленной заработной платы
Да
Увеличение объема
отгруженных товаров, выполненных работ и оказанных услуг
Да
Увеличение числа субъектов
малого и среднего предпринимательства
Да
Увеличение объема
инвестиций
Да
Изменение структуры
экономики города
н/о
Таким образом, в главе была рассмотрена система стратегического
планирования, существующая на данной момент в Российской Федерации, а затем на
конкретных примерах, путем методов качественного и количественного анализа было
проведено исследование конкретных стратегических документов моногородов и
итогов их реализации. Данная работа необходима именно сейчас, когда происходит
подготовка новых документов стратегического планирования с той целью, чтобы
учесть уже накопившийся положительный и отрицательный опыт, осмыслить его и
перейти к качественно новому уровню стратегического планирования городов в
целом и моногородов в частности.
В следующей главе будет произведено сравнение полученных результатов
исследования и выдвинуты собственные предложения по их нивелированию и
определены направления совершенствования системы стратегического планирования
на местном уровне посредством конкретных механизмов.
В первую очередь стоит обозначить основные различия в подходах к
стратегическому планированию в двух исследуемых моногородах, которые, как было
отмечено ранее, могут оказывать значительное влияние на его качество и
последующую реализацию.
В ходе работы было отмечено довольно плохое качество стратегического
планирования на местном уровне, основанное на многих факторах. Можно даже
сказать, что несмотря на то, что планы сами по себе позиционируются как
стратегические и долгосрочные, по факту они напоминают скорее перечисление
тактических шагов, которые в итоге приведут к какому-то положительному
результату. Стоит отметить, что в рассмотренных Программе развития и
Комплексном инвестиционном плане города Черногорска за базу брался
посткризисный 2010 год, когда экономика не только города, но и страны в целом
начинала набирать обороты после прошедшего мирового финансового кризиса.
Стоит отметить, что грамотное стратегическое планирование на конкретной территории
(в конкретном муниципальном образовании) окажет положительный эффект не только
на эту территорию, но и на регион, в котором он расположен. Таким образом,
административно-территориальные образования являют собой основной и первичный
уровень территориальной организации социально-экономического пространства
региона. Это означает, что в этих самых административно-территориальных
образованиях должны быть детализированы в виде стратегических мероприятий
стратегические направления развития региона. Верна и обратная зависимость:
стратегия региона должна опираться на стратегии муниципалитетов, видеть в
целостности полную картину их развития, а в случае необходимости -
корректировать имеющиеся долгосрочные планы, прямо говорить муниципальным
образованиям о их роли и месте в региональной экономической и социальной
системе.
Тем не менее, данного фактора ни в Программе развития г. Черногорска, ни
в его Комплексном инвестиционном плане проследить не удалось. Хотя в КИПе целая
глава и посвящена агломерационно-кластерному подходу к развитию города, тем не
менее, в работе присутствует скорее справочный материал о том, какова будет
численность населения, как повысится мобильность, какие основные отрасли будут
находиться в рамках агломерации и т.д. Однако не определены ни год созданий
агломерации, ни конкретные этапы ее развития.
В целом анализ документов стратегического планирования обоих
муниципальных образований показал, что в них присутствуют все необходимые для
типичного документа стратегического планирования элементы:
. Цель;
. Миссия;
3. Задачи;
. Анализ внешней среды;
. Анализ текущего социально-экономического положения территории;
6. SWOT и PEST
анализы;
. Наличие сценариев развития (хоть и не проработанных);
. Механизмы реализации документов;
. Ресурсное обеспечение;
. Ожидаемые результаты.
Другой проблемой можно назвать недостаточную включенность местного
сообщества в процесс разработки стратегических документов. Как было показано во
второй главе, если в Черногорске этим занимался орган, состоящий из муниципальных
служащих и двух представителей градообразующего предприятия, то в Камешково
данная работа была поручена независимому агентству, привлекавшему к разработке
документа широкие круги общественности и бизнеса.
Остается до сих пор актуальной проблема сбора и обработки статистических
данных. Связано это с тем, что зачастую такие данные не попадают в открытый
доступ, но самое главное, что зачастую происходит переход с одних систем
координат на другие. Так, например, в Черногорске первоначально публиковались сведения
о доле раскрытых преступлений. С определенного периода стали публиковаться
данные о доли нераскрытых преступлений. Подобное можно увидеть и в Камешково.
Так, первоначально публиковались данные о количестве субъектов малого и
среднего предпринимательства, а впоследствии начали публиковаться данные о
количестве данных субъектов на тысячу населения. Конечно, на уровне города
перевести один показатель в другой - не проблема, однако с практической точки
зрения представляется актуальным (по крайней мере на сроки действия
стратегического документа и заложенных в него показателей) пользоваться единым
подходом к сбору и фиксации тех или иных данных социально-экономического
развития данного муниципального образования. Далее в работе будет предложен
перечень примерных показателей, которые позволяли бы достаточно четко и
оперативно наблюдать за изменениями тенденций развития города.
Бросает на себя внимание и то, что города стремятся обозначить в КИПе как
можно больше проектов (причем зачастую - вполне себе конкретных), которые еще
не находятся даже на стадии подготовки. Так, в КИПе Черногорска было обозначено
9 ключевых инвестиционных проектов и еще порядка 15 второстепенных. По
состоянию на текущий момент некоторые проекты еще только начинают
реализовываться, а от реализации части проектов пришлось отказаться из-за
неподготовленности площадок. В КИПе Камешково на первоначальном этапе (до 2016
года) обозначены лишь 3 основных инвестиционных проекта, которые уже к
настоящему моменту реализованы. Стоит отметить, что это могло являться и одним
из положительных аргументов при рассмотрении КИПа в Фонде развития моногородов,
поскольку это является отражением продуманности и разработанности документа, а
не ожиданиями местных органов власти. Как показал анализ из 2 главы, подобный
подход также позволяет к сроку достигать запланированных показателей, преломляя
негативные тенденции в развитии и выходя на инновационный путь развития.
Проведенный анализ позволил выявить следующие проблемы организации
системы стратегического планирования на муниципальном уровне:
. Отсутствие механизмов, обеспечивающих открытость процесса
стратегического планирования на местном уровне;
. Отсутствие соответствующих методических рекомендаций по
разработке планов стратегического развития муниципальных образований с их
привязкой к документам бюджетного планирования (как правило, подобные
методические рекомендации разрабатываются для конкретных городов на уровне
субъекта);
. Мероприятия, запланированные в рамках «стратегических планов» на
самом деле представляют из себя уже осуществляемые меры, а не что-то новое;
. Крайне низкая степень вовлеченности в процесс разработки
стратегий субъектов местного сообщества (граждан, представителей бизнеса и
общественных организаций);
. Отсутствие у сотрудников администраций достаточной квалификации
для осуществления стратегического планирования;
. Несогласованность программных документов (генеральный план,
бюджетный план, стратегия, в нашем случае - стратегии и КИПа), что
обуславливает дублирование ключевых мероприятий.
В связи с вышеназванными проблемами предлагается набор следующих решений:
. Разработка общих методических рекомендаций (в т.ч. для
моногородов), которые учитывали бы особенности городов (в т.ч. в зависимости от
макрорегиона, превалирующих отраслей промышленности);
. Разработка единых удобных форм, позволяющих в оперативном режиме
обобщать необходимую для стратегического развития территории первичную
информацию;
. Начать внедрять практику создания проектных офисов в крупных
моногородах с высоким инвестиционным потенциалом;
. Формирование механизмов, обеспечивающих большую вложенность
стратегий развития моногородов в региональные, отраслевые и иные стратегии;
. Организация обучающих мероприятий для работников местного
самоуправления по стратегическому планирования.
Решением первой проблемы должны в первую очередь быть заинтересованы
органы региональной власти, поскольку частично данная проблема поможет решить и
четвертую (недостаточность вложенности программ по вертикали). Как правило,
разработка подобных методических рекомендаций происходит в настоящее время для
каких-то конкретных городов, которые пользуются услугами
научно-исследовательских или иных организаций при разработке собственных
стратегий развитий, однако постоянной основы подобное явление не имеет,
зачастую ограничиваясь в том числе и какими-либо исследованиями.
Как уже раннее отмечалось в работе, у монопрофильных городов при
разработке Комплексных инвестиционных планов возникало много проблем, связанных
с переносом официальной статистики (выдаваемой территориальными отделениями
Росстата) в планы, поскольку они отличались по форме. В связи с этим
предлагается использовать следующие формы, отражающие основные
социально-экономические показатели развития муниципального образования (см.
таблицу 8):
Таблица 8 Рекомендуемая статистическая форма для оценки
социально-экономических тенденций развития города
Показатель
Год 1
Год 2
Год 3
Численность населения МО
Численность мужского
населения МО от 15 до 18 лет
Численность мужского
населения МО от 18 до 25 лет
Численность мужского
населения МО от 25 до 40 лет
Численность мужского
населения МО от 40 до 60 лет
Численность женского
населения МО от 15 до 18 лет
Численность женского
населения МО от 25 до 40 лет
Численность мужского населения
МО от 40 до 55 лет
Число пенсионеров работающих/неработающих
Число воспитанников
дошкольных учреждений
Число детей дошкольного
возраста, необеспеченных детскими садами
Число учащихся в школах
Число трудоспособных
граждан, имеющих работу
Число трудоспособных
граждан, не имеющих работу
Количество свободных
рабочих мест на предприятиях и в организациях
Среднемесячная начисленная
заработная плата по МО по всем предприятиям
Объем промышленной
продукции по всем предприятиям в действующих ценах
Объем инвестиций в основной
капитал за счет всех источников финансирования
Ввод в действие общей
площади жилых домой (кв.м.)
Оборот розничной торговли в
действующих ценах
Построено новых дорожных
покрытий общей протяженностью (км.)
Зарегистрировано юр. лиц на
территории МО
Зарегистрировано ИП на
территории района
Количество юр. лиц,
прекративших деятельность
Количество
предпринимателей, прекративших деятельность
Доля превалирующего вида
деятельности в структуре экономики МО
При заполнении данной таблицы конкретными данными, которые могут быть
получены в ходе исследования муниципального образования, можно четко
представить сложившуюся ситуацию в муниципальном образовании, на основании чего
уже можно будет готовить отчет, в котором будут отражены основные тенденции
развития муниципального образования и его проблемы.
Третье решение проблемы позволяет значительно усилить роль
стратегического планирования и решить актуальную для рассматриваемого в работе
г. Черногорска проблему развития Абакано-Черногорской агломерации, которая на
данный момент находится по сути в замороженном состоянии. В виде решения
проблемы предлагается создание Ассоциации муниципальных образований и
Автономной некоммерческой организации по следующей схеме (см. рисунок 20):
Рисунок 20 - Орган стратегического управления развитием агломерации
Подобный подход к решению данной проблемы (конечно, когда такой подход
возможен) позволяет решить сразу несколько других проблем:
. Муниципальные образования, не имеющие достаточного количества
собственных средств для развития (следовательно, не способные осуществлять
по-настоящему значимые проекты), получают такую возможность уже в рамках
участия в развитии агломерации;
. Поскольку привлекаются органы исполнительной власти субъектов
Федерации, с муниципалитетов частично спадает организационная нагрузка;
. Подобный подход способен в целом способствовать более
ускоренному развитию территорий.
Предполагается, что в рамках создаваемых организаций будут решаться
следующие проблемы:
. Разработка документов стратегического планирования (стратегии
развития агломерации, КИПа, схемы территориального планирования и др.);
. Продвижение агломерации на региональном, национальном и
зарубежном уровнях с целью привлечения на территорию новых инвестиций;
. Работа как по выполнению проектов и мероприятий агломерационного
развития, так и работа в качестве координатора процесса.
Совершенно очевидно, что подобный шаг будет содействовать также и
повышению вложенности программ местного развития в региональные. Вложенность же
в отраслевые (например, для Черногорска это Программа развития угольной
промышленности России на период до 2030 года, хотя ни одного проекта, который
касался бы непосредственно его, в Программе нет).
Внедрение же проектного управления (с созданием организационного штаба и
проектного офиса) в настоящий момент можно наблюдать только в некоторых
субъектах,.
Частично началось решение проблемы квалификации кадров органов местного
самоуправления. Проблема, являющаяся одной из ключевых в целом для
муниципальных образований России, в настоящий момент особенно активно начала
решаться в направлении моногородов. Так, в начале 2016 г. в Сколково были
собраны все мэры монопрофильных муниципальных образований. Обучающие
мероприятия проводились Внешэкономбанком и Фондом развития моногородов при
поддержке правительства России. В рамках обучения были проведены семинары на
темы диверсификации экономики городов и привлечения инвестиций, проводились
тестирования мэров городов. На текущий момент подготовкой целых управленческих
команд занимается Фонд развития моногородов (20 команд).
Наряду с этим встает и другой аспект, касающийся муниципального
управления: введение института сити-менеджеров. Как отмечается многими
исследователями, в деле организации городского хозяйства нужен «не политик, а
специалист». Частично данную проблему и призван решить вводимый в России
институт сити-менеджеров, когда глава администрации муниципального образования
выбирается комиссией, состоящей из представителей органов государственной
власти субъекта Федерации и местных органов законодательной власти. Важным
моментом здесь является возможность указания при проведении конкурса требований
к кандидату на пост главы администрации, например - наличие профессионального
образования по управлению муниципальными образованиями. Так, например, по
состоянию на 2014 г. специализированное управленческое образование или близкое
к нему имели только 16,9% глав местных администраций. Естественно, в
современных условиях без наличия каких-либо познаний в области современного
государственного и муниципального управления достаточно сложно исполнять свои
полномочия качественно, не говоря уже об управлении кризисными и депрессивными
территориями. Продолжение внедрения данного института способно содействовать
улучшению качества не только управления территориями, но и их стратегического
планирования.
Можно сказать, что в настоящий момент происходит решение тех или иных
проблем. Так, например, само по себе принятие Закона о стратегическом
планировании позволило четко определить статус и перечень муниципальных
документов стратегического планирования. В данном аспекте остается только
определить круг участников процесса стратегического процесса и их полномочия.
Формулировка в самом Законе довольно строгая: статья 9 ограничивает круг
участников стратегического планирования органами местного самоуправления и
муниципальными организациями. Тем не менее, как отмечалось ранее, процесс
стратегического планирования - действие коллективное, подразумевающее
взаимодействие всех заинтересованных сторон. Данная проблема формально
разрешается в ч. 7 ст. 11 Закона, которая говорит, что «к разработке документов
стратегического планирования могут привлекаться объединения профсоюзов и
работодателей, общественные, научные и иные организации». Таким образом, Закон
попросту разграничил круг субъектов стратегического на тех, кто имеет статус
«участника» и на тех, кто имеет статус «привлеченного к планированию». Помимо
этого, есть еще 1 путь: представительные органы муниципального образования
способны образовывать органы местного самоуправления и наделять их
соответствующими полномочиями по вопросам местного значения. Это значит, что
возможно наделение статусом органа местного самоуправления коллегиального
органа, в котором были бы представлены все заинтересованные стороны процесса
стратегического планирования.
В рамках стратегического планирования, как уже говорилось ранее, стоит
учитывать и внешних акторов, например, фонды. Так, в Черногорске осуществлял
свою деятельность совместно с фондом «СУЭК-Регионам» (фонд градообразующего
предприятия) фонд «Новая Евразия». Ими реализовывалась программа, в рамках
которой работа велась в двух основных направлениях:
. Помощь школьникам в профессиональном самоопределении,
формирование будущих кадров для угольной отрасли;
. Обеспечение самозанятости и самореализации населения.
Так, например, в рамках второго направления проводились семинары с
участием населения на тему социального предпринимательства, что может являться
одной из отправных точек к мобилизации местного населения в целях развития
муниципального образования. Стратегической целью проекта было создание
эффективных социальных партнерств, в которые должны быть включены все стороны:
органы местной власти, бизнес, местное сообщество. Помимо этого, фонды
поддерживали различные социальные проекты. Так, например, был открыт детский
сад «Колосок» для детей с проблемами со зрением. Проект был поддержан суммой в
450 тыс. рублей. Использование подобного опыта взаимодействия с некоммерческими
организациями и фондами в других монопрофильных городах можно считать
исключительно полезным. Стоит отметить, что в некоторых государствах подобные
фонды создаются под решение конкретных проблем. Так, например, в Европе
существовала организация, известная как «Действия в помощь шахтерских районов»
(EUR-ACOM), главной целью которой было привлечение средств из
многочисленных европейских фондов (Структурного Фонда, Социального Фонда) в
монопрофильные угольные города, испытывавшие проблемы во время реструктуризации
угольной отрасли.
Конечно же, в идеале подобную работу должны проводить органы местной
власти, однако по очевидным причинам они на это не способны. Тем не менее,
данный пример хорошо показывает то, каким образом различные организации
способны содействовать развитию городов. Привлечение подобных организаций к
стратегическому планированию муниципальных образований способно еще больше
повысить его прозрачность и комплексность за счет привлечения большего
количества заинтересованных сторон.
Таким образом, в рамках данной главы проведено сравнение между подходами
к стратегическому планированию в двух рассматриваемых монопрофильных
муниципальных образованиях: городе Черногорске и городе Камешково. На основании
этого определены основные ошибки (типичные как для Черногорска, так и для
многих других муниципальных образований) при стратегическом планировании, на
основании чего изложены возможные механизмы их решения: как те, которые на
данный момент только начинают использоваться, так и те, которыми потенциально
можно воспользоваться уже сейчас.
Заключение
В настоящей работе, в первую очередь, была рассмотрена эволюция
стратегического планирования развитием городов в России, рассмотрены
современные тенденции зарубежного стратегического планирования
социально-экономического развития муниципальных образований. Были обозначены
основные отличия стратегического планирования в городах от стратегического
планирования на уровне корпораций. Также стратегическое планирование было
рассмотрено как один из элементов управления муниципальным образованием, что
позволило установить наличие проблем между ним и другими видами планирования.
Следуя заявленной теме работы, были раскрыты основные приоритеты и
особенности стратегического планирования в монопрофильных муниципальных
образованиях. Вкратце их можно обозначить в виде следующих пунктов:
. Одно из основных мест занимает решение проблемы безработицы и
демографических проблем, связанных с оттоком населения из данных территорий;
. Решение проблемы трудовых ресурсов;
. Активный поиск новых источников финансирования проектов;
. Решение проблемы устаревших фондов: предприятий и коммунального
хозяйства.
Помимо этого, в ходе работы был осуществлен мониторинг разработанности на
данный момент документов стратегического планирования монопрофильными
муниципальными образованиями, по результатам которого можно говорить о
достаточно медленном темпе работы над основными стратегическими документами
монопрофильными муниципальными образованиями.
В ходе работы был осуществлен анализ как процесса разработки, так и
результатов реализации стратегических документов двух монопрофильных
муниципальных образований: г. Черногорска и г. Камешково. В результате
проведенного анализа можно убедиться как в наличии общих проблем (отсутствие
единой методологии сбора, обработки и предоставления первичных статистических
данных на местном уровне), так и индивидуальных, связанных с подходами к
разработке документов стратегического планирования. Так, были выделены
следующие проблемы:
. Отсутствие механизмов, обеспечивающих открытость процесса
стратегического планирования на местном уровне;
. Отсутствие соответствующих методических рекомендаций по
разработке планов стратегического развития муниципальных образований с их
привязкой к документам бюджетного планирования;
. Мероприятия, запланированные в рамках «стратегических планов» на
самом деле представляют из себя уже осуществляемые меры;
. Крайне низкая степень вовлеченности в процесс разработки
стратегий субъектов местного сообщества;
. Отсутствие у сотрудников администраций достаточной квалификации
для осуществления стратегического планирования;
. Несогласованность программных документов, что обуславливает
дублирование ключевых мероприятий.
С целью частичного решения данных проблем был предложен набор конкретных
мер:
. Разработка общих методических рекомендаций (в т.ч. для
моногородов), которые учитывали бы особенности городов (в т.ч. в зависимости от
макрорегиона, превалирующих отраслей промышленности);
. Разработка единых удобных форм, позволяющих в оперативном режиме
обобщать необходимую для стратегического развития территории первичную
информацию;
. Начать внедрять практику создания проектных офисов в крупных
моногородах с высоким инвестиционным потенциалом;
. Формирование механизмов, обеспечивающих большую вложенность
стратегий развития моногородов в региональные, отраслевые и иные стратегии;
. Организация обучающих мероприятий для работников местного
самоуправления по стратегическому планирования.
Реализация части данных мер должна по возможности произойти уже в период
разработки документов стратегического планирования (например, единые
статистические формы), другие же могут быть реализованы уже в процессе
осуществления мероприятий по реализации документов стратегического планирования
с целью их успешной реализации.
Внедрение данных решений наряду с дальнейшим внедрением системы
стратегического планирования позволит избежать диспропорций на остальных
уровнях системы стратегического планирования, поскольку провал такового на
уровне муниципальных образований будет означать искажения на региональном
уровне, а затем - на всей Российской Федерации, что не позволит в итоге
достоверно оценивать те или иные возникающие проблемы.
Документы и материалы Российской Федерации
1. Указ президента РФ от 12.05.2009 № 536 «Об основах
стратегического планирования в Российской Федерации».
. Градостроительный кодекс Российской Федерации от
29.12.2004 №190-ФЗ (ред. от 30.12.2015).
. Бюджетный кодекс Российской Федерации от 31.07.1998
№145-ФЗ (ред. от 15.02.2016, с изм. От 30.03.2016).
. Федеральный закон от 28 июня 2014 г. № 172-ФЗ «О
стратегическом планировании в Российской Федерации».
. Федеральный закон от 23.07.2013 №252-ФЗ (ред. от
29.12.2015) «О внесении изменений в Бюджетный кодекс Российской Федерации и
отдельные законодательные акты Российской Федерации».
. Федеральный закон от 24.07.2007 № 209-ФЗ «О развитии
малого и среднего предпринимательства в Российской Федерации».
. Федеральный закон от 06.10.2003 №131-ФЗ (ред. от
15.02.2016) «Об общих принципах организации местного самоуправления в
Российской Федерации».
. Федеральный закон от 28 августа 1995 г. №154-ФЗ «Об
общих принципах организации местного самоуправления в Российской Федерации».
. Распоряжение Правительства РФ от 16 апреля 2015 г. №
668-р «Об изменениях в перечень монопрофильных муниципальных образований
Российской Федерации».
. Постановление Правительства Российской Федерации от
29 июля 2014 г. №709 «О критериях отнесения муниципальных образований
Российской Федерации к монопрофильным (моногородам) и категориях монопрофильных
муниципальных образований Российской Федерации (моногородов) в зависимости от
рисков ухудшения их социально-экономического положения».
. Приказ Министерства промышленности и торговли
Российской Федерации от 31.03.2011 №422 «Об утверждении Стратегии развития
торговли в Российской Федерации на 2013 - 2015 годы и период до 2012 года».
Книги
12. Битюкова В.Р. Социально-экологические проблемы
развития городов России. Изд. 3-е. -М.: Книжный дом «ЛИБРОКОМ», 2012. - 448 с.
13. Гуляницкий Н.Ф. Русское градостроительное искусство:
Градостроительство Московского государства XVI-XVII
веков / НИИ теории архитектуры и градостроительства. -М.: Стройиздат, 1994. -
512 с.
. Ильина И.Н. Экономика городского хозяйства. -М.:
Кнорус, 2013. -245 с.
. Липсиц И.В. Монопрофильные города и градообразующие
предприятия: база данных о градообразующих предприятиях и моногородах России.
-М.: Издательский дом Хроникер, 2000. -342 с.
. Постовой Н.В. Муниципальное управление:
планирование, собственность, компетенция / Н.В. Постовой. -М.: ИД
«Юриспруденция», 2014. - 144с.
. Пузанов А.С., Попов Р.А., Ланцев Д.М. Методические
рекомендации по оптимизации стратегического планирования на муниципальном уровне.
-М.: Фонд «Институт экономики города», 2015.
. Соколов Л.И. Урбанистика и архитектура городской
среды: учебник для студентов учреждений высшего образования / под. Ред. Л.И.
Соколова. -М.: Издательский центр «Академия», 2014. - 272 с.
. Стефанова И.В. Ориентация системы самоуправления на
развитие местного хозяйства депрессивных территорий (на примере шахтерских
городов Юга России). -Ростов-на-Дону: «Содействие-XXI век», 2011. -139 с.
. Методические рекомендации по организационно-правовым
схемам управления городскими агломерациями. Агентство по
социально-экономическому развитию агломераций. -М.: «Союз российских городов»,
2014.
Статьи
21. Белкина Т.Д. От стратегического планирования к
стратегическому управлению городами: проблемы и решения // Проблемы прогнозирования,
2014. №6 (147).
. Манаев И.В. Определение монопрофильности населенного
пункта: теоретико-методологический аспект // Современные проблемы
социально-экономического развития России: материалы международной
научно-практической конференции / по ред. Е.Н. Камышанченко. -Белгород: ИПК НИУ
«БелГУ», 2012. - с. 295-298.
. Меерович М.Г. Исторические корни современных проблем
российского градостроительства / М.Г. Меерович // Проект Байкал. - 2010. - № 23
- С. 153-154.
. Моляренко О.А. Муниципальная статистика и проблемы
сбора информации местной властью // Вестник Новосибирского государственного
университета, 2014, т.14, №4, с. 125-139.
. Перегудов С.П. Трипартистские институты на Западе и
в России: проблемы обновления // ПОЛИС, 2007. № 3. с. 78-90.
26. Ткачёв С.А. Стратегическое планирование
социально-экономического развития муниципальных образований в современных
условиях // Корпоративное управление и инновационное развитие экономики Севера,
2009. №3. - с. 102.
. Удовенко А.Н. Переход к программному бюджету:
результаты, проблемы, перспективы // Бюджетная политика № 6, 2012.
. Ходыкова Н.В. Методологические проблемы
стратегического управления экономикой региона // Terra Economicus, 2011, Том 9 №1, с. 130 - 133.
. Храбров Е.А. Зарубежный опыт стратегического планирования
развития отдельных территорий // Актуальные вопросы современной науки, 2010.
№16.
. Шибиченко Г.И. Зарубежный опыт стратегического
планирования развития муниципального образования // Государственное и
муниципальное управление в XXI
веке: теория, методология, практика, 2014. №14.
Зарубежные статьи
31. John M. Bryson, W.D. Roering. Strategic
planning and the revitalization of the public service. Journal of the American
Planning Association 51, Extension Publications, University of Missouri,
Columbia, 1987, pp. 55-75.
. Philip Booth. Partnerships and networks: The
governance of urban regeneration in Britain. Journal of Housing and the Built
Environment, 2005, Vol. 20, №3, Policy and practice, pp. 257-269.
. Rosario Turvey. Development from within: an
evaluative research on economic development strategies // GeoJournal, 2006,
Vol. 67, № 3, pp. 207-222.
34. Trevor J. Barnes, Roger Hayter. Economic
Restructuring, Local Development and Resource Towns: Forest Communities in
Coastal British Columbia, the Canadian Journal of Regional Science, 1994, Vol.
17, pp. 289-310.
Интернет-источники
35. Стамбульская декларация по населенным пунктам. Принята
на Конференции ООН по населенным пунктам (Хабитат II), Стамбул, 3-14 июня 1996 года. [Электронный ресурс] URL: #"900683.files/image022.gif">,
при этом Тогда система уравнений будет иметь следующий вид:
Cоставим
для удобства подсчетов расчетную таблицу:
Год
t
y
t * y
2008
1
8724,1
1
8724,1
2009
2
10883,9
4
21767,8
2010
3
17409,5
9
52228,5
2011
4
21079,6
16
84318,4
2012
5
21416,5
25
107082,5
2013
6
21218,5
36
127311
2014
7
23814,4
49
166700,8
Всего
28
124546,5
140
568133,1
В таком случае наша система будет иметь вид:
Решая систему уравнений, получаем, что Теперь, чтобы получить значения для 2015, 2016 и 2017 годов
соответственно, подставляем необходимые значения в уравнение ŷ = Получаем:
: ŷ = 7799,91 + 2498,11 * 8 = 27784,79;
: ŷ = 7799,91 + 2498,11 * 9 = 30282,9;
: ŷ = 7799,91 + 2498,11 * 10 = 32781,01.
Для анализа выбраны следующие переменные:
Xsal - среднемесячная заработная плата;
Xunemp - уровень безработицы;
Xbus - численность субъектов МСП
Xind - объем промышленного производства;
Xinv - общий объем инвестиций.
Построена модель зависимости доли добывающей отрасли в структуре
экономики от данных переменных:
Ystruct = ß0
+ ß1Xsal
+ ß2Xunemp
+ ß3Xbus + ß4Xind
+ ß5Xinv
Использовались те же данные, что и представленные во второй главе работы.
Проверяя гипотезу о значимости уровня регрессии (по критерию Фишера) делается
вывод об отклонении нулевой гипотезы и статистической значимости уравнения
регрессии (об этом также говорит близость к единице коэффициента детерминации).
Уравнение регрессии имеет следующий вид:
Ysturct = 103,79 - 2,846Xbus - 2,222Xinv + 0,553Xind + 0,076Xsal - 1,32Xunemp
Коэффициенты регрессии можно представить в виде следующей таблицы:
Критерий
Коэффициент
t-статистика
P-значение
Ysturct
103,7970931
0,810456129
0,0432264847
Xbus
-2,8468743
2,405128122
5,1561 * 10-6
Xinv
-2,222284
-1,802531629
3,34383255 * 10-6
Xind
0,553756
0,147452484
0,0885037237
Xsal
0,1029001
0,076340984
0,0487912295
Xunemp
-1,324344
-0,713894913
8,12347744 * 10-7
После проведения расчетов получаем следующую регрессионную статистику:
Регрессионная статистика
Значение
Коэффициент детерминации R2
0,903184134090332
Стандартное отклонение s
2,50537328685304
F-статистика
444,624 (значима с
вероятностью 95%)
На основании данных расчетов можно сделать вывод о статистической
зависимости между долей добывающей промышленности в структуре экономики города
и количеством субъектов малого и среднего предпринимательства.
1.3 Существующие (и используемые в российской практике)
критерии определения монопрофильности населенных пунктов и их категории
Глава 2. Анализ текущего состояния стратегического
планирования социально-экономического развития моногородов Российской Федерации
2.1 Проблемы монопрофильных муниципальных образований в
контексте новой системы стратегического планирования
2.2 Анализ документов стратегического планирования г.
Черногорска Республики Хакасия

2.3 Анализ документов стратегического планирования г.
Камешково Владимирской области
Глава 3. Направления совершенствования института
стратегического планирования на местном уровне
Библиографический список
à max.
7799,91, а
= 2498,11.
.