Материал: Управление работой группы судов и подготовка к обработке их в порту

Внимание! Если размещение файла нарушает Ваши авторские права, то обязательно сообщите нам

Управление работой группы судов и подготовка к обработке их в порту

Исходные данные

Таблица 1

п/п

Наименование груза

Порты

Количество груза åQi

Удельный погрузочный объем груза Um3/t



Отправления

Назначения



1

2

3

4

5

6

1

Мебель

Пусан

Владивосток

40

2,8

2

Оборудование

Кобе

Владивосток

50

2,0

3

Лес (балансы)

Владивосток

Тояма

60

2,1

4

Генэкспорт (селитра)

Владивосток

Шанхай

40

1,3

5

Промтовары

Ванино

Магадан

45

2,3

6

ТБД

Тояма

Ванино

47

2,4


1. Характеристика условий работы судов

.1 Транспортная характеристика грузов

Генгруз (мебель, селитра)

Это группа грузов, состоящая из отдельных партий упакованных и неупакованных штучных грузов. Дощатые и фанерные ящики - наиболее распространенный вид тары. Размеры и форма ящиков, толщина досок зависит от рода груза. Толщина боковых стенок, дна, крышки и торцовых стенок в зависимости от размеров ящиков и массы перевозимого в них груза колеблется от 6 до 18 мм. Кроме того, ген. груз разделяют на следующие группы - мешковые, киповые, бочковые, ящичные, контейнерные, тяжеловесные, штучные и прочие. Мебель перевозят в ящиках, селитру - в мешках по 50 кг.

Оборудование

Ценное и тяжелое оборудование упаковывают в прочные ящики, которые снабжены внизу двумя деревянными брусками, обшитыми толстым полосовым железом (эти бруски-полозья, закругленные на концах, служат опорой машины либо салазками при перемещении груза волоком). Иногда станки или машины устанавливают на металлическом каркасе, жестко прикрепленном к полозьям ящика болтами. Крупногабаритное оборудование перевозят на верхней палубе судов. Для защиты от метеорологических факторов используются специальные меры. Не трущиеся части машин покрывают защитными красками, трущиеся части обрабатывают защитной смазкой долговременного действия. Верхние крышки ящиков покрывают толью или рубероидом, сверху должны быть прибиты планки для защиты от повреждений при укладке груза в несколько рядов.

Чтобы внутри ящика не произошло конденсации влаги (возникающей при изменении температуры) в боковых стенках ящиков делают отверстия 0~50 мм., закрытые с внутренней стороны ящика металлическими решетками, или внутреннюю поверхность ящика выстилают влагонепроницаемым материалом.

На ящиках ставятся специальные отметки и знаки, без них ящики к перевозке не принимаются.

Неупакованные машины и оборудование перегружают с особой осторожностью с применением специальных захватов. Груз в трюмах должен быть надежно укреплен.

Лес (балансы)

Подготовка трюмов под перевозку лесного груза должна предусматривать сохранность перевозимого груза и наилучшее использование грузовместимости судна. Сохранность перевозимого груза обеспечивается чистотой и сухим состоянием трюмов. Все грузовые помещения очищают от грязи, остатков груза и т. п. . Перегрузка пиломатериалов в трюмы и выгрузка их во время дождя или снегопада не допускаются, грузовые работы должны быть немедленно прекращены, а люки закрыты. Упаковка материалов должны соответствовать требованиям ГОСТа и быть достаточно прочной для обеспечения сохранности груза.

ТБД

Трубы большого диаметра имеют большой удельный погрузочный объем. ТБД с битумным покрытием и без покрытия (0 =530... 1620 мм.) помещают на верхней палубе (с учетом допустимых удельных нагрузок на палубу и люковые крышки). Трубы укладываются вдоль судна в штабель со скошенной боковой стенкой вплотную к бортам на деревянных прокладках. При креплении труб используются найтовы. На каждой трубе обязательно присутствуют специальные знаки. Груз в подпа-лубное пространство, перемещают с помощью внутритрюмной механизации.

Необходимо произвести контрольные расчеты прочности и остойчивости судна.

1.2 Технико-эксплуатационные характеристики судов

Т/X «ПЯТИДЕСЯТИЛЕТИЕ КОМСОМОЛА»

Рис. 1 - Т/X «Пятидесятилетие Комсомола»

Технико-эксплуатационные характеристики судна:

Длина (наибольшая) 129,93 м;

Высота 17,83 м;

Ширина 9,83 м;

Дедвейт 8290 т;

Чистая грузоподъемность 7480 т;

Скорость в полном грузу 16,0 уз;

Скорость в балласте 17,0 уз;

Район плавания неограничен;

Дальность плавания 9000 миль;

Экипаж 40 чел.

Рис. 2 - Т/X «Волголес»

Технико-эксплуатационные характеристики судна

Длина (наибольшая) 123,88 м;

Высота 16,70 м;

Ширина 8,45 м;

Дедвейт 6205 т;

Чистая грузоподъемность 6166 т;

Скорость в полном грузу 14,8 уз;

Скорость в балласте 15,4 уз;

Район плавания неограничен;

Дальность плавания 10440 миль;

Экипаж 34 чел.

Рис. 3 - Т/Х «Росток»

Технико-эксплуатационные характеристики судна

Длина (наибольшая) 117,94 м;

Высота 16,60 м;

Ширина 8,60 м;

Дедвейт 6257 т;

Чистая грузоподъемность 5637 т;

Скорость в полном грузу 18,5 уз;

Скорость в балласте 19,4 уз;

Район плавания неограничен;

Дальность плавания 8300 миль;

Экипаж 34 чел.

1.3 Краткая характеристика портов

Порт Ванино

Порт Ванино, оборудованный на северо-западном берегу бухты Ванино, является одним из крупных морских торговых портов на побережье Татарского пролива, имеет выход к Транссибирской магистрали.

Акватория порта Ванино состоит из внешнего и внутреннего рейдов.

Имеется 3 пирса, 5 причалов, которые хорошо оборудованы подъездными путями и специализированными складами. Порт располагает буксирами и портальными кранами. Грузовые операции механизированы. В порту можно пополнить запасы продовольствия, питьевой воды и топлива.

В порту находится таможня, а так же санитарно-эпидемиологическая станция и карантинный пункт.

Имеются ледоколы для проводки судов. В порту находятся отряды аварийно-спасательных и подводно-технических работ.

Навигационную информацию можно получить по приходу в порт у капитана порта. Глубина на внешнем рейде порта 15-18 м.

Порт Магадан

Является одним из крупных портов на севере Охотского моря. Порт расположен в бухте Нагаева. Порт Магадан, предназначен для захода средне тоннажных судов. Судоходный период ограничен. Зимой суда входят в порт с помощью ледоколов.

В порту есть буксиры, катера и плашкоуты. На причалах порта располагаются краны грузоподъемностью от 2,5 до 10 тонн. Имеются рейдовые причалы. Порт механизирован. Здесь можно выполнить водолазные работы.

Навигационная информация и швартовка к пирсу осуществляется через службу капитанов порта. Имеется сигнальный пост для регулировки движения судов на мысе Островной, для входа в бухту ночью служат светящийся знак Недоразумения и маяк Чирикова.

В порту можно взять ограниченное количество припасов.

Порт Владивосток

Крупнейший тихоокеанский порт, расположенный в защищенной от волнения бухте. Порт Владивосток состоит из морского торгового и морского рыбного портов. Акватория порта делится на внутренний и два внешних рейда (западный и восточный). Преимуществами порта являются наличие закрытого рейда и глубоких бухт, пригодных для стоянки судов с большой осадкой. Глубины у причалов от 9,5 до 12,5 м.

Почти на всем протяжении берег в районе порта укреплен стенами; у берега оборудованы причалы; пирсы и гавани.

Портовое обслуживание: буксиры танкеры и рейдовые катера. Грузовые операции механизированы. Здесь есть плавучие, портальные, железнодорожные краны и средства малой механизации. На территории порта расположены склады. Имеется контейнерный терминал.

В порту Владивостока имеются ледоколы. В порту можно произвести все виды ремонта, как оборудования, так и корпуса для различных судов; при необходимости производятся различные водолазные работы.

В порту расположены карантинная и санитарно-эпидемиологическая станции. Здесь возможно произвести дератизацию и фумигацию судна. Судно, прибывшее в порт из-за границы, обязано пройти санитарный осмотр. В порту Владивосток имеется таможня.

В порту можно полностью принять любое судовое снабжение, жидкое и твердое топливо, а также воду. Жидкое топливо принимается на специализированном причале, а в некоторых случаях его можно принять на рейдах порта с танкеров. Воду принимают у причалов порта из гидрантов, а также на рейдах от портовых водолеев.

Порт Пусан

Южно-корейский порт Пусан расположен в защищенной от волнения бухте. В порту имеется район для разворота судов.

Причалы порта имеют хорошую механизацию, большие складские площади. В наличии стационарные и плавучие краны грузоподъемностью до 200 тонн. Погрузочно-разгрузочные работы ведутся напрямую с причала. В порту имеются грузчики.

В порту можно выполнить ремонт средней степени сложности.

Порт оснащен телефонной, телеграфной, радио, радиотелефонной, воздушной и железнодорожной связями.

Судно по прибытии в порт обязано пройти карантин. Возможно оказание необходимой медицинской помощи.

Лоцманская проводка обязательна.

В порту можно пополнить запасы продовольствия, пресной воды и жидкого топлива в любых количествах.

Порт Кобе

Порт в Японии на о. Хонсю. Имеется ограничение входа по высоте судов.

Причалы порта хорошо механизированы. В наличии имеются стационарные, передвижные и плавучие краны грузоподъемностью до 180 тонн. Портовое обслуживание - грузчики, паровое отопление. Погрузочно-разгрузочные работы проводятся только на причале.

Порт может предложить навигационное оборудование. Возможна лоцманская проводка. Имеется телефонная связь.

По прибытии в порт можно произвести капитальный ремонт судна.

В порту имеется медицинское обслуживание.

В порту Кобе можно пополнить запасы продовольствия, воды, жидкого топлива.

Порт Тояма

Порт Фусики-Тояма (Тояма) занимает обширную часть акватории, рядом с южным берегом бухты Тояма.

Гавань Тояма оборудована в восточной части устья реки Дзинцу и доступна для больших судов. Глубина в гавани 6 - 9 м. защита от волн производится молами, между которыми пролегает ведущий в гавань проход, шириной около 1,5 кбт. На западной стороне расположены склады жидкого топлива и лесоматериалов. Имеются 13 причалов, длиной 60-250 м и глубиной 3-9 м, большинство имеет ж/д пути. Напротив причалов западной стороны гавани выставляются 3 швартовые бочки.

Общая длина причального фронта около 30 км. Погрузочно-разгрузочные работы механизированы. В порту имеются танкеры, водолеи, шлюпки и верфи. В гавани Тояма имеются 3 сухих дока, где можно произвести ремонт судов водоизмещением до 10000 тонн.

В порту можно пополнить запасы воды, угля, жидкого топлива и приобрести необходимые продукты. У большинства причалов воду можно принять из водопровода. Скорость подачи жидкого топлива с танкера 15-30 т/ч., а воды с водолея 30-50 т/ч.

В гавани Симинато находится спасательная станция, в распоряжении которой имеется шлюпка.

Порт Тояма имеет таможенную и карантинную службы.

2. Решение задачи по оптимизации схем движения судов

.1 Определение портов с избытком и недостатком тоннажа

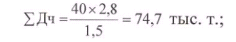
. Определение тоннажа для освоения грузопотока

а) Для тяжелого груза (U<W):

где Дч - чистая грузоподъемность судна;- количество груза.

б) Для легкого груза (U>W):


где U - удельный погрузочный объем груза, м3/т.;
W-удельная грузовместимость, W=l,5 м3/т.

. Определение тоннажа Мебель:

,6>1,5

. Заносим данные в таблицу 2.

Таблица 2

пп/п

Род груза

Направление

∑Qi, тыс. т.

U, м3/т

∑Дч, тыс. т.

∑Дч, (округл), тыс. т.

1

Мебель

Пусан - Владивосток

40

2,8

74,7

75

2

Оборудование

Кобе - Владивосток

50

2

66,7

67

3

Лес (балансы)

Владивосток Тояма

60

2,1

84,0

84

4

Генэкспорт (селитра)

Владивосток - Шанхай

40

1,3

40

40

5

Промтовары

Ванино - Магадан

45

2,3

69,0

69

6

ТБД

Тояма - Ванино

47

2,4

75,2

76


2.2 Определение портов с избытком и нехваткой тоннажа

Для определения портов с избытком и недостатком тоннажа, из величины тоннажа по прибытию вычитаем величину тоннажа по отправлению, и ставим соответствующий знак. Определение портов с избытком и недостатком тоннажа

Таблица 3

Порты отправления

Порты прибытия

åотпр.


Ванино

Магадан

Тояма

Владивосток

яПусан

Кобе

Шанхай


Ванино

7

69






69

Магадан


69






0

Тояма

76


8





76

Владивосток



84

18



40

124

Пусан




75

-75



75

Коб




67


-67


67

Шанхай







40

0

åприб.

76

69

84

142

-

-

40



- в грузу;

"-" показывает нехватку тоннажа в данном порту;

"+" показывает избыток тоннажа в данном порту.

2.3 Решение матрицы по оптимизации схем движения судов

Для однозначного решения матрицы число заполненных клеток должно быть m+n-1; где m,n - размер матрицы.

=Ui+lij; Находим потенциал через незаполненные клетки=Vj-lij; по следующим равенствам.

Для нахождения оптимального плана распределения тоннажа проверяем выполнение условия для свободных клеток:

- Ui<lij

Опорный план (Таблица 4) находится по способу минимального элемента.

Таблица 4

Порты отправления


Порты прибытия

Запасы (тыс. т.)



Пусан

Кобе



Vi UI

3110

3486


Ванино

2100

1010 7

1386

7

Магадан

1185

1925 10

2100 59

69

Тояма

3196

380

290 8

8

Владивосток

2601

509 18

803

18

Шанхай

2468

642 40

810

40

Потребности (тыс. т.)


70

67

142


- расстояние между портами , миль;

- тоннажепоток.

Проверка на оптимальность для незаполненных клеток

(Vi - Ui≤lij).

(1.2)V2-U1=3486-2100=1386; (3.1) V1-U3=3110-3196<380;
(4.2)V2-U4=3486-2601>803; (5.2) V2-U2=3486-2468<810;

He выполнено условие оптимальности в 2х клетках, наибольшее расхождение в клетке (5.2). Проводим перерасчет по циклу, получаем новый опорный план (Таблица 5).

Таблица 5

Порты отправления

Порты прибытия

Запасы (тыс. т.)


Пусан

Кобе


Ванино

1010 7

1386

7

Магадан

1925 50

2100 19

69

Тояма

380

290 8

8

Владивосток

509 18

803

18

Шанхай

642

810 40

40

Потребности (тыс. т.)

75

67

142


План оптимален. Переносим данные в таблицу 6 корреспонденции тоннажа.

Таблица 6

Порты отправления

Порты прибытия


Ванино

Магадан

Тояма

Владивосток

Пусан

Шанхай

Ванино


69



7



Магадан





50

19


Тояма

76





8


Владивосток



84


18


40

Псан




75




Кобе




67




Шанхай






40



40 - åДч в балласте

- åДч в грузу.

.4. Построение схем движения судов

Требование при составлении схем движения:

) Схемы должны быть замкнутые.

) Не должно быть двух смежных участков в балласте.

) Величина тоннажа на всех участках схемы одна и та же.

Пусан _____ Владивосток _____ Тояма _____ Ванино

линия

Тояма ______Кобе ______ Владивосток ______ Тояма

линия

Владивосток______Пусан ______ Владивосток

линия

Магадан___ Кобе___Владивосток ___Тояма ____ Ванино___Магадан

линия

Владивосток ______ Шанхай __ __ __ Кобе ______ Владивосток

линия

Магадан___ Пусан ___Владивосток___ Тояма ____ Ванино __ Магадан


3. Расстановка флота по линиям

В данной работе используем метод Бакаева. За критерий берется показатель себестоимости перевозки.


Определение производительности судов на каждой линии

Таблица 7

Для легкого груза

Для тяжелого груза

Qi=Дч


линия «Волголес»


Заносим полученные данные по всем линиям и по всем типам судов в таблицу 8.

Таблица8

Линия

u

Волголес

50-летие

Пионер

Росток



Dч =5 166,00

Dч =7 480,00

Dч =4 087, 00

Dч =5 637,00

1-я

 

9 686,25

14 025,00

7 663,13

10 569,38

Генимпорт (мебель)

2,8

2 767,5

4007,1

2 189,5

3019,8

Лес (балансы)

2,1

3 690,0

5 342,9

2919,3

4 026,4

ТБД

2,4

3 228,8

4 675,0

2 554,4

3 523,1

2-я

 

7 564,50

10 952,86

5 984,54

8 254,18

Оборудование

2,0

3 874,5

5 610,0

3 065,3

4 227,8

Лес (балансы)

2,1

3 690,0

5 342,9

2919,3

4 026,4

3-я

 

2 767,50

4 007,10

2 189,50

3 019,80

Генимпорт (мебель)

2,8

2 767,5

4 007,1

2 189,5

3019,8

4-я

 

14 162,38

20 506,12

11 204,35

15 453,61

Оборудование

2,0

3 874,5

5610,0

3 065,3

4 227,8

Лес (балансы)

2,1

3 690,0

5 342,9

2919,3

4 026,4

ТБД

2,4

3 228,8

4 675,0

2 554,4

3 523,1

Промтовары

2,3

3~3697П

4 878,3

2 665,4

3 676,3

5-я

 

9 040,50

13 090,00

7 152,25

9 864,75

Генэкспорт (селитра)

1,3

5 166,00

7 480,00

4 087,00

5 637,00

Оборудование

2,0

3 874,5

5610,0

3 065,3

4 227,8

6-я

 

13 055,4

18 903,3

10 328,6

14 245,7

Генимпорт (мебель)

2,8

2 767,5

4007,1

2 189,5

3019,8

Лес (балансы)

2,1

3 690,0

5 342,9

2919,3

4 026,4

ТБД

2,4

3 228,8

4 675,0

2 554,4

3 523,1

Промтовары

2,3

3 369,1

4 878,3

2 665,4

3 676,3


Определение α по первой линии (судно типа "Волголес")

Таблица 9


Qi

Lгр

QiL

åQL

åДч

åL

å ДчL

α










Мебель

2767,5

509

1408658






Лес (балансы)

3690

453

1671570






ТБД

3228,75

1040

3357900







α=

Определение QL и åQL с учетом характеристик линий и типов судов в таблице 10.

Таблица 10

Линия

Lrp

Волголес

50-летие

Пионер

Росток

1-я

 

åQL=6 438 127,50

9321950,00

5 093 423,75

7025 111,25

Генимпорт (мебель)

509

QL=1 408 658

2039636

1 114437

1 537089

Лес (балансы)

453

1 671 570

2420314

1 322 436

1 823 972

ТБД

1 040

3 357 900

4 862 000

2656550

3 664 050

2-я

 

4 782 794

6 925 144

3 783 832

5218855

Оборудование

803

3111224

4 504 830

2 461 396

3 394 883

Лес (балансы)

453

1 671 570

2420314

1 322 436

1 823 972

3-я

 

1 408 658

2039636

1 114437

1537089

Генимпорт (мебель)

509

1 408 658

2 039 636

1 114437

1 537089

4-я

 

11941073

17289823

9 446 993

13029777

Оборудование

803

3 1 1 1 224

4 504 830

2461 396

3 394 883

Лес (балансы)

453

1 671 570

2420314

1 322 436

1 823 972

ТБД

1 040

3 357 900

4 862 000

2656550

3 664 050

Промтовары

1 128

3 800 379

5 502 678

3006610

4146871

5-я

 

13908 164

20 138030

1 1 003 226

15 176213

Генэкспорт (селитра)

2090

10796940

15 633 200

8541 830

11 781 330

Оборудование

803

3 1 1 1 224

4 504 830

2461 396

3 394 883

6-я

 

10238507

14 824 628

8 100034

11171 983

Генимпорт (мебель)

509

1 408 658

2 039 636

1 114437

1 537089

Лес (балансы)

453

1 671 570

2420314

1 322436

1 823 972

1 040

3357900

4 862 000

2656550

3 664 050

Промтовары

1 128

3 800 379

5 502 678

3006610

4 146871


Определение α с учетом характеристик линий и типов судов в таблице 11

Таблица 11

Линии

åL

åДЧ

Волголес

50-летие

Пионер

Росток

1-я

3012

7000

0,305

0,442

0,242

0,333

2-я

1 546

8000

0,793

1,149

0,628

0,866

3-я

1 018

18000

0,614

0,889

0,486

0,670

4-я

5524

19000

0,091

0,132

0,072

0,099

5-я

3703

40000

0,042

0,061

0,033

0,046

6-я

5055

50000

0,018

0,026

0,014

0,019



где Кх - себестоимость на ходу; Dч - чистая грузоподъемность;э - эксплуатационная скорость.

Определение К'х по линиям и типам судов в таблице 12.

Таблица 12

Vэ Кх

15,00

16,32

14,12

18,79


17364,40

31 821,20

28 616,00

27581,60

линия

Волголес

50-летие

Пионер

Росток

1-я

0,73

0,59

2,05

0,78

2-я

0,28

0,23

0,79

0,30

3-я

0,36

0,29

1,02

0,39

4-я

2,46

1,98

6,88

2,62

5-я

5,36

4,31

14,99

5,71

6-я

12,62

10,14

35,29

13,44



3.1 Нормативы на погрузо-разгрузочное время в портах

Таблица 13

Порты грузы

Ванино

Магадан

Тояма

Владивосток

Пусан

Кобе

Шанхай

Генимпорт (мебель)




900 1080

1080 1296



Оборудование




1000 1200


1200 1440


Лес (балансы)



1680 2016

1400 1680




Генэкспорт (селитра)




1200 1440



1000 1200

Промтовары

1000 1200

1000 1200






ТБД

1300 1560


1560 1872






- норматив погрузки

- норматив выгрузки

Определение Z по линиям

Таблица 14

Линии

Мв

L

Z

1-я

1406

3012

4 234 872

2-я

1454

1 546

2 247 884

3-я

1080

1 018

1 099 440

4-я

1392

5524

7 689 408

5-я

1200

3703

4 443 600

6-я

1290

5055

6 520 950


Расчет Кст

Таблица 15


Волголес

50-летие

Пионер

Росток

кст

11 147,20

19 562,40

16088,40

15 787,20

2КСТ

22 294,40

39 124,80

32 176,80

31 574,40


Теперь по имеющимся у нас данным (таб. 12,14,15) рассчитываем показатель В.


Занесем полученные таким образом данные в таблицу.

Показатель В по линиям и типам судов

Таблица 16

Линия

Волголес

50-летие

Пионер

Росток

1-я

3 130057

2535911

8 724 845

3 341 245

2-я

657213

549221

1 808 097

707 743

3-я

423 511

361 464

1 154414

458 858

4-я

18928426

15 228 369

52914181

20 166015

5-я

23 843 862

19177445

66 663 061

25 400 801

6-я

82 299 148

66 140601

230 167303

87653857


Из таблицы 16 видно, что наименьшие расходы по всем линиям - на судах типа «Пятидесятилетие комсомола», т.е. начинаем расстановку судов по линиям начиная с судов этого типа.

Данные таблицы отразим на графиках 1-2:

Рис. 4

Рис. 5

.2 Расчет времени рейса

=0.95

L - расстояние между портами;гр- скорость в грузу;

Убал - скорость в балласте;доп - дополнительное ходовое время; tx доп =4 часа.

tст= tстдоп,

Мв - валовая норма погрузки/выгрузки;стдоп - дополнительное время на стоянке (на таможенное оформление при переходе границы).

Начинаем расстановку с третьей линии (min Z) суда типа "Пятидесятилетие Комсомола" (наименьшие расходы).

Для наглядности расчетов разделим стояночное время на время погрузки и время выгрузки а также tх на tх ( в грузу) и tх (в балласте).


Таблица 17



L (миль)

Мв (т/сутки)

Q(т)

tx (сут.)

Tст (сут.)

1

Пусан (погрузка)


1080

4007,1


3,83532

2

Пусан - Владивосток

509



1,561951754

 

3

Владивосток (выгрузка)


1080

4007,1


3,83532

4

Владивосток (погрузка)



-


0,125

5

Владивосток - Пусан

509



1,479876161

 

6

Пусан (выгрузка)



-


0,125



3.3 Расчет валютно-финансовых показателей работы группы судов

.3.1 Доходы в каботаже


. Промтовары:

Ванино fст=179,04 руб./т.

Магадан fст=179,04 руб./т.дв=389,64 руб./т.=( fдв+ fст1+ fст2)=179,04+179,04+389,64=747,72 руб./т.= 48 703,70 x 747,72 = 36 416 730,56 руб.

Доходы в каботаже

Таблица 18

Направление

Наименование груза

åQi(план)

åQi(реал)

fi

Fруб

Ванино - Магадан

Промтовары

45000

48 703,70

747,72

36416730,56

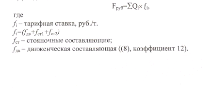
.3.2 Доходы в заграничном плавании

у.е.= åQi* fi,

- фрахтовая ставка, $/т. ((8), коэффициент 2)

) Металл 12,94 $/т.;

) Пиломатериалы 24 $/т.;

) Оборудование 47,16 $/т.;

) ТБД 26,7 $/т.;.e=77000xl2,94+65000x24+48000x47,16+40000x26,7=5888060$.

Доходы в загранплавании

Таблица 19

Направление

Наименование груза

åQi(план)

åQi(реал)

fi

Qi fi

Владивосток - Шанхай

Генэкспорт (селитра)

40000

44 880,00

15,24

683971,2

Пусан - Владивосток

Генимпорт (мебель)

40000

41 440,71

45,04

1866489,578

Кобе - Владивосток

Оборудование

50000

53 335,50

37,72

2011815,06

Владивосток - Тояма

Лес (балансы)

60000

61 990,71

24,00

1487777,04

Тояма - Ванино

ТБД

47000

51 643,75

24,00

1239450


Fve=7289502,88


3.3.3 Расчет расходов в рублях

RPy6=(Kxxtx+ KCT x tCT)x r

Kx коэффициент расходов судна на ходу, руб/сут.;

К ст - коэффициент расходов судна на стоянке. руб./сут, tст - время на ходу/стоянке;- количество рейсов.


где

Дч - грузоподъемность судна.

Суточное содержание судна на ходу/стоянке, расходы на экипаж в загранплаваний, расходы на сборы и агентирование в заграничных портах таблица 20.


Кх(руб)

Кст(руб)

RэK(US$)

Rcб(US$)

Пионер

6154

4022,1

191,9

10000

Волголес

4341,1

2786,8

185,9

12000

50-летие

7955,3

4890,6

210,1

14000

Росток

6895,4

3946,8

202,3

13000


Расходы в рублях общие

åКруб=15 150985,08руб.

Валютные расходы

у.е.=(Rсб+Rэк)*r,

сб - расходы по сборам в иностранных портах (см. таб. 20)эк - расходы на экипаж.

эк=Кэ*tзагр,

Где

Кэ - суточные расходы в валюте (см. таб. 20)загр - время, проведенное судном за границей (куда включаются переходы между портами российскими и иностранными портами, стоянки в иностранных портах, переходы между иностранными портами).

Чистая валютная выручка

ЧВВ = F$-R$

Общий доход

общ=Fруб+ F$*K$

где

К$ -коэффициент приведение (29 руб)

Общие расходы

общ = R руб+R$* K$

Финансовый результат

Ф = Fобщ- Rобщ

Таблица 21 - Финансовые показатели работы флота


Rруб

Rуе

Fруб

Fуе

ЧВВ

Rобщ

Fобщ

Ф

у

у'

m

m'

3-я 50-летие 3 рейса

25174,24

15471,15

-

360 963,43

345 492,28

700404,61

10467939,43

9767534,81

-


31515,94

4,21


503482,49

30 942,30

-

721 926,86

690 984,56

1400809,23

20 935 878,86

19535069,63






755223,73

46413,45

-

1082890,29

1036476,83

2101213,84

31403818,29

29 302 604,44





2-я 50-летие 2 рейса

468469,81

16577,17

-

679 675,54

663 098,37

949 207,77

19710590,74

18761 382,97

-


31564,49

4,22


468469,81

16577,17

-

679 675,54

663 098,37

949 207,77

19710590,74

18761 382,97






936939,61

33 154,34

-

1359351,09

1326196,74

1898415,55

39421 181,49

37 522 765,94





1-я 50-летие 1 рейс

687244,08

18593,74

-

841 820,57

823 226,84

1226462,40

24412796,57

23 186334,17

-


27773,10

3,71















687244,08

18593,74

-

841 820,57

823 226,84

1226462,40

24412796,57

23 186334,17





5-я 50-летие 6 рейсов

776222,15

18607,18

-

651208,80

632601,62

1315830,24

18 885 055,20

17569224,96

-


19119,44

2,56


3881110,75

93 035,88

-

3256044,00

3163008,12

6579151,22

94 425 276,00

87 846 124,78






4657332,91

111643,05

-

3907252,80

3795609,75

7894981,46

113310331,20

105415349,74





6-я Волголес 9 рейсов

497692,60

15521,67

30229994,50

581396,40

565 874,73

947821,13

47090490,10

46142668,97

836299,04

161,89

15654,67

3,03


3981540,79

124173,39

241839956,03

4651171,20

4526997,81

7582569,04

376723920,83

369141351,79






4479233,38

139695,06

272069950,54

5232567,60

5092872,54

8530390,17

423814410,94

415284020,77





6-я Росток 1 2 рейса

697584,56

16446,63

32986155,44

634 404,09

617957,46

1174536,77

51383873,93

50209337,16

948723,83

168,30

17773,24

3,15


697584,56

16446,63

32986155,44

634 404,09

617957,46

1174536,77

51 383 873,93

50209337,16






1395169,11

32 893,26

65972310,89

1268808,17

1235914,92

2349073,54

102767747,86

100418674,32





4-я Росток 3 рейса

746614,09

16871,31

32986155,44

681 320,03

664 448,72

1235882,04

52744436,35

51508554,32

890114,72

157,91

17929,81

3,18


1493228,17

33 742,62

65972310,89

1362640,06

1328897,45

2471764,07

105488872,71

103017108,64






2239842,26

50613,93

98 958466,33

2043960,09

1993346,17

3707646,11

158233309,06

154525662,96





ИТОГО

15150985,08

433006,83

437000727,76

15736650,61

15303643,78

27708183,08

893363595,41

865655412,32






3-я

25174,24

Показатели одного рейса (с учетом характеристик линии и типа судна)

50-летие

503482,49

Показатели r-1 рейсов (с учетом характеристик линии и типа судна)

3 рейса

755223,73

Показатели r рейсов (с учетом характеристик линии и типа судна)

ИТОГО

15150985,08

å показателей по всем линиям по всем типам судов

Рис. 6 - График движения флота

Вывод: На протяжении всего эксплуатационного периода на линиях работают 3 судна «50 лет Комсомола», 3 судна «Волголес» и 1 судно типа «Росток» второе судно типа «Росток» работает только до 21 августа (т.е. задействован на 88%). Не задействованы: 3 судна типа «Пионер» и 1 судно типа «Росток».

График подачи тоннажа в базовый порт

Таблица 22

Наименование судна

Род груза

Загрузка судна, т

Дата прибытия

Продолжительность стоянки, сут

Вид операции п/в

1

50-летие 1

Лес (балансы)

5 342,8

1.7

3,9413265

п

2

50-летие 1

Оборудование

5610,00

17.7

4,8

в

3

50-летие 1

Лес (балансы)

5 342,86

22.7

3,9413265

п

4

50-летие 2

Оборудование

5610,00

7.7

4,8

в

5

50-летие 2

Генэкспорт (селитра)

7 480,00

12.7

6,3583333

п

6

50-летие 3

Генэкспорт (селитра)

7 480,00

28.6

6,3583333

п

7

50-летие 3

Оборудование

5 610,00

26.7

4,8

в

8

50-летие 3

Генэкспорт (селитра)

7 480,00

31.7

6,3583333

п

9

Волголес 1

Генимпорт (Мебель)

2 767,50

6.7

2,6875

В

10

Волголес1

Лес (балансы)

3 690,00

9.7

2,7607143

П

11

Генимпорт (Мебель)

2 767,50

23.7

2,6875

В

12

Волголес2

Лес (балансы)

3 690,00

26.7

2,7607143

П

13

Волголес3

Лес (балансы)

3 690,00

28.6

2,7607143

П

14

Росток 1

Генимпорт (Мебель)

3019,82

2.7

2,6415179

В

15

Росток1

Лес (балансы)

4 026,43

5.7

3,0010204

П

16

Росток2

Оборудование

4 227,75

12.7

3,0609375

В

17

Росток2

Лес (балансы)

4 026,43

15.7

3,0010204

П


4. Разработка сводного месячного графика подачи судов в порт

Из флотского графика выбираются судозаходы по среднему месяцу в базовый порт. Затем составляется график подхода судов в порт с датами подхода и отхода из порта, с наименованием судна и названием груза в табличной форме.

Таблица 23 - График подхода судов в порт и отхода из порта

Наименование судна

Род груза

Загрузка судна, т

Дата прибытия

Продолжительность стоянки, сут

Вид операции п/в

1

50-летие 1

Лес (балансы)

5 342,8

1.7

3,9413265

п

2

50-летие 1

Оборудование

5610,00

17.7

4,8

в

3

50-летие 1

Лес (балансы)

5 342,86

22.7

3,9413265

п

4

50-летие 2

Оборудование

5610,00

7.7

4,8

в

5

50-летие 2

Генэкспорт (селитра)

7 480,00

12.7

6,3583333

п

6

50-летие 3

Генэкспорт (селитра)

7 480,00

28.6

6,3583333

п

7

50-летие 3

Оборудование

5 610,00

26.7

4,8

в

8

50-летие 3

Генэкспорт (селитра)

7 480,00

31.7

6,3583333

п

9

Волголес 1

Генимпорт (Мебель)

2 767,50

6.7

2,6875

В

10

Волголес1

Лес (балансы)

3 690,00

9.7

2,7607143

П

11

Волголес2

Генимпорт (Мебель)

2 767,50

23.7

2,6875

В

12

Волголес2

Лес (балансы)

3 690,00

26.7

2,7607143

П

13

Волголес3

Лес (балансы)

3 690,00

28.6

2,7607143

П

14

Росток 1

Генимпорт (Мебель)

3019,82

2.7

2,6415179

В

15

Росток1

Лес (балансы)

4 026,43

5.7

3,0010204

П

16

Росток2

Оборудование

4 227,75

12.7

3,0609375

В

17

Росток2

Лес (балансы)

4 026,43

15.7

3,0010204

П


4.1 Расчет позиций норматива перегрузочных комплексов (НПК) по грузопотоку и по порту

Для каждого укрупненного грузопотока определяется коэффициент загрузки технологических перегрузочных комплексов обработкой судов с грузами данной укрупненной номенклатуры.


Составление сводного месячного графика (СМГ).

СМГ составляется на основании информации о подходе судов, данных о группах и грузоподъемности судов, валовых норм на обработку судов и расчетного значения НПК.

Таблица 24 - Расчет НПК

Наименование грузопотока

Объем переработки,т

Кп

НПК

1

Генгруз 9мбель/селитра)

27975,00

0,7898

1

2

Лес

29808,57

0,6908

1

3

Мебель (генгруз)/ оборудование

24077,57

0,6652

1


Итого по порту

81861,14


3


4.2 Закрепление судов за позициями НПК

Закрепление судов за позициями НПК (СМГ)

Рис. 6

Суда последовательно переносятся с позиции НПК на бюджеты времени и причалов.

4.3 Сводный месячный график

Таблица 26 - Сводный месячный график

№ судна на поз.НПК

Название судна

Род груза

Кол-во груза (тонн)

Дата прихода

Дата начала обработки

Дата окончания обработки

1

2

3

4

5

6

7

Позиция НПК № 1

1

50-летие

Селитра

22440

28.06

28.06

4.07

2

50-летие



12.7

12.7

18.07

3

50-летие



31.07

31.07

6.08

4

Волголес

Мебель

5535

6.07

6.07

9.07

5

Волголес



23.07

23.07

26.07

Позиция НПК № 2

1

Волголес

Лес (балансы)

29808,57

28.06

28.06

1.07

2

50-летие



1.07

1.07

5.07

3

Росток



5.07

5.07

8.07

4

Волголес



9.07

9.07

11.07

5

Росток



15.07

15.07

18.07

6

50-летие



22.07

22.07

26.07

7

Волголес



26.07

26.07

29.07

Позиция НПК № 3

1

Росток

Мебель

3019,82

2.07

2.07

5.07

2

50-летие

Оборудование

21057,75

7.07

7.07

12.07

3

Росток



12.07

12.07

15.07

4

50-летие



17.07

17.07

22.07

5

50-летие



26.07

26.07

31.07



5. Расчет плановых показателей работы порта на месяц

.1 Месячный грузооборот по порту


где- общий грузооборот по порту, т.;- количество груза по грузопотоку, т.;- номер рода груза или грузопотока.

Таблица 27 - Сводный месячный график

Наименование грузопотока

Объем переработки, т

1

Мебель

8554,82

2

Селитра

22440,00

3

Лес

29808,57

4

Оборудование

21057,75


Итого по порту

81861,14


5.2 Месячный грузооборот по позициям НПК

Таблица 28 - Месячный грузооборот по позициям НПК

поз. НПК

Наименование грузопотока

1

Генгруз (мебель/селитра)

27 975,00

2

Лес

29 808,57

3

Мебель (генгруз)/оборудование

24 077,57


Итого по порту

81861,14


5.3 Определение количества вагонов, планируемых к обработке в течение месяца (с m-м родом груза)


где qBm - загрузка вагона m-ым родом груза, т.

Для легкого груза


где WBm - грузовместимость вагона; WBm=120 м3;- удельный погрузочный объем, м3/т.

Для тяжелого груза


где DB - грузоподъемность вагона=65 т.

Селитра:= 1,3 т/м3 груз тяжелый


Данные заносим в таблицу 29.

Таблица 29 - Расчет потребности в вагонах по порту

Наименование грузопотока

Объем переработки, т.

u, т/м3

Характеристика

Количество вагонов (шт)

1

Мебель

8 554,82

2,8

легкий

199,61

200

2

Селитра

22 440,00

1,3

тяжелый

345,23

346

3

Лес

29 808,57

2,1

легкий

521,65

522

4

Оборудование

21 057,75

2

легкий

350,96

351


Итого по порту

1419


Таблица 30 - Расчет потребности в вагонах по позициям НПК

НПК

Наименование грузопотока

Объем переработки, т

u, т/м3

Характеристика

Количество вагонов, шт

1

Селитра

22440

1,3

Тяжелый

199,61

200


Мебель

5535

2,8

Легкий

345,23

346

Итого по НПК 1

1419

2

Лес (балансы)

29808,57

2,1

легкий

521,65

522

Итого по НПК 2

522

3

Мебель

3019,82

2,8

Легкий

70,46

71


Оборудование

21057,75

2

Легкий

350,96

351

Итого по НПК 3 422

Итого по порту

1420


5.4 Планируемые доходы по порту


где Д т- доход от переработки т"го рода груза, руб.;


где ri - аккордная ставка на перегрузку, руб. /т. ((5), коэф. 10);- количество груза за месяц, т.

Мебель:


Таблица 31 - Расчет доходов в порту

Наименование грузопотока

Объем переработки, т

Аккордная ставка, руб. /т.

Доход, руб

1

Мебель

8 554,82

26,4

264

2 258 472,48

2

Селитра

22 440,00

17,7

177

3 971 880,00

3

Лес

29 808,57

14

140

4 173 199,80

4

Оборудование

21 057,75

24,4

244

5 138091,00

Итого по порту

15541643,28

груз порт докер судно

Таблица 32 - Расчет доходов по позициям НПК

Наименование грузопотока

Объем переработки, т

Аккордная ставка, руб. /т.

Доход, руб

1

Селитра

22440

17,7

177

3971880,00


Мебель

5535

26,4

264

1461240,00

Итого по НПК 1

5433120

2

Лес (балансы)

29808,57

14

140

4173199,80

Итого по НПК 2

4173199,80

3

Мебель

3019,82

26,4

264

797232,48


Оборудование

21057,75

24,4

244

5138091,00

Итого по НПК 3

5935323,48

Итого по порту

15541643,28


6. Определение общей численности докеров-механизаторов

. Определение трудоемкости переработки всех грузов, перерабатываемых на ППК за месяц.

. Определение списочной численности докеров - механизаторов.

.1 Основные исходные данные по грузу

Таблица 33 - Исходные данные по грузу

Наименование грузопотока

Месячный объем переработки, т.

К перевалки

Класс груза по ЕКНВ

1

Мебель

8 554,82

1,7

Я-00

2

Селитра

22 440,00

1,6

М-50

3

Лес

29 808,57

1,8

ЛБ-2

4

Оборудование

21 057,75

1,6

Я-00


Так как для перерабатываемых грузов Кпер находится в интервале 1<К пер<2, то, следовательно, формула трудоемкости будет следующая:


Ктрi=2-К пер, Кскл= 1-К тр

Ктр - коэффициент транзитности;

Кскл - коэффициент складирования;

НВ i судно-тс - норма выработки 1-ого рабочего по выработанной технологической схеме для перегрузки i-oro рода груза по прямому варианту;

НВ i судно-скл - норма выработки 1-ого рабочего по выработанной технологической схеме для перегрузки i-oro рода груза по варианту "судно-склад" и обратно;

НВ i скл-тс - норма выработки 1-ого рабочего по выработанной технологической схеме для перегрузки i-oro рода груза по варианту "склад - техническое средство" и обратно;


Для расчета данных показателей потребуются нормативы работы технологических линий из сборника ЕКНВ.

.2 Нормативы работы технологических линий

Таблица 34 - Нормативы работы технологических линий

Наименование груза

Вариант работы

§ норм

Технологическая схема.

Нормативы





КНВ

КНВр

НВ

НВр

Мебель, оборудование

с-вагон

1340

тр-кр-вагон

12

55

0,127

4,58

1,53


с-скл

1294

тр-кр-скл

12

82

0,0854

6,83

1,02


в-скл

1372

ваг-погр-скл

11

55

0,127

5

1,4

Селитра

с-вагон

199

тр-кр-вагон

12

155

0,0452

12,9

0,543


с-скл

153

тр-кр-скл

12

233

0,0,00

19,4

0,361


в-скл

225

ваг-погр-скл

8

154

0,0455

19,3

0,363

Лес

с-вагон

3366

тр-кр-вагон

14

318

0,022

22,7

0,308


с-скл

3338

тр-кр-скл

13

360

0,0194

27,7

0,253


в-скл

3379

ваг-погр-скл

9

265

0,0264

29,4

0,238


6.3 Расчет трудоемкости

Мебель:

Таблица 35 - Расчет трудоемкости по порту

Наименование груза

q, t.

Кпер

Вариант работ

§ норм

Технологическая схема.

Нормативы

K*Qi НВ чел/смен



Ктранз




np

КНВ

КНВр

НВ

НВр




Кскладир










Мебель

8 554,82

1,7

с-вагон

1340

тр-кр-вагон

12

55

0,127

4,58

1,53

560,36



0,3

с-скл

1294

тр-кр-скл

82

0,0854

6,83

1,02

876,78



0,7

в-скл

1372

ваг-погр-скл

11

55

0,127

5

1,4

1 197,67

Емет

2 634,81

Селитра

22 440,00

1,6

с-вагон

199

тр-кр-вагон

12

155

0,0452

12,9

0,543

695,81



0,4

с-скл

153

тр-кр-скл

12

233

0,0,00

19,4

0,361

694,02



0,6

в-скл

225

ваг-погр-скл

8

154

0,0455

19,3

0,363

697,62

Еселитр

2 087,45

Лес

29 808,57

1,8

с-вагон

3366

тр-кр-вагон

14

318

0,022

22,7

0,308

262,63



0,2

с-скл

3338

тр-кр-скл

13

360

0,0194

27,7

0,253

860,90



0,8

в-скл

3379

ваг-погр-скл

9

265

0,0264

29,4

0,238

811,12

Елес

1 934,65

Оборудование

21 057,75

1,6

с-вагон

1340

тр-кр-вагон

12

55

0,127

4,58

1,53

1 839,10



0,4

с-скл

1294

тр-кр-скл

12

82

0,0854

6,83

1,02

1 849,88



0,6

в-скл

1372

ваг-погр-скл

11

55

0,127

5

1,4

2 526,93

Е оборуд

6215,91


Таблица 36 - Расчет трудоемкости по позициям НПК


Наименование груза

q, t.

Кпер

Вариант работ

§ норм

Технологическая схема.

Нормативы

К*Qi НВ чел/смен




Ктранз




КНВ

КНВр

НВ

НВр





Кскладир










1

Селитра

22440

1,6

с-вагон

199

тр-кр-вагон

12

155

0,0452

12,9

0,543

695,81




0,4

с-скл

153

тр-кр-скл

12

233

0,0,00

19,4

0,361

694,02




0,6

в-скл

225

ваг-погр-скл

8

154

0,0455

19,3

0,363

697,62


Мебель

5535

1,7

с-вагон

1340

тр-кр-вагон

12

55

0,127

4,58

1,53

362,55




0,3

с-скл

1294

тр-кр-скл

12

82

0,0854

6,83

1,02

567,28




0,7

в-скл

1372

ваг-погр-скл

11

55

0,127

5

1,4

774,90

Итого по НПК1

3792,18

2

Лес (балансы)

29808,57

1,8

с-вагон

3366

тр-кр-вагон

14

318

0,022

22,7

0,308

262,63




0,2

с-скл

3338

тр-кр-скл

13

360

0,0194

27,7

0,253

860,90




0,8

в-скл

3379

ваг-погр-скл

9

265

0,0264

29,4

0,238

811,12

Итого по НПК2

1934,65

3

Мебель

3019,82

1,7

с-вагон

1340

тр-кр-вагон

12

55

0,127

4,58

1,53

197,80




0,3

с-скл

1294

тр-кр-скл

12

82

0,0854

6,83

1,02

309,50




0,7

в-скл

1372

ваг-погр-скл

11

55

0,127

5

1,4

422,77


Оборудование

21057,75

1,6

с-вагон

1340

тр-кр-вагон

12

55

0,127

4,58

1,53

1 839,10




0,4

с-скл

1294

тр-кр-скл

12

82

0,0854

6,83

1,02

1 849,88




0,6

в-скл

1372

ваг-погр-скл

11

55

0,127

5

1,4

2 526,93

Итого по НПК3

7145,99

6.4 Определение потребности в трудовых ресурсах


где Ксп - коэффициент списочности;

Ксп=1,3~1,45;

Ксп=1,4см - количество смен в месяц;см=22 (при трехсменном режиме работы, если в расчетном месяце 31 день). Для НПК 1


Потребность в трудовых ресурсах по позициям НПК и по порту в целом.

Таблица 37


Еобщ, чел/смен

Ксп

Nсм

Nсп (расчет),чел

Ncn ,чел.

НПК1

3 792,18

1,4

22

241,3207

242

НПК3

1 934,65

1,4

22

123,1138

124

НПК3

7 145,99

1,4

22

454,7447

455

Итого по порту

12 872,82

1,4

22

819,1792

821


6.5 Определение звеньев в СУКБ

Распределение общего количества докеров-механизаторов по звеньям (по НПК1).

Таблица 38

№ звена

Кол-во докеров, чел.

Общее кол-во докеров в звене

I

12

11

8

43 чел

II

12

И

12

8

43 чел

Ш

12

11

12

8

43 чел

IV

12

11

12

8

43 чел

V

12

И

12

 

35 чел

VI

12

11

12

 

35 чел

242 чел


7. Составление графика выхода рабочей силы и его корректировка, (по 1-му комплексу)

Условия составления графика.

. График должен обеспечить выход бригад в каждый рабочий день.

. Время работы каждого докера-механизатора после корректировки должно совпадать с предварительным распределением.

Предварительный график выхода рабочей силы

Рис. 7 - Предварительный график выхода рабочей силы

Рис. 8 - Откорректированный график выхода рабочей силы

Корректировка графика велась с учетом графика подхода судов на ППК под обработку. Смены, в которых не велись работы по судовому варианту, сдвинуты на даты, где их присутствие необходимо. В нашем варианте суда отсутствовали 6.07, 16.07, с 23.07 по 25.07 включительно. Соответственно смены сдвигались с этих дат на даты начала обработки судов. В результате произошли следующие изменения по звеньям.

-е звено: с 6 июля (8 ч.) на 27 июля (8 ч.);

-е звено: с 16 июля (17ч.) на 22 июля (17 ч.); с 24 июля (8 ч.) на 30 июля (8 ч.);

-е звено: с 24 июля (17 ч.) на 5 июля (17 ч.);

-е звено: с 25 июля (17 ч.) на 1 1 июля (17 ч.);

-е звено: с 6 июля (0 ч.) на 3 июля (0 ч.); с 16 июля (8ч.) на 22 июля (8ч.);

8. Расчет заработка докеров-механизаторов за месяц

Расчет для ППК №1.

8.1 Определение общего фонда оплаты труда ФОТ по ППК № 1

ФОТ=0,2 1*Д,

где Д - доход по перегрузке грузов на ППК, руб.;

,21 - коэффициент, определяющий долю зарплаты трудового коллектива.

ФОТ=0,2 1*543 31 20,00 = 1140955,20 руб.

8.2 Определение общей суммы заработка докеров - механизаторов на ППК

3=0,83*(ФОТ*(1-0,385)),

где 0,83 - доля заработка докеров - механизаторов в составе общего фонда оплаты труда на ППК;

,385 - коэффициент, учитывающий отчисления от фонда зарплаты в различные фонды.

=0,83*(1 140955,20 *(1-0,385))= 582400,5818 руб.

8.3 Определение часовой тарифной ставки бригадира звена

Кбр=Rд*(1-0,15),

где R.д - часовая тарифная ставка докера - механизатора, руб. /чел. Rд=l 1,5 руб. /чел. -ч.

бр=11,5*(1+0,15)=13,23 руб. /чел.-ч.

8.4 Определение заработка смены по тарифу

Тсм1=((Nд1-1)*Rд+Rбр)*Тр1

где Nд1 - обще количество докеров в 1-ойсмене, включая бригадира, чел;

Тр1 - время работы смены СУКБ за расчетный месяц.

Тсм1=((Nд1-1)* Rд+ Rбр)* Тр1=(42*11,5+13,23)*184=91303,3

8.5 Определение общего заработка СУКБ по тарифу

Т=91306,3+87336,5+91306,3+87336,5+77612,2+71144,5=506042,24 руб.

Таблица 41 - Заработок по тарифу

№ смены

к-во раб. дней

Тр1, час

чел. в звене

Тсм , руб.

1

23

184

43

91306,3

2

22

176

43

87336,5

3

23

184

43

91306,3

4

22

176

43

87336,5

5

24

192

35

77612,2

6

22

176

35

71144,5

ИТОГО по СУКБ 506042,24


8.6 Определение общего приработка СУКБ

Побщ = З-Т;

Побщ =582400,5818-506042,24=76358,34184 руб.

8.7 Определение приработка каждой смены СУКБ


Таблица 42 - Приработок смен

Смена

Тсм, руб.

Псм, руб

1

91306,32

13777,5044

2

87336,48

13178,4825

3

91306,32

13777,5044

4

87336,48

13178,4825

5

77612,16

11711,1485

6

71144,48

10735,2195

Итого по СУКБ

506042,24

76358,3418


Определение заработка докера каждой смены СУКБ по тарифу.

Тк1=Трк1*Rд,

где Трк1 - время работы 1-го докера 1ой смены, ч.;

Тк1=184*11,5=2116 руб./мес.

Таблица 43

Смена

Отработано  часов

Заработок докера  по тарифу, руб

Заработок бригадира смены по тарифу с надбавкой, руб

1

184

2116

2434,32

2

176

2024

2328,48

3

184

2116

2434,32

4

176

2024

2328,48

5

192

2208

2540,16

6

176

2024

2328,48


8.9 Определение приработка докера каждой смены СУКБ


где КТУ - коэффициент трудового участия;

КТУ = 0,5…1,5


Определение полного заработка докера.

Зк1=Тк1+Пк1. Зк1=2434,32+480,61=2914,93 руб./мес.

8.10 Распределение заработка докеров - механизаторов по сменам СУКБ

Таблица 44 - Распределение заработка докеров - механизаторов по первой смене СУКБ

№ рабочих

КТУ

Тариф

Приработок

Заработок



Т (руб)

П (руб)

3 (руб)


Бригада

1

бригадир 1

1,5

2 434,32

480,61

2914,93

2

1,48

2 116,00

474,20

2 590,20

3

1,46

2 116,00

467,79

2583,79

4

1,44

2 116,00

461,39

2 577,39

5

1,42

2 116,00

454,98

2 570,98

6

1,4

2 116,00

448,57

2 564,57

7

1,38

2 116,00

442,16

2558,16

8

1,36

2 116,00

435,75

2551,75

9

1,34

2 116,00

429,35

2 545,35

10

1,32

2 116,00

422,94

2 538,94

11

1,3

2 116,00

416,53

2 532,53

12

1,28

2 116,00

410,12

2526,12

13

1,26

2 116,00

403,71

2519,71

14

1,24

2 116,00

397,30

2513,30

15

1,22

2 116,00

390,90

2 506,90

16

1,2

2 116,00

384,49

2 500,49

17

1,18

2 116,00

378,08

2 494,08

18

1,16

2 116,00

371,67

2 487,67

19

1,14

2 116,00

365,26

2481,26

20

1,12

2 116,00

358,86

2 474,86

21

2 116,00

352,45

2 468,45

22

1,08

2 116,00

346,04

2 462,04

23

1,06

2 116,00

339,63

2 455,63

24

1,04

2 116,00

333,22

2 449,22

25

1,02

2 116,00

326,82

2 442,82

26

1

2 116,00

320,41

2436,41

27

0,98

2 116,00

314,00

2 430,00

28

0,96

2 116,00

307,59

2 423,59

29

0,94

2 116,00

301,18

2417,18

30

0,92

2 116,00

294,77

2410,77

31

0,7

2 116,00

224,28

2 340,28

32

0,5

2 116,00

2 276,20

33

0,5

2 116,00

160,20

2 276,20

34

0,5

2 116,00

160,20

2 276,20

35

0,5

2 116,00

160,20

2 276,20

36

0,5

2 116,00

160,20

2 276,20

37

0,5

2 116,00

160,20

2 276,20

38

0,5

2 116,00

160,20

2 276,20

39

0,5

2 116,00

160,20

2 276,20

40

0,5

2 116,00

160,20

2 276,20

41

0,5

2 116,00

160,20

2 276,20

42

0,5

2 116,00

160,20

2 276,20

43

0,5

2 116,00

160,20

2 276,20



9. Расчет финансово-экономических показателей работы порта

П=Dпорт-Rпортпорт=15541643,28порт= Dпорт*Красх.

Красх.=RНПК1/DНПК1НПК1=5433120,00НПК1=Rз/п/0,3з/п(НПК1)=582400,5818

П=Dпорт-(Dпорт*0,3/ DНПК1)

Заносим данные в таблицу 45

Таблица 45

Показатель

Формула расчета

Результат

Rз/п(НПК1)


582400,5818 руб.

DНПК1


5433120,00 руб.

Dпорт


15541643,28 руб.

RНПК1

Rз/п/0,3

1941335,273 ру.

Красх.

RНПК1/ DНПК1

0,36

Rпорт

Dпорт*Красх

5553262,27 руб.

П

Dпорт-Rпорт

9988381,01 руб.


Заключение

Опираясь на полученные в гл.9 результаты, мы можем сделать вывод, что использование данной расстановки судов, численности рабочих и данного графика выхода смен экономически обосновано.

Список литературы

1.      Грузовые суда/Справочник. - М: Морфлот.

.        Порты мира/Справочник.

.        Порты Японии/Справочник.

.        Е.И. Жуков, М.Н. Письменный Технология морских перевозок. М.: Транспорт, 1991г.

.        Тарифное руководство 11-01. - М.: Морфлот, 1977.

.        Тарифное руководство 11-03. - М.: Морфлот, 1979.

.        Степанец А.В., Дикарев Ю.В., Луговец А.А. Управление использованием трудовых ресурсов на производственном перегрузочном комплексе /методические указания. - Владивосток: ДВГМА, 1997г.

.        Сборник единых комплексных норм выработки и времени на погрузо-разгрузочные работы, выполняемые в морских портах. - М.: Транспорт, 1978.

.        Об организации обработки и обслуживания сухогрузного флота в морских портах и портовых пунктах Минморфлота СССР/Приказ министра морского флота СССР № 4 от 6 января 1989г. - М.: "Мортехинформреклама", 1989г.

.        Степанец А.В. Распределение судов между причалами под обработку /учебное пособие. - Владивосток: ДВГМА, 1998г.

.        И.Степанец А.В. Дикарев Ю.В. Разработка плана-графика работы производственного перегрузочного комплекса /методические указания. - Владивосток: ДВГМА, 1999г.