Материал: Учебное пособие ЭТМ

Внимание! Если размещение файла нарушает Ваши авторские права, то обязательно сообщите нам

Рис. 6.10. Проводник магнитной системы термоядерного реактора ИТЭР

Помимо этого, сверхпроводники нашли следующее применение: накопители электроэнергии, которые располагают в шахте в земле, так как, когда протекают большие токи в соленоиде, возникают распирающие силы (возникающее усилие порядка 500 МПа), стремя-

щиеся разорвать обмотку; проект Маглев (магнитная левитация). В Японии (2006 г.) с ис-

пользованием явления магнитной левитации была достигнута скорость электротранспорта 581 км/ч. При этом транспортное средство находилось над рельсами на высоте около 10 см;

ЭВМ с высоким быстродействием (не используются в персональных компьютерах, так как требует применения криогенных температур) и СКВИД;

Электромагнитное оружие (катапульты, пушки), которое позволяет иметь скорость вылета более высокую, чем при использовании обычных взрывчатых веществ типа пороха. Находится в стадии разработки и планируется для использования в качестве оружия, а также для запусков космических аппаратов.

6.3.3. Высокотемпературные сверхпроводники (ВТСП)

Согласно классической теории (БКШ) сверхпроводимости, температура перехода в сверхпроводящее состояние Тс не может быть более 40 К. Однако многие годы ученые стремились получить более высокую температуру Тс. Причины для этого были разные, но главная

178

проблема была в охладителях, так называемых хладагентах, без применения которых невозможно перевести материал в сверхпроводящее состояние.

Поэтому прежде, чем говорить о развитии сверхпроводников в направлении повышения Тс, следует рассмотреть существующие хладагенты, потенциально пригодные для сверхпроводников. Хладагенты это — криогенные жидкости (от греческого слова «криос», что означает «холод»). Набор таких хладагентов небольшой и он представлен в табл. 6.3.

Таблица 6.3

Хладагенты для сверхпроводников

Хладагент

Тисп, К

Применение

 

 

 

Гелий

4,2

Сверхпроводники 1 и 2 рода и ВТСП:

Тс более 4,2 К

 

 

 

 

 

Водород

20,4

Сверхпроводники 2 рода и ВТСП:

Тс более 20,4 К

 

 

 

 

 

Неон

27,2

ВТСП: Тс более 27,2 К

 

 

 

Азот

77,4

ВТСП: Тс более 77,4 К

 

 

 

Аргон

88,0

ВТСП: Тс более 88,0 К

 

 

 

Кислород

90,2

ВТСП: Тс более 90,2 К

 

 

 

Вода

373,14

КТСП* (пока не существуют):

Тс более 373 К

 

 

 

*КТСП — комнатно-температурные сверхпроводники.

Из анализа табл. 6.3, таким образом, следует, что наиболее оптимальным хладагентом является жидкий азот. Жидкий азот приблизительно в двадцать семь раз дешевле жидкого гелия. С учетом же коммуникаций и систем хранения стоимость жидкого гелия по сравнению с жидким азотом возрастает приблизительно в триста раз. Поэтому жидкий гелий применяют только тогда, когда это технически необходимо и экономически целесообразно. (В этом случае для экономии сверхпроводники сначала охлаждают жидким азотом, а только потом жидким гелием).

179

В 1986 году два швейцарских физика Г. Беднорц и А. Мюллер, работавших в швейцарском филиале американской фирмы «IBM», опубликовали статью, из которой следовало, что керамика, состоящая из La – Ba – Cu – O, имеет сверхпроводимость при Тс = 35 – 40 К.

Публикации этой статьи имеет свою предыстория: сначала авторы направили статью в журнал «Physical Review» (один из самых престижных в мире журналов по физике), но в редакции этого журнала их результаты вызвали сомнение и статью не стали печатать. Тогда авторы отправили статью в менее известный журнал «Zeitschrift Physik», в котором ее опубликовали в октябре 1986 года под названием «Возможность высокой Тс в La – Ba – Cu – O». После публикации статьи в мировом ученом сообществе также возникло некоторое сомнение относительно результатов исследований швейцарцев. Однако нашлись исследователи, которые решили проверить опыты. Исследования Г. Беднорца и А. Мюллера проверил американец японского происхождения Пол Чу (Техасский университет в Хьюстоне, США), при этом в своем опыте он (с коллегами) еще добавил давление до 100 МПа и получил Тс равную 52 К.

После получения сверхпроводника с Тс равной 52 К возникла идея о том, что, если внешнее давление позволяет повысить Тс, то, может быть, возможно увеличить Тс за счет внутренних давлений, возникающих при введении в кристаллическую решетку материала иной кристаллической структуры. Эту гипотезу проверил ученик Пола Чу – Мо Куэнь Ву с коллегами (Алабамский университет, США), который в вышеуказанной формуле ион лантана (La № 57, III группа) заменил на ион иттрия (Y № 39, III группа). Оксиды лантана и иттрия имеют соответственно гексагональную и кубическую структуру. Для синтезированного материала Y – Ba – Cu – O величина Тс составляла 93 К (без приложения внешнего давления). Это означало научнотехническую революцию в технике. Был создан сверхпроводник, Тс которого выше, чем температура испарения жидкого азота, равная 77,4 К, то есть превзойден, так называемый, «азотный барьер». Иными словами, появился сверхпроводник, который можно охлаждать и

180

переводить в сверхпроводящее состояние не дорогим и редким жидким гелием, а дешевым и распространенным жидким азотом.

Таблица 6.4

Хронология ВТСП

Год

Страна

Состав

Название

Тс, К

 

 

 

 

 

1986

Швейцария

La – Ba – Cu – O

Лантановые

35 – 40

 

 

 

 

 

1987

США

Y – Ba – Cu – O

Иттриевые

93

 

 

 

 

 

1988

Япония

Bi – Ba – Pb – Ca – Cu – O

Висмутовые

110

 

 

 

 

США

Tl – Ba – Ca −Cu – O

Таллиевые

120

 

 

 

 

 

1993

Россия и

Hg – Ba – Ca −Cu – O

Ртутные

135*

Франция

 

 

 

 

 

 

* Пол Чу с коллегами при исследовании материала Hg – Ba – Cu – Ca – O приложил к нему давление 28 ГПа и достиг Тс = 160 К. Антипов Е. В. с коллегами (МГУ), приложив еще более высокое давление 40 ГПа, получил Тс равную 166 К.

Результаты опытов Пола Чу и Мо Куэнь Ву с коллегами об открытии сверхпроводников с Тс равной 93 К были опубликованы в журнале «Physical Review Letters» за 2 марта 1987 года, так как пуб-

ликация статей в этом журнале занимает значительно меньше времени, чем в самом журнале «Physical Review». Публикация об открытии ВТСП привела к тому, что все страны (Россия, США, Япония, Англия, Германия и др.) начали исследования по данной тематике, и к 2003 году было уже опубликовано около 10000 научных работ по ВТСП. В результате были не только подтверждены результаты по La−Ba−Cu−O и Y−Ba−Cu−O, но и открыты новые по составу ВТСП (табл. 6.4). Сами же Г. Беднорц и А. Мюллер, как исследователи, открывшие новую нишу для исследований в физике, получили Нобелевскую премию по физике за 1987 год. (Присуждение Нобелевской премии практически в течение года после публикации результатов по La−Ba−Cu−O — это редкий случай в практике Нобелевского комитета, подчеркивающий значимость открытия).

181

Иттриевые ВТСП

Иттриевые ВТСП имеют следующий состав: Y1Ba2Cu3O7-δ, где δ — дефицит по кислороду, определяемый количеством кислородных вакансий в кристаллической решетке. На научном сленге исследователей, работающих в области высокотемпературных сверхпроводников, это состав «1 : 2 : 3». В идеале величина δ должна быть равна 0, но на практике недостаток кислорода в ВТСП всегда существует.

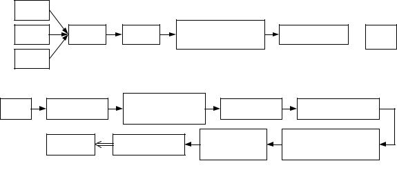
Все ВТСП, в том числе и иттриевые, — это керамика, то есть материалы, полученные по керамической технологии. (Кроме керамических ВТСП существуют монокристаллы ВТСП, имеющих ограниченные размеры и не представляющих по этой причине перспективности для широкого применения). На настоящий момент существует более десяти вариантов реализации керамических технологий изготовления ВТСП. Одна из первых примененных технологий — технология двухстадийного твердофазового синтеза (рис. 6.11).

Первая стадия.

Вторая стадия.

Рис. 6.11. Блок − схема технологического процесса изготовления иттриевого ВТСП способом твердофазового синтеза

182