Материал: Три основные области выработки стратегии поведения организации (по Портеру)

Внимание! Если размещение файла нарушает Ваши авторские права, то обязательно сообщите нам

Три основные области выработки стратегии поведения организации (по Портеру)

МИНОБРНАУКИ РОССИИ

Федеральное государственное бюджетное образовательное учреждение высшего профессионального образования

«МАТИ - Российский государственный технологический университет

имени К.Э. Циолковского» (МАТИ)

Кафедра «Экономика и управление»






КУРСОВАЯ РАБОТА

по дисциплине: «Стратегический менеджмент»

на тему: «Три основные области выработки стратегии поведения организации (по Портеру)»

Группа: МЕН-3ДБ-010

Студент: Бирюкова Д.Д.

Руководитель: Кондрашева Н.Н.






ВВЕДЕНИЕ


Чтобы успевать за изменениями в сфере бизнеса и не отставать от конкурентов фирмы должны вырабатывать стратегию поведения.

Не существует стратегии, единой для всех компаний. Каждая фирма уникальна в своем роде, поэтому и процесс выработки стратегии для каждой фирмы уникален, он зависит от позиции фирмы на рынке, динамики ее развития, ее потенциала, поведения конкурентов, характеристик производимого ее товара или оказываемых ее услуг, состояния экономики, культурной среды и еще многих факторов.

Выбор стратегии в бизнесе один из ведущих вопросов в управлении. Если, цели организации определяют то, к чему стремится организация, что она хочет получить в результате своей деятельности, то стратегия дает ответ на вопрос, каким способом, с помощью каких действий организация сумеет достичь своих целей в условиях изменяющегося и конкурентного окружения.

Объектом является ЗАО АКБ «ИнвестБанк».

Предметом данной курсовой работы являются основные области выработки стратегии поведения организации

Цель данной работы является рассмотрение типов стратегии в бизнесе.

Для достижения поставленной цели необходимо решить следующие задачи:

изучить теоретические аспекты стратегии бизнеса;

- сформулировать стратегические цели и построить дерево целей ЗАО АКБ «ИнвестБанк»;

.провести SWOT-анализ.

При написании данной курсовой работы были использованы научные труды российских и зарубежных авторов таких, как Боумэн К. , Виханский О.С., Алексева М.М. и так далее.

ГЛАВА 1. ТЕОРЕТИЧЕСКИЕ АСПЕКТЫ СТРАТЕГИИ БИЗНЕСА

Стратегия бизнеса

Стратегия бизнеса должна рассматривать в основном:

·  определение ответных действий, предпринимаемых по ходу изменений в отрасли, экономике в целом, законодательстве, на политической арене и в других, влияющих на бизнес областях;

·        объединение стратегических инициатив функциональных подразделений;

·        разработку рыночных подходов и действий, которые могли бы привести к устойчивой конкурентоспособности;

·        решение конкретных стратегических проблем, стоящих перед бизнесом.

Сильную стратегию бизнеса отличают от слабой способностью его разработчика установить серию действий и подходов, обеспечивающих создание устойчивого конкурентного преимущества. При наличии конкурентного преимущества компания имеет перспективы добиться успеха в отрасли и получить прибыльность выше средней по отрасли. Без такого преимущества компания рискует оказаться побежденной сильными конкурентами и запертой в области посредственных показателей хозяйственной деятельности. Формирование стратегии бизнеса, создающей устойчивое конкурентное преимущество, имеет три грани:

·  принятие решения о том, где компания имеет наибольшие шансы получения конкурентного преимущества;

·        разработку таких свойств продукции или услуг, которые обладают значительной привлекательностью для потребителей и могут выделить компанию среди конкурентов;

·        нейтрализацию конкурентных действий компаний-соперников.

Хорошая стратегия должна максимально соответствовать внешней ситуации, а если во внешней окружающей среде происходят значительные изменения, то корректировка стратегии осуществляется исходя из реальной потребности. Конечно, некоторые внешние изменения могут, потребовать незначительной реакции или не потребовать вообще никакого ответа, тогда как другие предполагают существенный пересмотр стратегии. Иногда изменения внешних условий могут создать непреодолимые стратегические барьеры, например, производители сигарет столкнулись с жестким вызовом в связи с развертыванием кампании против курения /1,с.65/.

Стратегия компании в области конкуренции может быть наступательной и оборонительной. Некоторые действия могут быть агрессивными, бросающими прямой вызов рыночным позициям конкурентов, другие представляют собой реакцию на предпринимаемые конкурентами действия. К трем наиболее часто используемым конкурентным подходам относятся:

·  стремление стать производителем с самыми низкими затратами в отрасли (т.е. стремление получить конкурентное преимущество перед соперниками);

·        индивидуализация или дифференциация продукции на основе более высокого качества или лучшего ее функционирования, лучшего обслуживания потребителей или лучшего оформления продукции, за счет технологических преимуществ или необычной ценности продукции;

·        внедрение в узкую рыночную нишу и завоевание конкурентного преимущества за счет лучшего, чем у конкурентов, удовлетворения специальных потребностей и особых вкусов своих покупателей.

Успешная стратегия бизнеса обычно направлена на обеспечение исключительной компетентности компании в одной или нескольких сферах деятельности, важнейших для стратегического успеха, а затем на использование этой компетентности как основы для завоевания конкурентного преимущества перед соперниками.

Исключительная или основная компетентность - это то, что компания делает особенно хорошо по сравнению с конкурентами. Таким образом, она представляет собой источник конкурентной устойчивости. Основная компетентность может относиться к научным исследованиям и разработкам, технологическому мастерству, производственным возможностям, системе продаж и распределения, обслуживанию потребителей или к чему-то еще, что является важным, с точки зрения конкуренции, аспектом создания, производства и сбыта продукции или услуг компании.

Основная компетентность - это базис конкурентного преимущества, поскольку она представляет собой специализированный опыт, которого конкуренты не имеют и не могут легко получить.

Стратегия бизнеса включает также план действий по решению особых стратегических проблем, характерных для конкурентной позиции только этой компании и ее внутренней ситуации (например, целесообразно ли создавать новые мощности, заменять устаревшее оборудование, увеличивать расходы на научные исследования и разработки перспективной технологии или снизить бремя расходов на выплату процентов). Составление такой стратегии, которая отражала бы специфическую ситуацию данной компании, является одной из причин того, почему каждая из компаний в отрасли имеет свою стратегию бизнеса.

На широком внутреннем фронте стратегия бизнеса должна быть направлена на объединение стратегических инициатив различных функциональных областей компании (закупки, производство, научные исследования и разработки, финансы, трудовые ресурсы, продажи, маркетинг и распределение).

Даже если руководитель бизнеса непосредственно не участвует в работе по формированию стратегии, предпочитая делегировать решение большей части задач другим, он все равно несет полную ответственность за стратегию и результаты ее реализации. Руководитель бизнеса, как главный стратег этого бизнеса, несет ответственность еще, по крайней мере, за две области.

Во-первых, он должен следить за тем, чтобы поддерживающие стратегии каждой из основных функциональных служб бизнеса были хорошо продуманы и не противоречили друг другу.

Во-вторых, он должен, если это требуется, получить одобрение со стороны высшего руководства (совета директоров или руководителей корпоративного уровня) основных стратегических действий и информировать о важнейших достижениях, отклонениях от планов и потенциальном пересмотре стратегии. В диверсифицированных компаниях руководители бизнесов могут иметь и дополнительную обязанность, заключающуюся в контроле за тем, чтобы цели и стратегия бизнеса соответствовали целям и стратегии корпорации.

По содержанию стратегия предприятия должна охватывать решения в области структуры и объемов производства, поведения предприятия на рынках товаров и факторов, стратегические аспекты внутрифирменного управления и т.п. Верхний уровень составляют восемь следующих относительно самостоятельных направлений (видов) стратегии /2,с.90/.

1. Ресурсно-рыночная стратегия - совокупность стратегических решений, определяющих поведение предприятия на рынке производственно-финансовых и иных факторов и ресурсов производства.

2.      Товарно-рыночная стратегия - совокупность стратегических решений, определяющих номенклатуру, объем и качество выпускаемой продукции и способы поведения предприятия на товарном рынке.

.        Интеграционная стратегия - совокупность решений, определяющих интеграционные функционально-управленческие взаимодействия предприятия с другими предприятиями.

.        Технологическая стратегия - стратегические решения, определяющие динамику технологии предприятия и влияние на нее рыночных факторов.

.        Социальная стратегия - совокупность решений, определяющих тип и структуру коллектива работников предприятия, а также характер взаимодействия с его акционерами.

.        Финансово-инвестиционная стратегия - совокупность решений, определяющих способы привлечения, накопления и расходования финансовых ресурсов.

.        Стратегия управления - совокупность решений, определяющих характер управления предприятием при реализации избранной стратегии.

В последнее время многие предприятия перестраивают свою внутреннюю производственно-технологическую и организационно-управленческую структуру, осуществляют перераспределение прав и обязанностей различных подразделений и подсистем. В связи с этим представляется целесообразным на данном этапе развития экономики выделить дополнительный раздел стратегии.

.   Стратегия реструктуризации - совокупность решений по приведению производственно-технологической и организационно-управленческой структуры в соответствие с изменившимися условиями и стратегией функционирования предприятия /3,с.143/.

1.2 Выработка стратегии бизнеса


Существуют три основные области выработки стратегии поведения фирмы на рынке, как считает один из ведущих специалистов в области стратегического управления М. Портер:

Первая область связана с лидерством в минимизации издержек производства. Данный тип стратегий связан с тем, что компания добивается самых низких издержек производства и реализации своей продукции. В результате этого она может за счет более низких цен на аналогичную продукцию добиться завоевания большей доли рынка. Фирмы, реализующие такой тип стратегии, должны иметь хорошую организацию производства и снабжения, хорошую технологию и инженерно-конструкторскую базу, а также хорошую систему распределения продукции, т. е., чтобы добиваться наименьших издержек, на высоком уровне должно осуществляться все то, что связано с себестоимостью продукции. Маркетинг же при данной стратегии не должен быть высоко развит.

Вторая область выработки стратегии связана с специализацией в производстве продукции. В этом случае фирма должна осуществлять высокоспециализированные производство и маркетинг для того, чтобы становиться лидером в области производства своей продукции. Это приводит к тому, что покупатели выбирают данную марку, даже если цена и достаточно высока. Фирмы, реализующие этот тип стратегии, должны иметь высокий потенциал для проведения НИОКР, иметь прекрасных дизайнеров, прекрасную систему обеспечения высокого качества продукции, а также развитую систему маркетинга /4, с.42/.

Третья область определения стратегии относится к фиксации определенного сегмента рынка и концентрации усилий фирмы на выбранном рыночном сегменте. В этом случае фирма не стремится работать на всем рынке, а работает на его четко определенном сегменте, досконально выясняя потребности рынка в определенного типа продукции. В данном случае фирма может стремиться к снижению издержек либо же проводить политику специализации в производстве продукта. Возможно и совмещение этих двух подходов. Однако совершенно обязательным для проведения стратегии третьего вида является то, что фирма должна строить свою деятельность прежде всего на анализе потребностей клиентов определенного сегмента рынка, т.е. должна в своих намерениях исходить не из потребностей рынка вообще, а из потребностей вполне определенных или даже конкретных клиентов.

анализ внешний конкурентный рынок


ГЛАВА 2. ОРГАНИЗАЦИОННО-ЭКОНОМИЧЕСКАЯ ХАРАКТЕРИСТИКА ЗАО АКБ «ИнвестБанк»

2.1 Общая характеристика объекта исследования


ЗАО АКБ «ИнвестБанк» - современный универсальный кредитно - финансовый институт, обслуживающий все категории клиентов. Диверсификация деятельности позволяет Банку сохранять устойчивость в условиях быстро меняющейся рыночной конъюнктуры /5/.

Серьезный банк - это прежде всего его клиенты. Забота об интересах клиентов для банка превыше всего. Интенсивно расширяется спектр услуг для клиентов, тем самым обеспечивается устойчивость бизнеса. Осуществляется перераспределение ресурсов, вырабатываются и пре-длагаются рынку новые продукты. Большое внимание уделяется развитию профессиональных качеств работников, развитию новых направлений. Сегодня команда менеджеров ЗАО АКБ «ИнвестБанк» по праву считается одной из наиболее профессиональных на рынке.

Стимулирование развития инновационного сектора - приоритетное для ЗАО АКБ «ИнвестБанк» напрвление бизнеса. Основа основ банковского дела расчетно - кассовое обслуживание по сети Интернет. РКО в ЗАО АКБ «ИнвестБанк» соответствует самым высоким стандартам - это скорость, помноженная на качество, высочайшая степень надежности и максимальное удобство для клиентов, которым предлагается широчайший спектр операций с наличными средствами, все виды документарных расчетов, принятые в банковской практике.

Кредитование - важный продукт, предлагаемый Банком корпоративным клиентам. Кредитная деятельность Банка включает торговое кредитование, кредитование оборотного капитала и капитальных вложений. Среди клиентов Банка как крупнейшие компании, предприятия среднего бизнеса, так и физические лица.

Одно из основных направлений деятельности ЗАО АКБ «ИнвестБанк» - инвестиционный бизнес в сфере инноваций и изобретений. Департамент корпоративного и инвестиционного бизнеса ЗАО АКБ «ИнвестБанк» ведет собственные операции и предоставляет клиентам широкий спектр услуг во всех секторах финансового рынка - фондовом, валютном, кредитно - денежном.

К числу приоритетных направлений деятельности банка относятся выпуск и обслуживание пластиковых карт и электронная коммерция. Банк уделяет большое внимание реализации зарплатных проектов. Продолжается активная работа по привлечению предприятий торговли и сервиса на обслуживание с использованием пластиковых карт. Успешно развивается программа кредитования частных лиц.

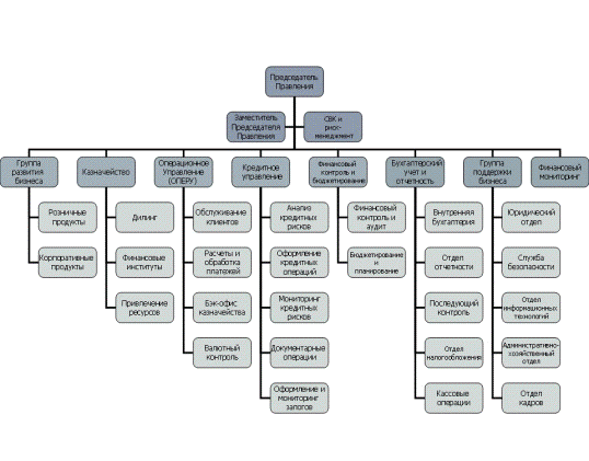
Организационная структура представлена на рис.2.1.

Рис. 2.1. Организационная структура ЗАО АКБ «ИнвестБанк»

2.2 Разработка «дерева» целей организации

Видение, как правило, представляет собой мысленное путешествие от известного к неизвестному, создание будущего путем монтажа известных фактов, надежд, мечтаний, опасностей и возможностей. Видение - это взгляды менеджеров компании на то, какими видами деятельности организация собирается заниматься и каков долгосрочный курс. Видение - это внутренний документ, необходимый руководству компании, чтобы снять все сомнения относительно долгосрочных перспектив развития компании.

При разработке видения менеджеры компании должны определить:

·        в каком направлении она должна развиваться;

·        какими станут в будущем используемые технологии, товар, клиенты;