Материал: Технология производства тихих вин

Внимание! Если размещение файла нарушает Ваши авторские права, то обязательно сообщите нам

Технология производства тихих вин

ВВЕДЕНИЕ

Вино - это один из самых старинных напитков, оно появилось за IX тысячелетий до н.э. в Азии. Со временем вино распространилось на Кавказе, на берегах Каспийского и Черного морей, а затем - в Египте. Египтяне первыми добились серьезных успехов в развитии виноделия и передали свое умение и знания грекам. Греки, в свою очередь, поделились накопленным опытом с римлянами, а они распространили виноделие по всей Европе.

В эпоху средневековья в Европе искусство создания вина совершенствовалось монахами. С 1500 года французы, испанцы и в меньшей степени голландцы влияли на развитие виноградарства и виноделия в мире.

Большим событием, предвещавшим конец эры виноделия, было нашествие филлоксеры.

Филлоксера - это небольшое паразитическое насекомое, которое точит корни виноградной лозы, складывает там свои личинки и, в конце концов, убивает растение. Филлоксера была завезена в Европу вместе с посадочным материалом из Америки, предназначенным для изучения методов борьбы против не очень опасного грибкового заболевания европейского винограда, которое называется «оидиум».

Филлоксера была найдена во Франции в 1863 году, а в 1869 году она поразила виноградники Бордо. Некоторые бордоские виноделы, испугавшись нашествия насекомых, уехали в Испанию и отдали все свои знания и умения винам из Риохи. Но их переезд не был оправдан, филлоксера, убив все виноградники Франции, уничтожила их затем и почти во всей Европе. В конце XIX века было найдено средство, останавливающее филлоксеру, - к европейским сортам винограда начали прививать корни американских сортов, малоподверженные атакам этого насекомого.

Сегодня виноградники только некоторых стран не заражены филлоксерой. Это Кипр, несколько греческих островов, Канарские острова, Египет, Афганистан и страны бывшего СССР. Нашествие филлоксеры еще продолжается в Австралии и Новой Зеландии, где принимают очень серьезные меры для борьбы с ней.


1. ХАРАКТЕРИСТИКА СЫРЬЯ И ПРОДУКЦИИ

.1      Характеристика сырья и вспомогательных материалов

Виноград принадлежит семейству растений Ampelidaceae, к которому относятся 10 родов, но только один из них подходит для виноделия. Его называют Vitis, и он, в свою очередь, имеет около 70 видов. Но из всех наибольшее применение находит вид Vitis vinifera, возникший в Центральной Европе и странах Средиземноморья. В него входят все известные сорта от Aligote (Алиготе) до Zinfandel (Зинфандел). Вина из винограда, принадлежащего к другим видам из рода Vitis, пока еще не достигли качества вина из Vitis vinifera. Эти другие, виды, особенно американские, такие как, например, Vitis riparia, Vitis rupestris, Vitis Berlandieri, используются сегодня как филлоксероустойчивые подвои.

Остановимся подробнее на наиболее известных сортах винограда из рода Vitis vinifera, который по-русски еще называют «виноградной лозой». Sauvignon (Каберне Совиньон). Это основной красный сорт винограда, используемый в Бордо. Эта лоза неприхотлива и пользуется большим успехом также в Калифорнии, ЮАР, Австралии и в других странах. (Шардоне). Эта белая лоза широко культивируется во многих странах - во Франции (в Бургундии и в Шампани), Италии, Америке, Аргентине. (Гамэ). Красный сорт, культивируемый во Франции на гранитных землях Божоле, где из него получают красные и белые легкие фруктовые вина с ароматом свежего винограда. Также Camay выращивают в Америке для производства вина Camay «Beaujolais» (Гамэ Божоле). Существует разновидность этого сорта, называемая Camay Teinturier, -редкий виноград, имеющий красный сок. (Гевурзтраминер). Классический белый сорт из Эльзаса, культивируется также в Германии, Центральной Европе, в Калифорнии, в Новой Зеландии. (Гренаш). Красная лоза, культивируемая в Испании, во Франции, на юге которой из нее получают десертные вина. (Мерло). Красная лоза, распространена в Бордо, в Италии, Америке, Аргентине. Noir (Пино Нуар). Практически единственный красный сорт, используемый в Бургундии, также произрастает в Шампани, Южной Африке, Калифорнии. Эту лозу везде культивируют на небольшой площади, поскольку она достаточно капризна и трудно адаптируется к новому месту. (Рислинг). Белый немецкий сорт винограда, выращивается также в Эльзасе, Австрии, Австралии, Америке и Новой Зеландии. Blanc (Совиньон Блан). Белый сорт, культивируется в Бордо, Италии, Америке, Южной Африке и в других странах. (Темпранилло). Красная испанская лоза, выращивается в регионе Rioja (Риоха). Blanc (Уньи Блан). Белая лоза винограда, используемая, например, для производства коньяка.

Конечно же вкус вина - это вкус виноградной лозы, и с опытом можно различать в букете вина Шардоне, Каберне Совиньон, Мерло и т.д. Каждая лоза обладает ягодами с присущими только им характеристиками (структура кожицы, содержание танинов, сахара, разновидности кислот и т.д.). Однако такие факторы, как земля, климат и работа человека очень сильно влияют на вкус вина, и все вместе, соединившись, могут создать совершенный напиток.

Вспомогательные материалы

Вспомогательные материалы в соответствии с ГСТУ 202. 002 и «Перечнем конструкционных, антикоррозионных и вспомогательных материалов, разрешенных Министерством здравоохранения для применения в винодельческой промышленности Украины», РД - 01.

Таблица 1.1- Характеристика вспомогательных материалов

Наименование материала

Назначение материала

Нормативный документ 

Номер и дата разрешения органа здравоохранения

Ангидрид сернистый

Применяется в качестве антисептика и антиоксиданта. В готовых к реализации винах должно быть не более 0,2 г/дм3 общего SO2

ГОСТ 2918-79 

РМ-1-71 от 16.02.72 г.

Бентонит

Оклейка сусла и вин с целью стабилизации продукции

ГОСТ 18-49-71

РМ-1-71 от 16.02.72 г.

Желатин пищевой

Оклейка вин с целью стабилизации продукции

ГОСТ 11293-89

РМ-1-71 от 16.02.72 г.

ЖКС

Для борьбы с металлическими кассами

ГОСТ 4207-75

№ 08с/Б-7-1606 от 27.08.64 г. РМ-1-71 от 16.02.72 г.

Картон фильтровальный

Фильтрация вин

ГОСТ 12290-89

№ 08с/Б-7-1606 от 27.08.64 г. № 123-14/1267 от 18.08.75 г.

Танин

Оклейка виноматериалов в дозе до 0,25 г/дм3


ГОСТ 18-208-74  РМ-1-71 от 16.02.72 г.


.2      Характеристика готовой продукции

Виноградное вино обладает исключительно сложным химическим составом, включающим около 600 составляющих, главным из которых является вода. Содержание экстракта в вине зависит от многих условий. В среднем в белом вине его около 22 г/л. Красному вину присуща более высокая экстрактивность - около 30 г/л. Еще более высокая экстрактивность - до 40 г/л и даже иногда до 60 г/л - у крепких и десертных вин.

Протеины Протеинов в вине немного: всего 1 или 2 г на литр. Зато в нем присутствуют, хотя и в небольших количествах, почти все основные аминокислоты и даже несколько пептидов. Этот недостаток протеинов в вине (в отличие от виноградного сока) отчасти является следствием осветления, которому подвергается вино в процессе его изготовления.

Углеводы

Благодаря действию дрожжей в сусле, спиртовое брожение превращает большую часть сахаров в виноградном соке в спирт.

В красном вине содержание остаточных сахаров (глюкозы и фруктозы) не очень велико (2-3 г/л). В белых винах их значительно больше: до 20 г/л в некоторых плодовых винах и даже до 100 г/л в винах слишком сладких.

Кроме углеводов вино содержит и другие сахара, такие, как полиспирты (сахар-спирт): например, глицерол или сорбитол.

Липиды

Вино не содержит липидов - жиров. Еще важно то, что они даже не возникают в процессе изготовления вина, иначе у него появился бы неприятный вкус.

"Жир", который иногда можно заметить на стенках стакана после того, как вино выпито, обязан своим появлением сочетанию сложных углеводов (глюцидов) и антоцианов (полифенолов).

Вода

В литре вина доля содержащейся воды может быть разной: 730 мл в сладком вине, 800 мл в белом вине крепостью 11°, 920 мл в красном вине крепостью 12°.

Спирт

Фактически надо было бы говорить о спиртах, потому что вино содержит несколько спиртов. Содержание спирта составляет 75 г/л в вине крепостью 9°, 88 г/л в вине крепостью 11°, 96 г/л в вине крепостью 12° и 160 г/л в сладком вине. Но все эти цифры показывают лишь среднюю величину, потому что градус алкогольной крепости вина зависит от процента содержания сахара в винограде в момент сбора урожая и возможной шаптализации. Содержание спирта в вине снижается с течением времени.

Помимо этилового спирта, вино содержит в очень небольших количествах пропиловый, бутиловый и амиловый спирты. Что касается метилового спирта (метанола), который очень ядовит, то он, к счастью, присутствует в ничтожном количестве. Потому запрещено выращивать те саженцы, которые способствуют его образованию. Именно метанол ответственен за те побочные эффекты, которые возникают на другой день после чрезмерных возлияний - неприятный вкус во рту, головные боли, жажда, потливость, дрожание рук, усталость, тошнота.

Минеральные соли

Некоторые соли, как например, калий, присутствуют в вине в значительном количестве. Напомним, что концентрацию этих минеральных солей следует делить на три или два, чтобы определить разумное количество вина, которое можно потреблять в день.

Магний и кальций, содержащиеся в вине, ионизированы и потому хорошо всасываются тонким кишечником. Благодаря низкому содержанию натрия, вино разрешается даже тем, кому прописан бессолевой режим.

Таблица 1.2 - Содержание катионов в вине

Соль

Концентрация в 1 л, мг

Рекомендованная дневная норма

Калий

700 - 1600

2000 - 5000

Кальций

50 - 200

1000 - 1500

50 - 200

330 - 420

Натрий

20 - 250

2000 - 4000

Фосфор

100 - 200

1000 - 1500


Микроэлементы

Вина типа медок и некоторые другие богаты железом, которое также ионизировано, и потому легко всасывается в стенки кишечника. Так что вино может быть заслуживающим внимания источником железа для человеческого организма, но если в напитке слишком много танина, то всасывание железа затруднено. Кроме того, вино может содержать не очень желательные микроэлементы: алюминий, свинец и даже мышьяк.

Допустимый предел содержания свинца 0,20 г/л. Его присутствию мы обязаны выхлопным газам автомобилей.

Таблица 1.3 - Содержание анионов в вине

Микроэлемент

Концентрация в 1 л, мг

Рекомендованная дневная норма

Железо

2 - 10

10 - 18

Медь

0,2 - 1

2

Цинк

1 - 5

12 - 15

Марганец

0,5 - 3

5


Витамины

Если вино и содержит витамины, то в бесконечно малых количествах. Кроме того, витамин B1 находится в инертном состоянии из-за присутствия в вине сульфитов. И это, к сожалению, касается большинства вин, особенно ординарных. Отметим также полное отсутствие витамина С, хотя в винограде он имеется, и, наконец, ничтожно малые количества витамина B12.

Таблица 1.4 - Содержание витаминов в вине

 Витамин

 Концентрация в 1 л, мг

Рекомендованная дневная норма муж.

Рекомендованная дневная норма жен.

В1 (тиамин)

0,1

1,5

1,3

В2 (рибофлавин)

0,1 - 0,2

1,8

1,5

В3 или РР (ниацин)

0,7 - 0,9

15

18

В5 (пантеиновая к-та)

0,3 - 0,5

10

10

В6 (пиридоксин)

0,1 - 0,4

2,2

2


Полифенолы вина

Это один из самых интересных компонентов вина. Концентрация полифенолов достигает от 1,2 г/л в белых винах до 3 г/л в винах красных. Изначально полифенолы содержатся в кожице винограда, в косточках и гребнях виноградных кистей, и только спирт позволяет им перейти в вино. Фенольные вещества винограда, включая флавоноиды и полифенолы винограда, вина и виноградных семян, представляют интерес ввиду антиоксидантных свойств и поглощения свободных радикалов. Благотворный эффект полифенолов из виноградных семян обеспечивается поглощением свободных радикалов, кроме того, антиоксидантные свойства полифенолов из виноградных семян превосходят другие известные антиоксиданты (Витамин C, витамин E и бета-каротин) в несколько раз. Клинические испытания подтвердили, что антиоксидантные свойства олигомеров процианидинов виноградных семян в 20 раз сильнее витамина C и в 50 раз - витамина E. Исследования показали, что виноград, вино и виноградные семена ингибируют окисление липопротеинов с низкой плотностью. Активность в качестве ингибиторов окисления этих веществ в вине, разбавленном в 1000 раз, значительно превосходила аналогичные значения для витаминов C и Е. Было экспериментально доказано in vitro, что полифенолы красного вина замедляют процессы окисления липопротеидов с низкой плотностью, предотвращают агрегацию тромбоцитов, предотвращая тем самым коронарные заболевания сердца. Кардиологические заболевания связаны с изменением метаболизма жиров в сторону окисления липопротеинов с низкой плотностью. Продукты окисления вовлекаются в образование тромбоксана, который способствует агрегации тромбоцитов, что приводит к блокации артерий и в конечном итоге - к тромбозу. Накопление продуктов окисления липопротеинов с низкой плотностью может быть связано с низким уровнем антиоксидантов в плазме. Процианидины из виноградных семян являются активным ингредиентом продуктов, широко используемых в западноевропейских странах для лечения болезней кровообращения. Порядка 63% всех фенольных веществ виноградных семян переходят в вино. Полифенолы (преимущественно катехины и процианидины) виноградных семян играют важную роль в замедлении процессов окисления липопротеидов с низкой плотностью, предотвращают агрегацию тромбоцитов. Было обнаружено, что переокисление липидов, катализируемое биологическими катализаторами, такими как миоглобин, цитохром C, и аскорбат железа, было ингибируется полифенолами красного вина (частично - из кожицы и семян) при концентрации 0,2 0,35 и 0,9 мкг/мг. Они также определяют антиоксидантную способность полифенолов вина и наличием ?-токоферола в системе, содержащей липопротеиды с низкой плотностью. Результаты показали, что антиоксидантный потенциал полифенолов вина более чем вдвое превосходит - токоферол.

Фенольные вещества защищают витамины от раннего окисления и позволяют витаминам выполнять свои функции там, где это необходимо. Доказана совместная активность антиоксидантов, таких, как витамины C и E, селена и каротиноидов.

Полифенолы виноградных семян могут использоваться для ингибирования ферментных систем, отвечающих за производство свободных радикалов и воспалительные реакции. Процианидины влияют на синтез и выброс в кровь многих веществ, вызывающих воспаление: гистаминов, протеаз серина, простагландинов и лейкотриенов. Процианидины также ингибируют действие гиалуроназы, фермента, влияющего на ткани во время воспалительных процессов. Это действие связано с антигистаминным эффектом и способностью к усилению клеточных мембран базофилов и гепариноцитов, содержащих аллергены, предупреждая гиперчувствительность к пыльце и пищевым аллергиям.

Флавоноиды вина

Фактически, они обладают антимикробными, антигеморрагическими и противовоспалительными свойствами повышают активность витамина С и его защитный эффект на кровеносные сосуды. Являются очень мощными антиоксидантами, способными «ставить ловушки» для наиболее агрессивных свободных радикалов, что позволяет предположить защитные эффекты против рака и сердечнососудистых заболеваний. Механизм этого действия включает окислительно-восстановительную систему между флавоноидами и витамином С. Флавоноиды также снижают ломкость и проницаемость капилляров, что затрудняет распространение токсинов и снижает их содержание в жизненно важных органах, снижают уровень ЛПНП-холестерола и действуют in vitro на ферментативный метаболизм мукополисахаридов, особенно - в подкожных венах.

Минеральные кислоты вина

К ним, прежде всего, относятся кислоты винная, яблочная и салициловая. Они способствуют превращению вина в спиртово-кислотную жидкость, рН которой колеблется от 2 до 3, то есть, близка к кислотности желудка. Минеральные кислоты улучшают: усвоение белков пищи, например, мяса; профилактика сердечнососудистых заболеваний; действие алкоголя на липиды крови.


2. ОПИСАНИЕ ТЕХНОЛОГИИ ПРОИЗВОДСТВА ВИНА

.1      Функциональная схема производства вин




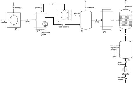
2.2    Аппаратурная схема производства вин

Потоки: 1 - виноград 2 - мезга 3 - гребни 4 - дрожжи 5 - дрожжевая гуща 6 - сусло самотек 7 - 2 фракция 8 - выжимки 9 - сусло 10 - осадок 11 - сорбиновая кислота 12 - SO 13 - виноматериал

Аппараты: ДР - дробилка ЦДГ 20М БР1,2 - Бочка для сбраживания П - пресс Е1,2 - реакционная ёмкость ОС - осадитель Д - дозатор

Дробление виноградных ягод происходит в дробилках нескольких типов: дробилка-гребнеотделитель ЦДГ 20М (как представлено на схеме ДР), различные центробежные дробилки. В них поступает виноград, затем происходит механическое раздавливание, измельчение, разбивание ягод винограда. Из аппарата выходят гребни, отделенные при дроблении, и мезга - главный продукт.