Материал: связные графы

Внимание! Если размещение файла нарушает Ваши авторские права, то обязательно сообщите нам

ЗАДАЧА 4. Для графов, приведенных на рисунке, найти расстояния между вершинами, эксцентриситеты вершин, центры, радиусы и диаметры этих графов.

 

2

 

вершины v1 и v2.

 

 

 

 

 

 

 

 

 

 

 

 

 

 

 

 

 

 

 

 

 

 

 

 

 

 

 

 

 

 

 

 

 

 

 

 

 

 

 

 

 

 

 

 

 

 

 

 

 

 

 

 

 

 

 

 

 

 

 

 

 

 

 

 

Свойства связных графов

Теорема 2. Любой граф единственным образом

представляется в виде дизъюнктивного

объединения своих компонент связности.

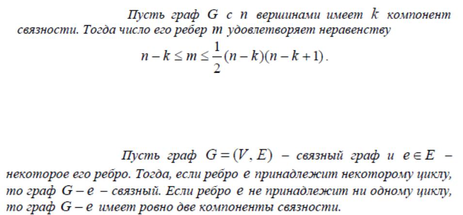
Теорема 3.

Теорема 4. Для любого графа G либо он сам, либо его дополнение является связным.

Теорема 5.

Эйлеровы графы

Задача о кёнигсбергских мостах, Л.Эйлер, 1736 г.

Эйлеровы графы

Эйлеровым циклом называется цикл графа,

содержащий все ребра графа по одному разу.

Граф, имеющий эйлеров цикл, называется

эйлеровым графом.

Эйлеровой цепью называется цепь, содержащая

все ребра графа по одному разу, но имеющая

различные начало и конец.

Связный граф, в котором существует эйлеровая

цепь, называется полуэйлеровым графом.

Таким образом, всякий эйлеров граф будет полуэйлеровым.

Эйлеровы графы

Теорема 6. Связный неориентированный граф G

является эйлеровым тогда и только тогда, когда

степени всех его вершин четны.

Теорема 7. Связный ориентированный граф G является эйлеровым тогда и только тогда, когда

степень входа равна степени выхода для всех его

вершин.