Материал: связные графы

Внимание! Если размещение файла нарушает Ваши авторские права, то обязательно сообщите нам

ЗАДАЧА 3. Являются ли орграфы, приведенные на рисунке,

связными, сильно связными?

ЗАДАЧА 3. Являются ли орграфы, приведенные на рисунке,

связными, сильно связными?

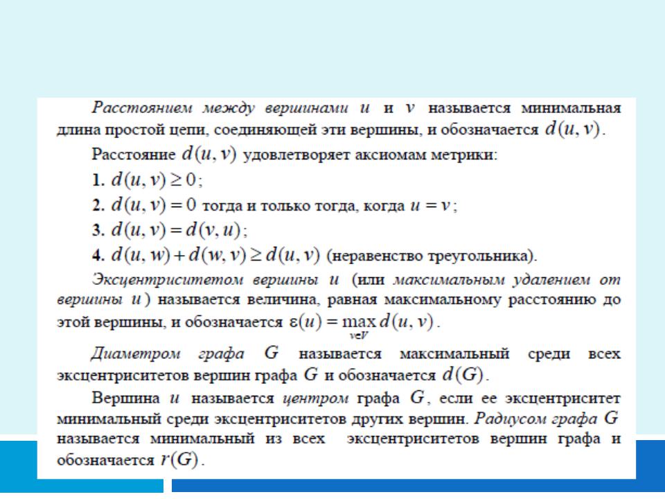
Метрические характеристики связных графов

Рассмотрим связный граф G=(V ,Е) . Пусть u и v − две его вершины.

ЗАДАЧА 4. Для графов, приведенных на рисунке, найти расстояния между вершинами, эксцентриситеты вершин, центры, радиусы и диаметры этих графов.

ЗАДАЧА 4. Для графов, приведенных на рисунке, найти расстояния между вершинами, эксцентриситеты вершин, центры, радиусы и диаметры этих графов.