Материал: Сущность реинжиниринга на предприятии

Внимание! Если размещение файла нарушает Ваши авторские права, то обязательно сообщите нам

Сущность реинжиниринга на предприятии

Содержание

Введение

Глава 1. Теоретические аспекты реинжиниринга на предприятии

.1 Понятие и сущность реинжиниринга на предприятии

.2 Принципы реинжиниринга на предприятии

.3 Условия успешного реинжиниринга на предприятии и факторы риска

.4 Типичные ошибки при проведении реинжиниринга на предприятии

Глава 2. Анализ деятельности предприятия ООО «Автокомплекс»

.1 Краткая характеристика предприятия ООО «Автокомплекс»

.2 Анализ и диагностика финансово-хозяйственной деятельности предприятия ООО «Автокомплекс»

.3 Маркетинговый анализ предприятия ООО «Автокомплекс»45

Глава 3. Рекомендации по проведению реинжиниринга на предприятии ООО «Автокомплекс»

.1 Разработка рекомендаций по проведению реинжиниринга на предприятии ООО «Автокомплекс»

.2 Стратегия проведения реинжиниринга на предприятии ООО «Автокомплекс»

Заключение

Список использованной литературы

Введение

Актуальность темы данной работы заключается в том, что в современных экономических условиях многим российским предприятиям достаточно трудно выживать и быть конкурентоспособными. Существуют различные подходы и методы для преодоления кризисных состояний предприятий. Некоторые из них успешно применяются на практике, например, реинжиниринг.

Реинжиниринг как экономическое явление зародился в США в начале 90-х годов, когда американские компании находились на грани кризиса из-за появления на внутреннем рынке японских компаний, которые по конкурентным свойствам превосходили американские. В то время нужен был быстрый и эффективный способ выхода из кризиса. Именно тогда профессор Майкл Хаммер ввел термин «реинжиниринг бизнес процессов». Реинжиниринг (по определению самого Хаммера) - фундаментальный пересмотр и перепроектирование деловых процессов в компании, для достижения резкого, скачкообразного улучшения основных актуальных показателей деятельности компании, таких как качество, стоимость, скорость обслуживания и т.д.

Сегодня экономисты рассматривают реинжиниринг как революцию в бизнесе, которая знаменует отход от базовых принципов построения предприятий и превращает конструирование бизнеса в инженерную деятельность. Возможность такой революции обусловлена, в первую очередь, новейшими достижениями в области информационных технологий, специалисты которой начинают играть ведущую роль в конструировании бизнеса. Реинжиниринг является направлением, возникшим на стыке двух различных сфер деятельности - управления (менеджмента) и информатизации. Именно поэтому реинжиниринг требует новых специфических средств представления и обработки проблемной информации, понятных как менеджерам, так и разработчикам информационных систем. Подобные средства требуют интеграции ключевых достижений информационных технологий и создания соответствующих инструментальных средств поддержки реинжиниринга.

Большинство российских предприятий, созданных еще в дорыночный период, не могут составить конкуренцию зарубежным компаниям, они нуждаются в коренной перестройке своей работы. Эти предприятия уподобляются механизму, эффективность которого задается в терминах производительности, а работники рассматриваются как винтики или шестеренки механизма. Руководство предприятия пытается организовать управление в интересах максимальной производительности, а не качества товара. Оно двигается путем разделения производственного процесса на простейшие, элементарные части и осуществляет «предварительное программирование» задачи каждого сотрудника. Излишняя сегментация вызывает нецелесообразное увеличение штата и создание излишне громоздкой системы управления, что тормозит производственный процесс, а строгая регламентация задач мешает проявлению инициативы. Таким образом, наиболее характерными чертами таких предприятий являются жесткая функциональная иерархия и излишняя вертикальная и горизонтальная специализации, что в силу потребностей современного рынка делает эти предприятия убыточными и неконкурентоспособными. Осознание причин несоответствия требованиям нового времени приводит эти компании к пониманию необходимости проведения реформирования.

Цель исследования данной работы - комплексный анализ теоретических и практических аспектов реинжиниринга на предприятии.

Для достижения этой цели в данной работе будут решаться следующие задачи:

раскрыть понятие и сущность реинжиниринга на предприятии;

выявить принципы реинжиниринга на предприятии;

охарактеризовать условия успешного реинжиниринга на предприятии и факторы риска;

изучить типичные ошибки при проведении реинжиниринга на предприятии;

дать краткую характеристику предприятия ООО «Автокомплекс»;

провести анализ и диагностику финансово-хозяйственной деятельности предприятия ООО «Автокомплекс»;

провести маркетинговый анализ предприятия ООО «Автокомплекс»;

разработать рекомендации по проведению реинжиниринга на предприятии ООО «Автокомплекс»;

создать стратегию проведения реинжиниринга на предприятии ООО «Автокомплекс».

Объект исследования - предприятие ООО «Автокомплекс».

Предмет исследования - реинжиниринг на предприятии ООО «Автокомплекс».

Информационную базу данной работы составляют исследования отечественных и зарубежных учёных в области менеджмента и экономики предприятия, практические рекомендации специалистов по проведению реинжиниринга на предприятии, материалы периодической печати, данные бухгалтерской и финансовой отчётности предприятия.

В данной работе использован ряд общенаучных методов, в том числе диалектический метод, предполагающий учет развития противоречий, ориентацию на объективное и всестороннее познание объекта изучения. Применялся метод анализа и синтеза, ориентирующий на обособленный анализ составных частей и последующее обобщение полученных знаний. С позиций системного метода в исследовании проведен анализ всей предприятия как единого целого, состоящего из взаимосвязанных элементов. В работе также использованы частно-научные методы исследования: формально-логический, сравнительно-правовой и др.

Практическая значимость данной работы заключается в том, что результаты исследования могут быть использованы для проведения реинжиниринга как в ООО «Автокомплекс», так и в других организациях.

Структура данной работы обусловлена целью и задачами. Работа состоит из введения, трёх глав, включающих в себя девять параграфов, заключения и списка использованной литературы.

Глава 1. Теоретические аспекты реинжиниринга на предприятии

.1 Понятие и сущность реинжиниринга на предприятии

Инжиниринг на предприятии - это набор приемов и методов, которые компания использует для проектирования бизнеса в соответствии со своими целями.

Реинжиниринг - это фундаментальное переосмысление и радикальное перепроектирование деловых процессов для достижения резких, скачкообразных улучшений главных современных показателей деятельности компании, таких, как стоимость, качество, сервис и темпы.

Это определение содержит четыре ключевых слова: «фундаментальный», «радикальный», «резкий (скачкообразный)» и «процесс» (наиболее важное слово).

. Фундаментальный. На начальной стадии реинжиниринга необходимо ответить на такие основные вопросы:

почему компания делает то, что она делает?

почему компания делает это таким способом?

какой хочет стать компания?

Отвечая на эти вопросы, специалисты должны переосмыслить текущие правила и положения (зачастую не сформулированные в письменной форме) ведения бизнеса и часто оказывающиеся устаревшими, ошибочными или неуместными.

. Радикальный. Радикальное перепроектирование - это изменение всей существующей системы, а не только поверхностные преобразования, то есть входе радикального перепроектирования предлагаются совершенно новые способы выполнения работы.

. Резкий (скачкообразный). Реинжиниринг не применяется в тех случаях, когда необходимо улучшение либо увеличение показателей деятельности компании на 10-100%. В этих случаях используются более традиционные методы (от произнесения зажигательных речей перед сотрудниками до проведения программ повышения качества), применение которых не сопряжено со значительным риском.

Реинжиниринг целесообразен только в тех случаях, когда требуется достичь резкого (скачкообразного) улучшения показателей деятельности компании (500-1000% и более) путем замены старых методов управления новыми. Различия между совершенствованием и реинжинирингом бизнеса представлены в таблице1.

Таблица 1 - Сравнительная характеристика совершенствования и реинжиниринга бизнеса

Параметр

Совершенствование

Реинжиниринг

Уровень изменений

Наращиваемый

Радикальный

Начальная точка

Существующий процесс

«Чистая доска»

Частота изменений

Непрерывно/единовременно

Единовременно

Длительность изменений

Малая

Большая

Направление изменений

Снизу-вверх

Сверху вниз

Охват

Узкий - на уровне функций (функциональный подход)

Широкий - межфункциональный

Риск

Умеренный

Высокий

Основное средство

Стратегическое управление

Информационные технологии

Тип изменений

Изменение корпоративной культуры

Культурный/структурный


Можно выделить три типа компаний, для которых реинжиниринг необходим и целесообразен:

. Компании, находящиеся на грани краха в связи с тем, что цены на товары заметно выше и (или) их качество (сервис) заметно ниже, чем у конкурентов. Если эти компании не предпримут решительных шагов, они неизбежно разорятся.

. Компании, не имеющие в текущий момент затруднений, но предвидящие неизбежность возникновения трудноразрешимых проблем, связанных, например, с появлением новых конкурентов, изменением требований клиентов, изменением экономического окружения и пр.

. Компании, не имеющие проблем сейчас, не прогнозирующие их в обозримом будущем. Это компании-лидеры, проводящие агрессивную маркетинговую политику, не удовлетворяющиеся хорошим текущим состоянием и желающие с помощью реинжиниринга добиться лучшего.

Таким образом, задачи реинжиниринга аналогичны задачам инновации: освоение новшеств для обеспечения конкурентоспособности продукции и, в конечном счете - выживаемости предприятия.

Ключевое слово «процесс», как уже было отмечено, наиболее важное в определении понятия «реинжиниринг». Бизнес-процесс - это множество «внутренних шагов» предприятия, заканчивающихся созданием продукции, необходимой потребителю. Назначение каждого бизнес-процесса состоит в том, чтобы предложить потребителю продукцию (услугу), удовлетворяющую его по стоимости, сервису и качеству. Итак, бизнес-процесс - это действия по достижению цели компании. При этом оптимизируется результативность бизнес-процесса путем его организации на основе упорядочения горизонтальных связей в структуре управления компанией.

Проект реинжиниринга на предприятии обычно включает четыре этапа:

. Разработка образа-видения (vision) будущей компании. На этом этапе компания строит картину того, как следует развивать бизнес, чтобы достичь стратегических целей;

. Анализ существующего бизнеса - проводится исследование компании, и составляются схемы ее работы в настоящий момент;

. Разработка нового бизнеса - создаются новые и (или) изменяются прежние процессы и поддерживающая их информационная система, тестируются новые процессы;

. Внедрение проекта нового бизнеса.

Важно то, что перечисленные этапы выполняются не последовательно, а, по крайней мере, частично параллельно, причем некоторые из них повторяются. Особо следует отметить роль информационных технологий в реинжиниринге, так как перепроектирование деловых процессов становится возможным, как правило, благодаря этим технологиям. Основная ошибка большинства компаний в том, что они рассматривают информационные технологии через призму существующих процессов. Они формулируют проблему следующим образом: «как использовать новые технологии, чтобы улучшить то, что мы сейчас делаем?»

Реинжиниринг - это внедрение самых последних информационных технологий для достижения совершенно новых деловых нолей. Необходима ориентация на постоянно эволюционирующие услуги, наилучшим образом отвечающие нуждам потребителей. Поэтому необходима разработка стратегии информационных технологий как ряда целенаправленных и скоординированных действий, позволяющих использовать информационно-технологические ресурсы для создания и поддержания устойчивого конкурентного превосходства компании. Применяя информационные технологии для создания и поддержания устойчивого конкурентного преимущества, требуется:

встроить достигнутые преимущества в бизнес и продолжать работать над новыми «прорывными» решениями;

распространить уже имеющиеся достижения на весь бизнес;

использовать позитивный опыт и достижения других компаний.

Во многих компаниях для решения этих задач 25-50% вложений направляются на прикладное программное обеспечение. Стратегическая цель информационных технологий - способствовать менеджменту, реагировать на динамику рынка, создавать, поддерживать и увеличивать конкурентное преимущество.

.2 Принципы реинжиниринга на предприятии

Бизнес-процессы весьма разнообразны, но существуют определенные требования, которым все они должны отвечать. Можно выделить следующие принципы организации бизнес-процессов, сформированных в ходе проведения реинжиниринга:

. Интегрирование бизнес-процессов. Наиболее характерное свойство перепроектированных процессов - отсутствие сборочных конвейеров как способа координации работы персонала с относительно простыми трудовыми функциями. При выполнении сложных трудовых функций требуется иная организация работ. На практике, конечно, не всегда удается свести все этапы процесса к работе, выполняемой одним человеком. В этом случае создается команда, которая несет ответственность за данный процесс. Возможны сбои и ошибки, но потери будут значительно меньше, чем при традиционной организации работ.

. Горизонтальное сжатие бизнес-процессов. Сравнительные оценки, выполненные компаниями, которые провели реинжиниринг, показывают, что переход от традиционной организации работ к выполнению процесса одним человеком позволяет снизить численность персонала и ускорить выполнение процесса примерно в десять раз. Уменьшается количество ошибок и отпадает необходимость держать специалистов для устранения этих ошибок. За счет уменьшения численности рабочих и четкого распределения ответственности между ними улучшается управляемость.

. Децентрализация ответственности (вертикальное сжатие бизнес-процессов). Исполнители принимают самостоятельные решения в случаях, в которых раньше они традиционно должны были обращаться к руководству.

. Логика реализации бизнес-процессов. Линейное выполнение работ заменяется логическим порядком (то есть часто работы осуществляются параллельно). Это экономит время, которое тратилось на взаимоувязку работ на разных участках.

. Диверсификация бизнес-процессов. Существуют различные варианты процессов выполнения. Традиционный процесс, ориентированный на производство массовой продукции, должен выполняться одинаково для всех входов, приводя к согласованным выходам. Традиционные процессы обычно оказываются очень сложными, так как они весьма детализированные и во многом рассчитаны на исключения и частные случаи.

. Разработка различных версий бизнес-процессов в условиях постоянно меняющегося рынка необходима, чтобы процессы имели различные варианты в зависимости от ситуаций, входов и состояния рынка. Новые процессы, имеющие различные версии, начинаются с проверочного шага, на котором определяется, какая версия процесса наиболее подходит для текущей ситуации. Поэтому новые процессы, в отличие от традиционных, проще и понятнее, так как каждый вариант ориентирован только на одну, соответствующую ему ситуацию.

. Рационализация горизонтальных связей. Создание линейных функциональных подразделений. Работа выполняется в том месте, где это наиболее целесообразно. Раньше в компаниях работа была организована по «тематическому» принципу в соответствующих подразделениях: расчётный отдел, транспортный отдел, отдел снабжения и т.д., поэтому если расчётному отделу требовались карандаши, то он обращался в отдел снабжения с заявкой. Этот отдел находил производителя, договаривался о цене, размещал заказ, осматривал товар, оплачивал его и передавал в расчётный отдел. Этот процесс длителен и неэкономичен. Анализ, проведённый в одной из компаний, показал, что затраты на приобретение батарейки за 3 долларов составили 100 долларов. При реинжиниринге чаще всего создаются горизонтальные управленческие связи между подразделениями. Это позволяет устранить излишнюю интеграцию.

. Рационализация управленческого воздействия. Речь идет об уменьшении числа проверок и снижении степени управленческого воздействия, которые не приводят непосредственно к получению материальных ценностей. Поэтому задача реинжиниринга - осуществлять их только в той мере, в которой это экономически целесообразно.

. Культура решения задачи. Предполагается минимизация согласований, так как они тоже не имеют материальной ценности. Задача реинжиниринга - минимизировать согласования в ходе исполнения процесса путем сокращения внешних контактов.

. Рационализация связей «компания-заказчик». Совершенствование организационной структуры фирмы должно создать условия, при которых уполномоченный менеджер обеспечивает единый канал связей.

. Уполномоченный менеджер. Этот принцип применяется в тех случаях, когда шаги процесса либо сложны, либо распределены таким образом, что их интеграция силами небольшой команды невозможна. Уполномоченный менеджер является буфером между сложным процессом и заказчиком. Менеджер во взаимоотношениях с заказчиком выступает ответственным за весь процесс. Чтобы сыграть эту роль, менеджер должен быть способен отвечать на вопросы заказчика и решать его проблемы. Содержание задачи обусловливает необходимость обеспечения доступа менеджера ко всем информационным системам, используемым в этом процессе, а также к его исполнителям.

. Сохранение положительных моментов централизации управления. На практике это достигается путем совершенствования информационного обеспечения дивизиональной организации управления. Современные информационные технологии дают возможность подразделениям компании действовать автономно, сохраняя возможность пользования централизованными данными, поэтому компания может устранить бюрократические региональные структуры, необходимые для обслуживания территориально разобщенной клиентуры, и одновременно повысить качество обслуживания.

Таким образом, выделяют следующие принципы реинжиниринга на предприятии: интегрирование бизнес-процессов; горизонтальное сжатие бизнес-процессов; децентрализация ответственности; логика реализации бизнес-процессов; диверсификация бизнес-процессов; разработка различных версий бизнес-процессов; рационализация горизонтальных связей; рационализация управленческого воздействия; культура решения задачи; рационализация связей «компания-заказчик»; уполномоченный менеджер; сохранение положительных моментов централизации управления.

.3 Условия успешного реинжиниринга на предприятии и факторы риска

Систематические исследования попыток реинжиниринга до настоящего времени не проводились, однако экспертные оценки показывают, что до сих пор около 50% проектов реинжиниринга заканчивались неудачей. С целью выяснения причин неудач и определения условий, необходимых для успеха, были проведены специальные исследования, опирающиеся на опросы консультантов из более чем сорока фирм, оказывающих услуги по менеджменту, информационным технологиям, реинжинирингу, формулировке стратегий бизнеса, эксплуатации оборудования и пр.

На процесс реинжиниринга оказывают существенное влияние следующие факторы:

. Мотивация. Мотив осуществления проекта реинжиниринга должен быть ясно определен и зафиксирован. При этом высшее руководство должно быть абсолютно убеждено, что этот проект действительно даст значительный результат, и понимать, что полученный результат вызовет изменение структуры компании. Чтобы обеспечить успех, руководство должно верить в необходимость реинжиниринга, проводимого в масштабах всей компании, и предоставить в распоряжение команды по реинжинирингу лучшие силы.

. Руководство. Проект должен выполняться под управлением руководителей компании; руководитель, возглавляющий проект реинжиниринга, должен иметь большой авторитет и нести за него ответственность. Для успеха проекта очень важно твердое и умелое управление. Руководитель проекта должен понимать, что возникнут трудности, неизбежные при построении новой компании: он должен сопротивляться «давлению» старых порядков и убедить своих сотрудников в том, что проект не только выполним, но и необходим для выживания компании. Он обязан прилагать все усилия для продвижения проекта и своевременного его завершения.

. Сотрудники. В команде, выполняющей проект реинжиниринга и контролирующей его проведение, необходимо участие сотрудников, наделенных соответствующими полномочиями и способных создать атмосферу сотрудничества. Сотрудники должны понимать, почему проект приведен в действие (другими словами, они должны оценивать проблемы, которые мешают бизнесу), принимать свои новые обязанности, быть способными выполнять их, посвящать реинжинирингу необходимое время и обоснованно двигаться к успеху. По сути, все работники должны освоить и устойчиво реализовывать новый набор образцов поведения. Опыт показывает, что относительно просто объяснить новый способ работы персоналу нижнего уровня, но людям, занимающим должности менеджеров, намного труднее понять то, что предлагает новая компания. Группа, на которую следует обратить особое внимание специалистов, - менеджеры среднего уровня. Американский исследователь Б. Виллох определяет три категории менеджеров такого уровня:

«тигры» - молодые карьеристы, которые хотя и участвуют в проекте по реинжинирингу с энтузиазмом, имеют тенденцию концентрироваться на собственных задачах в ущерб общим целям проекта;

«ослы» - старейшие сотрудники, достигшие пика карьеры, которые хотят спокойствия и стабильности в компании; они могут серьезно навредить проекту;

«акулы» - сотрудники, которые разработали процедуры и инструкции для управления операциями компании; они часто имеют реальную силу в компании и могут создать огромные проблемы, саботируя реальные перемены в жизни компании.

. Коммуникации. Новые задачи компании должны быть четко сформулированы и понятны каждому сотруднику. Успешность реинжиниринга зависит от того, насколько руководство и рядовые сотрудники понимают, как достичь стратегических целей компании.

. Бюджет. Проект должен иметь свой бюджет, особенно если планируется интенсивное использование информационных технологий. Часто ошибочно считают, что реинжиниринг возможен на условиях самофинансирования. Поэтому реинжиниринг нужно рассматривать как венчурный по характеру проект.

. Технологическая поддержка. Для проведения работ по реинжинирингу необходима поддержка - соответствующие методики и инструментальные средства. Реинжиниринг обычно включает в себя построение информационной системы для поддержки нового бизнеса.

. Консультации. Эксперты (консультанты) могут оказать существенную помощь исполнителям, впервые осуществляющим реинжиниринг. Важно, чтобы консультанты исполняли поддерживающую, а не управляющую роль, и не входили в штат компании.

Поэтому руководитель проекта реинжиниринга должен быть грамотным заказчиком услуг консультантов. К факторам, способствующим успеху реинжиниринга, можно отнести и такие, как риск, четко определенные роли и обязанности и осязание результата. Естественно, некоторые из этих факторов, например, стиль отношений в коллективе, быстро сформировать невозможно, поэтому работу над созданием необходимо начинать заранее.

.4 Типичные ошибки при проведении реинжиниринга на предприятии

Риск реинжиниринга достаточно велик, однако причины неудач заключаются не в загадочности реинжиниринга, а в нарушении правил его проведения. Американские исследователи М. Хаммер и Дж. Чампи указывают, что с точки зрения риска реинжиниринг подобен игре в шахматы, а не в рулетку, то есть участники реинжиниринга, как игроки в шахматы, в меру своих знаний и умения могут влиять на результат. Иными словами, величину результата невозможно гарантировать. Главное в стратегии управления реинжинирингом - избегать глобальных ошибок.

При проведении реинжиниринга встречаются следующие характерные ошибки:

. Компания пытается улучшить существующий процесс вместо того чтобы перепроектировать его. Это наиболее грубая ошибка, хотя довольно распространенная. Не достигнув желаемых результатов, специалисты начинают применять разнообразные методики, направленные на улучшение деятельности компании, но, как правило, результаты их не удовлетворяют. Однако, потерпев неудачи с другими улучшениями, компании обычно все равно избегают радикальной перестройки процессов. Консерватизм объясняется тем, что существующие процессы понятны и поддерживаются соответствующей инфраструктурой. Поэтому, кажется, что частичное улучшение старых процессов - наиболее безболезненный и безопасный путь. Таким образом, для большинства компаний основной причиной неудач реинжиниринга является стремление к частичным улучшениям вместо радикальной перестройки процессов.

. Несистемный подход к обновлению. Компании концентрируются только на перепроектировании процессов, игнорируя все остальное. Реинжиниринг вызывает значительные изменения в таких областях как проектирование работ, организационные структуры, системы управления и оценок. Разнообразие последствий приводит к тому, что даже менеджеры, заинтересованные в радикальном перепроектировании процессов, избегают проводить все требуемые изменения.

При реинжиниринге часто повторяется следующий сценарий: менеджер верхнего уровня предлагает команде, осуществляющей реинжиниринг, совершить некоторое решительное преобразование существующего процесса. Команда, проанализировав последствия предложенного преобразования, показывает, что время выполнения процесса ускорит в десять раз, его стоимость снизится в двадцать раз и в десятки раз уменьшится количество ошибок. Подобная информация радует менеджера, однако, когда команда сообщает, что реализация нового процесса потребует новой системы оценки работ, объединения нескольких отделений, изменения стиля производственных отношений и пр., он говорит, что просил сократить стоимость и количество ошибок, а не переделывать всю компанию. Подобная позиция менеджера ошибочна, потому что реинжиниринг - это именно «переделывание» компании.

. Неправильная оценка уровня корпоративной культуры компании. Для того чтобы персонал успешно выполнял перепроектированные процессы, он должен иметь побудительные причины, причем недостаточно просто определить новый процесс, необходимо, чтобы менеджеры сформировали и провели в жизнь новые системы ценностей и убеждений. Другими словами, менеджеры должны заботиться не только о том, что происходит на рабочих местах исполнителей, но и о том, что происходит в их головах.

Когда в компании Ford провели реинжиниринг способов расчётов с поставщиками, потребовалось изменить отношение сотрудников к поставщикам, которых теперь следовало воспринимать не как конкурентов, а как партнеров компании по данному бизнес-процессу.

Изменение позиции исполнителей достигается нелегко: нельзя ограничиться призывами к исполнителям, требуется новая система управления, при которой культивировались бы новые ценности и соответствующим образом вознаграждалось их поддержание. Менеджеры должны не только произносить речи о необходимости и пользе новых ценностей, но и сами исповедовать их.

Существующая корпоративная культура и принятые в компании принципы управления в определенных случаях могут не позволить даже начать реинжиниринг. Например, если решения принимаются на основании консенсуса, то сотрудники компании могут посчитать принцип проведения реинжиниринга «сверху вниз» (то есть от менеджеров верхнего уровня к менеджерам среднего и нижнего уровней) оскорбляющим их чувства. Демократический опыт управления придет в противоречие с административными методами реинжиниринга, которые свойственны природе перестройки управления фирмой. Компании с короткой историей существования обычно свято чтут необходимость гарантировать ежеквартальные результаты, поэтому эти компании могут посчитать преобразования, связанные с реинжинирингом, весьма рискованными.

. Непоследовательность освоения новации. Заключается в преждевременном завершении реинжиниринга и ограниченной постановке задачи. Значительные результаты достигаются только при больших амбициях руководства компании. При реинжиниринге встречается следующая ситуация. Кто-то из менеджеров считает, что лучше синица в руках, чем журавль в небе, то есть обещает без больших затрат и без перестройки, свойственной реинжинирингу, получить повышение эффективности работы на 10-20%. Выбор более легкого пути - усовершенствования - оказывается довольно привлекательным. Однако легкость эта кажущаяся: усовершенствования, как правило, усложняют существующий процесс, а их наслоения делают его малопонятным.

Опыт показывает, что очень часто компании отказываются от реинжиниринга при появлении первых трудностей. Вместе с тем существуют компании, которые сворачивают деятельность по реинжинирингу при достижении первых успехов. Это объясняется тем, что начальный успех становится предлогом для возврата к более привычному способу ведения бизнеса. По сути, даже положительный опыт не мотивирует руководство к закреплению новых образцов поведения сотрудников, обеспечению условий комфортной работы персонала в новых условиях. Реинжиниринг будет неэффективен, если ограничена область его действия или задача поставлена слишком узко. Реинжиниринг начинается с определения целей, которые должны быть достигнуты, а не способов их достижения. Приведем пример. Довольно часто встречается такая ситуация. Компания определяет, какой процесс она хочет перестроить. Однако, как только реинжиниринг начинается, вместо всего процесса рассматривается лишь какой-то его фрагмент, поскольку существующие организационные границы не позволяют охватить весь процесс. Необходимо помнить, что задача реинжиниринга - не укреплять, а разрушать существующие организационные границы.

. Нерациональное распределение задач по освоению инновации. Попытки осуществить реинжиниринг не сверху вниз, а снизу-вверх, не могут быть успешно завершены менеджерами нижнего и среднего уровни по двум причинам.

Первая причина состоит в том, что менеджеры этих уровней не обладают той широтой взглядов на деятельность компании, которая необходима для реинжиниринга. Их опыт в основном ограничивается знанием функций, которые они выполняют в своем подразделении. Они, как правило, лучше других понимают узкие проблемы своего подразделения, но им трудно увидеть процесс в целом и распознать его слабые стороны. Менеджеры среднего и нижнего уровня успешно осуществляют частичные улучшения, но не реинжиниринг.

Вторая причина заключается в том, что бизнес-процессы неизбежно пересекают организационные границы, то есть границы подразделений, поэтому менеджеры нижнего и среднего уровня не имеют достаточного авторитета для того, чтобы настаивать на трансформации процессов. Более того, радикальные преобразования существующего процесса могут привести к уменьшению влияния и авторитета того или иного менеджера среднего уровня. Менеджеры среднего уровня обычно много вкладывают в существующий способ выполнения процесса, и их будущее, вызванное перестройкой процесса, может оказаться неочевидным. По этим причинам менеджеры среднего и нижнего уровня могут не только не способствовать реинжинирингу, но и препятствовать ему.

Для успеха реинжиниринга недостаточно назначить руководителем старшего менеджера, необходимо, чтобы он обладал определенными профессиональными знаниями и навыками и понимал, что такое реинжиниринг, был предан ему и мог мыслить в терминах процессов. Более того, он должен уметь отстаивать спою позицию перед высшим руководством.

. Недостаточное ресурсное обеспечение инновации. Существенное повышение эффективности деятельности компании, являющееся следствием реинжиниринга, невозможно без значительных инвестиций в программу его проведения. Наиболее важный компонент этих инвестиций - затраты времени и сил наиболее ответственных сотрудников компании. Недостаточное выделение подобных ресурсов для осуществления реинжиниринга сигнализирует руководству компании о том, что не все осознают важность перестройки и сопротивляются ее проведению.

Реинжиниринг не должен проводиться на фоне других программ и мероприятий. Если руководство компании не уделяет реинжинирингу основное внимание, то он обречен на неудачу. Компания не должна одновременно осуществлять реинжиниринг большого количества процессов, так как время и внимание управленческого аппарата ограничено, а при проведении реинжиниринга недопустимо, чтобы внимание менеджеров непрерывно переключалось с проект на проект.

. Планирование момента начала мотивации. Шансы на успешный реинжиниринг заметно снижаются, если известно, что исполнительный директор компании через год или два уходит в отставку. И дело здесь не в том, что он не будет заботиться о будущем компании или станет недостаточно старателен, а в том, что реинжиниринг неизбежно повлечет за собой изменения в структуре компании, ее управляющих системах, и исполнительный директор может не захотеть взять на себя обязательства, которые будут стеснять его преемника. Кроме того, претенденты на ведущий пост в компании неизбежно осознают, что за ними наблюдают и их оценивают, что приведет к возникновению соблазна больше заботиться о личных показателях, а не о коллективной работе по успешному завершению реинжиниринга. Более того, претенденты не заинтересованы ни в каких преобразованиях, ухудшающих их позиции в компании.

. Личностные проблемы обновления. Попытка провести реинжиниринг, не ущемив ничьих прав, не может привести к положительному результату. Выражение «нельзя приготовить омлет, не разбив яиц» весьма точно отражает суть реинжиниринга. Он приносит не только радости, поскольку в результате его проведения одним сотрудникам приходится изменять характер работы, другие могут ее потерять, третьи будут чувствовать себя некомфортно. Так как угодить всем невозможно, приходится либо откладывать реинжиниринг, либо последовательно проводить лишь частичные изменения.

Компания отступает, когда встречает сопротивление сотрудников, не довольных последствиями реинжиниринга. Сопротивление некоторых сотрудников компании изменениям, вызванным реинжинирингом, не должно удивлять никого, в том числе руководителей проекта реинжиниринга, так как противодействие - это естественная реакция на перемены. Правда, иногда сопротивление ошибочно рассматривается как первопричина неудач реинжиниринга. Но это заблуждение - первопричиной неудач является не реинжиниринг, а ошибки в управлении, которые не позволили предвидеть и учесть неизбежное сопротивление преобразованиям.

Проведение реинжиниринга создает определенное напряжение в атмосфере компании, и затягивать этот процесс весьма опасно. Опыт показывает, что двенадцать месяцев обычно достаточно для того, чтобы компания прошла путь от декларирования идей до завершения первой действующей версии реконструированных процессов. Большие затраты времени приводят к тому, что сотрудники компании становятся нетерпеливыми, они тревожатся и сбиты с толку, начинают думать, что реинжиниринг - это очередная фальшивая программа преобразований.

Завершая описание наиболее распространенных ошибок, допускаемых при реинжиниринге, отметим, что существует множество примеров его успешного проведения. Компания, руководители которой понимают основы реинжиниринга и привержены его идее, имеет практически стопроцентный шанс добиться успеха. Выигрыш от успешного осуществления реинжиниринга - это не только ярчайшее событие в жизни компании, но и значимое событие для страны, если учитывать огромное влияние, которое окажет на экономику перестройка важнейших компаний, организаций, акционерных обществ и банков, а для России - и финансово-промышленных групп, и собственных монополий.

Глава 2. Анализ деятельности предприятия ООО «Автокомплекс»

.1 Краткая характеристика предприятия ООО «Автокомплекс»

Объектом анализа в данной работе является ООО «Автокомплекс». Данная организация была зарегистрирована 24 июля 2006 года в органе государственной регистрации Инспекция Федеральной налоговой службы по Сормовскому району г. Нижнего Новгорода. Организации присвоен ИНН 5263055827, КПП 526301001, ОГРН 1065263035969, ОКПО 96638256. Данная компания находится по адресу: 603158, г. Нижний Новгород, ул. Дизельная, д. 31. Руководит предприятием директор Смирнов Владимир Анатольевич. Размер уставного капитала 12 000 руб.

Основным видом деятельности ООО «Автокомплекс» является техническое обслуживание и ремонт автотранспортных средств. Юридическое лицо также зарегистрировано в таких категориях ОКВЭД как:

оптовая торговля автомобильными деталями, узлами и принадлежностями;

оптовая торговля прочим жидким и газообразным топливом;

розничная торговля автомобильными деталями, узлами и принадлежностями;

розничная торговля моторным топливом;

прочая оптовая торговля.

Изначально в основу своей деятельности руководство компании заложило принцип предоставления только качественных услуг и продажи только качественных товаров. Компания постоянно участвует в совместных проектах в отрасли автомобилестроения, так как благодаря им возможно снизить цены на автомобили без ущерба для качества.

Большое внимание в компании уделяется спонсорской и благотворительной деятельности, участию в жизни города. В «копилке» ООО «Автокомплекс» множество социально значимых программ: помощь городу в организации и проведении спортивных и детских мероприятий, дня города, поддержка детских домов, регулярная спонсирование школы олимпийского резерва по боксу, помощь «Федерации мотоциклетного кросса», больницам, управлению культуры, станциям скорой помощи, Фонду местного развития и др.

В настоящее время в компании ООО «Автокомплекс» работает более 500 человек. Это компетентный высококвалифицированный персонал, который постоянно проходит курсы повышения квалификации. Сервисные центры компании оснащены всем необходимым оборудованием для предпродажной подготовки, диагностики, ремонта и технического обслуживания автомобилей. Кроме современных автомобилей и сервисных услуг, компания предлагает широкий спектр дополнительного оборудования и аксессуаров.

ООО «Автокомплекс» сотрудничает с большинством финансовых учреждений, осуществляющих свою деятельность в Нижегородской области. Компетентные специалисты помогут подобрать индивидуальную и удобную для клиента программу кредита или лизинговую схему.

Управление ООО «Автокомплекс» осуществляется в соответствии с его Уставом на базе определенной организационной структуры, которая представляет собой системную взаимосвязь ее функциональных областей и уровней управления, призванную обеспечивать достижение целей предприятия наиболее эффективными способами (рисунок 1).

Организационная структура ООО «Автокомплекс» - линейно-функциональная. Данный вид организационной структуры позволяет:

) эффективно функционировать системе управления и производству в целом;

) такая структура в наибольшей степени создает условия для эффективной и качественной работы.

Кроме того, на предприятии многие должности имеют стажеров, что позволяет организовать непрерывный трудовой и производственный процесс.

Рисунок 1 - Организационная структура ООО «Автокомплекс»

Составлены отделы, определена подчиненность и внутренняя связь каждого отдела так, что:

обеспечивает наилучшие условия для передачи достоверной информации в объёме, необходимом для своевременного принятия решений,

способствует скоординированности в работе,

улучшает разделение труда, распределение полномочий и ответственности за выполнение работы,

сокращает вмешательство вышестоящих работников в текущие процессы, облегчает связь между руководителями и подчиненными.

Компания ООО «Автокомплекс» является:

официальным дилером корпорации ООО «Дженерал Моторс-СНГ»,

официальным импортером ЗАО «ДМ-АвтоВАЗ»,

официальным дилером ООО «Дженерал Моторз ДАТ-СНГ (General Motors Daewoo and Technology)».

Сферой деятельности компании ООО «Автокомплекс» является продажа автомобилей, а также оказание услуг технического обслуживания и ремонта (ТО и ТР). Схематичное определение деятельности предприятия отражено на рисунке 2.

Рисунок 2 - Схема основных видов деятельности ООО «Автокомплекс»

ООО «Автокомплекс» включает в себя не только просторные и светлые торговые залы, но и магазин запасных частей и аксессуаров. Здесь же размещается станция технического обслуживания, оснащенная всем необходимым для предпродажной подготовки, диагностики, ремонта и технического обслуживания автомашин. Автоцентр постоянно расширяет спектр предоставляемых услуг, и на сегодняшний день предлагает своим клиентам автомобили марки Chevrolet, OPEL и Cadillac. Основными продаваемыми автомобилями являются Chevrolet Нива, Chevrolet Lacetti, Opel Astra, Opel Corsa.

Как уже было сказано ранее ООО «Автокомплекс» занимается не только продажей автомобилей, но и оказывает услуги по техническому обслуживанию и ремонту. Эту задачу на предприятии выполняет Сервисный Центр (Служба по послепродажному обслуживанию).

Служба послепродажного обслуживания активно взаимодействует с остальными службами компании. Основные взаимосвязи служба по послепродажному обслуживанию осуществляет со следующими отделами:

) для финансово-экономической службы служба послепродажного обслуживания предоставляет данные по плану обслуживания на месяц, а также фактические данные по обслуживанию. Здесь служба взаимодействует в основном с экономистом; с отделом бухгалтерии - по расчёту и начислению заработной платы;

) от службы продаж службе послепродажного обслуживания необходим план продаж для дальнейшего составления плана по установке дополнительного оборудования;

) активно взаимодействует служба послепродажного обслуживания с отделом маркетинга - координатор отдела маркетинга использует данные по работе службы послепродажного обслуживания для опроса клиентов; маркетинговая служба обучает мастеров и менеджеров при проведении акций и установлении скидок на услуги технического обслуживания и ремонта; совместно службы проводят исследования при возникновении проблем в работе службы послепродажного обслуживания.

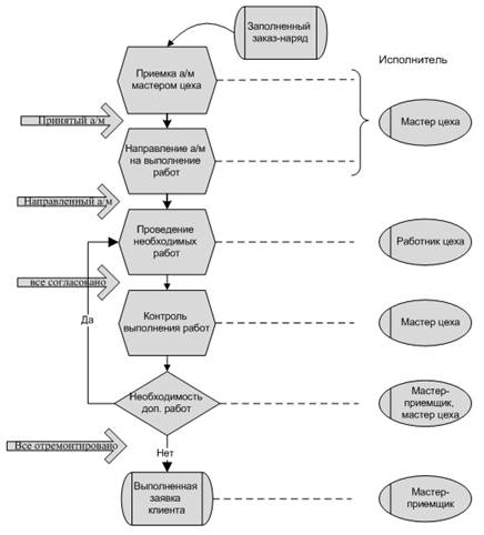
На станции технического обслуживания работают только высокопрофессиональный персонал. На данный момент численность персонала отдела послепродажного обслуживания составляет 39 человек. Схематичное представление взаимодействия персонала в службе представлено на рисунке 3.

На службу послепродажного обслуживания возлагается очень большая ответственность. Известно, что от того на сколько грамотно и качественно организовано послепродажное обслуживание автомобилей зависит не только лояльность клиентов к техническому сервису, но и к компании в целом.

От качества предпродажной подготовки зависит общая картина удовлетворенности клиента от процесса покупки автомобиля. Кроме этого, наличие в компании качественного гарантийного и послепродажного ремонта автомобилей позволяет не только удержать прежних клиентов и сделать их постоянными нашими клиентами, но также и привлечь новых.

Рисунок 3 - Организационная структура службы послепродажного обслуживания

Автосервис предлагает весь спектр услуг по ремонту и техническому обслуживанию автомобилей. В таблице 2 указаны все виды услуг, оказываемые автосервисом.

Таблица 2 - Услуги автосервиса ООО «Автокомплекс»

Услуги автосервиса


Компьютерная диагностика и ремонт

инжекторов и карбюраторов


АБС


АКПП


электрооборудования


рулевого управления и подвески


тормозной системы

Регулировка развал-схождения на компьютерном стенде


Шиномонтаж


Обслуживание кондиционеров


Антикоррозийная обработка


Установка

сигнализации


акустических систем


дополнительного оборудования


В магазине запасных частей можно найти или заказать интересующую запасную часть к автомобилям Opel, Chevrolet и Cadillac.

Самыми востребованными видами услуг по техническому ремонту являются:

) диагностика узлов и агрегатов;

) замена датчиков, фильтров, свечей, жидкости, масла, ламп;

) регулировка света фар, замков, сцепления.

Выработка автосервиса по услугам ремонта в стоимостном выражении за 1 квартал 2012 года составляет 2 034 851,75 руб., в натуральном - 1 819,38 нормо-часов. Выработка по услугам технического обслуживания - 2 596 166,84 руб. и 2 201,45 нормо-часов в стоимостном и натуральном показателях соответственно.

Значит служба послепродажного обслуживания ООО «Автокомплекс» достаточно хорошо оснащена оборудованием в необходимом количестве и качестве, обладает неплохим кадровым потенциалом. Однако, несмотря на все перечисленные преимущества в компании наблюдается проблема сокращения количества клиентов, приезжающих на техническое обслуживание и ремонт. С каждым годом ситуация не улучшается.

Таким образом, можно сделать следующие выводы:

компания ООО «Автокомплекс» предлагает рынку автомобили высокого качества (Chevrolet, Opel, Cadillac) различных ценовых диапазонов широкому кругу потребителей;

компания постоянно расширяет спектр оказываемых услуг, развивает и совершенствует систему продаж и послепродажного обслуживания;

на предприятии существуют проблемные области. Самой серьёзной на сегодняшний момент проблемой является сокращения количества клиентов, приезжающих на техническое обслуживание и ремонт.

.2 Анализ и диагностика финансово-хозяйственной деятельности предприятия ООО «Автокомплекс»

Анализ финансово-экономического состояния предприятия проводится с помощью совокупности методов и рабочих приемов (методологии), позволяющих структурировать и идентифицировать взаимосвязи между основными показателями.

Проведем вертикальный и горизонтальный анализ бухгалтерского баланса ООО «Автокомплекс». Данные занесем в таблицу 3.

Таблица 3 - Вертикальный и горизонтальный анализ бухгалтерского баланса ООО «Автокомплекс» за 2014 год


На начало отчётного периода

На конец отчётного периода

Отклонение

Наименование

тыс. руб.

%

тыс. руб.

%

тыс. руб.

%

1. Внеоборотные активы







1.1 Основные средства

15 343

60,13

14 643

6,70

-700

-4,56

1.2 Незавершенное строительство

3 462

13,57

2 746

1,26

-716

-20,68

ИТОГО по разделу 1

18 805

73,70

17 389

7,95

-1 416

-7,53

2. Оборотные активы







2.1 Запасы

3 068

12,02

116 869

53,45

113 801

3 709,29

2.2 НДС по приобретенным ценностям

85

0,33

536

0,25

451

530,59

2.3 Дебиторская задолженность (более года)

3 393

13,30

0

0,00

-3 393

-100,00

2.4 Дебиторская задолженность (менее года)

0

0,00

39 375

18,01

39 375

100,00

2.5 Краткосрочные финансовые вложения

0

0,00

30 798

14,09

30 798

100,00

2.6 Денежные средства

166

0,65

13 665

6,25

13 499

8 131,93

ИТОГО по разделу 2

6 712

26,30

201 243

92,05

194 531

2 898,26

БАЛАНС ПО АКТИВУ

25 517

100,00

218 632

100,00

193 115

756,81

3. Капитал и резервы







3.1 Уставный капитал

1 000

3,92

1 000

0,46

0

0,00

3.2 Нераспределенная прибыль (непокрытый убыток)

5 221

20,46

3 220

1,47

-2 001

-38,33

ИТОГО по разделу 3

6 221

24,38

4 220

1,93

-2 001

-32,17

4. Долгосрочные обязательства







4.1 Займы и кредиты

0

0,00

75 000

34,30

75 000

100,00

ИТОГО по разделу 4

0

0,00

75 000

75 000

100,00

5. Краткосрочные обязательства







5.1 Заемные средства

10 229

40,09

26 543

12,14

16 314

159,49

5.2 Кредиторская задолженность

9 067

35,53

112 869

51,63

103 802

1 144,83

ИТОГО по разделу 5

19 296

75,62

139 412

63,77

120 116

622,49

БАЛАНС ПО ПАССИВУ

25 517

100,00

218 632

100,00

193 115

756,81


Вертикальный анализ бухгалтерского баланса по активу на начало 2014 года показал, что внеоборотные активы занимают большую долю всех активов предприятия. Внеоборотные активы от валюты баланса составляют 73,7% (рисунок 4), в том числе основные средства составляют 60,13% и незавершенное строительство - 13,57%. Оборотные активы от валюты баланса составляют 26,3%, в том числе запасы - 12,02%, дебиторская задолженность более года - 13,3%, НДС по приобретенным ценностям - 0,33%, денежные средства - 0,65%.

Рисунок 4 - Структура активов ООО «Автокомплекс» на начало 2014 года

Вертикальный анализ бухгалтерского баланса по активу на конец 2014 года показал, что оборотные активы занимают большую долю всех активов предприятия. Внеоборотные активы от валюты баланса составляют 7,95% (рисунок 5), в том числе основные средства - 6,7% и незавершенное строительство - 1,26%.

Рисунок 5 - Структура активов ООО «Автокомплекс» на конец 2014 года

Оборотные активы от валюты баланса составляют 92,05%, в том числе запасы - 53,45%, дебиторская задолженность менее года - 18,01%, НДС по приобретенным ценностям - 0,25%, краткосрочные финансовые вложения - 14,09%, денежные средства - 6,25%. Такое резкое изменение структуры баланса связано с тем, что у предприятия на конец отчётного периода значительно возросли в денежном выражении оборотные активы (запасы, дебиторская задолженность менее года, краткосрочные финансовые вложения, денежные средства). Внеоборотные активы в денежном выражении изменились не так значительно, не смотря на резкое изменение в процентном отношении к активам в общем.

Горизонтальный анализ бухгалтерского баланса по активу за 2014 год показал, что активы предприятия (валюта баланса) увеличились на 193 115 тыс. руб. или на 756,81%. Такое резкое увеличение активов предприятия связано с значительным увеличением оборотных активов предприятия.

Несмотря на то, что в общем активы предприятия за 2014 год увеличились, внеоборотные активы уменьшились на 7,53% или на 1 416 тыс. руб. Из всех внеоборотных активов наибольшее сокращение наблюдается у незавершенного производства. Оно равняется 20,68% или 716 тыс. руб. Основные средства уменьшились на 700 тыс. руб. или на 4,56%.

Оборотные активы увеличились на 194 531 тыс. руб. или на 2 898,26%. В денежном выражении из всех оборотных активов наибольший рост наблюдается у запасов - 113 801 тыс. руб. Увеличение составило 3 709,29%. В процентном выражении наибольший рост наблюдается у денежных средств - 8 131,93%. Таким образом, денежные средства увеличились на 13 499 тыс. руб. Увеличение НДС составило 451 тыс. руб. или 530,59%. Дебиторская задолженность более года была полностью погашена. Появилась дебиторская задолженность менее года, которая составляет 39 375 тыс. руб.

Вертикальный анализ бухгалтерского баланса по пассиву на начало 2014 года показал, что краткосрочные обязательства занимают большую долю всех пассивов предприятия. Капитал и резервы от валюты баланса составляют 24,38% (рисунок 6), в том числе уставный капитал - 3,92% и нераспределенная прибыль - 20,46%. Долгосрочные обязательства равны нулю. Краткосрочные обязательства от валюты баланса составляют 75,62%, в том числе заемные средства - 40,09%, кредиторская задолженность - 35,53%.

Рисунок 6 - Структура пассивов ООО «Автокомплекс» на начало 2014 года

Вертикальный анализ бухгалтерского баланса по пассиву на конец 2014 года показал, что краткосрочные обязательства занимают большую долю всех пассивов предприятия. Капитал и резервы от валюты баланса составляют 1,93% (рисунок 7), в том числе уставный капитал - 0,46% и нераспределенная прибыль - 1,47%. Долгосрочные обязательства составляют 34,3% всех пассивов предприятия. Краткосрочные обязательства от валюты баланса составляют 63,77%, в том числе заемные средства - 12,14%, кредиторская задолженность - 51,63%.

Рисунок 7 - Структура пассивов ООО «Автокомплекс» на конец 2014 года

Горизонтальный анализ бухгалтерского баланса по пассиву за 2014 год показал, что пассивы предприятия (валюта баланса) увеличились на 193 115 тыс. руб. или на 756,81%.

Несмотря на то, что в общем пассивы предприятия за отчётный период увеличились, капитал и резервы уменьшились на 32,17% или на 2001 тыс. руб. Снижение произошло в результате уменьшения нераспределенной прибыли на данную величину.

На конец отчётного периода у предприятия появились долгосрочные обязательства в размере 75 000 тыс. руб., которых на начало периода не было.

Краткосрочные обязательства предприятия увеличились на 120 116 тыс. руб. или на 622,49%. Из всех краткосрочных обязательств наибольший рост наблюдается у кредиторской задолженности. Увеличение составило 1 144,49% или 103 802 тыс. руб. Это связано с тем, что на предприятии существуют задержка заработной платы, имеется долг перед рекламодателями. Заемные средства предприятия тоже возросли. Увеличение составило 16 314 тыс. руб. или 159,49%. Увеличение займов говорит о том, что предприятие привлекло денежные средства со стороны.

Проведём анализ отчёта о прибылях и убытках ООО «Автокомплекс» за 2012-2014 гг. (таблица 4).

Таблица 4 - Анализ отчёта о прибылях и убытках ООО «Автокомплекс» за 2012-2014 гг.

Показатель

2012 г.

2013 г.

Отклонение,%

Отклонение, тыс. руб.

2014 г.

Отклонение,%

Отклонение тыс. руб.

Доходы и расходы по обычным видам деятельности








Выручка (нетто) от продажи товаров, работ

1 111 474,30

312 206,60

-71,91

799 267,70

270 500

-13,35

41 706,6

Себестоимость проданных товаров, работ

1 011 441,61

285 669,04

-71,76

725 772,57

248 500,64

-13,01

37 168,41

Валовая прибыль

100 032,69

26 537,56

-73,47

73 495,13

21 999,36

-17,1

4 538,2

Коммерческие расходы

38 901,60

10 302,82

-73,52

28 598,78

8 938,73

-13,23

1 364,09

Управленческие расходы

25 563,91

5 931,93

-76,80

19 631,98

5 100,87

-14,01

831,06

Прибыль (убыток) от продаж

35 567,18

10 302,82

-71,03

25 264,36

8 422,56

-18,24

1180,26

Проценты к получению

10 003,27

2 185,45

-78,15

7 817,82

1 817,86

-16,81

367,59

Проценты к уплате

23 340,96

7 180,75

-69,24

16 160,21

6 152,47

-14,31

1 028,28

Прочие доходы

26 675,38

6 902,48

-74,12

19 772,9

6 027,25

-12,67

875,23

Прочие расходы

31 121,28

8 117,37

-73,92

23 003,91

7 041,82

-13,25

1 075,55

Прибыль (убыток) до налогообложения

17 783,59

4 092,63

-76,9

13 690,96

3 073,38

-24,9

1 019,25

Текущий налог на прибыль

3 556,72

818,5

-76,9

2 738,22

614,67

-24,6

202,1

ЕНВД

266,75

54,13

-79,7

212,62

42,06

-22,3

12,07

Чистая прибыль (убыток) отчётного периода

13 960,12

3 220

-76,93

10 740,12

2 416,56

-24,9

803,35


Проанализировав отчёт о прибылях и убытках ООО «Автокомплекс» можно уверенно сказать, что выручка предприятия значительно снизилась (в 3,5 раза в 2013 году по сравнению с 2012 годом; в 2014 году снижение продолжилось и составило 13,35%). Также существенно уменьшилась и чистая прибыль ООО «Автокомплекс» в 2013 году. Существенное падение продолжается и в 2014 году и составляет 2 416,56 тыс. руб. по сравнению с 3 220 тыс. руб. в 2013 году. Выручка предприятия в 2014 году уменьшилась на 13,35% или на 41 706,6 тыс. руб. Чистая прибыль сократилась на 24,9% или на 803,35 тыс. руб.

Проведём анализ финансовой устойчивости ООО «Автокомплекс». Одной из основных задач финансово-экономического состояния предприятия является исследование показателей характеризующих финансовую устойчивость предприятия. Финансовая устойчивость предприятия - финансовая независимость, способность маневрировать собственными средствами, достаточность и финансовая обеспеченность собственным оборотным капиталом текущей хозяйственной деятельности. Рассчитаем следующие показатели финансовой устойчивости на начало и на конец 2014 года:

) коэффициент автономии;

) коэффициент концентрации заемного капитала;

) коэффициент соотношения заемных и собственных средств;

) величину собственных оборотных средств;

) коэффициент финансовой устойчивости.

Коэффициент автономии (коэффициент концентрации собственного капитала) показывает долю собственных средств в общей сумме всех средств, вложенных в имущество предприятия. Коэффициент автономии рассчитывается по следующей формуле:

Ка = СК / ВБ,

где Ка - коэффициент автономии;

СК - собственный капитал;

ВБ - валюта баланса.

Нормативное значение для этого показателя более или равно 0,5.

Коэффициент автономии на начало отчётного периода равен 0,24, на конец отчётного периода равен 0,02. Снижение составило 92,08%. И то и другое значение менее 0,5. Эти данные говорят о том, что далеко не все обязательства предприятия могут быть покрыты его собственными средствами. К тому же, на конец отчётного периода значение коэффициента автономии ухудшилось. Таким образом, финансовое положение ООО «Автокомплекс» не устойчивое.

Коэффициент концентрации заемного капитала характеризует долю долга в общей сумме капитала. Чем выше эта доля, тем больше зависимость предприятия от внешних источников финансирования. Данный коэффициент рассчитывается по следующей формуле:

Кзк = ЗК / ВБ,

где Кзк - коэффициент концентрации заемного капитала,

ЗК - заемный капитал.

Коэффициент концентрации заемного капитала на начало отчётного периода равен 0,76, на конец отчётного периода равен 0,98. Увеличение составило 26,69%.

Таким образом, зависимость предприятия от внешних источников финансирования очень большая. К тому же, на конец отчётного периода эта зависимость стала еще больше.

Коэффициент соотношения заемных и собственных средств показывает, сколько заемных средств привлекло предприятие на 1 рубль вложенных в активы собственных средств. Коэффициент соотношения заемных и собственных средств рассчитывается по следующей формуле:

= ЗК / СК,

где Кз/с - коэффициент соотношения заемных и собственных средств.

Коэффициент соотношения заемных и собственных средств на начало отчётного периода равен 3,1, на конец отчётного периода равен 50,81. Увеличение составило 1 538,06%. На конец отчётного периода значение коэффициента соотношения заемных и собственных средств значительно ухудшилось. Таким образом, финансовое положение ООО «Автокомплекс» не устойчивое.

Рассчитаем величину собственных оборотных средств. Собственные оборотные средства - это сумма собственных средств предприятия, вложенных в оборотные средства. Величина собственных оборотных средств рассчитывается по следующей формуле:

СОС = СК - ВОА,

где СОС - собственные оборотные средства;

ВОА - внеоборотные активы.

Величина собственных оборотных средств и на начало и на конец отчётного периода принимает отрицательные значения. На начало отчётного периода собственные оборотные средства равны - 12 584 тыс. руб., на конец отчётного периода они равны - 13 169 тыс. руб. На конец отчётного периода значение этого показателя ухудшилось. Снижение составило 4,65%.

Коэффициент финансовой устойчивости показывает, какая часть актива финансируется за счет устойчивых источников. Коэффициент финансовой устойчивости рассчитывается по следующей формуле:

Кфу = (СК + Долг.кредиты) / Активы,

где Кфу - коэффициент финансовой устойчивости;

Долг. кредиты - долгосрочные кредиты.

Рекомендуется, чтобы значение этого показателя было в интервале 0,5-0,7.

Коэффициент финансовой устойчивости на предприятии на начало отчётного периода равен 0,24, на конец отчётного периода равен 0,36. Увеличение составило 48,62%. Таким образом, на конец отчётного периода данный показатель увеличился. Но тем не менее, в ООО «Автокомплекс» коэффициент финансовой устойчивости мал.

Анализ финансовой устойчивости ООО «Автокомплекс» показал, что финансовое положение предприятия не устойчивое, зависимость от внешних источников финансирования очень большая, далеко не все обязательства предприятия могут быть покрыты его собственными средствами.

Проведём анализ ликвидности ООО «Автокомплекс». Ликвидность предприятия определяется наличием у него ликвидных средств, к которым относятся наличные деньги, денежные средства на счетах в банках и легкореализуемые элементы оборотных ресурсов. Ликвидность отражает способность предприятия в любой момент совершать необходимые расходы.

Рассчитаем следующие показатели ликвидности на начало и на конец 2014 года:

коэффициент абсолютной ликвидности;

коэффициент текущей ликвидности;

коэффициент критической (срочной) ликвидности.

Коэффициент абсолютной ликвидности показывает, какую часть краткосрочной задолженности предприятие может погасить в ближайшее время. Коэффициент абсолютной ликвидности рассчитывается по следующей формуле:

Ктл = (ДС + КФВ) / КСО,

где ДС - денежные средства,

КФВ - краткосрочные финансовые вложения,

КСО - краткосрочные обязательства.

Значение данного показателя не должно опускаться ниже 0,2.

Коэффициент абсолютной ликвидности на предприятии на начало отчётного периода равен 0,01, на конец отчётного периода равен 0,32. Увеличение составило 3 607,3%. Таким образом, на конец отчётного периода данный показатель увеличился и пересек критическую границу. Желательно, чтобы коэффициент абсолютной ликвидности принимал большее значение.

Коэффициент текущей ликвидности отражает способность компании погашать текущие обязательства за счёт только оборотных активов. Чем показатель больше, тем лучше платежеспособность предприятия. Принимая во внимание степень ликвидности активов, можно предположить, что не все активы можно реализовать в срочном порядке. Нормальным считается значение коэффициента от 1,5 до 2,5. Значение ниже 1 говорит о высоком финансовом риске, связанном с тем, что предприятие не в состоянии стабильно оплачивать текущие счета. Значение более 3 может свидетельствовать о нерациональной структуре капитала. Данный коэффициент рассчитывается по следующей формуле:

Ктл = ОбС / КСО,

где Ктл - коэффициент текущей ликвидности;

ОбС - оборотные средства.

Коэффициент текущей ликвидности на предприятии на начало отчётного периода равен 0,35, на конец отчётного периода равен 1,44. Увеличение составило 314,99%. Таким образом, на конец отчётного периода данный показатель увеличился. Тем не менее, желательно, чтобы коэффициент текущей ликвидности принимал большее значение.

Коэффициент критической ликвидности показывает, насколько ликвидные средства предприятия покрывают его краткосрочную задолженность. В ликвидные активы предприятия включаются все оборотные активы предприятия, за исключением товарно-материальных запасов.

Коэффициент быстрой ликвидности определяется по следующей формуле:

Ккл = (ОбА - Запасы) / КСО,

где Ккл - коэффициент критической ликвидности.

Данный показатель определяет, какая доля кредиторской задолженности может быть погашена за счет наиболее ликвидных активов, то есть показывает, какая часть краткосрочных обязательств предприятия может быть немедленно погашена за счет средств на различных счетах, в краткосрочных ценных бумагах, а также поступлений по расчётам. Рекомендуемое значение данного показателя от 0,7 до 1,5.

Коэффициент критической ликвидности на предприятии на начало отчётного периода равен 0,19, на конец отчётного периода равен 0,61. Увеличение составило 220,48%. Таким образом, на конец отчётного периода данный показатель увеличился. Тем не менее, желательно, чтобы коэффициент критической ликвидности принимал большее значение.

Анализ ликвидности показал, что ООО «Автокомплекс» не в самом лучшем положении. Предприятие не способно в нужный момент погасить свои обязательства.

Проведём оценку эффективности деятельности ООО «Автокомплекс». Рентабельность - один из основных качественных показателей эффективности деятельности предприятия, характеризующий уровень отдачи затрат и степень использования средств в процессе производства и реализации продукции (работ, услуг). Рентабельность предприятия показывает прибыльность его деятельности.

Рассчитаем следующие показатели рентабельности за 2012-2014 годы:

) рентабельность продаж;

) рентабельность деятельности.

Рентабельность продаж характеризует эффективность предпринимательской деятельности: сколько прибыли имеет предприятие с рубля продаж. Рентабельность продаж определяется по следующей формуле:

Рп = ЧП / Выручка,

где, Рп - рентабельность продаж,

ЧП - чистая прибыль.

Рентабельность продаж на предприятии за 2012 год равен 1,26%, за 2013 год равен 1,02%. То есть количество прибыли, которую фирма получает с рубля продаж, уменьшилось на 18,75%. Также по сравнению с 2014 отчётным годом рентабельность продаж продолжает падение и составляет 0,89%, что по сравнению с 2013 годом меньше на 0,13 или 12,74%.

Рентабельность затрат (продукции) показывает сколько прибыли имеет предприятие с каждого рубля, затраченного на производство и реализацию продукции. Рентабельность затрат определяется по следующей формуле:

Рз = ЧП / Себестоимость,

где, Рз - рентабельность затрат.

Рентабельность затрат на предприятии за 2012 год равна 1,38%, за 2013 год равна 1,12%. То есть уменьшилось количество прибыли, которую фирма получает с каждого рубля, затраченного на производство и реализацию продукции. Снижение составило 19,19%. Также, в сравнении с 2014 годом снижение значения показателя продолжается и рентабельность затрат на 2014 год составляет 0,97%, что ниже на 0,15 или 13,3% значений 2013 года.

Такая динамика свидетельствует о том, что на предприятие ООО «Автокомплекс» оказали влияние последствия финансового кризиса, однако это не единственная проблема. Причина устойчивой регрессии будет выявлена в следующем параграфе.

Анализ рассчитанных показателей показал, что эффективность деятельности ООО «Автокомплекс» в 2014 году ухудшилась. Предприятие сработало менее прибыльно.

Проведём анализ деловой активности ООО «Автокомплекс». Коэффициенты деловой активности характеризуют эффективность использования предприятием своих средств. Рассчитаем следующие показатели деловой активности на за 2013-2014 гг.:

) коэффициент оборачиваемости активов;

) коэффициент оборачиваемости основных средств;

) коэффициент оборачиваемости дебиторской задолженности;

) коэффициент оборачиваемости запасов;

) коэффициент оборачиваемости оборотных средств.

Коэффициент оборачиваемости активов - отношение выручки от реализации продукции ко всему итогу актива баланса. Данный коэффициент характеризует эффективность использования фирмой всех имеющихся ресурсов, независимо от источников их привлечения, то есть показывает, сколько раз за период совершается полный цикл производства и обращения, приносящий соответствующий эффект в виде прибыли, или сколько денежных единиц реализованной продукции принесла каждая денежная единица активов. Коэффициент оборачиваемости активов определяется по следующей формуле:

Коа = Выручка / Активы,

где Коа - коэффициент оборачиваемости активов.

Коэффициент оборачиваемости активов на предприятии за 2013 год равен 43,56, за 2014 год равен 1,43. Снижение составило 96,72%. В 2014 году данный показатель значительно ухудшился. Таким образом, каждая денежная единица активов принесла в 2014 году в 30 раз меньше денежных единиц реализованной продукции.

Коэффициент оборачиваемости основных средств (фондоотдача) характеризует количество выручки от реализации, приходящейся на рубль основных фондов. Данный коэффициент рассчитывается и анализируется применительно к конкретному предприятию и имеет значение только в динамике. Формула расчёта показателя фондоотдачи представлена ниже:

Фотд = Выручка / ОСср,

где Фотд - фондоотдача;

ОСср - среднегодовая стоимость основных средств.

Коэффициент оборачиваемости основных средств на предприятии за 2013 год равен 72,44, за 2014 год равен 21,32. Снижение составило 70,57%. В 2014 году данный показатель значительно ухудшился. Таким образом, количество выручки от реализации, приходящейся на рубль основных фондов в 2014 году уменьшилось более, чем в три раза.

По коэффициенту оборачиваемости дебиторской задолженности судят, сколько раз в среднем дебиторская задолженность превращалась в денежные средства в течение отчётного периода. Коэффициент рассчитывается посредством деления выручки от реализации продукции на среднегодовую стоимость чистой дебиторской задолженности. Коэффициент оборачиваемости дебиторской задолженности определяется по следующей формуле:

Кодз = Выручка / ДЗср,

где Кодз - коэффициент оборачиваемости дебиторской задолженности,

ДЗср - среднегодовую стоимость дебиторской задолженности.

Коэффициент оборачиваемости дебиторской задолженности на предприятии за 2013 год равен 327,58, за 2014 год равен 7,93. Снижение составило 97,58%. В 2014 году данный показатель значительно ухудшился (более, чем в 40 раз). Данное снижение может сигнализировать о росте числа неплатежеспособных клиентов. Коэффициент оборачиваемости запасов - показатель, характеризующий скорость потребления или реализации сырья или запасов. Коэффициент оборачиваемости запасов определяется по следующей формуле:

Коз = Выручка / ЗЗср,

где Коз - коэффициент оборачиваемости запасов;

ЗЗср - средняя стоимость запасов и затрат.

В целом, чем выше показатель оборачиваемости запасов, тем меньше средств связано в этой наименее ликвидной статье оборотных средств, тем более ликвидную структуру имеют оборотные средства и тем устойчивее финансовое положение предприятия при прочих равных условиях.

Коэффициент оборачиваемости запасов на предприятии за 2013 год равен 362,28, за 2014 год равен 2,67. Снижение составило 99,26%. Таким образом, скорость потребления, реализации запасов в 2014 году уменьшилось более, чем в 135 раз.

Коэффициент оборачиваемости оборотных средств характеризует количество оборотов, которые совершают оборотные средства за определенный период времени. Формула расчёта коэффициента оборачиваемости оборотных средств выглядит следующим образом:

КоОбС = Выручка / ОбСср,

где КоОбС - коэффициент оборачиваемости оборотных средств;

ОбСср - среднегодовая стоимость оборотных средств.

Коэффициент оборачиваемости оборотных средств на предприятии за 2013 год равен 165,6, за отчётный период 2014 год равен 1,55. Снижение составило 99,06%.

Анализ рассчитанных показателей показал, что деловая активность ООО «Автокомплекс» в 2014 году ухудшилась. Предприятие менее эффективно использовало свои средства.

Таким образом можно сделать следующие выводы:

) в 2013 году выручка предприятия значительно снизилась. Также существенно уменьшилась и чистая прибыль ООО «Автокомплекс». Снижение данных показателей также продолжается и в 2014 году. Наблюдается устойчивая регрессия;

) значение рассчитанных показателей финансовой устойчивости, ликвидности, эффективности деятельности, деловой активности предприятия ухудшились в 2013 году. В 2014 году ситуация продолжает ухудшаться и наблюдается устойчивая тенденция.

.3 Маркетинговый анализ предприятия ООО «Автокомплекс»

В предыдущих параграфах был сделан вывод о наличии проблем в организации эффективной работы Сервисного Центра. Теперь необходимо посмотреть на проблему работы Автосервиса и магазина запасных частей под другим углом, с точки зрения маркетинга.

Первоначально необходимо провести внутренний и внешний анализ службы послепродажного обслуживания. Для этого проведем SWOT и PEST анализы. SWOT - метод анализа в стратегическом планировании, заключающийся в разделении факторов и явлений на четыре категории: strengths (сильные стороны), weaknesses (слабые стороны), opportunities (возможности) и threats (угрозы). PEST-анализ - это маркетинговый инструмент, предназначенный для выявления политических (Political), экономических (Economic), социальных (Social) и технологических (Technological) аспектов внешней среды, которые влияют на бизнес компании.

Первым этапом в проведении SWOT анализа определим сильные и слабые стороны службы ППО (послепродажного обслуживания).

Для этого необходимо:

) составить перечень параметров, по которому будем оценивать службу;

) по каждому параметру определить, что является сильной стороной, а что - слабой;

) из всего перечня выбрать наиболее важные сильные и слабые стороны и занести их в матрицу SWOT-анализа.

Для оценки службы воспользуемся следующим списком параметров:

) организация;

) производство;

) инновации;

) маркетинг.

После выявления сильных и слабых сторон (вторым этапом) необходимо проанализировать возможности и угрозы для службы послепродажного обслуживания ООО «Автокомплекс». Методика определения рыночных возможностей и угроз практически идентична методике определения сильных и слабых сторон. Для этого определим:

) Перечень параметров, по которому вы будем оценивать рыночную ситуацию;

) По каждому параметру определим, что является возможностью, а что - угрозой для службы ППО (на данном этапе будет проведен PEST анализ);

) Из всего перечня выберем наиболее важные возможности и угрозы и занесите их в матрицу SWOT-анализа.

Для определения возможностей и угроз воспользуемся следующим списком параметров: спрос; конкуренция; экономические факторы; политические и правовые факторы; научно-технические факторы; социально-демографические факторы; социально-культурные факторы; природные и экологические факторы.

Сопоставление сильных и слабых сторон с рыночными возможностями и угрозами позволит ответить на следующие вопросы, касающиеся дальнейшего развития службы: как можно воспользоваться открывающимися возможностями, используя сильные стороны в организации службы ППО, каких угроз, усугубленных слабыми сторонами, необходимо больше всего опасаться.

Проведя анализ можно сказать, что наиболее сильными сторонами, способствующими реализации рыночных возможностей, являются: система стимулирования сбыта (скидки, бонусы, программы) и современное оборудование. Анализ показал те рыночные возможности, реализация которых имеет смысл и достаточную отдачу в виде финансовых результатов, а также укрепления положительного имиджа предприятия. Это такие возможности, как: увеличение спроса на автомобили, а, следовательно, на услуги по ТО и ТР («новые клиенты»), приверженность покупателя одной марке и высокий рост продаж в премиум сегменте.

Все вышеперечисленные возможности, реализуемые за счет сильных сторон предприятия должны опираться на грамотно выстроенную маркетинговую политику, а также активное взаимодействие службы маркетинга и службы послепродажного обслуживания, так как маркетинговая составляющая является одной из сильных сторон предприятия.

Выводы по сравнению слабых сторон и угроз:

) самыми опасными внешними угрозами для ООО «Автокомплекс» являются: появление нового дилера Chevrolet и Opel, «Планета Авто»; укоренение отрицательной репутации предприятия в сознании потребителей в сфере оказания услуг по ТО и ТР;

) ООО «Автокомплекс» необходимо уделить достаточно большое внимание слабым сторонам, так они очень сильно подкрепляют силу внешних угроз. Самым проблемным местом в службе ППО является низкое качество оказываемых услуг.

Для проведения конкурентного анализа необходимо определить параметры, по которым будут оцениваться конкуренты и ООО «Автокомплекс». Первым параметром выбрано географическое положение автоцентра. Второй характеристикой - ценовой диапазон реализуемой продукции, то есть стоимость автомобилей, предоставленных к продаже, а также стоимость обслуживания данных автомобилей. Третьим параметром оценки выбран сервис (качество обслуживания, отношение к клиенту).

Данные автосалоны являются конкурентами ООО «Автокомплекс», так как оказывают услуги по ремонту автомобилей сторонних марок (данная информация была получена в результате телефонного опроса конкурентов и анализа информации на официальных сайтах дилеров).

Из вышесказанного следует, что у конкурентов достаточно технических и кадровых мощностей для обслуживания марок автомобилей, дилерами которых они не являются. У ООО «Автокомплекс» в этом вопросе существуют некоторые проблемы. Руководство предприятия планирует обслуживать сторонние марки автомобилей, но до этого необходимо найти причины проблем с обслуживанием собственных марок (Chevrolet, Opel, Cadillac). Данные причины, как уже было выяснено, находятся внутри предприятия (из результатов SWOT и PEST анализов), а также подкреплены внешними угрозами.

У многих предприятий-конкурентов существуют конкурентные преимущества, выраженные в различных новшествах, внедренных в работу. Проанализировав официальные сайты конкурентов, а также другую открытую широкому кругу лиц информацию (статистические данные и маркетинговые исследования в специализированных печатных изданиях; проспекты, буклеты, а также информация, полученная у консультантов данных дилеров), были получены данные о конкурентных преимуществах, которые будут использованы при построении стратегии для ООО «Автокомплекс» (в частности, службы послепродажного обслуживания).

Продолжим конкурентный анализ. На очереди второй параметр - ценовой диапазон. Для того чтобы определить конкурентов ООО «Автокомплекс» по техническому обслуживанию и ремонту, необходимо определить конкурентов по реализуемым маркам автомобилей. Это логично, так как, чем выше цена автомобиля, тем дороже его комплектующие и сама конструкция, а, следовательно, и выше стоимость обслуживания и ремонта.

Был проведен следующий анализ. Весь рынок официальных автодилеров был разделен на несколько сегментов. Сегментация проводилась по ценовому критерию и были выделены следующие сегменты: автомобили стоимостью свыше 2,5 млн. руб.; автомобили стоимостью от 1 млн. руб. до 2,5 млн. руб.; автомобили стоимостью от 500 тыс. руб. до 1 млн. руб.; автомобили стоимостью до 500 тыс. руб.

Далее была проанализирована реализация автомобилей за 2014 год. Результаты исследования приведены в таблице 16 (таблица составлена в иерархической последовательности по убыванию уровня продаж за данный период).

Таблица 5 - Продажи автомобилей за 2014 год дилеров Нижнего Новгорода

Наименование дилера

Реализуемые марки

Уровень продаж (шт.)

Автомобили стоимостью свыше 2,5 млн. руб.

«СЕЙХО-МОТОРС»

Toyota, Lexus, Citroen, Peugeot, Mitsubishi, Porsсhe, Skoda

278

«Регинас»

Nissan, Mitsubishi, Hyundai, Infiniti, Kia, Skoda

142

ООО «Автокомплекс»

Chevrolet, Opel, Cadillac

62

«АвтоХаус»

Mercedes-Benz

59

«Планета Авто»

Ford, Land Rover, Volkswagen, Skoda, Chevrolet, Opel

55

«ОМЕГА Мерседес-Бенц»

Mercedes-Benz

48

«Автоцентр Керг»

Volkswagen

19

Автомобили стоимостью от 1 млн. руб. до 2,5 млн. руб.

«СЕЙХО-МОТОРС»

Toyota, Lexus, Citroen, Peugeot, Mitsubishi, Porsсhe, Skoda

703

«Регинас»

Nissan, Mitsubishi, Hyundai, Infiniti, Kia, Skoda

473

«Автоцентр Керг»

Volkswagen

367

Ford, Land Rover, Volkswagen, Skoda, Chevrolet, Opel

232

ООО «Автокомплекс»

Chevrolet, Opel, Cadillac

208

«АвтоХаус»

Mercedes-Benz

90

«ОМЕГА Мерседес-Бенц»

Mercedes-Benz

43

«Сатурн»

Renault, Suzuki

30

Автомобили стоимостью от 500тыс. руб. до 1 млн. руб.

«Планета Авто»

Ford, Land Rover, Volkswagen, Skoda, Chevrolet, Opel

1 250

«Регинас»

Nissan, Mitsubishi, Hyundai, Infiniti, Kia, Skoda

1 100

«СЕЙХО-МОТОРС»

Toyota, Lexus, Citroen, Peugeot, Mitsubishi, Porsсhe, Skoda

1 032

ООО «Автокомплекс»

Chevrolet, Opel, Cadillac

484

«Автоцентр Керг»

Volkswagen

448

«Сатурн»

Renault, Suzuki

427

Автомобили стоимостью до 500тыс. руб.

«Сатурн»

Renault, Suzuki

1 017

«УзДэу»

Daewoo

959

«Регинас»

Nissan, Mitsubishi, Hyundai, Infiniti, Kia, Skoda

785

ООО «Автокомплекс»

Chevrolet, Opel, Cadillac

346

«Планета Авто»

Ford, Land Rover, Volkswagen, Skoda, Chevrolet, Opel

213

«СЕЙХО-МОТОРС»

Toyota, Lexus, Citroen, Peugeot, Mitsubishi, Porsсhe, Skoda

170

«АБС-Моторс»

Geely, Lifan, Faw

167

«Автоцентр Керг»

Volkswagen

15


Проанализировав результаты маркетингового исследования, можно сделать ряд выводов:

. ООО «Автокомплекс» не занимает лидирующих позиций ни в одном из сегментов, но также не является последним дилером по продажам за 2014 год.

. Компания достаточно уверенно чувствует себя в премиум сегменте (автомобили стоимостью свыше 2,5 млн. руб.) и занимает третье место (в натуральном выражении - 62 проданных автомобилей), уступая лишь «СЕЙХО-МОТОРС» и «Регинас».

. Самые низкие показатели по продажам у ООО «Автокомплекс» видны в сегменте, где стоимость автомобилей находится в диапазоне от 1 млн. руб. до 2,5 млн. руб. ООО «Автокомплекс» занимает пятое место, что в натуральном выражении говорит о 208 реализованных автомобилях по сравнению с 703 проданных автомобилей у лидера данного сегмента «СЕЙХО-МОТОРС».

. В третьем сегменте (стоимость автомобилец от 500 тыс. руб. до 1 млн. руб.) ООО «Автокомплекс» занимает четвётое место из шести возможных, что в натуральном выражении говорит о 484 проданных автомобилей. Опасность положения ООО «Автокомплекс» в данном сегменте заключается в том, что первое место занимает «Планета Авто», которая с недавнего времени получила дилерство на марки Chevrolet и Opel. Данные марки являются основными составляющими выручки ООО «Автокомплекс». На данного конкурента ООО «Автокомплекс» обратим больше внимания при дальнейшем анализе.

Проведя анализ по количеству продаж, становится возможным анализ обслуживания (технического обслуживания и ремонта). Проводить анализ конкурентов будем по техническому обслуживанию (сравнивая стоимость нормо-часа у различных дилеров), не захватывая область текущего ремонта. Делаем так по ряду причин:

) большая вероятность погрешности, так как стоимость на услуги текущего ремонта зависит от большого количества параметров;

) техническое обслуживание является систематичным и периодичным процессом.

Стоимость обслуживания в ООО «Автокомплекс» является средней по рынку (в сравнении с марками одного ценового сегмента). Таким образом, делаем вывод о том, что стоимость не является основной причиной падения востребованности услугами технического обслуживания, оказываемыми на предприятии ООО «Автокомплекс».

Далее проведем анализ среди дилеров, входящих в дилерскую сеть General Motors. Данный анализ был проведен в виде маркетингового исследования, на основании которого можно сделать следующие выводы:

) достаточно сильное падение продаж автомобилей оказало влияние на сокращение клиентов, приезжающих на ТО и ТР, но не является единственной причиной,

) полученными результатами маркетингового исследования доказана устойчивая тенденция к падению спроса на услуги ТО.

Перед тем как подвести итог конкурентного анализа, проанализируем последний третий параметр - сервис. Под сервисом в данном случае необходимо понимать качество обслуживания, отношение к клиенту.

Как уже говорилось ранее, необходимо уделить больше внимание одному из конкурентов ООО «Автокомплекс». Это компания «Планета Авто». Данный дилер приобрел право на продажу, а также обслуживание (ТО и ТР) по маркам Chevrolet и Opel в начале 2014 года. Продажи от этих двух брендов являются основой выручки для ООО «Автокомплекс». Поэтому «Планета Авто» является на данный момент основным и самым опасным конкурентом ООО «Автокомплекс». Кроме того, необходимо учесть, что данный конкурент имеет отличную репутацию на рынке (как в продажах, так и в обслуживании), а также постоянно совершенствует свою систему работы. Для конкурирования с такой компанией ООО «Автокомплекс» необходимо уделить особое внимание сервису: качеству оказываемых услуг и отношению к клиентам.

Ранее было выяснено, что тенденция к падению востребованности услуг ТО и ТР, оказываемых ООО «Автокомплекс» имеет устойчивый характер. Также рассмотрели стоимостную составляющую, которая занимает срединное значение по рынку, а, следовательно, не может существенно сокращать спрос на услуги ТО и ТР. Таким образом, остается единственная составляющая, имеющая возможность существенно сократить спрос на услуги - качество. С одной стороны, качество нельзя оценить или пощупать, с другой же - качество является сильнейшим катализатором спроса. Кроме того, необходимо помнить, что на сегодняшний момент имеем рынок покупателя (ситуация, когда покупатель является основной фигурой на рынке), а также отягощенный кризисными явлениями и их последствиями. Именно поэтому данной характеристике (качеству) необходимо уделить достаточное внимание.

Для того чтобы получить ясную картину ситуации с качеством обслуживания в ООО «Автокомплекс» проанализируем результаты обзвона клиентов после прохождения ими технического обслуживания. Имеем следующие результаты. Самые распространенные претензии клиентов представлены в таблице 6.

Таблица 6 - Основные претензии клиентов по обслуживанию

Наименование претензии

Количество клиентов (в процентах)

Длительность обслуживания

81,6

Стоимость обслуживания

75,6

Окончательный счет на оплату значительно превышает предварительную смету

34

Очередь на обслуживание

32

Нет запасных частей в наличии

30

Некачественно обслужили

28

Не берут трубку или занято

26

Неверно сориентировали по времени обслуживания

22

Желание присутствовать при обслуживании

18

Неисправность не устранена

18

Не обнаружили неисправность

16

Не помыли автомобиль после обслуживания

6

Желание получить подробности об обслуживании

4

Нет помещения для приемки-выдачи автомобилей

2

Грубость персонала

2


Из таблицы 6 видно, что основное количество респондентов недовольно длительностью, стоимостью обслуживания, разницей предварительного и окончательного счета, очередью, наличием запасных частей и качество в целом. Необходимо заметить, что стоимость облуживания складывается из стоимости нормо-часа и стоимости запасных частей. Отсюда можно сделать вывод о том, что клиента не устраивает цена запасных частей, так как стоимость н/ч средняя по рынку, что было установлено ранее. Именно над этими параметрами, претензиями клиентов необходимо работать ООО «Автокомплекс» для повышения качества оказываемых услуг.

Таким образом, можно сделать, следующие выводы:

) падение востребованности услугами технического обслуживания, оказываемыми ООО «Автокомплекс» является устойчивой тенденцией;

) основная причина проблем в службе послепродажного обслуживания кроется в сервисе (качестве обслуживания и отношения к клиенту);

) для решения проблем проведен ряд анализов и исследований, которые помогли выявить: сильные стороны предприятия для реализации своих возможностей; слабые стороны, стимулирующие действие и силу внешних угроз;

) в результате конкурентного анализа определено место ООО «Автокомплекс» на рынке автомобильных дилеров;

) определен основной и самый опасный конкурент - «Планета Авто»;

) были проанализированы и структурированы конкурентные преимущества дилеров-конкурентов ООО «Автокомплекс», которые впоследствии будут использованы в построении стратегии развития.

Глава 3. Рекомендации по проведению реинжиниринга на предприятии ООО «Автокомплекс»

.1 Разработка рекомендаций по проведению реинжиниринга на предприятии ООО «Автокомплекс»

В предыдущей главе было установлено, что на предприятии ООО «Автокомплекс» существует проблема - организация работы в службе ППО (послепродажного обслуживания). Было определено, что основной проблемой в службе является падение востребованности услуг ТО (технического обслуживания). Было определено, что явление падения востребованности услуг ТО представляет собой устойчивую тенденцию, а не разовые или сезонные скачки спроса.

В предыдущей главе были выявлены причины проблем в организации работы по техническому обслуживанию. Для устранения таких причин в проекте будет использована практика перехода к процессному подходу к управлению организаций. Учитывая специфику бизнеса предприятия ООО «Автокомплекс» (продажа и обслуживание автомобилей); ситуацию и положение, в котором на данный момент находится предприятие можем сделать вывод о том, что переход на процессный подход является скорее не «данью моде», а острой необходимостью для ООО «Автокомплекс».

Для реализации на практике процессного подхода необходимо создать механизмы эффективного управления, которые позволят достичь целей компании. Чтобы получить механизм эффективного управления компания должна рассматриваться и оцениваться в четырех перспективах, связанных с финансовым состоянием; позицией компании на рынке; внутренними бизнес-процессами; развитием и обучением персонала.

Для реализации процессного подхода на практике необходимо, чтобы бизнес-процессы на предприятии были максимально отлажены и эффективны. В этом нам поможет проведение реинжиниринга бизнес-процессов.

Для закрепления полученных в ходе реинжиниринга бизнес-процессов результатов необходимо постоянное развитие и обучение персонала, изменение сознания коллектива и управленческого персонала. К достижению данной цели поможет приблизиться реинжиниринг бизнеса в целом.

Итак, в данной работе будет проведен реинжиниринг бизнеса компании ООО «Автокомплекс» в целом и реинжиниринг бизнес-процессов по службе послепродажного обслуживания в частности.

Для «прозрачности», понимания ситуации целиком начнем с реинжиниринга бизнеса. Перечислим основные бизнес-задачи автомобильного дилера: управление запасами на складе; управление цепочками поставок; управление взаимоотношениями с клиентами; развитие сервисного направления; оперативность получения информации. Схематично основные бизнес-задачи ООО «Автокомплекс» представлены на рисунке 8.

Рисунок 8 - Основные бизнес-задачи на предприятии ООО «Автокомплекс»

На рисунке 9 видно основные направления деятельности (бизнес-задачи) предприятия. В ходе реинжиниринга бизнеса переведем предприятие на процессный подход к организации работы компании и ее управлению.

Для реализации процессного подхода в ООО «Автокомплекс» была адаптирована «Нелинейная творческая инновационная модель потенциала промышленной организации», разработанная в ГОУ ВПО «Всероссийский заочный финансово-экономический институт». Данная модель представлена на рисунке 9.

Рисунок 9 - Нелинейная творческая инновационная модель потенциала промышленной организации

Данная модель рассматривает деятельность предприятия делением на определенные взаимосвязанные этапы (процессы), при этом процессы постоянно корректируются (усовершенствуются) при анализе внешней среды и индивидуальных разработок (анализах, изменениях) внутри фирмы (в микросреде). Данная модель разработана для промышленного предприятия.

Учитывая специфику деятельности ООО «Автокомплекс» мной на базе данной модели была сформирована модель деятельности для ООО «Автокомплекс». Данная модель представлена на рисунке 10.

Рисунок 10 - Модель деятельности для ООО «Автокомплекс»

На рисунке 10 можно увидеть, что при новой модели организации деятельности компании ООО «Автокомплекс» все основные виды деятельности будут представлять собой скооперированный, взаимосвязанный, а главное, последовательный процесс. Кроме этого, при внедрении новой модели предприятие будет более детально следить за факторами внешней среды и применять результаты исследований данных факторов в улучшение общего процесса работы. Также на предприятии будет выделен отдельный вид деятельности «Деятельность по развитию», который предполагает проведение реинжиниринга бизнес-процессов в рамках всего предприятия и внедрение тотального менеджмента качества.

Вследствие текущих («Реинжиниринг службы ППО») и будущих («Реинжиниринг бизнес-процессов всей компании и внедрение TQM») изменений поменяет и структура организации и стиль управления компанией ООО «Автокомплекс».

Для организации нового стиля управления компанией ООО «Автокомплекс» (что представляет саму суть реинжиниринга бизнеса) была выбрана модель структуры управленческих процессов, которая была также, как и модель организации деятельности, разработана в ГОУ ВПО «Всероссийский заочный финансово-экономический институт». Данная модель представлена на рисунке 11.

Рисунок 11 - Модель управленческих процессов

Данная модель разработана для промышленной организации, но даже учитывая специфику автомобильного бизнеса (дилерство), модель возможно внедрить на предприятии ООО «Автокомплекс» в таком виде, в каком она есть. Единственное, что нуждается в изменении - это определение производства. Для ООО «Автокомплекс» под процессом производства будем понимать процесс продажи автомобилей и оказания услуг по ТО и ТР, так как они являются основными видами деятельности компании (в дальнейшем данные виды деятельности будем отождествлять как основные бизнес-процессы, так как нашей целью является переход к процессной организации работы предприятия и управления им).

Для проведения реинжиниринга бизнес-процессов используются многие методики, сущность которых заключается в определении этапов проведения ВPR. Рассмотрим некоторые из них и выберем наиболее подходящую для ООО «Автокомплекс», учитывая специфику автобизнеса и положения предприятия на данный момент времени. Самыми распространенными методологиями проведения ВPR являются: проект проведения реинжиниринга по Хаммеру/Чампи; методология Давенпорта; методология Манганелли/Клайна; методология «Кодак». После рассмотрения сущности всех представленных методологий выбираем метод «Манганелли/Клайна» с небольшими трансформациями. Далее начнем процедуру ВPR службы послепродажного обслуживания клиентов поэтапно.

. Первый этап ВPR - подготовка. Задачи этапа:

) Определение целей проекта;

) Формирование проектной команды.

Цели проекта:

) Повышение качества обслуживания клиентов;

) Создать эффективную систему закупок. Обеспечить качество закупок;

) Повысить качество сервиса;

) Сократить издержки на работы службы послепродажного обслуживания клиентов ООО «Автокомплекс».

Для формирования проектной команды необходимо, чтобы выполнялись следующие условия:

) в проекте должны быть задействованы сотрудники, знающие все аспекты работы процессов в службе;

) необходим стороннее лицо-консультант, владеющий специальными знаниями в области ВPR;

) привлечение специалистов (сотрудников предприятия) в качестве консультантов по своей специализации;

) создание группы, реализующий и контролирующей процесс ВPR.

Для соблюдения данных условий проектная группа будет иметь основной состав и периодически привлекаемый состав. Кроме этого, на этапе «Трансформации» (по PMI - фаза внедрения) будет создана группа, непосредственно отвечающая за ВPR и контроль его выполнения.

. Второй этап ВPR - Идентификация. Задачи этапа:

) определить критерии процессов, ориентированных на клиента;

) наметить процессы, которые будут подвергнуты реинжинирингу.

Для начала необходимо составить список бизнес-процессов в службе и провести их классификацию. Классификация бизнес-процессов службы ППО представлена в таблице 7.

Таблица 7 - Классификация бизнес-процессов службы ППО

Наименование бизнес-процесса

Обозначение бизнес-процесса

 

Основные бизнес-процессы

Предпродажная подготовка автомобилей

П1

 

Установка дополнительного оборудования

П2

 

Текущий ремонт автомобилей

П3

 

Техническое обслуживание автомобилей

П4

 

Продажа запасных частей

П5

 

Вспомогательные бизнес-процессы

Приемка автовоза с автомобилем

П6

 

Заказ запасных частей

П7

 

Приемка запасных частей

П8

 

Хранение запасных частей

П9

 

Выдача запасных частей для проведения ТО и ТР

П10

 

Приемка автомобиля на ТО и ТР

П11

 

Уборка помещений службы ППО

П12

 

Бизнес-процессы управления

Обучение и повышение квалификации персонала

П13

 

Управление затратами на основные бизнес-процессы

П14

 

Управление финансами службы (ценообразование)

П15

 

Управление взаимоотношениями с клиентами

П16

 

Следующим шагом оцениваем проблемность бизнес-процессов в службе ППО, которая была оценена экспертным путем. Для оценки была выбрана пятибалльная шкала. Были оценены все бизнес-процессы службы ППО и получены следующие результаты (таблица 8).

Таблица 8 - Оценка проблемности бизнес-процессов

Обозначение бизнес-процесса

Степень проблемности бизнес-процесса

П1

2

П2

3

П3

5

П4

5

П5

3

Вспомогательные бизнес-процессы


П6

2

П7

2

П8

4

П9

3

П10

1

П11

5

П12

1

Бизнес-процессы управления


П13

3

П14

3

П15

3

П16

5


Из таблицы 8 видно, что самыми проблемными местами в службе являются:

) текущий ремонт автомобиля;

) техническое обслуживание автомобиля;

) приемка автомобиля на ТО и ТР;

) управление взаимоотношениями с клиентами.

После оценки степеней важности и проблемности бизнес-процессов необходимо построить матрицу ранжирования. Данная матрица разделена на три области:

) высокий приоритет - самые проблемные и самые важные бизнес-процессы. Нуждаются в улучшении в первую очередь. Так называемая красная зона;

) средний приоритет - нуждаются в улучшении после работы с «красной зоной». Данные бизнес-процессы относят к желтой зоне;

) низкий приоритет - бизнес-процессы наименьшей важности и наиболее отлаженные. Так называемая «зеленая зона».

Проанализировав данные матрицы, выделим те самые бизнес-процессы, которые нуждаются в улучшении в первую очередь («красная зона»):

) П1 - текущий ремонт автомобилей;

) П4 - техническое обслуживание автомобилей;

) П11 - Приемка автомобилей на ТО и ТР;

) П16 - Управление взаимоотношениями с клиентами.

В «желтой зоне» - бизнес-процессы, требующие преобразований во вторую очередь находятся П9 - «Хранение запасных частей» и П13 - обучение и повышение квалификации персонала.

Дальнейшим шагом необходимо провести оценку возможности проведения изменений в полученном списке бизнес-процессов из «красной зоны». Данные бизнес-процессы очень тесно связаны и основным препятствием для реализации изменений будет персонал. Руководство в свою очередь заинтересовано в скорейшем проведении изменений, так как на рынке в 2011 году появился сильный прямой конкурент для ООО «Автокомплекс» - это «Планета Авто».

Далее бизнес-процесс П11 - Приемка автомобилей на ТО и ТР является процессом второго уровня. Таким образом, его можно рассматривать как часть технического обслуживания. Кроме этого, придется остановиться только на техническом обслуживании, оставив изменения в процессе текущего ремонта. Причины данного выбора следующие:

) то является прогнозируемой услугой (проводится периодично), поэтому процесс изменений будет более быстрый и эффективный;

) то приносит предприятию больше выручки и таким образом является более приоритетным направлением;

) также выбор проведения изменений в процессе технического обслуживания являются приоритетнее для руководства компании нежели услуга текущего ремонта.

Подводя итог второго этапа реинжиниринга бизнес-процессов говорим о том, что для дальнейшей процедуры реинжиниринга бизнес-процессов как такового выбрана услуга по техническому обслуживанию автомобилей в компании ООО «Автокомплекс».

. Третий этап ВPR - Видение. Задачи этапа:

) описание бизнес-процессов на стадии «as is - как есть»;

) описание бизнес-процессов на стадии «to be - как надо».

Как было сказано ранее к описанию будет представлен процесс технического облуживания автомобилей в компании ООО «Автокомплекс». Так как ранее описания бизнес-процессов в компании не проводилось уместным и логичным считается описание бизнес-процессов вручную. После получения результатов проекта «Реинжиниринг службы послепродажного обслуживания» рекомендуется использовать совмещение «ручного» описания бизнес-процессов и использования специализированных программ.

Ориентируясь на основные претензии клиентов и критерии значимости для клиента было проведено описание бизнес-процессов службы с большей конкретизацией. Результаты описания по первому критерии (или претензии) «формирование окончательного счета на оплату» представлены на рисунке 17.

Для проведения соответствующих перемен предложены следующие мероприятия:

) разработка и внедрение программы по работе с отказами клиентов;

) разработка и внедрение «книги заявок»;

) создание конкурентных преимуществ путем внедрения «группы по качеству»;

) сокращение претензий клиентов через внедрение этапа «осмотр автомобиля мастером-приемщиком».

) внедрение на сайте компании блока, в котором клиент может определить профилактические меры, рекомендованные заводом-изготовителем по VIN коду, а также просчитать примерную стоимость ремонтных работ.

Рисунок 12 - Бизнес-процесс формирования окончательного счета на услуги технического обслуживания ООО «Автокомплекс»

Далее рассмотрим следующий параметр (претензию/критерий) - «Бизнес-процесс движения заявки на ТО (длительность и очередь)». Результаты описания на рисунке 13.

Рисунок 13 - Бизнес-процесс движения заявки на ТО

Для проведения соответствующих перемен предложены следующие мероприятия:

) разработка и внедрение программы по работе с отказами клиентов;

) разработка и внедрение «книги заявок»;

) создание конкурентных преимуществ путем внедрения «группы по качеству»;

) сокращение претензий клиентов через внедрение этапа «осмотр автомобиля мастером-приемщиком»;

) разработка и внедрение программы-модели управления запасом запасных частей;

) внедрение системы видеотрансляции технического обслуживания;

) внедрение на сайте ООО «Автокомплекс» блока, в котором клиент может определить профилактические меры, рекомендованные заводом-изготовителем по VIN коду, а также просчитать примерную стоимость ремонтных работ.

Далее рассмотрим последний параметр (претензию/критерий) - «Бизнес-процесс заказа запасных частей для клиента на техническое обслуживание. Формирование стоимости запасных частей». Результаты описания на рисунке 14.

Рисунок 14 - Бизнес-процесс заказа запасных частей для клиента на техническое обслуживание. Формирование стоимости запасных частей

Для проведения соответствующих изменений предложено следующее мероприятие - разработка и внедрение программы-модели управления запасом запасных частей.

Все предложенные в ходе изменений мероприятия будут освещены и конкретизированы на следующем этапе BPR службы - «Переконструирование» (по PMI - Фаза разработки).

Далее рассмотрим описанные бизнес-процессы на стадии «to be - как надо». Модель бизнес-процессов на данной стадии определяется совмещением экспертного мнения и общего мнения сотрудников, непосредственного связанных с описываемыми бизнес-процессами. Также учитываются основные претензии клиентов.

Рассмотрим результаты описания бизнес-процессов на стадии «to be». Для начала рассмотрим общий процесс получения заявки на ТО. Затем процесс будет рассмотрен более детализировано, поделен на логические этапы. Выделим их:

) бизнес-процесс получения заявки на оказание услуги технического обслуживании на предприятии ООО «Автокомплекс»;

) бизнес-процесс приемки автомобиля и оформления заказ-наряда на предприятии ООО «Автокомплекс»;

) бизнес-процесс проведения работ по техническому обслуживанию и контроля выполнения работ;

) бизнес-процесс контроля качества технического обслуживания на предприятии;

) бизнес-процесс выдачи автомобиля клиенту и опрос после обслуживания на предприятии.

Кроме этого, необходимо описать бизнес-процесс оказания услуги технического обслуживания в табличном варианте с целью получения более ясной картины бизнес-процесса, определения временных рамок для выполнения процесса.

За результаты и протекание процесса данного этапа ответственным является мастер-приемщик. Процесс включает в себя приемку автомобиля от клиента, осмотр, согласование работ и заполнение заказ-наряда. Результатом данного бизнес-процесса является заполненный заказ-наряд на проведение услуги ТО.

Следующим этапом является непосредственно проведение работ по ТО и проведения контроля выполненных работ (рисунок 15).

Рисунок 15 - Бизнес-процесс проведения работ по техническому обслуживанию и контроля выполненных работ

Бизнес-процесс в табличном варианте рассмотрен в таблице 9.

Таблица 9 - Бизнес-процесс проведения работ по техническому обслуживанию и контроля выполненных работ в ООО «Автокомплекс»

№ п/п

Что (вход)

Операция

Что (выход)

Сроки

Исполнитель

1

Заполненный заказ-наряд

Приемка автомобиля мастером цеха

Автомобиль принят мастером цеха

2-3 мин.

Мастер цеха

2

Принятый автомобиль

Направление автомобиля на выполнение работ

Автомобиль направлен определенному работнику цеха

5 мин.

Мастер цеха

3

Автомобиль направлен

Проведение необходимых работ

Работы проведены

В зависимости от марки автомобиля и комплекса работ

Работник цеха

4

Работы по ТО выполнены

Контроль выполненных работ

Определение необходимости в доп. работах. Если Да - следующий пункт. Если Нет - следующий пункт 7

10 мин.

Мастер цеха, мастер-приемщик

5

Необходимы доп. работы

Проведение необходимых работ

Доп. работы проведены

В зависимости от марки автомобиля и комплекса работ

Работник цеха

6

Доп. работы проведены

Контроль выполнения доп. работ

Контроль пройден

10 мин.

Мастер цеха

7

Контроль пройден

ТО проведено

Выполненная заявка клиента

1 мин.

Мастер-приемщик


На данном этапе ответственность поделена между мастером цеха, мастером-приемщиком и работником цеха. Бизнес-процесс заключается в приемке автомобиля мастером цеха, направлении на выполнение работ, само проведение работ, контроль мастером приемщиком выполненных работ, выявление необходимости проведения дополнительных работ. Выходом данного бизнес-процесса является выполненная заявка клиента на проведение ТО.

Описание бизнес-процесса контроля качества технического обслуживания представлено в табличном варианте (таблица 10).

Таблица 10 - Бизнес-процесс контроля качества технического обслуживания на предприятии ООО «Автокомплекс»

Что (вход)

Операция

Что (выход)

Сроки

Исполнитель

1

Выполненная заявка клиента

Проверка качества выполненных работ

Проверка не пройдена. следующий пункт - 2. Проверка пройдена. следующий пункт - 5

5-10 мин.

Группа по качеству

2

Проверка не пройдена

Отправка заявки на доработку

Заявка отправлена

3 мин.

Группа по качеству

3

Заявка отправлена

Процесс выполнения работ по ТО и контролю выполненных работ

Работы проведены

В зависимости от количества и качества недочетов

Мастер цеха, работник цеха, мастер-приемщик

4

Работы проведены

Проверка качества выполненных работ

Проверка пройдена

10 мин.

Группа по качеству

5

Проверка пройдена

Отправка заявки на выдачу

Заявка отправлена

2-3

Группа по качеству


Данный бизнес-процесс является полностью новым для предприятия, так как будет внедрен по окончании реинжиниринга бизнес-процессов службы. Ответственность за процесс возложена на группу качества (далее рассмотрим более подробно состав и деятельность данной группы). Сам процесс включает в себя проверку группой качества выполненных работ и отправку автомобиля либо на следующий этап либо на доработку на предыдущий этап.

Это последний этап бизнес-процесса оказания услуги технического обслуживания в компании ООО «Автокомплекс». Ответственность за результаты данного этапа возлагается на мастера-приемщика, диспетчера и группу по качеству. Процесс включается в себя выдачу автомобиля клиенту, подписание заполненного заказ-наряда, опрос клиента после обслуживания и обработку полученной после опроса информации. На выходе данного процесса и всего ТО получаем выполненную заявку клиента и результаты контроля качества услуги технического обслуживания.

. Этап BPR «Переконструирование».

Данный этап разделен на два подэтапа:

) социальное переконструирование;

) техническое переконструирование.

Задачи этапа:

) информационно-технологическое конструирование для поддержки новых бизнес-процессов;

) создание для персонала новой рабочей среды.

Первый подэтап этапа переконструирования - социальное переконструирование. Мероприятия, предложенные на данном этапе, представлены в таблице 11.

Таблица 11 - Мероприятия социального переконструирования

Мероприятие

Сроки реализации

Ответственный/Исполнитель

Создание системы стимулирования

3 месяца

Начальник службы ППО/начальник отдела запчастей, сервис-менеджер

Внедрение этапа «осмотр автомобиля мастером-приемщиком» в бизнес-процесс ТО

6 месяцев

Сервис-менеджер/Мастер-приемщик

Внедрение «группы по качеству»

6 месяцев

Сервис-менеджер/мастер цеха, работники цеха, маркетолог

Обучение основам BPR и BR исполнительного директора, начальника службы ППО, начальника службы продаж

1 неделя

Исполнительный директор, начальник службы ППО, начальник службы продаж


Второй подэтап этапа переконструирования - техническое переконструирование. Мероприятия, предложенные на данном этапе, представлены в таблице 12.

Таблица 12 - Мероприятия технического переконструирования

Мероприятие

Сроки реализации

Ответственный/Исполнитель

Периодическая оценка инновационного потенциала

3 дня;1 раз в 3 месяца

Исполнительный директор/маркетолог

Внедрение на сайте ООО «Автокомплекс» блока для потребителя

2 недели

Системный администратор/предприятие «Алвик-Сервис»

Внедрение «книги заявок»

1 неделя

Маркетолог/диспетчер

Внедрение программы по работе с отказами клиентов

2 месяца

Маркетолог

Внедрение программы-модели по управлению складским запасом

2 месяца

Начальник отдела запасных частей/кладовщик

Внедрение видео-трансляции ТО

2 недели

Главный механик/стороннее предприятие


Таким образом можно сделать следующие выводы:

) для решения проблемы и ее причин, выявленных в предыдущих разделах данной работы, для службы послепродажного обслуживания компании ООО «Автокомплекс» были прописаны основные бизнес-процессы;

) для проведения процедуры реинжиниринга был выбран бизнес-процесс оказания услуги технического обслуживания. Проведена процедура реинжиниринга с последующим инжинирингом бизнес-процесса на этапе «to be»;

) с целью перехода на процессный метод организации работы и управления, а также для реализации и внедрения бизнес-процессов «как надо» был предложен определенный ряд мероприятий. Детально данные мероприятия будут описаны, а также посчитана эффективность от их внедрения в следующем параграфе.

.2 Стратегия проведения реинжиниринга на предприятии ООО «Автокомплекс»

В предыдущем параграфе для перехода на процессный метод управления и организации работы, а также для внедрения бизнес-процессов на этапе «как надо», был предложен следующий ряд мероприятий:

) периодическая оценка инновационного потенциала;

) внедрение блока для потребителя на сайте ООО «Автокомплекс»;

) внедрение «книги заявок»;

) внедрение программы по работе с отказами клиентов;

) внедрение программы-модели по управлению складским запасом;

) внедрение видеотрансляции технического обслуживания.

Далее рассмотрим все выше предложенные мероприятия более подробно.

. Создание системы стимулирования для персонала. Для проведения всех изменений, разработок и внедрений необходимо создать новую рабочую среду для персонала. Как известно, все новшества встречают сопротивление на начальных этапах. Сопротивление - естественное явление. Для его преодоления необходимо стимулировать изменения в поведении людей. В этих целях используют следующие методы:

) выявление сопротивления и непрерывное измерение готовности к изменению;

) создание и поддержание неудовлетворенности существующим положением;

) обучение новым навыкам;

) вовлечение людей в планирование и внедрение изменений;

) вознаграждения поведения и результатов, необходимых для переходного периода и будущего состояния;

) выделение времени на отвыкание от прежнего состояния;

) проведение плотного запуска с параллельным репозиционированием;

) «сожжение мостов» и «строительство посольств»;

) привлечение сторонников и отстранение противников (проявляя четкость, твердость и сопереживание).

Для создания рабочей среды в компании ООО «Автокомплекс» будем использовать совмещение данных методов.

Для начала рассмотрим варианты реакции персонала на кардинальные изменения. Существует два типа таких реакций: позитивная; негативная.

Опасность данного типа заключается в том, что чем дольше работники не получают информации о проводимых изменениях, тем сильнее и длительней будет фаза «информационного пессимизма» и «антикульминации». Для минимизации данного риска предлагается проведение семинаров, разъяснений для персонала при внедрении изменений.

Такой тип реакции характеризуется начальным непринятием новшеств и поиском возможностей для избежание их осуществления. Для того чтобы сократить влияние негативных тенденций будем применять систему эффективного стимулирования, подробнее о которой будет рассказано далее.

Также необходимо отметить, что заявления руководителей лишь формулируют ценности, а жизнь в них вдыхают системы управления. Менеджеры должны не только произносить речи о необходимости и пользе новых ценностей, но и сами исповедовать их. Новые ценности необходимо сформулировать, культивировать, поощрять и вознаграждать на поддержание новых ценностей.

Как известно, для разных людей необходимо применять разные формы стимулирования. Рассмотрим типологическую модель Герчикова, в которой автор предлагает совмещение форм стимулирования для персонала в зависимости от типа мотивации работника.

В данной модели видно соотношение типов мотивации и форм стимулирования персонала.

Выделяют пять типов мотивации:

инструментальная мотивация. Главный стимулирующий фактор для работника при данном типе мотивации - заработок. Работа для сотрудника данного типа мотивации - источник материальных благ;

профессиональная мотивация. Для работника важно содержание работы, ее предмет, постоянная возможность преодолевать препятствия, возможность профессионального роста. В данном случае, чем больше сотруднику ставится новых задач, тем более он мотивирован в работе и тем более повышается его интерес к компании и его лояльность;

патриотическая мотивация. Патриотическая мотивация предполагает полную отдачу сотрудника компании. Такой работник «загорается» идеей, отдает на ее реализацию все силы, трудится с максимальной отдачей. Существенную часть программы мотивации такого сотрудника составляет поддержание в нем уверенности в том, что он незаменим, а также коллективное признание его успехов и внимание к нему со стороны высшего руководства;

хозяйская мотивация. «Хозяин» - наиболее подходящий тип для руководящей должности при условии, что собственник или вышестоящий менеджер передадут ему максимальную полноту власти. При данном типе мотивации управленец старается взять на себя максимальную ответственность при принятии решений, передача ему таких полномочий и будет лучшим мотивирующим фактором. Лишение же его «власти» приведет к демотивации, снижению эффективности работы, уходу сотрудника;

люмпенизированная мотивация. Выражается в низкой заинтересованности работника к эффективному труду, отсутствии желания повышать свою квалификацию, избегании какой бы то ни было ответственности.

Теперь приведем некоторую классификацию форм стимулирования:

негативные - неудовольствие, наказания, угроза потери работы;

денежные - заработная плата, включая все виды премий и надбавок;

натуральные - покупка или аренда жилья, предоставление автомобиля и др.;

моральные - грамоты, почетные знаки, представление к наградам, доска почета и пр. Моральные формы наиболее многочисленны.

патернализм (забота о работнике) - дополнительное социальное и медицинское страхование, создание условий для отдыха и пр.;

организационные - условия работы, ее содержание и организация;

привлечение к совладению и участию в управлении.

Таким образом, в компании ООО «Автокомплекс», а в частности, в службе ППО, для стимулирования работников на эффективное выполнение своих обязанностей и принятие новшеств будет применяться система стимулирования, основанная на типологической модели Герчикова. Так, каждый работник пройдет тест на определение типа мотивации с целью дальнейшего формирования эффективной политики управления персоналом.

. Внедрение в бизнес-процесс оказания услуги ТО этапа «осмотр автомобиля мастером-приемщиком». С целью сокращения претензий клиентов предлагается внедрить этап «осмотр автомобиля мастером-приемщиком». Для реализации данного изменения мастеру-приемщику необходимо пройти дополнительное обучение.

. Внедрение «группы по качеству». С целью повышения качества обслуживания клиентов (реализации ключевых факторов успеха, выделенных для ООО «Автокомплекс» ранее) предложено внедрение «группы по качеству». В данную группу предлагается включить в рамках совмещений функций мастера цеха, нескольких работников цеха (определяемых по результатам ежемесячной оценки по должностным инструкциям), маркетолога. Для реализации данного нововведения мастеру цеха и выбранным работникам цеха будет необходимо пройти курсы повышения квалификации.

. Внедрение на сайте ООО «Автокомплекс» блока, в котором клиент может определить профилактические меры, рекомендованные заводом-изготовителем по VIN коду, а также просчитать примерную стоимость ремонтных работ.

Для сокращения претензий клиентов и разрыва между первоначальным и окончательным счетом предложено внесение изменений на сайте компании. Изменение предполагает внедрение на сайте ООО «Автокомплекс» блока, в котором клиент может определить профилактические меры, рекомендованные заводом-изготовителем по VIN коду, а также просчитать примерную стоимость ремонтных работ. Такое нововведение было позаимствовано у конкурентов ООО «Автокомплекс». Ответственным предполагается определить системного администратора, а исполнителем является фирма «Алвик-Сервис», которая оказывает ООО «Автокомплекс» услуги по продвижению сайта компании.

. Внедрение «книга заявок». Для минимизации разрыва между первоначальной и окончательной стоимостью на услуги ТО предложено внедрение «книги заявок». Данный инструмент предполагает занесение необходимых данных диспетчером при записи клиента на ТО.

Соотношение и анализ граф «Дата/время обращения» и «Дата/время приема клиента» позволят оценить загруженность производственного персонала службы ППО. Графа «Краткая характеристика работ» необходима для подготовительных работ. На данный момент в компании ООО «Автокомплекс» все заявки заносятся в спец. программу. Однако на данном этапе необходимо добиться «прозрачности» в работе бизнес-процесса. Именно для этого предлагается более простая форма.

. Внедрение программы по работе с отказами клиентов. Для сокращения претензий клиентов (следовательно - повышения качества облуживания, что является одним из ключевых факторов успеха компании ООО «Автокомплекс», рассмотренных ранее) предлагается организация работы с отказами клиентов. В процессе реинжиниринга была разработана форма для работы с отказами клиентов по методологии «библиотека сценариев».

Ответственность за составление базы данных и дальнейшую работу с отказами клиентов предполагается отнести на маркетолога. Данная дополнительная функция для этой должности прописана в должностной инструкции.

. Управление складским запасом. Для реализации ключевого фактора успеха ООО «Автокомплекс» - «Создание эффективной системы закупок. Обеспечение качества закупок» предложено внедрение системы-модели управления закупками в компании.

Для первоначальных изменений в управлении складским запасом предлагается распределить все товары, предлагаемые к продаже, а также необходимые для оказания услуг ТО и ТР, на группы значимости товаров. Таким образом будет проведен первичный этап прогнозирования складского запаса. В зависимости от определенной группы значимости товара будет планироваться количественные закупки.

Для распределения товаров по группам значимости предложена следующая модель:

определить время накопления складского запаса и период обеспеченности, выраженный в месяцах;

распределить товары по группам значимости в соответствии с предложенной моделью.

На первом этапе используем следующую формулу:

Время накопления (в месяцах) = наличие товара/средний расход товара за последние 13 мес.

На втором этапе распределяем товары по группам значимости. В зависимости от группы значимости (0 - максимальный уровень значимости; 9 - минимальный уровень значимости), в которую попадает определенный тип товара, планируем его закупку.

Следующим этапом в управлении уровнем складского запаса предлагается периодическая корректировка распределения товаров по разным группам значимости, используя методику соотношения план/факт. Для реализации данного этапа мной предложена следующая форма.

В дальнейшем, на предприятии (при нормализации финансового положения и повышении инновационного потенциала) возможно проведение автоматизации для управления складским запасом.

. Внедрение периодической оценки инновационного потенциала. Оценка будет проводиться 1 раз в 3 месяца. Обоснование данного периода заключатся в том, что первые результаты от изменений в службе будут видны после внедрения «книги заявок», «программы по работе с отказами клиентов», «блока для потребителя на сайте предприятия», «программы-модели по управлению складским запасом» и создание новой системы стимулирования сотрудников. Так, все выше перечисленные мероприятия будут окончательно налажены и отработаны в течение 2 месяцев, кроме программы стимулирования, которая будет внедряться и совершенствоваться 3 месяца. Следовательно, после этого возможно будет просчитать заново инновационный потенциал для перехода к следующему этапу проведения изменений. Первоначальная оценка инновационного потенциала представлена в данной работе. Инновационный потенциал рассчитан с помощью экспертных оценок, где в качестве экспертов выступали руководство предприятия (исполнительный и генеральный директор), начальники служб (службы ППО и службы продаж), маркетолог.

Также была распределена значимость мнений экспертных групп по долям, в общей сумме составляющим 1 (100%) следующим образом: 0,5; 0,3; 0,2.

Принимая во внимание выше перечисленные критерии, для оценки потенциала была выведена следующая формула:

*0.5+Y*0.3+Z*0.2 = I,

где X, Y, Z - оценки экспертов по пятибалльной шкале;- инновационный потенциал.

Также приведем расшифровку оценок по выбранной пятибалльной шкале:

5 - очень хорошее состояние, полностью удовлетворяющее поставленной инновационной цели, характеризуется как очень сильная сторона инновационного потенциала;

4 - хорошее состояние, удовлетворяющее нормативной модели, не требует изменения - сильная сторона;

3 - среднее состояние, требует ограниченных изменений, чтобы довести до требований нормативной модели;

2 - плохое состояние, требует серьезных изменений, классифицируется как слабая сторона инновационного потенциала;

1 - очень плохое состояние, требует радикальных преобразований, очень слабая сторона.

Проведем расчёт инновационного потенциала, а также рассчитаем максимально высокий потенциал в рамках данной методики, средний уровень, минимально возможный потенциал.

Для оценки инновационного потенциала, согласно выбранной методики, используется 5 блоков, которые оценивают по пятибалльной шкале. Следовательно, максимальная возможная оценка по инновационному потенциалу равна 25. Проведем расчёт максимально возможного уровня инновационного потенциала с учетом количества экспертов и уровнем значимости их мнения. Результаты оформим в таблицу 13.

Таблица 13 - Расчёт максимально возможного уровня инновационного потенциала

Максимально возможного уровня инновационного потенциала

Количество экспертов с уровнем значимости мнения 0,5

Количество экспертов с уровнем значимости мнения 0,3

Количество экспертов с уровнем значимости мнения 0,2

Расчёт MAX

Итого (MAX инновационный потенциал)

25

2

2

1

25*2*0,5 + 25*2*0,3 + 25*1*0,2

45


Аналогичным методом рассчитаем MIN и MIDDLE уровни инновационного потенциала. Результаты по уровням представлены ниже:

МАХ = 45;

MIDDLE = 27;

MIN = 9.

Результаты оценки инновационного потенциала до внедрения предложенных в ходе реинжиниринга мероприятий составляют 26,5. Данный результат говорит о том, что предприятие находится вблизи среднего уровня по инновационному потенциалу, а, следовательно, представляется возможность для проведения изменений с целью улучшения работы предприятия. Однако для преобразований сразу на всем предприятии данного уровня недостаточно. Согласно мнению экспертов данный показатель должен приближаться к 75%. Кроме того, данный уровень определяется с учетом мнения руководства предприятия.

. Последний этап BPR «Трансформация». Итак, переходим к последнему этапу реинжиниринга бизнес-процесса технического обслуживания - «Трансформация». Задачи этапа:

внедрить реконструированные бизнес-процессы;

внедрить новую рабочую среду.

Начало внедрения выше изложенных мероприятий предполагается осуществить в июле 2016 года. Данный процесс занимает 9 месяцев календарного года и заканчивается в конце марта 2017 года.

В данной работе не представляется возможным отследить все изменения, возникающие проблемы, а также оценить эффективность после проведения изменений реальным данным. Поэтому представляется необходимым составления прогноза от внедрения изменений. Для этого будет использован метод экстраполяции тренда, который является наиболее востребованным для прогнозирования будущих объёмов продаж с параллельным учетом воздействия определенных факторов.

Для проведения экстраполяции тренда необходимо первоначально построить сам тренд. Воспользуется данными по предприятию по выручке за услуги ТО и ТР, а также реализованные запасные части. Данные представлены в таблице 14.

Таблица 14 - Данные по реализации за четыре года по услуге ТО и ТР, а также проданным запасным частям

Год

Сумма в тыс. руб.

2010

7 872 574,04

2011

35 394 150,23

2015

37 582 282,16

2016

34 364 918,53


Линия объёма продаж по годам близка к линейной зависимости, которая выражается как

= a + x,

где y - объём продаж;- год;- параметр, характеризующий эффективность от проведённых изменений.

Параметр a задаем равным 10%. Такая цифра обоснована следующим. Снижение продаж в 2014 году по сравнению с 2013 составляет 8,56%. Таким образом, предполагается выйти на уровень предыдущего года, а также прогнозируем небольшой рост на первый год после внедрения изменений - 1,44%. Кроме того, параметр a = 10% является пожеланием руководства ООО «Автокомплекс» и совокупным мнением экспертов, компетентных в оценке эффективности от реинжиниринга бизнес-процессов. Кроме этого, на 2017 год также установлена программа по росту продаж в размере 10%.

Далее необходимо составить бюджет доходов и расходов за период 2016 и 2017 года поквартально.

Таблица 15 - Бюджет доходов и расходов за 2016 год, тыс. руб.

Наименование показателя

1 квартал

2 квартал

3 квартал

4 квартал

Итого

1 Выручка от реализации услуг ТО и ТР, а также запасных частей

9 072,34

9 828,37

8 505,32

10 395,39

37 801,41

2 Себестоимость по элементам затрат

8 349,62

9 045,42

7 827,77

9 567,27

34 790,08

2.1 Амортизационные отчисления

6 095,22

6 603,16

5 714,27

6 984,11

25 396,76

2.2 Затраты на оплату труда

250,49

271,36

234,83

287,02

1 043,70

2.3 Отчисления на социальные нужды

65,13

70,55

61,06

74,62

271,36

2.4 Материальные затраты

1 264,30

1 369,66

1 185,28

1 448,68

5 267,91

2.5 Прочие расходы

465,31

504,08

436,23

533,16

1 938,78

2.6 Общехозяйственные и общепроизводственные расходы

209,17

226,61

196,10

239,68

871,56

3 Коммерческие расходы

300,34

325,37

281,57

344,14

1 251,42

4 Управленческие расходы

171,39

185,67

160,68

196,38

714,12

5 Прибыль от продаж

250,99

271,91

235,30

287,59

1 045,79

6 Проценты к уплате

61,08

66,17

57,26

69,99

254,50

7 Проценты к получению

206,72

223,95

193,80

236,87

861,34

8 Прочие доходы

202,51

219,39

189,86

232,05

843,81

9 Прочие расходы

236,60

256,32

221,82

271,11

985,85

11 Прибыль (убыток) до налогообложения

362,54

392,75

339,88

415,41

1 510,59

12 Налог на прибыль

72,51

78,55

67,98

83,08

302,12

13 Чистая прибыль (убыток)

290,03

314,20

271,91

332,33

1 208,47


Для составления бюджета движения денежных средств необходимо составить бюджет для реализации изменений и внедрений. Данные по приблизительной смете расходов представлены в таблице 16.

Таблица 16 - Приблизительная смета расходов на проведение изменений

Мероприятие

Сроки реализации

Денежные поступления, руб.

Создание системы стимулирования

3 месяца

180 000

Внедрение на сайте ООО «Автокомплекс» блока для потребителя

2 недели

5 000

Внедрение этапа «осмотр автомобиля мастером-приемщиком» в бизнес-процесс ТО

6 месяцев

20 000

Внедрение «группы по качеству»

6 месяцев

60 000

Обучение основам BPR и BR исполнительного директора, начальника службы ППО, начальника службы продаж

1 неделя

40 000

Внедрение видеотрансляции ТО

2 недели

180 000


Заключение

В результате проведённого исследования можно сделать следующие выводы.

Рассмотренные в данной работе теоретические аспекты реинжиниринга бизнес-процессов свидетельствуют, что он сосредоточен в области масштабного перепроектирования деловых процессов в целях получения существенного улучшения совокупности ключевых показателей экономической деятельности предприятия, к которым относятся стоимость, качество, сервис и темпы. Представляя собой комплексное и многогранное понятие, реинжиниринг бизнес-процессов сопряжен с несколькими характеристиками и принципами управленческой деятельности. Реинжиниринг бизнес-процессов, в целом, преследует задачу повышения конкурентоспособности предприятия на рынке.

Как самостоятельный процесс реинжиниринг включает четыре этапа: разработка видения, анализ бизнеса, разработка нового бизнеса и внедрение. Реинжиниринг бизнес-процессов опирается на ряд принципов, которые обеспечивают повышение эффективности экономической деятельности предприятия и рационализацию управленческой деятельности внутри организации.

Условиями успешной реализации проекта реинжиниринга бизнес-процессов выступает мотивация на результат, грамотное руководство, персонал, коммуникационные связи внутри организации, наличие бюджета, достаточного для реализации проекта, технологическая и экспертная поддержка.

В качестве типичных ошибок реинжиниринга бизнес-процессов были выделены следующие: сведение реинжиниринга к улучшению существующих бизнес-процессов; отсутствие системного подхода; неправильная оценка уровня корпоративной культуры компании; непоследовательность, нерациональность и недостаточность бюджета на освоение инновации; планирование момента начала мотивации; субъективные проблемы в рамках реинжиниринга бизнес-процессов. При этом следует отметить, что успешная реализация реинжиниринга неизменно требует значительных временных затрат.

Во второй главе данной работы был проведен анализ деятельности предприятия ООО «Автокомплекс». Сфера деятельности ООО «Автокомплекс» - продажа и сервисное обслуживание автомобилей. Численность персонала в ООО «Автокомплекс» превышает 500 человек. Компания имеет линейно-функциональную структуру управления.

Оказание услуг по техническому обслуживанию и ремонту в ООО «Автокомплекс» выполняет служба по послепродажному обслуживанию. Численность персонала службы по послепродажному обслуживанию составляет 39 человек. В ходе исследования установлена тенденция сокращения клиентов, обращающихся за услугами технического обслуживания и ремонта, что является одной из серьезных проблем в деятельности ООО «Автокомплекс».

Анализ баланса ООО «Автокомплекс» показал резкое изменение его структуры за 2015 год и значительное увеличение валюты баланса, обусловленные ростом оборотных активов и привлечением заемных средств из внешних источников финансирования. В 2015 году в ООО «Автокомплекс» произошло значительное сокращение выручки от реализации на 71,91% и чистой прибыли на 76,93%. Проведённый анализ показателей финансовой устойчивости выявил неустойчивое финансовое положение ООО «Автокомплекс» и существующую зависимость от внешних источников финансирования. При этом была установлена нехватка собственных средств предприятия для покрытия его обязательств. Анализ ликвидности также показал, что ООО «Автокомплекс» не имеет возможности в нужный момент погасить свои обязательства. Оценка эффективности деятельности ООО «Автокомплекс» по показателям рентабельности позволила сделать вывод о том, что предприятие испытывает существенное влияние последствий финансового кризиса. Произведенные расчёты показали снижение рентабельности продаж и рентабельности затрат на протяжении трех последних лет, что характеризует снижение прибыльности на предприятии. Результаты анализа деловой активности ООО «Автокомплекс» свидетельствуют об ухудшении всех показателей в 2015 году, это означает, что эффективность использования имеющихся у компании средств существенно снизилась в 2015 году.

В рамках проведённого маркетингового анализа службы по послепродажному обслуживанию ООО «Автокомплекс» было установлено, что сильными сторонами, которые способствуют эффективной реализации рыночных возможностей, выступают стимулирование сбыта и современное оборудование. Рост спроса на услуги технического обслуживания и ремонта, приверженность покупателя одной марке и высокий рост продаж в премиум сегменте являются для службы по послепродажному обслуживанию ООО «Автокомплекс» теми факторами, которые целесообразно использовать в целях получения финансовой отдачи. Поскольку маркетинговая деятельность является одной из сильных сторон ООО «Автокомплекс», был сделан объективный вывод о необходимости активного взаимодействия службы по послепродажному обслуживанию с маркетинговым отделом. Также было установлено, что наиболее серьезными угрозами для ООО «Автокомплекс» являются появление нового дилера Chevrolet и Opel «Планета Авто», а также укоренение отрицательной репутации предприятия в сознании потребителей в сфере оказания услуг технического обслуживания и ремонта.

В соответствии с результатами проведённого анализа был сделан вывод, что ООО «Автокомплекс» следует повысить внимание к своим слабым сторонам, так как они сильно повышают силу внешних угроз. По итогам анализа было установлено, что наиболее проблемной сферой в деятельности службы по послепродажному обслуживанию ООО «Автокомплекс» является низкое качестве оказываемых услуг. В рамках конкурентного анализа ООО «Автокомплекс» было определено место предприятия на рынке и выявлен основной конкурент, которым является компания «Планета Авто». При этом ООО «Автокомплекс» занимает среднее положение на рынке услуг технического обслуживания и ремонта по стоимости оказываемых услуг. В соответствии с этим был сделан вывод об отсутствии влияния стоимости услуг технического обслуживания и ремонта на снижение количества клиентов, обращающихся в службу по послепродажному обслуживанию ООО «Автокомплекс».

Таким образом, по итогам анализа деятельности службы по послепродажному обслуживанию ООО «Автокомплекс» был сделан вывод, что тенденция снижения количества клиентов, обращающихся за услугами технического обслуживания и ремонта в ООО «Автокомплекс», обусловлена низким качеством оказываемых услуг. В соответствии с этим был произведен анализ результатов опроса клиентов ООО «Автокомплекс» после прохождения ими технического обслуживания. Большинство претензий клиенты высказали к длительности и стоимости обслуживания. Кроме этого, значительное количество претензий касалось разницы предварительной сметы и окончательного счета, длительности ожидания, отсутствия запасных частей и качества обслуживания в целом.

В третьей главе были предложены рекомендации, основанные на проведении реинжиниринга службы по послепродажному обслуживанию.

В частности, в рамках разработки стратегии развития ООО «Автокомплекс» была проработана процедура реинжиниринга бизнеса компании в целом, основанная на переходе к процессному подходу к управлению. Проведённый сравнительный анализ зарубежных и отечественных систем управления также показал целесообразность такого подхода в дилерской компании, так как позволяет сосредоточить усилия на маркетинговой деятельности, сбыте, управлении материальными запасами и закупками. В данной работе для реализации процессного подхода к управлению ООО «Автокомплекс» была применена адаптированная «Нелинейная творческая инновационная модель потенциала промышленной организации», разработанная в ГОУ ВПО «Всероссийский заочный финансово-экономический институт». Согласно данной модели в ООО «Автокомплекс» все основные виды деятельности будут представлять собой скооперированный, взаимосвязанный и последовательный процесс, а также в самостоятельную область будет выделена «деятельность по развитию».

В соответствии с выбранной методологией реинжиниринга были установлены проблемные бизнес-процессы внутри службы по послепродажному обслуживанию ООО «Автокомплекс». По итогам идентификации был сделан вывод, что для дальнейшей процедуры реинжиниринга службы по послепродажному обслуживанию следует выбрать услугу по техническому обслуживанию автомобилей в компании ООО «Автокомплекс».

В рамках реинжиниринга службы по послепродажному обслуживанию ООО «Автокомплекс» в данной работе были предложены следующие мероприятия:

создание системы стимулирования для персонала на основе типологической модели Герчикова;

сокращение претензий клиентов через внедрение этапа «осмотр автомобиля мастером-приемщиком»;

создание конкурентных преимуществ путем внедрения «группы по качеству»;

внедрение на сайте ООО «Автокомплекс» блока, в котором клиент может определить профилактические меры, рекомендованные заводом-изготовителем по VIN коду, а также просчитать примерную стоимость ремонтных работ;

разработка и внедрение «книги заявок» для снижения разрыва между первоначальной и окончательной стоимостью на услуги технического обслуживания за счет повышения «прозрачности» данного бизнес-процесса на основе предложенной формы;

разработка и внедрение программы по работе с отказами клиентов на основе разработанной формы по методологии «библиотека сценариев»;

разработка и внедрение программы-модели управления запасом запасных частей на основе системы распределения товаров по 10 уровням значимости в соответствии;

внедрение системы видеотрансляции технического обслуживания;

периодическая оценка инновационного потенциала.

Первичная оценка инновационного потенциала ООО «Автокомплекс» показала, что он соответствует среднему уровню. После внедрения предложенных мероприятий прогнозируется увеличение данного показателя на 75%, что подтверждает целесообразность реализации разработанных мероприятий по реинжинирингу службы по послепродажному обслуживанию ООО «Автокомплекс».

В соответствии с изменениями в рамках реинжиниринга была проработана новая организационная структура службы по послепродажному обслуживанию. Для службы по послепродажному обслуживанию ООО «Автокомплекс» было предложено использовать процессный тип организационной структуры. Согласно разработанным мероприятиям и стратегии развития для ООО «Автокомплекс» был сформировано видение на ближайшие пять лет.

Для оценки эффективности предложенных мероприятий был использован метод экстраполяции тренда для составления прогноза от внедрения изменений. В соответствии с полученными данными были составлены поквартальные бюджеты доходов и расходов на 2016 и 2017 года. Общая сумма финансирования проведения необходимых изменений была определена в размере 285 000 рублей, финансирование будет осуществлено за счет собственных средств ООО «Автокомплекс». На основе полученных данных были составлены бюджеты движения денежных средств на 2016-2017 гг. По результатам сделанных расчётов был сделан вывод о потенциальной эффективности предложенных мероприятий.

Список использованной литературы

1.      Абдакиев Н.М. Реинжиниринг бизнес-процессов. - М.: Эксмо, 2013. - 229с.

.        Абрамов А.Е. Основы анализа финансовой, хозяйственной и инвестиционной деятельности предприятия: Часть 3. - М.: АКДИ «Экономика и жизнь», 2012. - 451 с.

.        Акулич В.В. Гиляровская Л.Т. Планирование и анализ хозяйственной деятельности. // Финансовый менеджмент. - 2014. - №1. - С. 32-38.

.        Баканов М.И. Теория экономического анализа. - М.: Финансы и статистика, 2012. - 416 с.

.        Бердникова Т.Б. Анализ и диагностика финансово-хозяйственной деятельности предприятия. - М.: ИНФРА-М, 2013. - 212 с.

.        Блошинина Е.Г. Реинжиниринг бизнеса. - М.: Финансы и статистика, 2014. - 252 с.

.        Бовыкин В.И. Новый менеджмент: управление предприятием на уровне высших стандартов; теория и практика эффективного управления. - М.: Экономика, 2012. - 368 с.

.        Бойхман Е.Г. Реинжиниринг бизнеса. - М.: Финансы и статистика, 2012. - 152 с.

.        Вахрин П.И., Селезнева А.Н. Финансовый анализ в коммерческих и некоммерческих организациях: Учебное пособие. - М.: Просвещение, 2012. - 576 с.

.        Воронин В.В. Процессный подход к управлению. Моделирование бизнес-процессов. - М.: РИА «Стандарты и качество», 2013. - 421 с.

.        Ворсон М. Практическое руководство по реинжинирингу бизнес- процессов. - М.: Аудит, 2013. - 112 с.

.        Донцова Л.В., Никифорова Н.А. Комплексный анализ бухгалтерской отчетности. - М.: Дело и сервис, 2012. - 304 с.

.        Елиферов В.Г. Бизнес-процессы: Регламентация и управление. - М.: ИНФРА - М, 2013. - 237 с.

.        Зиндер Е.З. Бизнес-реинжиниринг и технологии системного проектирования. - М.: Центр Информационных Технологий, 2012. - 324 с.

.        Ойхман Е.Г. Реинжиниринг бизнеса. - М.: Финансы и статистика, 2013. - 152 с.

.        Попов Э.В. Реинжиниринг бизнес-процессов и информационные технологии. - М.: МИР, 2012. - 311 с.

.        Репин В.В. Процессный подход к управлению. Моделирование бизнес-процессов. - М.: РИА «Стандарты и качество», 2013. - 421 с.

.        Сапегин А.М. Реорганизация бизнес-процессов. - М.: МИР, 2013. - 311 с.

.        Селиванов В.Г. Бизнес - процессы: Регламентация и управление. - М.: ИНФРА-М, 2012. - 237 с.

.        Селиверстов В.А. Методологический подход к реорганизации деятельности предприятия. - М.: ИНФРА-М, 2012. - 245 с.

.        Тебекин А.В., Касаев Б.С. Менеджмент организации: Учебник. - М.: КНОРУС, 2013. - 458 с.

.        Топтелов А. Выбор информационной системы для управления бизнес-процессами. // Финансовая газета, 2014. - С. 24-29.

.        Ульянов Л.А. Новые методы решения задачи планирования производственной деятельности организации. // Проблемы управления. - 2013. - №1. - С. 26-31.

.        Урков В.Н. Нейролингвистические основы реинжиниринга бизнес-процессов. // Менеджмент в России и за рубежом. - 2014. - №2. - С. 14-21.

.        Уткин П.В. Реформирование производственно-экономических систем на основе реинжиниринга: теория и методология. - Ростов н/Д.: РГЭУ «РИНХ», 2012. - 341 с.

.        Фескон М.Х. Основы менеджмента. - М.: Вильямс, 2012. - 534 с.