Материал: Сменная производительность канатной установки

Внимание! Если размещение файла нарушает Ваши авторские права, то обязательно сообщите нам

Сменная производительность канатной установки















КУРСОВАЯ РАБОТА

по информатике на тему «Сменная производительность канатной установки»

Оглавление

Введение

1.Задача: Сменная производительность канатной установки

2. Пишем программу

3. Схема алгоритма

4. Проверяем работу программы

5. Результаты

Заключение

Литература

Введение

Представляемая технология включает комбинацию трелевки канатной установкой целых деревьев и их обработку, достигая при этом большую производительность труда, чем обычные харвестерные технологии на лесосеках с крутыми уклонами. Другое преимущество этой технологии заключается в том, что исключаются несчастные случаи и проблемы, связанные с эргономикой при работе работой в лесонасаждениях. Все эти преимущества достигаются использованием в технологическом процессе заготовки леса специальной системы машин, главной из которой является канатная установка на базе экскаватора. Технология наилучшим образом подходит для хвойных лесов с доступными лесными дорогами.

1. Задача: Сменная производительность канатной установки

Определить зависимость сменной производительности канатной установки от расстояния трелевки, расстояния подтрелевки и объема трелюемой пачки

Таблица 1 Исходные данные

Расстояние трелевки L; м

Расстояние подтрелевки l, м

Объем пачки Q, м3

Lmin

Lmax

DL

lmin

lmax

Dl

Qmin

Qmax

DQ

100

500

100

0

20

5

3

4

0,5


Теория

Сменная производительность канатной установки вычисляется по формуле:

 

где Т - продолжительность рабочей смены, Т = 420 мин;

tпз - подготовительно-заключительное время, tпз = 30 мин;

j1- коэффициент использования рабочего времени, j1 = 0,8 ¸ 0,85;

j2 - коэффициент использования грузоподъемности, j2 = 0,8 ¸ 0,85;

Q - объем трелюемой пачки, м3;

tц - время одного цикла, мин.

Время цикла определяется по формуле:

трелевка производительность программа

где t1 - время на прицепку груза на лесосеке, t1 = 4 мин;

t2 - время на отцепку груза на погрузочной площадке, t2 = 3 мин;

V1 - скорость движения каретки с грузом, V1 = 4 м/с;

V2 - скорость движения каретки без груза, V2 = 7 м/с;

Lср - среднее расстояние трелевки, м;

 - скорость перемещения крюка на лесосеку,  = 0,5 м/с;

 - скорость подтаскивания пачки к несущему канату,  = 1 м/с;

lср - среднее расстояние подтрелевки, м.

Найти зависимость П от независимых переменных L, l и Q.

2. Пишем программу


program ZADACA2_5;crt;:text;,Ln,Lk,hL:integer;,Yn,Yk,hY:integer;,Qn,Qk,hQ:real;,IL,nY,IY,nQ,IQ:integer;,tpz,F1,F2,t1,t2,V1,V2,V11,V12,tc:real;P:real;:=420;:=30;:=0.8;:=0.8;:=4;:=3;:=4;:=7;:=0.5;:=1;:=t1+t2+(V1+V2)/(V1*V2)*L+(V11+V12)/(V11*V12)*Y;:=((T-tpz)*F1*F2*Q)/tc;

clrscr;

writeln(‘ программа нахождения сменной производительности канатной установки’);

writeln('Расстояние трелевки L ( нач шаг кон)');

readln(Ln,hL,Lk);

writeln('Расстояние подтрелевки l ( нач шаг кон)');

readln(Yn,hY,Yk);

writeln('Объем пачки Q ( нач шаг кон)');

readln(Qn,hQ,Qk);;(H,'otvet2.txt');(H);('р.трел|р.подтрел|Vпачки|ВремяЦ|См.произв');(H,'r.trel|r.podtrel|Vpachki|VremC|Sm.proizv');:=Qn;Q<=Qk+hQ/2 do:=Yn;Y<=Yk+hY/2 do:=Ln;L<=Lk+hL/2 do(L:6,' | ',Y:6,' | ',Q:5:1,' | ',tc:5:3,'|',P:5:3);(H,L:6,' | ',Y:6,' | ',Q:5:1,' | ',tc:5:3,'|',P:5:3);:=L+hL;;:=Y+hY;;:=Q+hQ;;(H);;.

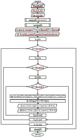
. Схема алгоритма

Рис. 1

Вводим исходные данные через пробел

         100   500

         5       20

         0,5    4

Получаем ответ: ответ сохраняется в виде текстового файла.

5. Результаты


r.trel|r.podtrel|Vpachki|VremC|Sm.proizv

| 0 | 3.0 | 46.286|16.178

| 0 | 3.0 | 85.571|8.751

| 0 | 3.0 | 124.857|5.997

| 0 | 3.0 | 164.143|4.562

| 0 | 3.0 | 203.429|3.681

| 5 | 3.0 | 61.286|12.218

| 5 | 3.0 | 100.571|7.445

| 5 | 3.0 | 139.857|5.354

| 5 | 3.0 | 179.143|4.180

| 5 | 3.0 | 218.429|3.428

| 10 | 3.0 | 76.286|9.816

| 10 | 3.0 | 115.571|6.479

| 10 | 3.0 | 154.857|4.835

| 10 | 3.0 | 194.143|3.857

| 10 | 3.0 | 233.429|3.208

| 15 | 3.0 | 91.286|8.203

| 15 | 3.0 | 130.571|5.735

| 15 | 3.0 | 169.857|4.408

| 15 | 3.0 | 209.143|3.580

| 15 | 3.0 | 248.429|3.014

| 20 | 3.0 | 106.286|7.045

| 20 | 3.0 | 145.571|5.144

| 20 | 3.0 | 184.857|4.051

| 20 | 3.0 | 224.143|3.341

| 20 | 3.0 | 263.429|2.843

| 0 | 3.5 | 46.286|18.874

| 0 | 3.5 | 85.571|10.209

| 0 | 3.5 | 124.857|6.997

| 0 | 3.5 | 164.143|5.322

| 0 | 3.5 | 203.429|4.294

| 5 | 3.5 | 61.286|14.255

| 5 | 3.5 | 100.571|8.686

| 5 | 3.5 | 139.857|6.246

| 5 | 3.5 | 179.143|4.877

| 5 | 3.5 | 218.429|3.999

| 10 | 3.5 | 76.286|11.452

| 10 | 3.5 | 115.571|7.559

| 10 | 3.5 | 154.857|5.641

| 10 | 3.5 | 194.143|4.500

| 10 | 3.5 | 233.429|3.742

| 15 | 3.5 | 91.286|9.570

| 15 | 3.5 | 130.571|6.691

| 15 | 3.5 | 169.857|5.143

| 15 | 3.5 | 209.143|4.177

| 15 | 3.5 | 248.429|3.517

| 20 | 3.5 | 106.286|8.219

| 20 | 3.5 | 145.571|6.001

| 20 | 3.5 | 184.857|4.726

| 20 | 3.5 | 224.143|3.898

| 20 | 3.5 | 263.429|3.316

| 0 | 4.0 | 46.286|21.570

| 0 | 4.0 | 85.571|11.667

| 0 | 4.0 | 124.857|7.996

| 0 | 4.0 | 164.143|6.083

| 0 | 4.0 | 203.429|4.908

| 5 | 4.0 | 61.286|16.291

| 5 | 4.0 | 100.571|9.927

| 5 | 4.0 | 139.857|7.139

| 5 | 4.0 | 179.143|5.573

| 5 | 4.0 | 218.429|4.571

| 10 | 4.0 | 76.286|13.088

| 10 | 4.0 | 115.571|8.639

| 10 | 4.0 | 154.857|6.447

| 10 | 4.0 | 194.143|5.143

| 15 | 4.0 | 91.286|10.937

| 15 | 4.0 | 130.571|7.646

| 15 | 4.0 | 169.857|5.878

| 15 | 4.0 | 209.143|4.774

| 15 | 4.0 | 248.429|4.019

| 20 | 4.0 | 106.286|9.394

| 20 | 4.0 | 145.571|6.858

| 20 | 4.0 | 184.857|5.401

| 20 | 4.0 | 224.143|4.454

| 20 | 4.0 | 263.429|3.790

Заключение

В настоящие время, все чаще и чаще, в организациях является приоритетным - внедрение новых продуктов и услуг, освоение новых сегментов рынка, повышение рентабельности деятельности организации, оптимизация материальных и человеческих ресурсов. Основная масса инновационных процессов реализуется организациями разного уровня и масштаба, и такие процессы выступают, не как самостоятельная цель, а как средство лучшего решения производственных и коммерческих задач организации, добивающейся высокой прибыльности. В этих обстоятельствах инновация изначально нацелена на практический, коммерческий, результат.

В данных условиях актуальной становится инновационная деятельность, которая позволяет организации быстро и адекватно реагировать на изменения внешней среды путем выпуска новой или усовершенствованной продукции или услуги, внедрения новых технологий производства, сбыта, усовершенствования системы внутриорганизационного управления. Содержание инновационной деятельности, ее характерные черты и особенности находят отражение в таком базисном понятии, как инновация.

Литература

1 Матвеев А.Н. Механика и теория относительности. М.: Высш. шк. 2008.

Калиткин Н.Н. Численные методы: учебное пособие для студентов. М.: Наука, 2008.

3 Алексеев В.Е., Ваулин А.С., Петрова Г.Б. Вычислительная техника и программирование. М: Высш. Шк. 2006.

Семакин И.Г., Шестаков А.П. Основы программирования: Учебник. М: Мастерство, 2012.