Ограничения в достижении необходимого коэффициента усиления. Схемы сдвига уровня постоянного напряжения.

Усилители исп-ся в электронной измерительной аппаратуре, сис-мы автомат. Регулиров. Измерения радио и телевизионных устройств, в различных управляющих системах.
При проектировании необходимо решать задачи
Согласование с источником питания
Согласование с нагрузкой
Обеспечение связи между усилительными каскадами
В отсуствии сигнала на входе усилителя на его выходе должна отсуствовать не только переменная составляющая. Данная задача решается с помощью делителя напряжения на R5 и R6, которые подбираются таким образом что бы напряжение средней точки делителя соответствовало напряжению на коллекторе транзисторов VT2 с R4 на базу VT1.

При этом полезный сигнал почти не ослабляется, а поглащенное постоянное напряжение соответствует напряжению стабилизации.
Недостатки:
напряжение стабилизации имеет разброс
так как стабилитрон работает в предпробойной области, то он носит шум
для обеспечения небольшого динамического сопротивления необходим большой ток стабилизации, который ограничивает Р утечки и уменьшает сопротивление нагрузки для транзисторв БТ1.
Дрей нуля – изменяющейся вых. напряжение при 0 вх. Сигнале
Способы уменьшения дрейфа:
термостабилизация усилителя
стабилизация напряжения питания
использование элементов с улучшиными характеристиками
Входной сигнал у входа с помощью модулятора преобразования сигнала U1, затем происходит усиление с помощью усиления переменного тока, так как усилители переменного тока напряжения дрейфа не передается от каскада к каскаду из-за наличия разделительных емкостей, то данная схема характеризуется значительно меньшим напряжением дрейфа.
Операційним підсилювачем (ОП) називається ППС, який виконаний в інтегральному виконанні (у вигляді мікросхеми), має великий коефіцієнт (сотні тисяч) підсилення в широкому діапазоні частот (від нуля до одиниць мегагерц).
Структура операційного підсилювача

Основу ОП становить диференціальний каскад який
використовується як вхідний каскад підсилювача.
Вихідним каскадом ОП, як правило, є емітер ний повторювач, що забезпечує необхідну навантажувальну здатність всієї схеми.
проміжний каскад, який здійснює основне підсилення струму і напруги ОП. В ОП
Вихідний каскад повинен забезпечити малий вихідний опір ОП і струм, достатній для живлення передбачуваного навантаження.
Ідеальний ОП Поняттям ідеального операційного підсилювача (ІОП) дуже зручно користуватися під час аналізу і розрахунку схем із ОП,
Параметри ідеального ОП:
![]()
нескінченний повний вхідний опір;
нульовий повний вихідний опір;
вихідна напруга дорівнює нулю за рівних напруг на обох входах ;
нескінченна ширина смуги пропускання.
Принцип «уявної землі» вхідна напруга і струм ОП дорівнюють нулю.
Схема інвертувального підсилювача на основі ОП зображена на рис.

Рис. Схема інвертувального підсилювача
Якщо подавати напругу Uвх2 на інвертувальний вхід ОП, вихідна напруга Uвих буде змінюватися у протифазі до напруги Uвх2. У схемі інвертувального підсилювача використовується від’ємний зворотний зв’язок. Напруга зворотного зв’язку через резистор Rзз подається на інвертувальний вхід підсилювача
У ході дослідження підсилювача слід з’ясувати залежність коефіцієнта підсилення ОП від параметрів схеми.
За першим законом Кірхгофа можна записати рівняння вхідного струму
Iоп= Івх+ І33.
Якщо врахувати, що Rвх=¥, то Iоп=0, а Івх = -І33.
Результуюча
вхідна напруга ОП
може
бути визначена за другим законом
Кірхгофа:
а) для вхідного контура Uo=Uвх2-ІвхR1;
б) для вихідного контура Uo=Uвих – І33R33.
Зваживши, що U0=Uвих /KU0П®0 , і врахувавши, що Івх = -І33 , отримуємо таку пропорцію: Uвх2/R1=-Uвих/R33. Звідси коефіцієнт підсилення інвертувального підсилювача
KU=Uвих /Uвх2= - R33/R1.
Отже, коефіцієнт підсилення КU залежить від пасивних елементів R33 та R1.
Неінвертувальий підсилювач (рис. 5) підсилює напругу Uвх1 в КU разів, зберігаючи на виході знак напруги Uвх1. У підсилювачі утворюють від’ємний зворотний зв’язок за напругою. Напруга U1 зворотного зв’язку з опору R1 подається на інвертувальний вхід. Значення напруги зворотного зв’язку

Рис. 5. Схема неінвертувального підсилювача
,
оскільки Іоп®0.
За другим законом Кірхгофа вхідна напруга операційного підсилювача Uo дорівнює
Uо=U1 -Uвх1.
Зваживши, що U0=Uвих /KU0П®0 та, підставивши в останнє рівняння значення U1, одержимо
Uвх1=Uвих×R1 /(R1+R33).
Тоді коефіцієнт підсилення неінвертувального підсилювача
KU=Uвих
/Uвх1
.
Якщо прийняти R33=0, то отримаємо повторювач вхідної напруги з коефіцієнтом підсилення КU =1.
6. Інвертувальний суматор на ОП.

7. Неінвертувальний суматор на ОП.



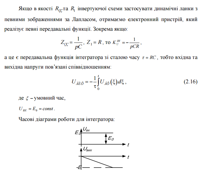
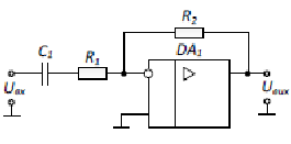
8. Інтегратори на ОП. Диференціатор на основі ОП.



9. Компаратори на основі ОП.


10. Активні фільтри на ОП. Класифікація активних фільтрів. Фільтри низьких частот.
Акти́вний фі́льтр — один з видів аналогових електронних фільтрів, в якому присутній один або декілька активних компонентів, наприклад транзистор або операційний підсилювач.
У активних фільтрах використовується принцип відділення елементів фільтру від решти електронних компонентів схеми. Часто буває необхідно, щоб вони не впливали на роботу фільтру.
Існує декілька різних типів активних фільтрів, деякі з яких також мають і пасивну форму:
Фільтр високих частот — не пропускає частоти нижче за частоту зрізу.
Фільтр низьких частот —не пропускає частоти вище за частоту зрізу.
Смуговий фільтр — не пропускає частоти вище і нижче за деяку смугу.
Режекторний фільтр — не пропускає певну обмежену смугу частот.
Активні фільтри мають наступні переваги:
Забезпечують високий вхідний опір, тому не погіршують експлуатаційні дані схеми.
Покращують розв'язку. Оскільки перебудовувані секції фільтру не пов'язані між собою.
Підсилюють сигнал.
Котушки індуктивності в них можуть бути замінені конденсаторами. Особливо в схемах на ОП. Конденсатори зазвичай менш дороги і більш доступні.
Фі́льтр
ни́зьких часто́т — фільтр, який
пропускає низькі частоти, та послаблює
частоти, розташовані вище частоти
відсікання фільтру.
На малюнку зображена схема фільтру на основі RC-ланцюга, який відсікає високочастотні коливання. Реактивний опір конденсатора зменшується з частотою, а отже конденсатор пропускає тільки високочастотні сигнали, й тим краще, чим вища частота. У результаті на високих частотах конденсатор шунтує сигнал. На виході такого чотириполюсника залишиться лише сигнал низької частоти.
Характерна частота RC фільтру:
.
Фільтр
високих частот послаблює вихідну напругу
на всіх частотах, нижчих за частоту
зрізу
.


Схема ФВЧ першого порядку
Передавальна функція ФНЧ першого порядку має вигляд
![]()
Смуговий фільтр
Смуговий фільтр пропускає сигнали у певній смузі пропускання а за її межами
послаблює
АЧХ смугового фільтра


Генератори, що формують синусоїдальні коливання, називають генераторами синусоїдальних, або гармонічних, коливань.
За принципом роботи і схемною побудовою розрізняють генератори із самозбудженням (автоколивальні генератори) і генератори із зовнішнім (незалежним) збудженням
Структурна схема автогенератора із ланкою позитивного зворотного зв’язку

Джерел оживлення Активний елемент Коливальна система Ланка зворотного зв’язку
У автогенераторах керування роботою схеми відбувається за рахунок, як правило, позитивного зворотного зв'язку, що забезпечує стійкий режим
самозбудження на необхідній частоті.


Для самозбудження підсилювача, тобто для перетворення спочатку виниклих коливань на незгасні, необхідно на вхід підсилювача подавати частину вихідної напруги, що перевищує вхідну або однакова з нею за величиною і збігаються за фазою.
Схеми триланкових фазообертальних ланцюжків


Ланцюг частотно-залежного зворотного зв'язку ввімкнений між виходом та інвертувальним входом підсилювача.