Материал: схема пту

Внимание! Если размещение файла нарушает Ваши авторские права, то обязательно сообщите нам

Тема № 3

ПРИНЦИПИАЛЬНАЯ ТЕПЛОВАЯ СХЕМА ПАРОВОЙ ТУРБИННОЙ

УСТАНОВКИ

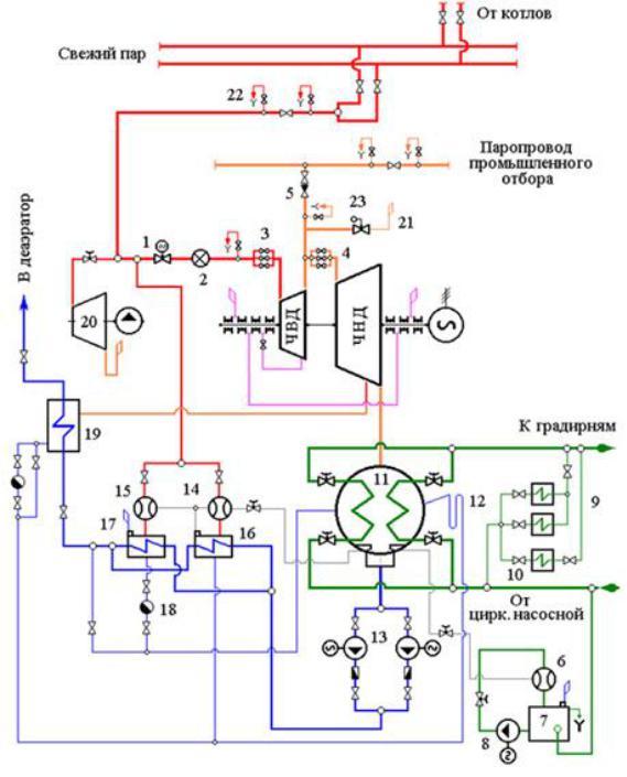
Тепловая схема установки показана на рис. 3.1. и включает в себя следующие основные элементы: турбину, конденсатор, конденсатные насосы, паровые и водяные эжектора, охладители паровых эжекторов, подогреватель низкого давления, турбомасляный насос, регулятор пара уплотнений, масло-

и воздухоохладители.

Деаэраторы, питательные насосы и подогреватель высокого давления являлись общими для обеих турбоустановок и относились к общей схеме ТЭЦ МЭИ, поэтому они представлены на схеме, рассмотренной в теме № 2.

Из общего паропровода ТЭЦ пар поступает в турбину через главную паровую задвижку 1 (ГПЗ), стопорный клапан 2 и регулирующие клапаны 3

части высокого давления (ЧВД) турбины. Пройдя проточную часть ЧВД, состоящую из одной двухвеечной регулирующей ступени и шести ступеней давления, пар направляется в камеру регулируемого отбора. Здесь поток разделяется: одна часть отводится в магистраль отборного пара (МОП) давлением 0,5 МПа, а другая через регулирующие клапаны 4 части низкого давления турбины (ЧНД) - в проточную часть. Проточная часть ЧНД состоит из одной одновенечной регулирующей ступени и девяти ступеней давления. Конструктивно ЧВД и ЧНД объединены в один цилиндр (корпус).

После ЧНД отработавший пар сбрасывается в конденсатор 11. Попадая на трубки с охлаждающей циркуляционной водой, пар конденсируется, и конденсат сливается вниз в конденсатосборник. Отсюда он забирается конденсатными насосами 13 и прокачивается через систему регенерации низкого давления до деаэраторов. Вакуум в конденсаторе, образующийся благодаря конденсации пара при температуре 30 – 35 °С, необходимо поддерживать на требуемом уровне. Это осуществляется эжекторной установкой, которая обеспечивает непрерывное удаление воздуха, проникающего через неплотности корпуса конденсатора и вместе с паром.

2

Рис. 3.1. Тепловая схема турбоустановки.

1 - главная паровая задвижка; 2 - стопорный клапан; 3 - регулирующие клапаны ЧВД; 4 - регулирующие клапаны ЧНД; 5 - обратный клапан на линии отбора; 6 - водоструйный эжектор; 7 - водяной бак; 8 - насос водоструйного эжектора; 9 - воздухоохладители генератора; 10 - маслоохладители; 11 - конденсатор; 12 - гидрозатвор; 13 - конденсатные насосы; 14 - пароструйный эжектор первой ступени; 15 - пароструйный эжектор второй ступени; 16 - охладитель эжектора первой ступени; 17 - охладитель эжектора второй ступени; 18 - конденсатоотводчик; 19 - подогреватель низкого давления; 20 - масляный турбонасос; 21– выхлоп в атмосферу; 22 - дренаж; 23 –предохранительный клапан.

3

Турбина № 1имеет две эжекторных установки: с пароструйным 14, 15 и

водоструйным 6 эжекторами. В заводскую поставку турбины входит пароструйный эжектор, а водоструйный является резервным.

Пароструйный эжектор двухступенчатый; каждая ступень, получающая пар из магистрали свежего пара (до ГПЗ), имеет свой охладитель пара. Охладители пара включены в схему регенерации низкого давления сразу после конденсатных насосов. За счет теплоты конденсации паровой струи эжекторов происходит нагрев конденсата турбины, который двумя параллельными потоками проходит через охладители эжекторов первой и второй ступеней. Как видно из схемы, с паровым пространством конденсатора соединяется только первая ступень парового эжектора 14, струя пара, выходящая с большой скоростью из сопла эжектора, подсасывает паровоздушную смесь из конденсатора и сбрасывает ее в охладитель 16. Здесь большая часть пара из смеси конденсируется, а оставшаяся несконденсированной паровоздушная смесь захватывается струей пара эжектора второй ступени 15. В охладителе второй ступени 17 происходит конденсации всего оставшегося пара и сброс воздуха в атмосферу.

Конструктивно обе ступени парового эжектора вместе с охладителями выполнены в одном корпусе, установленном на отметке обслуживания турбины. Подогретый в охладителях эжекторов конденсат направляется далее в подогреватель низкого давления 19. В ПНД греющей средой является пар из нерегулируемого регенеративного отбора турбины (отбираемый из ЧНД) и пар из регулятора уплотнений.

Таким образом, регенеративный подогрев конденсата осуществляется в двух охладителях эжекторов, одном ПНД и далее в деаэраторах и ПВД.

Часть основного конденсата турбины может возвращаться в конденсатор по линии рециркуляции, если уровень в конденсатосборнике начинает падать. Перераспределение потоков конденсата осуществляется с помощью регулятора уровня в конденсатосборнике. Дренаж греющего пара охладителей эжекторов и ПНД самотёком направляется в конденсатор. Чтобы исключить «проскок» греющего пара в конденсатор (где давление наименьшее), на

4

линиях отвода дренажей ставят гидрозатвор 12 или конденсатоотводчик 18.

Охладители эжекторов и ПНД могут быть отключены от тепловой схе-

мы с помощью обводных трубопроводов и задвижек.

Водоструйный эжектор 6 работает по тому же принципу, что и паро-

струйный, но вместо паровой создается водяная струя. Для этого к водяному соплу насосом 8 подается вода под давлением 0,4 МПа. Захватываемая водя-

ной струей из конденсатора паровоздушная смесь вместе с водой сбрасыва-

ется в водяной бак 7; из бака вода снова попадает в насос и водоструйное со-

пло. Утечки воды в баке восполняются циркуляционной или водопроводной водой.

Циркуляционная охлаждающая вода после градирен подается циркуля-

ционными насосами в конденсатор, на заполнение и подпитку бака водо-

струйного эжектора, а также в маслоохладители 10 турбины и газоохладите-

ли 9 генератора. Сброс воды из масло- и газоохладителей осуществляется в водоприемник циркуляционных насосов, поэтому давление воды в маслоох-

ладителях не выше давления масла. Предусмотрен также подвод охлаждаю-

щей воды к масло- и воздухоохладителям от городского водопровода (в лет-

нее время).

На тепловой схеме турбоустановки предусмотрен регулятор пара уп-

лотнений, который автоматически поддерживает постоянное давление пара в системе концевых уплотнений турбины. Это давление должно быть несколь-

ко выше атмосферного, чтобы предотвратить присосы воздуха. В зависимо-

сти от режима работы турбины заданное давление обеспечивается либо отво-

дом избытка пара из системы уплотнений в ПНД или в ЧНД, либо подводом в нее свежего пара из главного паропровода. При пуске турбины и работе на малых нагрузках в уплотнения подается свежий пар. О работе системы уп-

лотнений судят по интенсивности парения из вестовых труб. Турбомасляный насос 20 используется при пуске турбины для создания давления масла, а при нормальном режиме эксплуатации он находится в постоянной готовности к пуску. Пар к турбине масляного насоса подводится из магистрали свежего пара; сброс отработавшего пара турбонасоса осуществляется в атмосферу.

5

В целом тепловая схема турбоустановки обеспечивает эксплуатацию турбины не только в номинальном, пусковом и других расчетных режимах,

но также предусматривает защиту от развития аварий. Это достигается уста-

новкой различных предохранительных клапанов: на выхлопном патрубке турбины, на трубопроводе от регулируемого отбора пара и других.

Технические характеристики основного и вспомогательного

 

оборудования

 

Турбина № 1

 

1.

Завод-изготовитель турбины - АО «Производственное объединение Ка-

лужский турбинный завод» (АО «ПО КТЗ»).

 

2.

Номинальная электрическая мощность турбины -

6000 кВт.

3.

Номинальное число оборотов -

3000 об/мин.

4.Направление вращения ротора - против часовой стрелки, относительно прохождения пара через проточную часть.

5.Номинальные параметры пара перед стопорным клапаном:

давление -

4,0 МПа

температура -

до 450 °С

6.

Номинальное давление в регулируемом отборе -

0,5 МПа

7.

Максимальный расход пара в производственный отбор -

40

т/ч

8.

Номинальная температура охлаждающей воды -

20

°С

9.

Номинальное давление отработавшего пара -

5 кПа

(при конденсационном режиме, номинальной мощности, номинальной тем-

пературе охлажденной воды и расходе ее 770 м3/час).

10. Турбина допускает длительную работу при номинальной мощности и но-

минальной величине отбора, при следующих отклонениях параметров пара

от номинальных:

 

а) при повышении начальных параметров пара:

 

давления -

до 4,2 МПа,

температуры -

до 450 °С;

6) при снижении начальных параметров пара: