Материал: Розрахунок двигуна постійного струму

Внимание! Если размещение файла нарушает Ваши авторские права, то обязательно сообщите нам

Розрахунок двигуна постійного струму

Зміст

Вступ

. Описова частина

.1 Призначення, переваги та недоліки двигуна постійного струму

.2 Принцип роботи двигуна постійного струму

.3 Будова двигуна постійного струму

.4 Види збудження в двигунах постійного струму та його характеристики

. Розрахункова частина

.1 Розрахунок габаритних розмірів ДПС паралельного збудження МП-12

.2 Розрахунок природньої механічної характеристики ДПС паралельного збудження МП-12

.3 Розрахунок пускових характеристик ДПС паралельного збудження МП-12

.4 Розрахунок робочих характеристик ДПС паралельного збудження МП-12

Список використаної літератури

Вступ

Електричні машини постійного струму широко застосовуються в різних галузях промисловості.

Значного поширення електродвигунів постійного струму пояснюється їх цінними якостями: високими пусковим, гальмівних та перевантажувальним моментами, порівняно високим швидкодією, що важливо при реверсуванні і гальмуванні, можливістю широкого і плавного регулювання частоти обертання. Електродвигуни постійного струму використовують для регульованих приводів, наприклад, для приводів різних верстатів і механізмів. Потужності цих електродвигунів досягають сотень кіловат. У зв'язку з автоматизацією управління виробничими процесами і механізмами розширюється область застосування малопотужних двигунів постійного струму загального застосування потужністю від одиниць до сотень ват.

У залежності від схеми живлення, обмотки збудження машини постійного струму поділяються на кілька типів (з незалежним, паралельним, послідовним і змішаним збудженням).

Спочатку створювалися машини постійного струму. Надалі вони значною мірою були витіснені машинами змінного струму. Завдяки можливості плавного і економічного регулювання швидкості обертання двигуни постійного струму зберігають своє домінуюче значення на транспорті, для приводу металургійних верстатів, в кранових і підйомно-транспортних механізмах. У системах автоматики машини постійного струму широко використовуються в якості виконавчих двигунів, двигунів для приводу стрічкопротяжних самозапісивающіх механізмів, як тахогенератором та електромашинних підсилювачів.

1. Описова частина

.1 Призначення, переваги та недоліки двигуна постійного струму

Одна і та сама машина має властивість працювати як двигуном так і генератором. Машини постійного струму дуже рідко використовують в якості генератора частіше як двигун. Електричний двигун постійного струму призначений для перетворення електричної енергії в механічну. Двигун постійного струму мають значні переваги перед двигунами інших типів:

. Допускають поступове регулювання швидкості обертання вала різними способами:

А) Зміною напруги;

Б) Зміною опору в колі якоря, введення додаткового опору;

В) Зміною магнітного потоку;

. Створювати великий пусковий момент. У генераторах постійного струму є можливість плавно регулювати ЕРС у широких межах.

Недоліки машин постійного струму є : габаритність, висока ціна, а також вони дорогі в обслуговувані.

Галузь застосування електричних двигунів постійного струму. Враховуючи усі переваги та недоліки електричних двигунів постійного струму з різними способами збудження, двигуни з паралельним збудженням використовують у механізмах, що потребують постійної швидкості обертів вала (у верстатах, вентиляторах тощо); двигуни з послідовним збудженням використовують як тягові двигуни електровозів, трамваїв тощо; двигуни зі змішаним збудженням використовують у механізмах із маховиками (часто це двигуни тролейбусів).

1.2 Принцип роботи двигуна постійного струму

Відповідно до принципу обертовості електричних машин, спрощена модель може бути використана для забезпечення принципу дії двигуна. Для цього потрібно відключити навантаження генератора і підвести до щіток машини напругу від джерела постійного струму. До щітки «а» підключити знак «+», а до щітки «в» «-», то в обмотці якоря з’явиться струм. В результаті взаємодії цього струму з магнітним полем постійного магніту (обмотки збудження) з’являться електромагнітні сили, які створивши електромагнітний момент, почнуть обертати якір. При повороті якоря на 180 градусів електромагнітні сили не змінять свого напряму, хоча провідники обмотки якоря поміняються місцями і виявляться під полюсами іншої полярності. Пояснюється це тим, що завдяки колектору одночасно з переходом провідника обмотки якоря із зони дії одного полюса в зону дії іншого, в ньому міняється і напрямок струму. Таким чином призначення в колектора і щіток, полягає в зміні напрямку струму в провідниках обмотки якоря при їх переході із зони магнітного полюса однієї полярності в зону полюса іншої полярності.


В процесі роботи електродвигуна постійного струму щітки, ковзаючи по поверхні колектора, що обертається, послідовно переходять з однієї пластини колектора на іншу. При цьому відбувається перемикання паралельних секцій обмотки якоря і зміна струму в них. Зміна струму відбувається в той час, коли виток обмотки замкнутий щіткою накоротко. Цей процес перемикання і явища, пов’язані з ним, називаються комутацією. У момент комутації в короткозамкнутій секції обмотки під впливом власного магнітного поля наводиться ЕРС самоіндукції. Результуюча ЕРС викликає в короткозамкнутій секції додатковий струм, який створює нерівномірний розподіл густини струму на контактній поверхні щіток. Ця обставина вважається основною причиною іскріння колектора під щіткою. Якість комутації оцінюється за мірою іскріння під збігаючим краєм щітки і визначається по шкалі ступенів іскріння. Якщо збільшити число провідників в обмотці якоря і число пластин колектора, то обертання якоря двигуна стає стійким і рівномірним. Стартер електродвигуна постійного струму служить для створення нерухомого магнітного поля машини і складається із станини, головних і додаткових полюсів. Станина служить для кріплення основних і додаткових полюсів і є елементом магнітного ланцюга даної машини. На головних полюсах розташовані обмотки збудження, призначені для створення магнітного поля машини, на додаткових полюсах є обмотка, що служить для поліпшення умов комутації.

Принцип дії двигуна постійного струму заснований на законі Біо-Савара і Лапласа: при протіканні струм по провідниках обмотки якоря, які розміщені в магнітному полі, на них діють електромагнітні сили F, які утворюють обертовий момент двигуна. Напрям дії сили (момента) визначається за правилом лівої руки.

Принцип роботи двигуна. По провіднику (рис б) тече електричний струм силою I, виникає електромагнітна механічна сила , що діє по колу якоря. Ця сила є причиною руху, тому її напрямок збігається з напрямком швидкості ν обертання вала. ЕРС E за правилом "правої руки" спрямована проти напрямку струму і називається проти-ЕРС. Проти-ЕРС компенсується зовнішньою напругою мережі U.

.3 Будова двигуна постійного струму

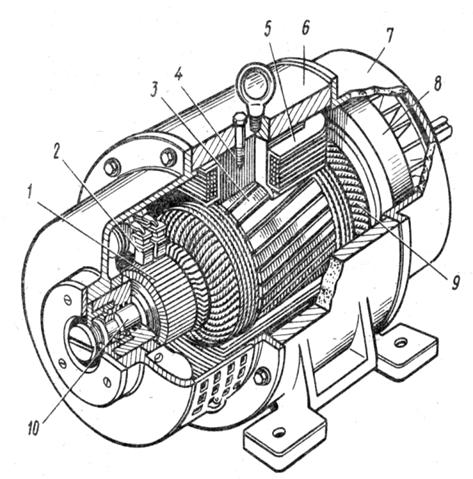
Двигун постійного струму, як і будь-яка інша електрична машина, складається з двох основних частин: нерухомої, яка називається статором і призначена в основному для створення магнітного потоку, і обертової, яка називається ротором - якорем і в якій відбувається процес перетворення електричної енергії в механічну. Між нерухомою і обертовою частинами знаходиться повітряний проміжок.


-колектор, 2-щітки, 3 і 9-сердечник і обмотка якоря, 4-головний полюс, 5-котушка обмотки збудження, 6-станина(корпус), 7-підшипниковий щит, 8-вентелятор, 10-вал.

Статор складається з основних полюсів, призначених для створення основного магнітного потоку, додаткових полюсів, які розміщені між основними полюсами і призначені для покращення комутації.

Якір становить циліндричне тіло, яке обертається в просторі між полюсами і складається із зубчастого осердя, обмотки якоря і колектора.

Дамо короткий опис основних конструктивних елементів машини постійного струму.

Основні полюси. Основний полюс складається із осердя, яке зазвичай набирається на шпильках з листової електротехнічної сталі завтовшки 0,5-1 мм, надітої на осердя полюсної котушки, по якій проходить струм збудження. З боку, оберненого до якоря, осердя закінчується полюсним наконечником. Основне завдання полюсного наконечника - полегшити проходження магнітного потоку крізь повітряний проміжок. Краї полюсного наконечника легко скошені, щоб розподіл магнітного потоку під полюсом зробити більш плавним. У механічному відношенні полюсний наконечник потрібний для кращого кріплення котушки, надітої на осердя полюса. Котушка намотана на гільзу з ізоляційного матеріалу і закріплена на спеціальному каркасі, надітому на осердя. Для кращого охолодження котушки її часто ділять за висотою на 2 або декілька частин, між якими залишають вентиляційні канали необхідної ширини. Полюси прикріпляються до ярма за допомогою болтів.

Додаткові полюси. Додатковий полюс, як і основний, складається із осердя, що закінчується полюсним наконечником, і намотаної на осердя котушки, яка вмикається послідовно з обмоткою якоря. Додаткові полюси розташовуються строго посередині між головними полюсами і прикріплюються до станини болтами. Осердя додаткових полюсів часто але не завжди, виготовляються з листової електротехнічної сталі.

Станина. Станиною називають нерухому частину машини, до якої кріплять основні і додаткові полюси і за допомогою якої двигун кріпиться до фундаменту. Частина станини, яка слугує для проведення магнітного потоку основних та додаткових полюсів, називається ярмом. Станина виготовляється із сталі або чавуну з розняттям або без нього залежно, головним чином, від потужності машини. Якщо ж діаметр якоря не перевищує 35-45см, то крім полюсів до станини кріпляться ще підшипникові щити, в закріплені щитові підшипники, призначені для обертання вала якоря. Якщо ж діаметр щита перевищує 1 м, то зазвичай переходять на стоякові підшипники, які встановлюються окремо від станини на фундаментній плиті машини. Щитові, а інколи стоякові підшипники виконуються як підшипники кочення, тобто як кулько - або роликопідшипники. Стоякові підшипники найчастіше виконують як підшипники ковзання, переважно, з кільцевим змащенням. У машинах з великим діаметром якоря до станини часто кріпиться щіткова траверза. Отже, конструктивні форми станини доволі різноманітні. Якір. На початковому етапі розвитку машини постійного струму використовували масивні якорі різної форми: Т-подібні, дискові, кільцеві. Тепер використовують виключно барабанні зубчасті якорі, які виготовляються з листової електротехнічної сталі відповідної марки.

Осердя якоря виготовляється з листової сталі, складеної в напрямі, перпендикулярному до осі машини. Лист сталі має зубчастий вигляд. При низьких частотах перемагнічування (20-50 Гц) товщина листа становить звичайно 0,5 мм. Окремі листи ізолюються один від одного тонкою плівкою лаку або шаром оксиду, який утворюється на поверхні сталі. Товщина ізоляції 0,03-0,05мм. Така будова якоря має зменшувати вихрові струми, що виникають в осерді під час його обертання в магнітному полі і напрямлені паралельно до осі машини. Вихрові струми призводять до втрат енергії, яка переходить в тепло. При масивному якорі ці втрати були б дуже великі, що призвело б до зменшення віддачі машини і надмірного її нагрівання.

Якщо довжина якоря більша ніж 30 см, то його осердя складається з декількох пакетів. Номінальна ширина пакета-4-6см. Для кращого Охолодження між пакетами залишають так звані радіальні вентиляційні канали завширшки 8-10мм. Замість радіальних каналів часто влаштовують в осерді якоря осьові канали. Для надання осердю належної жорсткості крайні листи пакетів роблять зі сталі завтовшки 1-2 мм. Осердя якоря спресовується з обох боків за допомогою натискних пристроїв, які по-особливому кріпляться на валу або стягуються шпильками. В осьовому напрямі довжина якоря перевищує довжину полюса на 2,5-5 мм з кожного боку. Це роблять для того, щоб звести до мінімуму зміни провідності магнітного кола, які виникають під час невеликих осьових переміщень якоря (хід якоря). Для покращення охолодження машини малої потужності можна обмежитися прикріпленням до осердя якоря спеціальних крилець. У машинах більшої потужності зазвичай насаджують на вал спеціальний вентелятор.

А) якір без обмотки. Б) стальний лист сердечника якоря. 1-натискні шайби, 2-зубець, 3-паз, 4-вентеляційний отвір.

двигун постійний струм збудження

Обмотка якоря. Сучасна обмотка якоря складається із секцій, які виготовляються на особливих шаблонах і вкладаються в пази осердя. Обмотка надійно ізолюється від якоря і закріплюється в пазах найчастіше за допомогою спеціальних дерев’яних клинів. Лобові частини обмотки, тобто частини її, які виступають із пазів, кріпляться за допомогою бандажів зі сталевого немагнітного дроту або склострічки.

Види секцій обмоток якоря: а - петльова, б - хвильова

Колектор. Обмотка якоря під’єднується до колектора, який становить циліндричне геометрично правильне тіло, яке складається по колу з окремих мідних пластин спеціальної форми. Колекторні пластини надійно ізолюються між собою (найчастіше за допомогою міканітових прокладок завтовшки 0,6-1мм) і від корпуса машини (за допомогою міканітових манжет). Колекторна пластина разом з ізоляцією між нею і сусідньою пластиною утворюють колекторну поділку. Обмотка з колекторними пластинами з’єднуються за допомогою особливих хомутиків, які надягають на кінці секцій і впадають в кінці колекторних пластин.


Для сполучення якоря машини із зовнішнім колом слугує щітковий пристрій, який складається із щіткової траверзи, щіткових пальців і щіткотримачів, призначених для утримування щіток.

У машинах малої потужності траверса кріпиться до підшипникового щита, а в машинах більшої потужності - до станини. Переважно траверса виконується так, щоб її можна було повертати на невеликий кут для встановлення в необхідному положенні. Траверза має приливи, в яких закріплюється щіткові пальці круглого або прямокутного перерізу, надійно ізольовані від корпусу. Кількість пальців звичайно дорівнює кількості полюсів. Щітковий палець служить для кріплення одного або частіше декількох щіткотримачів, які складаються з обойми, в яку поміщають щітку, пристрою для регулювання сили натиску щітки на колектор (наприклад, пружини) і гнучкого тросика для проходження струму між щіткою і пальцем щіткотримача.

Щіткотримачі мають різне конструктивне виконання залежно від типу ы умов роботи машини. В сучасних електромашинах застосовуються вугільні, графітні, мідно - і бронзо-графітні щітки. Щітки мають різні розміри (переріз від 16-20 до 1000-1200 мм2) залежно від величини струму і по колу колектора зазвичай перекривають дві-три колекторні поділки. Всі щіткотримачі однієї полярності з’єднуються між собою збірними шинами, які, своєю чергою, приєднуються до зовнішніх затискачів машини.

Повітряний проміжок. У машинах постійного струму малої потужності повітряний проміжок між нерухомої і обертовою частинами машини становить всього 0,5-3мм, а в машинах великої потужності доходить до 10-12мм. Отже, за абсолютною величиною проміжок невеликий, однак він сильно впливає на характеристики машини та її роботу.