УСЛОВНЫЕ СОКРАЩЕНИЯ
автоматизированный нефтепродукт резервуарный перекачка
АВР - автоматическое включение резерва;
АРМ - автоматизированное рабочее место;
АСУ - автоматизированная система управления;
АСУ ПТ - автоматизированная система управления пожаротушением;
АСУ ТП - автоматизированная система управления технологическим процессом;
БРУ - блок ручного управления;
ВВ - высоковольтный выключатель;
ЗРУ - закрытое распределительное устройство;
ИБП - источник бесперебойного питания;
КТС - комплекс технических средств;
МН - магистральный нефтепровод;
МНА - магистральный насосный агрегат;
МНС - магистральная насосная станция;
МПСА - микропроцессорная система автоматики;
НБ - нефтебаза;
НП - наливной пункт;
НПС - нефтеперекачивающая станция;
ОПС - охранно-пожарная сигнализация;
ПДК - предельно-допустимая концентрация;
ПЛК - программируемый логический контроллер;
ПНА - подпорный насосный агрегат;
ПНС - подпорная насосная станция;
ПО - программное обеспечение;
ППКОП - прибор приемно-контрольный охранно-пожарный;
ПС - пожарная сигнализация;
РВС - резервуар вертикальный стальной;
РВСП - резервуар вертикальный стальной с понтоном;
РВСПК - резервуар вертикальный стальной с плавающей крышей;
РГС - резервуар горизонтальный стальной;
РП - резервуарный парк;
САР - система автоматического регулирования;
СИКН - система измерений количества и показателей качества нефти;
СОУЭ - система оповещения и управления эвакуацией людей при пожарах в зданиях и сооружениях;
ССВД - система сглаживания волн давления;
УСО - устройство связи с объектом;
ЭД - электродвигатель;
Развитие нефтегазовой промышленности сегодня в значительной степени зависит от дальнейшего совершенствования эксплуатации и обслуживания систем трубопроводного транспорта из отдаленных регионов в промышленные центральные районы страны.
Оптимальный режим эксплуатации магистральных нефтепроводов заключается в максимальном использовании их пропускной способности при минимальных энергозатратах. В значительной степени этот режим определяется работой нефтеперекачивающих станций (НПС), устанавливаемых по трассе нефтепровода. Длина участков нефтепровода между НПС рассчитывается исходя из расчетов гидравлического сопротивления и привязки станции к населенным пунктам, источникам водоснабжения, электроэнергии и т.д.
Нефтеперекачивающая станция - предприятие трубопроводного транспорта, служащее для перекачки сырой нефти или нефтепродуктов. НПС сооружаются на нефтяных промыслах, нефтеперерабатывающих заводах, нефтебазах и магистральных нефтепроводах.
На магистральном нефтепроводе различают:
1) Головную нефтеперекачивающую станцию, находящуюся в начале магистрального нефтепровода.
2) Промежуточные нефтеперекачивающие станции, расположенные по трассе нефтепровода на расстояниях, определяемых гидравлическими расчётами.
Головная НПС располагается вблизи нефтяных сборных промыслов или нефтеперерабатывающих заводов и предназначается для приёма нефти или нефтепродуктов и для обеспечения их дальнейшей перекачки по трубопроводу. Все объекты, входящие в состав перекачивающих станций, можно разделить на две группы:
1) объекты основного (технологического) назначения;
2) объекты вспомогательного и подсобно-хозяйственного назначения.
К первой группе относят:
· основную и подпорную насосные станции (насосные цеха);
· резервуарный парк;
· сеть технологических трубопроводов с площадками фильтров и камерами задвижек или узлами переключения;
· узлы учёта;
· камеру пуска-приёма очистных устройств, совмещённую с узлами подключения к трубопроводу;
· узлы предохранительных и регулирующих устройств.
В зависимости от исполнения электродвигателей, установка насосов и электродвигателей может быть осуществлена в общем зале или в разных залах насосной. Если двигатели в насосной установлены в невзрывобезопасном исполнении, то между залами насосных агрегатов и электродвигателей имеется разделительная стенка.
Ко второй группе относят:
· понижающую электростанцию с открытым и закрытым распределительными устройствами;
· комплекс сооружений по водоснабжению станции;
· комплекс сооружений по водоотведению бытовых и промышленных стоков;
· котельную с тепловыми сетями;
· инженерно лабораторный корпус;
· пожарное депо;
· узел связи;
· механические мастерские;
· мастерские контрольно-измерительных приборов (КИП) и автоматики;
· гараж;
· административно - хозяйственный блок с проходной;
· складские помещения для оборудования и т. д.
Головные НПС являются наиболее ответственной частью всего комплекса магистрального трубопровода и во многом определяют его работу в целом. На них выполняют следующие основные технологические операции:
· прием и учет нефти или нефтепродуктов;
· закачку их в резервуарный парк для краткосрочного хранения;
· откачку нефти или нефтепродуктов в трубопровод;
· прием, запуск очистных, разделительных и диагностических устройств.
Кроме того, производят внутристанционные перекачки (перекачку из резервуара в резервуар, перекачку при зачистке резервуаров и т. д.). На головных станциях можно производить подкачку нефти или нефтепродуктов с других источников поступления, например с других трубопроводов.
Промежуточные НПС предназначены для повышения давления перекачиваемой жидкости в трубопроводе. Они имеют в своем составе в основном те же объекты, что головные перекачивающие станции, но вместимость их резервуаров значительно ниже, либо они отсутствуют (в зависимости от принятой схемы перекачки). Отсутствуют на промежуточных НПС узлы учета, подпорная насосная (при отсутствии резервуарного парка).
НПС «Рязань» является головной станцией. Она расположена в конце нефтепровода «Горький - Рязань 1» (диаметром 700мм.) и «Горький - Рязань 2» (диаметр 500мм.)
Часть нефти НПС отправляет на Рязанский нефтеперерабатывающий завод через систему учета нефти для осуществления коммерческих расходов. Также нефть через магистральный нефтепровод отправляется на Московский НПЗ.
В состав технологических сооружений НПС «Рязань» с рабочим давлением до 6,3 МПа входит:
· магистральная насосная;
· подпорная насосная;
· резервуарный парк;
· система регулирования давления (САРД);
· блок-бокс системы сглаживания волн давления (ССВД);
· площадка фильтров-грязеуловителей (ФГУ);
· емкость сбора утечек нефти и дренажа;
· емкости ССВД, аварийного сброса нефти;
· площадка насосов откачки из емкостей ССВД;
· технологические трубопроводы с узлами запорной арматуры;
· узел пропуска СОД.
1.
ОПИСАНИЕ ОСНОВНОГО ОБОРУДОВАНИЯ, ВХОДЯЩЕГО В СОСТАВ РЕЗЕРВУАРНОГО ПАРКА НПС
«РЯЗАНЬ»
1.1 Резервуары
В состав резервуарного парка входят:
· Резервуар №4 РВСП 10000;
· Резервуар №5 РВСП 10000;
· Резервуар №6 РВСП 20000;
· Резервуар №3 РВСП 10000;
· Резервуар №7 РВСП 5000;
Резервуары №№ 4,5,6 являются рабочими, а №№3,7 - аварийного сброса.
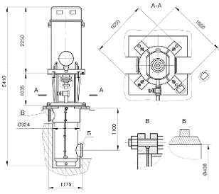
Цилиндрические резервуары вертикальные РВСП-10000.
Стальные резервуары служат для хранения нефти и нефтепродуктов (бензина, дизельного топлива, керосина, мазута), технических спиртов, аммиачной воды, сахарных сиропов сжиженных газов и других жидкостей, в том числе как резервуары для топлива, нефтяные резервуары.
Резервуар вертикальный стальной объемом 10000 мі может быть в двух
исполнениях: без понтона (РВС-10000) и с понтоном (РВСП-10000).
Рис. 1.1. Конструкция резервуара РВСП.
Резервуар РВСП-10000 состоит из следующих основных конструктивных элементов:
· конического днища;
· цилиндрической стенки;
· стационарной крыши;
· понтона;
· лестницы и площадки;
· технологического оборудования.
Таблица 1.1. Технические характеристики резервуара.
Резервуар РВСП-10000
Параметры
Значения
Объем, мі
10000
Диаметр, мм
28500
Высота, мм
17880
Днище резервуара РВСП-10000
Толщина центральной части, мм
5
Толщина окраек, мм
10
Количество окраек
16
Марка стали
09Г2С-12
Стенка резервуара РВСП-10000
Количество поясов
12
Марка стали
ВСт3пс4
Масса конструкций резервуара РВСП-10000, кг
Стенка
120924
Днище
30898
Крыша
54648
Лестница
1680
площадки на крыше
5019
люки и патрубки
2595
комплектующие конструкции
2986
каркасы и упаковка
21484
Общая масса
240243
Рис. 1.2. Конструкция резервуара РВСП.
Основными элементами резервуаров с плавающей крышей являются:
· коническое днище;
· цилиндрическая стенка;
· плавающая крыша;
· ветровое кольцо (балконная площадка);
· лестницы и площадки;
· технологического оборудования.
Конструкция понтона резервуара РВСП-10000.
Для резервуаров большого объема применяются алюминиевые однодечные
понтоны. Конструкция понтона из алюминия состоит из настила, трубчатых
поплавков, балок жесткости и опорных стоек. Настил соединяется в единую
поверхность с помощью системы балок, которая не только обеспечивает
герметичность соединений, но и создает совместно с поплавками необходимую
жесткость всей конструкции.
Рис. 1.3. Конструкция понтона для резервуара РВСП.
Понтон алюминиевый состоит из: 1) настил, 2) верхняя балка, 3) нижняя
балка, 4) поплавок, 5) периферийная юбка, 6) периферийный затвор, 7)
противоповоротное устройство, 8) люк-лаз, 9) кабель заземления, 10) дренажное
устройство, 11) стационарная опора, 12) направляющая резервуара, 13) затвор
направляющей.
Для опирания на днище резервуара понтон оснащен плавающими опорными
стойками, которые в зависимости от требований могут быть постоянной и
переменной высоты.
Цилиндрические резервуары вертикальные РВСП-20000 и РВСП-5000.
Резервуары РВСП-20000 и РВСП-5000 аналогичные по конструкции и не имеют
существенных отличий от РВСП-10000, за исключением объема 20000м3 и
5000м3 соответственно.
1.2 Подпорные агрегаты
Агрегатом на НПС называют двигатель, подключенный к насосу.
Электродвигатель ВАОВ2-560 M4
Электродвигатель является ключевым звеном в механизме, обеспечивая его
работоспособность.
Рис. 1.4. Внешний вид электродвигателя ВАОВ2-560 M4.
Электродвигатель взрывозащищенный серии ВАОВ - асинхронный трехфазный с
короткозамкнутым ротором обдуваемый. Применяются такие электродвигатели для
привода нефтяных подпорных насосов типа НПВ.
Таблица 1.2. Структура условного обозначения.
ВАОВ
взрывозащищенный асинхронный обдуваемый вертикальный
2, 3
номер серии
450, 560, 630, 710, 800
условная высота оси вращения
S, M, L, LA, LB
условная длина станины
4, 6
число полюсов
Асинхронный электродвигатель представляет собой устройство, работающее за
счет переменного тока, преобразуя электрическую энергию в механическую. В этом
устройстве частота вращения ротора не равна частоте вращения магнитного поля.
Бесперебойная и надежная работа асинхронного двигателя обеспечивается
соблюдением необходимых условий: высота над уровнем моря, на которой работает
двигатель, не должна превышать 1000 м; температура окружающей среды варьируется
от -40 до +40°С; относительная влажность воздуха не должна превышать 90% (при температуре
+25°С), запыленность воздуха для закрытых двигателей менее 10 мг/м3, 2мг/м3 -
для защищенных.
Для нестандартных условий производятся двигатели особого исполнения.
Взрывозащищенные асинхронные электродвигатели исключают возможность взрыва за
счет заключения элементов двигателя, напрямую взаимодействующих с
электричеством, во взрывонепроницаемую оболочку. Такая оболочка выдерживает
давление взрыва внутри, не давая ему выйти в окружающую среду.
Таблица 1.3. Технические характеристики электродвигателя ВАОВ2-560 M4.
Входные параметры
Тип сети
трехфазная 4-х проводная
Номинальное входное напряжение
6000 В
Рабочий диапазон входных напряжений
4800-6300 В
Частота входного напряжения
50 Гц
Выходные параметры
Номинальная мощность
400 кВт
Синхронная частота вращения
1500 об/мин
cos Ф
0,88
КПД (при номинальной нагрузке)
95,0 %
Iпуск/Iном
6,0 А
Момент инерции двигателя / ротора
28 кг * м2
Конструктивное исполнение
Исполнение по взрывозащите
1ExdIIBT4
Способ охлаждения
ICA 0151
Конструктивное исполнение по способу монтажа
IM 4011
Степень защиты (двигателя / коробки выводов)
IP54
Габариты (ДхВхШ)
1150х2005х1520 мм
Масса (исполнение IM1001)
3400 кг
Насос НПВ-600-60
Вертикальный электронасосный агрегат с центробежным одноступенчатым
насосом с рабочим колесом одностороннего входа. Предназначен для перекачивания
нефти и нефтепродуктов с температурой от -5 до +80 0С с содержанием
механических примесей не более 0,05% по объему, размером частиц до 0,2 мм.
Насос с предвключенным шнековым рабочим колесом. НПВ - нефтяные подпорные
вертикальные электронасосные агрегаты используются для подачи нефти от
нефтехранилищ к насосам типа НМ с целью создания кавитационного запаса,
необходимого для их работы.
Таблица 1.4. Технические характеристики насоса НПВ-600-60.
Параметр
Значение
Подача, мі/ч
600
Напор, м
60
Допускаемый кавитационный запас, м
4
Частота вращения, об/мин
1485
Мощность насоса, кВт
127.4
КПД насоса, %
77
Тип насоса
НПВ
Рис. 1.5. Габариты насоса НПВ-600-60 .
1.3 Регулирующие клапаны
Задвижка 30с907нж ДУ 300 клиновая с выдвижным шпинделем.
Рис. 1.6. Внешний вид задвижки ДУ 300 .
Таблица 1.4. Технические характеристики задвижки ДУ 300.
Задвижка Ду 300 предназначена как для выполнения перекрытия, так и
регулирования потока рабочей среды, транспортируемой по трубопроводу.
Допускается использование задвижки для работы с такими средами, как вода, пар,
газы, нефть и нефтепродукты.
Задвижка Ду 300 диаметром прохода 300 мм относится к арматурам больших
диаметров прохода. Такая арматура используется главным образом на магистральных
трубопроводах, как правило, изготавливается мелкими сериями или по
индивидуальным заказам.
Задвижки присоединяются к трубопроводам с применением фланцев или при
помощи сварки. Данная задвижка 30с907нж крепится при помощи сварки, такое
соединение является более надежным.
Управление работой задвижки происходит через электропневматический
позиционер.
Электропневматический позиционер RYT-1350.
Рис. 1.7. Внешний вид позиционера RYT-1350.
Электропневматический позиционер RYT-1350 обеспечивает точное управление
положения крана (затвора) в соответствии с токовым сигналом 4-20 mА, подаваемым
на его вход от внешней системы управления. Он имеет встроенную электронную
схему, обеспечивающую ПД управление, устраняющее автоколебания. В дополнение
позиционер снабжен дополнительным аналоговым датчиком обратной связи.
Преимущества:
· Выдерживает большие вибрации, поэтому может быть установлен
практически на любом трубопроводе;
· Высокая точность и хорошие динамические характеристики
достигаются за счет ПД управления;
· Набор жиклеров позволяет задавать скорость открытия-закрытия
кранов (затворов);
2. Технологический процесс перекачки осуществляется согласно утвержденным
технологическим картам нефтепровода и технологическим режимам перекачки. Нефть
из магистральных нефтепроводов «Горький - Рязань 1» (диаметром 700мм.) и
«Горький - Рязань 2» (диаметром 500мм.) поступает на вход НПС, где установлена
секция предохранительных клапанов «по давлению». В случае аварийного превышения
давления происходит разрыв мембран, и излишек нефти сбрасывается в резервуар
аварийного сброса. При исправной работе этого не происходит, и нефть
направляется в блок фильтров-грязеуловителей. Там нефть очищается от
механических примесей, парафино - смолистых отложений, посторонних предметов.
Между предохранительными клапанами и фильтрами-грязеуловителями также находится
блок приема систем очистки и диагностики. Этот блок необходим для извлечения из
магистрального нефтепровода различных «скребков» и оборудования для исследования
повреждений трубы. В обычном режиме узел приема СОД отключен. Далее существует
несколько вариантов работы нефтеперекачивающей станции:
) Перекачка без использования резервуарного парка;
Очищенная после узла ФГУ нефть, минуя резервуарный парк, поступает на
подпорные насосные агрегаты. Подпорные насосные агрегаты №1 и №3 являются
основными, а №2 и №4 - резервными. Количество подпорных насосов находящихся в
работе зависит от количества магистральных насосов находящихся в работе.
Основная цель подпорных насосов это предотвращение явления кавитации. Далее
нефть поступает в магистральную насосную. Магистральные насосные агрегаты №1 и
№3 являются основными, а №2 и №4 - резервными. На агрегатах в магистральной
насосной установлено множество датчиков. Это, прежде всего первичные
преобразователи температуры, которые устанавливаются на сам насос:
· верхний передний подшипник;
· нижний передний подшипник;
· верхний задний подшипник;
· нижний задний подшипник;
Также первичные преобразователи температуры устанавливаются на
электродвигатель:
· верхний передний подшипник;
· нижний передний подшипник;
· верхний задний подшипник;
· нижний задний подшипник;
· несколько первичных преобразователей в обмотке
электродвигателя (устанавливается на заводе);
Первичные преобразователи «скорость\ускорение» находятся на всех
перечисленных выше подшипниках. Чувствительный элемент устанавливается
непосредственно на подшипнике, его выходной сигнал преобразуется в
электрический и передается на контроллер для дальнейшей обработки. При достижении
заранее определенного максимального значения вибрации подшипников насоса или
электродвигателя контроллером формируется сигнал блокировки насоса и
электродвигателя, который поступает на исполнительный механизм клапана,
перекрывающего поток нефти.
Благодаря всем этим датчикам мы можем в самой начальной стадии обнаружить
и устранить неисправность.
После магистральной насосной нефть поступает в узел регулирования
давления, на выходе которого установлен датчик давления. Сигнал с него
поступает на модули ввода/вывода, затем на контроллер, который формирует
управляющее воздействие и управляет работой регулирующих задвижек. Кроме
давления на выходе также измеряется расход нефти покидающей НПС.
) Перекачка «через резервуары»;
Основным отличием от перекачки без использования резервуара является то,
что после блока фильтров-грязеуловителей нефть попадает в основной резервуар
№1. Далее процесс аналогичен предыдущему. Правда теперь возникает проблема
перелива или полного опустошения резервуара. Для ее решения в основной
резервуар №1 и резервный резервуар №2 устанавливаются датчики уровня.
Если уровень в резервуаре №1 превысит установленную максимальную отметку,
то у оператора сработает сигнализация и начнется автоматическое заполнение
резервуара №2. Если же и второй резервуар заполнится полностью, то станция
автоматически перейдет в режим перекачки « без использования резервуарного
парка»
Если уровень в резервуаре №1 опустится ниже минимальной установленной
отметки, то у оператора сработает сигнализация и начнется автоматическое
опустошение резервуара №2 . Если же уровень и во втором резервуаре опустится
ниже минимальной установленной отметки, то станция автоматически перейдет в
режим перекачки «без использования резервуарного парка»
) Заполнение резервуаров;
Этот режим аналогичен перекачке «через резервуары», за исключением
отключенной подпорной насосной и отключенной магистральной насосной.
) Опорожнение резервуаров;
В этом режиме нефть не поступает в резервуары. Все остальные блоки
работают.
При заполнении и опустошении резервуаров очень важны показания датчиков
уровня для избегания перелива или полного опустошения резервуаров.
3. В данном разделе приводится описание датчиков и первичных
преобразователей, установленных на НПС. Описание датчиков пожара более
подробное.
3.1 Радарный уровнемер Saab серии RTG 3900 REX
Рис. 3.1. Радарный уровнемер RTG 3900 REX в разрезе.
В отличие от уровнемеров буйкового типа, радарному уровнемеру не страшны
налипания продукта: радарные измерения полностью бесконтактны, поэтому точный
результат гарантирован. Приборы практически не нуждаются в техническом
обслуживании и ремонте.
Радарный уровнемер излучает микроволновый сигнал по направлению к
поверхности продукта. Он не имеет движущихся частей и контакта с жидкостью.
Радарный сигнал отражается от поверхности жидкости и возвращается на антенну.
Излучение представляет сигнал с непрерывно изменяющейся частотой. При
распространении сигнала по направлению к поверхности жидкости и обратно от
поверхности жидкости к антенне он смешивается с сигналом, излучаемым в данный
момент. Т. к. сигнал, отраженный от поверхности, и сигнал, излучаемый к
поверхности, имеют различную частоту, то в результате наложения получается разностный
сигнал с низкой частотой. Разница в частоте между излучаемым и отраженным
сигналом пропорциональна расстоянию до поверхности жидкости. Этот метод
называется методом частотно-модулированной непрерывной волны FMCW.
Преимущества:
· точность ±0,5 мм;
· цифровой эталон и термостабилизация исключают дополнительные
погрешности;
· датчики температуры непосредственно подключаются к
уровнемеру;
· цифровые входы по HART-протоколу для датчиков давления и др.;
· релейные выходы;
· мощный микропроцессор обеспечивает вычисление объема и массы
продукта и поддерживает различные протоколы полевых шин, такие как Modbus,
Profibus, Field Bus Foundation и др.;
Таблица 3.1. Технические характеристики уровнемера RTG 3900 REX.
Диапазон измерения
Погрешность
Выходной сигнал
0,8...20 м
±0.5 мм
4..20 мА
3.2 Термопреобразователь ТСПУ Метран-276
Рис. 3.2 Внешний вид термопреобразователя ТСПУ Метран-276.
Термопреобразователь ТСПУ Метран-276 могут применяться во взрывоопасных
зонах, в которых возможно образование взрывоопасных смесей газов, паров,
горючих жидкостей с воздухом категории IIС, групп Т1Т6 по ГОСТ Р 51330.1199.
Предназначены для измерения температуры нейтральных и агрессивных сред,
по отношению к которым материал защитной арматуры является коррозионностойким.
Чувствительный элемент первичного преобразователя и встроенный в головку
датчика измерительный преобразователь преобразуют измеряемую температуру в
унифицированный выходной сигнал постоянного тока, что дает возможность
построения АСУТП без применения дополнительных нормирующих преобразователей.
Таблица 3.2. Технические характеристики термопреобразователя ТСПУ
Метран-276..
Диапазон измерения
Погрешность
Выходной сигнал
-50..150оС
±0.25 оС
4..20 мА
3.3 ВК-310С Вибропреобразователь
Рис. 3.3. Внешний вид вибропреобразователя ВК-310С.
Вибропреобразователь ВК-310С - пьезоэлектрический акселерометр со
встроенной электроникой. Измеряемый параметр - истинное среднеквадратическое
значение (СКЗ) виброскорости.
Таблица 3.3. Технические характеристики вибропреобразователя ВК-310С.
Диапазон преобразования по СКЗ виброскорости
Диапазон рабочих частот
Диапазон рабочих температур
Выходной сигнал
0,1...30 мм/c
10...1000 Гц
-30 ... +80 °С
4..20 мА
3.4 Датчик уровня ПМП-022
Рис. 3.4. Датчик уровня ПМП-022: А - внешний вид, Б - конструкция, В -
расположение датчика в резервуаре (применены три датчика для дублирования).
Датчик уровня предназначен для контроля верхнего уровня нефти,
нефтепродуктов в резервуарах с плавающей крышей (понтоном).
Датчик состоит из направляющей в виде трубы с герконом и корпуса
цилиндрической формы, изготовленного из стали и имеющего крышку, крепящуюся
посредством резьбы. Труба припаяна к корпусу, в котором вварен кабельный ввод.
Направляющие имеют пружину и подвижный магнит. С помощью троса пружина
соединена с металлическим грузом.
Для герметизации корпуса в области соединения с крышкой используется
резиновая прокладка, в области кабельного ввода (уплотнение кабеля) - резиновая
втулка.
Посредством фланца (гайки, резьбового штуцера) к верхней стенке
резервуара (люку, крышке) крепится датчик. В зависимости от длины торса,
выбираемой при монтаже, регулируется уровень срабатывания.
Принцип действия: Сжимая пружину, подвешенный на тросе груз, отводит
магнит вниз и его поле не действует на геркон. При заполнении резервуара,
находящийся на поверхности понтон поднимает груз, который в свою очередь
разжимает пружину, подводя магнит к геркону и вызывая его переключение.
Таблица 3.4. Технические характеристики датчика уровня ПМП-022.
Длина троса, м
Верхний неконтролируемый уровень, м
Погрешность, мм, не более
Выходной сигнал 0,8
±10
0,01..200 мА
3.5 Датчик уровня ПМП-152
Рис. 3.5. Внешний вид: А - датчик ПМП-152, Б - корпус датчика со снятой
крышкой.
Датчик уровня предназначен для:
· контроля 1 ... 4 уровней заполнения резервуара;
· автоматического управления перекачивающим насосом или электромагнитным
клапаном;
· предотвращения переполнения резервуара;
· предотвращения “сухого” хода насоса;
Устройство: Датчик состоит из направляющей - трубы Ш18 (сталь 12Х18Н10Т),
приваренной к стальному цилиндрическому корпусу с крышкой, заворачиваемой по
резьбе. На направляющей находятся свободно перемещаемые поплавки со встроенным
магнитом, ход которых ограничен хомутами. В направляющей находится
металлический стержень, на котором крепятся платы с герконами
(магниточувствительными герметичными контактами) с помощью винтов. Число плат с
герконами соответствует числу контрольных уровней. Платы можно перемещать по
стержню для изменения значений контрольных уровней.
Для повышения нагрузочной способности датчика, как вариант исполнения,
используются электронные модули: транзисторный (DC24) или симисторные (АС24,
АС220), которые не требуют отдельного питания. Выходные каскады размещаются на
плате в виде 1 ... 4 сегментов - по числу контрольных уровней, которая
расположена в корпусе датчика (рис. 2). Герметизация корпуса датчика при
монтаже обеспечивается применением резиновой прокладки (соединение крышки с
корпусом), резиновой втулки (уплотнение кабеля в кабельном вводе).
Принцип работы датчика основан на применении герконов, изменяющих свое
состояние под воздействием магнитного поля. Поплавок со встроенным магнитом
перемещается по направляющей, и при достижении контрольного уровня вызывает
замыкание (размыкание) геркона. Дальнейший ход поплавка ограничен хомутом.
Таблица 3.5. Технические характеристики датчика уровня ПМП-152
Длина направляющей, max, мм
Погрешность установки уровня, мм
Выходной сигнал
6000
±2
0,01..200 мА
Назначение: Измерение температуры поверхности подшипников и твердых тел.
Рис. 3.6. Вид термопреобразователя сопротивления ТСМ 320М.
Конструктивные особенности:
· Диаметр защитной арматуры - 6 или 8 мм;
· материал защитной арматуры - 12Х18Н10Т;
· соединительный кабель - в двойной фторопластовой изоляции;
· малоинерционный чувствительный элемент.
Термопреобразователь состоит из чувствительного элемента, защитной
арматуры и соединительного кабеля. Чувствительные элементы термопреобразователя
предназначены для преобразования изменения температуры измеряемой среды в
изменение электрического сопротивления. Чувствительные элементы изготавливаются
из медного микропровода в виде каркасной намотки.
Таблица 3.6. Технические характеристики ТСМ 320М
Диапазон измеряемых температур, 0С
Номинальная статическая характеристика преобразования
Выходной сигнал, мА
от - 60 до 180
50М
4..20 мА
4. АСУ резервуарного парка НПС предназначена для исключения перелива
резервуара, чрезмерного опустошения, а так же превышения максимально допустимой
скорости заполнения или опустошения резервуара. Все это может привести
резервуар в негодность. АСУ повышает оперативность и качество принятых решений
при возникновении подобных ситуаций, обеспечения безаварийной эксплуатации
оборудования, повышения безопасности для людей и материальных ценностей.
Автоматизированная система управления резервуарным парком включает
следующие функциональные подсистемы:
· обнаружения пожаров;
· контроля и управления;
· извещения о пожаре;
· оповещения о пожаре.
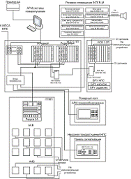
Система автоматики пожаротушения состоит из:
· шкафов УСО 3.1, УСО 3.2, расположенных помещении УСО;
· шкафа контролера центрального (КЦ), расположенного в
операторной НПС
· АРМ оператора расположенного в операторной НПС;
· Два принтера расположенных в операторной НПС;
На дублирующий АРМ пожарообнаружения выводится информация, аналогичная
АРМ пожаротушения. Управление автоматическими системами тушения пожаров с
дублирующего АРМ не предусматривается
Конструктивно шкафы УСО 3.1, УСО 3.2 и КЦ представляют собой шкафы
стандарта «Евромеханика» с габаритными размерами 2000х800х800 мм.
АСУ резервуарным парком НПС реализует следующие функции:
· сбор оперативной информации с датчиков резервуарного парка;
· обработка информации и формирование управляющих воздействий;
· автоматическая защита и блокировка оборудования;
· анализ предаварийных ситуаций;
· отображение данных полученных с датчиков на АРМ оператора;
· архивирование событий;
Исходя из особенностей технологического процесса необходимо применять
достаточно функциональный и надежный контроллер с возможностью резервирования.
Построим систему на основе средств Schneider electric. Её технические средства позволяют учесть
все вышесказанное.
Рис. 4.1. Структурная схема автоматизации резервуарного парка.
5. Центральное процессорное устройство (ЦПУ).
Контроллер фирмы Schneider electric, Modicon Quantum
- 140, 140CPU53414А
Рис. 5.1. Внешний вид 140CPU53414А.
включает сбалансированный центральный процессор, способный обеспечить
максимальную производительность при работе с логическими инструкциями и
инструкциями с плавающей запятой.
· 5 языков МЭК, стандартная версия: LD, ST, FBD, SFC, IL;
· Многозадачная система высокого уровня;
· Емкость памяти до 7 Мб с использованием плат расширения
PCMCIA;
· Специальная форма для сред управления процессами с модулями с
конформным покрытием, безопасными вводами/выводами и большим каталогом
партнерских модулей;
· Процессоры безопасности и модули ввода/вывода;
· Высокопроизводительные решения Plug & Play с горячим
резервированием с LCD-клавиатурой для локального мониторинга;
· Многочисленные встроенные порты (порт ISB, порт Ethernet TCP/IP
с веб-сервером, Modbus Plus и минимум 1 последовательный порт Modbus) на
передней панели;
· Подключение в стойке к Profibus-DP;
· Частота синхронизации 100 MHz;
· Наименование программного обеспечения Concept ;
· Описание памяти Память вв./выв. 64 Кбайт;
Пользовательская логика IEC 2,5 Mбайт;
Пользовательская логика LL984 64 Кслов;
Расширенная память 96 Кбайт;
Регистр 0...57 Kслов;
· Слов вв.-выв. на сеть 500 вх./500 вых. распределенная сеть;
· Отводы/сеть 63 распределенная сеть;
· Кол-во ответвлений 31 удаленная сеть;
· Кол-во сетей 2 удаленная;
распределенная;
· Тип батареи Литиевая 10 µA 420 µA;
· Емкость батареи 2 AH;
· Срок службы батареи 10 лет;
· Функция выключателя переключатель с ключом;
· Номинальный ток шины 1250 mА;
· Формат модуля Стандарт;
· Масса продукта 0,85 кг.
6. 6.1 Адаптер RIO
140 CRP 932 00
Для систем, где требуется крупные узлы ввода-вывода удаленного монтажа,
высокая производительность ввода-вывода и совместимость с действующими
удаленными устройствами ввода-вывода Modicon, в ПЛК Quantum
предлагается решение с архитектурой удаленного ввода-вывода (RIO).
Благодаря сетевой технологии удаленного ввода-вывода S908 данная архитектура совместима с
действующими системами устройств ввода-вывода Modicon, включая модули ввода-вывода серии 800, 200 и Sy/Max. Для снижения затрат на монтаж в новой системе можно
сохранить установленные устройства этого типа.
Рис. 6.1. Варианты подключения адаптера RIO 140 CRP
932 00.
В RIO применяется схема с коаксиальным
кабелем, которая обеспечивает значительную протяженность - до 5км с кабелем
категории V, которая возрастает при
использовании опционального волоконнооптического кабеля. Это - высокопроизводительная
сеть, работающая со скоростью 1,544 Mбит/сек. И обеспечивающая высокое быстродействие при передаче данных
ввода-вывода. Кабельная система RIO
состоит из линейной магистральной линии с ответвлениями и ответвительными
кабелями до каждого отдельного удаленного узла. В сети можно сконфигурировать
31 удаленный узел. Каждый узел может поддерживать до 128 слов ввода-вывода (64
входных слова/64 выходных слова).
Ответвитель MA-0185-00
требуется каждому узлу системы для электрической изоляции от магистрали и
защиты системы от рассогласования полного сопротивления и отсоединения кабеля.
Для обеспечения корректной работы между узлом и магистралью требуется сигнал
интенсивностью не менее 14 дБ. Снижение интенсивности сигнала на магистральном
кабеле при его прохождении через ответвление составляет менее 1 дБ. Суммарная
интенсивность сигнала головного процессора RIO составляет 35 дБ. Все кабельная проводка не должна
превышать этот системный предел.
Рис. 6.2. Варианты подключения адаптера RIO 140 CRP
932 00 через ответвитель MA-0185-00.
· Тип узла Quantum,
серия 200, серия 500, серия 800
· Количество модулей в узле не более 31;
· Количество слов на узел 64 входных/64 выходных слова;
· Скорость передачи данных 1,544 Мб;
· Динамический диапазон 35 дБ;
6.2 ПЛК Modicon Quantum имеет архитектуру распределенного ввода-вывода (DIO), которая обеспечивает экономически
выгодные и универсальные решения для управления и контроля сигналов
ввода-вывода в крупномасштабных системах. В архитектуре DIO Quantum используются такие же модули ввода-вывода, что и в
подсистеме локального и удаленного ввода-вывода. Недорогая витая пара позволяет
снизить затраты на монтаж. В каждом узле используется специальный адаптер узла DIO со встроенным блоком питания.
Адаптеры узла DIO Quantum специально предназначены для связи
модулей ввода-вывода с головным процессором посредством экранированной витой
пары. Адаптер узла так же обеспечивает питание ввода-вывода (максимум 3 А) от
источника питания на 24 В пост. т. Или 115/230 В перем. т. Узлы DIO могут также запитываться от
стандартных модулей питания Quantum
8 A, и тогда встроенный блок питания на
3 А адаптера узла не используется.
Узел DIO меньше узла RIO, однако, возможно использование большего числа узлов DIO, которые могут размещаться на
большей площади, чем сеть RIO. RIO поддерживает линейную конфигурацию
длиной до 4500 м, а архитектура DIO −
до трех головных сетевых узлов на один ЦПУ при длине до 1800 м на одну сеть (с
повторителями RR85). Длину сети можно еще увеличить,
если использовать волоконно-оптические повторители.
Архитектура DIO основана на
технологии Modbus Plus. Сеть DIO
может поддерживать 32 узла на расстоянии более 500 м, с помощью повторителей
длину сети DIO можно увеличить до 2000 м, а
количество узлов до 64. DIO
поддерживает три сети: поддержка одной встроена в ЦПУ, а двух других
обеспечивается установкой на шасси Quantum дополнительных модулей сетевого интерфейса 140 NOM 211 х0 или 140 NOM 212 x0. При использовании трех сетей DIO один ЦПУ может поддерживать 189 узлов ввода-вывода. DIO можно устанавливать вместе с RIO в одной системе ЦПУ для обработки
значительного большего числа точек ввода-вывода.
В сети DIO могут использоваться все устройства,
поддерживающие Modbus Plus. Например, к сети DIO можно подключить панель
программирования для контроля и устранения неисправностей работающей системы
управления с удаленного узла без применения отдельного канала связи. Кроме
того, к сети можно подключать устройства человеко-машинного интерфейса, такие,
как PanelMate Plus или FactoryMate Plus, для снижения
количества требуемых сетей в системе. Распределенные системы могут иметь
устройства человеко-машинного интерфейса на удаленных станциях без применения
отдельных каналов связи или локального контроллера, что позволяет существенно
сократить затраты на аппаратное обеспечение и монтаж.
Рис. 6.3. Типовая многосетевая система распределенного ввода-вывода.
Modbus Plus можно
использовать в качестве полевой шины для сети распределенного ввода-вывода под
управлением ЦПУ Quantum. Ведущее
устройство Modbus Plus (модуль 140 NOM 21• или ЦПУ Quantum со
встроенным интерфейсом Modbus Plus) должно
находиться в головном узле сети. Модуль 140 CRA 211 •• должен находиться в каждом узле
распределенного ввода-вывода сети. Модуль CRA используется как адаптер распределенного ввода-вывода
и блок питания узла, поэтому дополнительный модуль - блок питания не требуется.
Каждый узел DIO может иметь адресацию по 30 входным
и 32 выходным словам.
Рис. 6.4. Внешний вид модуля 140 NOM 212 00.
На лицевой панели модуля 140 NOM 212 00 расположены следующие компоненты:
- номер и цветной код модели;
- светодиоды:(зеленый);
Fault
(красный);
Pwr ok (зеленый);
Modbus
+ (зеленый);
Error A (красный);B
(красный);
3 - съемная навесная дверца с этикеткой для обозначений пользователя;
- микровыключатель;
- порт Modbus;
- порт Modbus Plus.
Таблица 6.1. Характеристики модуля головного узла 140 NOM 212 00.
Модель
140 NOM
212 00
Назначение
Интерфейс головного узла DIO для витой пары
Соединительный кабель
С резервированием
Порты связи
1 Modbus (RS 232) 2 Modbus Plus (RS
485)
Слова
30 вх. / 32 вых.
Потребляемый ток по шине
780 мА
Рассеяние мощности
4 Вт
Скорость передачи данных
1 Мбит/с
6.3 Модуль горячего резерва 140 CHS 110 00.
Опция горячего резерва обеспечивает высокую надежность ЦПУ Quantum, которая требуется для особо
ответственных систем. Центральной позицией в системе является резервный
контроллер - вторая система Quantum,
имеющая конфигурацию, идентичную основной системе управления, а также
специальные модули горячего резерва, установленные на шасси обеих систем. В
резервном контроллере используется высокоскоростная волоконно-оптическая линия
связи для постоянного контроля текущего состояния системы основного
контроллера. В случае непредвиденного отказа основного контроллера система
управления автоматически переключается на резервный. Выполнение критических
процессов в сети удаленного ввода/вывода не прерывается из-за неисправности
аппаратной части контроллера. В результате обеспечивается более высокая
производительность и сокращение простоев.
В начале каждого сканирования основного контроллера текущий регистр и
таблица состояния ввода-вывода передаются на резервный контроллер по надежной и
высокоскоростной волоконно-оптической линии связи.
При переключении на резерв резервный контроллер принимает управление
системой с обновленным состоянием входов-выводов и регистров, при этом
выполняется плавный контролируемый переход с минимальным влиянием на
технологический процесс. После переключения резервный контроллер становится
основным, а при возврате отключенного контроллера в исправное состояние он
возвращается в режим резерва.
В большинстве случаев необходимо, чтобы в двух контроллерах находились
программы с идентичной логикой. Сравнение пользовательской логики на двух
контроллерах производится при запуске и выполнении. По умолчанию резервный
контроллер переходит в автономный режим, если выявляется несовпадение логики.
Для обеспечения высокой эксплуатационной готовности во время обслуживания у
пользователя имеется возможность работы при несоответствии логики. Если в
процесс необходимо внести незначительные изменения, их можно осуществить, не
затрагивая резервирование.
Если в резервном контроллере нет прикладной программы, то ее можно
скопировать с основного контроллера. Копирование программы сводится к простой
процедуре, состоящей из двух действий, при этом используется клавишный
переключатель и кнопка обновления на лицевой панели резервного контроллера. Для
выполнения этой операции обслуживающему персоналу не требуется
панель-программатор.
Рис. 6.5. Внешний вид модуля 140 CHS 110 00.
На лицевой панели модуля горячего резерва 140 CHS 110 00 расположены
следующие компоненты:
- номер и цветной код модели;
- светодиоды:(зеленый) - завершена пусковая диагностика модуля, мигание
указывает на ошибки в передаче;Act (зеленый): связь с шиной ввода-вывода,
мигание указывает на ошибки в передаче;(зеленый): модуль управляет
процессом;Err (красный): указывает на ошибки в передаче или на разрыв
соединений;(желтый): модуль находится в режиме резервирования, мигание
указывает на обновление;
- съемная навесная дверца с этикеткой для обозначений пользователя;
- переключатели;
- микровыключатель;
- кнопка обновления;
- разъем передающего волоконно-оптического кабеля;
- разъем приемного волоконно-оптического кабеля.
Топология кабельных систем горячего резерва
Система горячего резерва управляет узлами ввода-вывода в сети удаленного
ввода-вывода (RIO). На локальных шасси каждого основного и резервного
контроллера должны иметься ЦПУ Quantum, модуль адаптера головного узла RIO и
модуль горячего резерва 140 CHS 110 00. Ответственный ввод-вывод не должен
осуществляться на локальном шасси, поскольку он не будет переключаться при
переходе основного управления с одного контроллера на другой.
Два модуля горячего резерва 140 CHS 110 00 соединены друг с другом
специальным волоконно-оптическим кабелем. Этот канал связи позволяет резервному
контроллеру отслеживать текущий статус системы основного контроллера.
Соединение двух модулей адаптеров головного узла RIO с магистральным кабелем
RIO выполняется с помощью разветвителя MA-0186- 100.
Рис. 6.6. Схема подключения модуля горячего резерва 140 CHS 110 00.
Таблица 6.2. Характеристики модуля горячего резерва 140 CHS 110 00.
Модель
140 CHS 110 00
Электростатический разряд
8 кВ (по воздуху), 4 кВ (между контактами)
Совместимость программного обеспечения
ProWORX NxT 2.0 или Concept, версия 2.0 и выше
Порты для волоконно- оптического кабеля
1 для передачи 1 для приема
Скорость передачи данных модуля CHS
10 мегабод
Время переключения
13 - 48 мс (переход управления к модулю горячего резерва
после обнаружения сбоя основного модуля)
Кабель между системами Quantum
3 м, волоконно-оптический
Потребляемый ток
700 мА
6.4 Модуль питания 140 CPS 114 20
Рис. 6.7. Внешний вид модуля 140 CPS 114 20.
Таблица 6.3. Характеристики модуля питания 140 CPS 114 20.
Требования к входному питанию
Входное напряжение
93...138 или 170...276 перем. тока
Входная частота
47...63 Гц
Входной ток
при 230 В пер. т.
0,6 A
при 115 В пер. т.
1,1 A
Пусковой ток
при 230 В пер. т.
19 A
при 115 В пер. т.
38 A
Номинальная мощность
130 ВA
Нелинейное искажение
Менее 10% от основного эффективного значения
Выход на шину
Напряжение
5,1 В пост. т.
Ток
8 A при 60 C0
6.5 Модуль дискретного ввода 140 DDI 364 00.
Таблица 6.4. Характеристики модуля ввода 140 DDI 364 00.
Модель
140 DDI 364 00
Количество входов
96
Количество групп
6
Количество точек в группе
16
Входное напряжение постоянного тока,
24В
Требования к адресации
96 точек или 6 слов
Напряжение в состоянии вкл.
постоянный ток + 15 ... + 30В
Напряжение в состоянии откл
постоянный ток - 3 ... + 5В
Ток в состоянии вкл.
Не менее 2,5 мA
Ток в состоянии откл.
Не более 0,7 мA
6.6 Модуль аналогового ввода 140 ACI 040 00.
Рис. 6.8. Внешний вид модуля 140 ACI 040 00.
Таблица 6.5. Характеристики модуля ввода 140 ACI 040 00.
Модель
140 ACI 040 00
Количество каналов
16 дифференциальных или 16 однопроводных с внешней связью
Рабочий диапазон
0...25 мA, 0...20 мA, 4,0...20 мA
Разрешение
0...25000 единиц 0...16000 единиц (по умолчанию) 0...4095
единиц
Требования к адресации
17 входных слов
Потребляемый ток по шине
360 мА
7. Задачами САУ пожаротушения являются:
· повышение оперативности и качества принятия решений при
возникновении пожароопасных ситуаций;
· исключение возникновения пожара;
· обеспечение пожарной безопасности людей;
· обеспечение пожарной безопасности материальных ценностей;
· ведение диагностики работы оборудования.
Достижение поставленных целей осуществляется за счет внедрения
автоматизированной системы управления пожаротушением на базе современных
микропроцессорных систем и программно - технических комплексов.
САУ пожаротушения предназначена для автоматизации пожаротушения и
контроля за пожарным состоянием следующего технологического оборудования:
· насосный зал магистральной насосной;
· зал электродвигателей магистральной насосной;
· зал щитов станций управления магистральной насосной;
· маслоприемка магистральной насосной;
· зал подпорной насосной;
· зал маслонасосной;
· резервуарный парк;
· здание местного диспетчерского пункта;
· площадка САРД;
· площадка системы автоматического обнаружения утечек.
САУ пожаротушением выполняет автоматизированный контроль параметров
пожарной безопасности, характеризующих исправную работу технологического
оборудования и НПС в целом.
Система пожарной автоматики контролирует возникновение пожара в
защищаемых помещениях. Управление насосами пожаротушения осуществляется в
автоматическом режиме.
При пожаре происходит аварийное отключение магистральных насосных
агрегатов, закрытие задвижек магистральных агрегатов, отсекающих НПС от
нефтепровода, остановка всех систем.
Система АСПТ включает в себя несколько подсистем:
Подсистема обнаружения пожаров.
Подсистема обнаружения пожаров - совокупность технических средств,
предназначенных для формирования сигнала «Пожар».
Для обнаружения пожаров предусматриваются следующие пожарные извещатели:
· в резервуарном парке применены извещатели ИП101-1 ИПЦЭС;
· в закрытых зданиях (в зале насосов МНС, маслоприямке МНС и
помещении маслосистемы), на открытых площадках регуляторов давления и откачки утечек
применены извещатели пламени пожарные ИПЭС;
· в помещении операторной, электрозале МНС, ЗРУ и ЩСУ МНС
применены извещатели ИП212-5СВ «ДИП-3СВ».
Извещатель пламени ИПЭС предназначен для обнаружения пламени на ранних
стадиях пожара до появления заметного роста температуры и задымления и выдачи
аварийного сигнала на шкаф УСО 1.2П. Угол зрения ИПЭС составляет 908. ИПЭС работает в условиях солнечной
засветки и вблизи любых нагретых предметов. Извещатель преобразует
электромагнитное излучение пламени в электрический сигнал.
Извещатель ИП212-5СВ «ДИП-3СВ» предназначен для обнаружения очагов
загораний, сопровождающихся появлением дыма.
Прием информации и обработка сигналов пожарных извещателей производится
программируемыми логическими контроллерами.
Формирование режима «Пожар» в АСУ ПТ и запуск автоматических систем
тушения пожаров осуществляется при срабатывании двух и более пожарных
извещателей защищаемого объекта.
Срабатывание одного пожарного извещателя сопровождается звуковой и
световой сигнализацией в операторной МДП.
Для дистанционного запуска автоматической системы тушения пожара
применяются адресные пусковые устройства, которые установлены у эвакуационных
выходов МНС на общей конструкции с кнопкой «Стоп МНС».
Подсистема контроля и управления.
Подсистема контроля и управления АСУ ПТ - совокупность технических
средств для контроля и управления технологическим процессом тушения пожара.
Подсистема контроля и управления обеспечивает:
· формирование команд на автоматический пуск систем тушения
пожаров и их отключение через расчетное время работы;
· формирование команд на селективное включение подсистем
оповещения о пожаре;
· формирование команд на управление технологическим
оборудованием;
· автоматическое переключение цепей питания с основного ввода
электроснабжения на резервный при исчезновении напряжения на основном вводе, с
последующим переключением на основной ввод электроснабжения при восстановлении
напряжения на нем;
· возможность отключения и восстановления режима
автоматического пуска систем тушения пожаров для каждого защищаемого объекта;
· автоматический контроль соединительных линий между приборами,
шлейфов пожарных извещателей, электрических цепей дистанционного пуска,
соединительных линий световых и звуковых оповещателей на обрыв и короткое замыкание.
Подсистема извещения о пожаре.
Подсистема извещения о пожаре АСУ ПТ - совокупность технических средств
для формирования и передачи сигнала «Пожарная тревога» в операторную МДП.
Подсистема извещения о пожаре реализуется посредством установки на защищаемых
объектах ручных пожарных извещателей.
Подсистема извещения о пожаре обеспечивает включение селективного сигнала
«Пожарной тревоги» в операторной МДП на АРМ посредством звуковой и световой
сигнализации.
По сигналу «Пожарная тревога» производится запуск подсистемы оповещения о
пожаре. Запуск систем тушения пожаров от ручных пожарных извещателей не
предусматривается.
Ручные пожарные извещатели установлены снаружи (у входов) защищаемых
зданий и на открытых площадках регуляторов давлений и откачки утечек.
Подсистема оповещения о пожаре.
Подсистема оповещения о пожаре АСУ ПТ - совокупность технических средств,
предназначенных для своевременного сообщения обслуживающему персоналу объекта о
возникновении пожара и необходимости эвакуации.
Подсистема оповещения о пожаре III типа реализуется посредством установки на защищаемых объектах звуковых,
речевых и световых пожарных оповещателей.
Подсистема оповещения о пожаре предусматривает подачу звукового сигнала
(сирены), речевого сигнала (передача специальных текстов) и включается при
срабатывании подсистемы извещения о пожаре и систем тушения пожаров.
Защищаемые помещения: насосный зал, электрозал, маслоприямок МНС,
помещение маслосистемы.
Также речевые оповещатели ставятся у входа в МДП.
У каждого входа в здания оборудованных системами тушения высокократной
пеной предусматриваются табло: «Пожар», «Пена не входить», «Автоматическое
пожаротушение отключено». У выхода табло: «Пожар», «Пена - уходи».
8. В данном разделе приводится описание датчиков пожара более подробное.
ИП 101-1 ИПЦЭС извещатель тепловой адресный цифровой.
ИПЦЭС предназначен для работы в составе систем автоматических установок
пожаротушения и пожарной сигнализации с целью контроля температуры в местах
установки технологического оборудования насосных станций магистральных
нефтепроводов, резервуарных парков, наливных эстакад (электрооборудование
подгрупп IIA, IIB, IIC температурных классов Т1 - Т4 по ГОСТ Р 51330.13-99).
ИПЦЭС предназначен для преобразования значений температуры в цифровой код
и выдачи результатов измерений на прибор приемно-контрольный пожарный (ППКП) по
стандартному каналу связи RS-485. При достижении температуры срабатывания ИПЦЭС
формирует извещение о пожаре.
ИПЦЭС не является средством измерения.
ИПЦЭС состоит из термопреобразователя сопротивления взрывозащищенного ТСМ
012-36.62 РГАЖ.2.821.012.02 ТУ и преобразователя адресного цифрового.
Температура срабатывания ИПЦЭС соответствует классам А2 и C согласно
требованиям НПБ 85-2000, указанным в таблице 8.1
Таблица 8.1. Классы температуры срабатывания ИП 101-1 ИПЦЭС.
Класс извещателя (датчик)
Температура среды, оС
Температура срабатывания, оС
Условно нормальная
Максимально нормальная
Минимальная
максимальная
А2
25
50
54
70
С
55
80
84
100
Таблица 8.2. Характеристики ИП 101-1 ИПЦЭС.
Диапазон преобразуемых значений температуры контролируемой
среды
от минус 60 до 150 °С
Тепловая инерция
не превышает 6 с
Схема подключения
четырехпроводная
Питание
от источника постоянного тока напряжением (24 ± 6) В
Потребляемый ток
не превышает 0,1 А не менее 60 000 ч
Средний срок службы
не менее 10 лет
9. АСУ пожаротушением НПС предназначена для исключения возникновения пожара,
повышения оперативности и качества принятия решений при возникновении
пожароопасных ситуаций, обеспечения безаварийной эксплуатации оборудования,
повышения пожарной безопасности для людей и материальных ценностей.
Автоматизированная система управления пожаротушением выполнена как
самостоятельная и независимая система.
Автоматизированная система управления пожаротушением включает следующие
функциональные подсистемы:
· обнаружения пожаров;
· контроля и управления;
· извещения о пожаре;
· оповещения о пожаре.
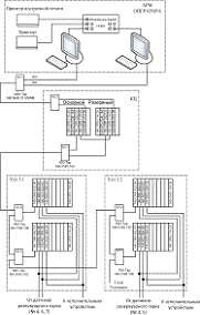
Система автоматики пожаротушения состоит из:
· шкафов УСО 1.1П, УСО 1.2П, ППКП и речевого оповещения (РО)
расположенных в операторной НПС;
· АРМ пожаротушения расположенного в операторной НПС;
· принтер расположенный в операторной НПС;
· АРМ пожарообнаружения (дублирующий) расположенных в пожарном
посту НПС;
· панели сигнализации расположенной в помещении станции
пожаротушения.
На дублирующий АРМ пожарообнаружения выводится информация, аналогичная
АРМ пожаротушения. Управление автоматическими системами тушения пожаров с
дублирующего АРМ не предусматривается
Конструктивно шкафы УСО 1.1П, УСО 1.2П и ППКП представляют собой шкафы
стандарта «Евромеханика» с габаритными размерами 2000х800х800 мм.
АСУ пожаротушением НПС реализует следующие функции:
· сбор оперативной информации с датчиков пожара;
· обработка информации и формирование управляющих воздействий;
· автоматическая защита и блокировка оборудования;
· анализ предаварийных ситуаций;
· отображение пожарной ситуации на АРМ оператора;
· архивирование событий;
· подготовка и обмен информацией между системами управления.
Исходя из особенностей технологическго процесса необходимо применять
достаточно функциональный и надежный контроллер с возможностью резервирования.
Построим систему на основе средств Schneider electric. Её технические средства позволяют учесть
все вышесказанное.
Рис. 9.1. Структурная схема автоматизации.
10. Центральное процессорное устройство (ЦПУ).
Контроллер фирмы Schneider electric, Modicon Quantum
- 140, 140CPU53412А
Рис. 10.1. Внешний вид 140CPU53412А.
включает сбалансированный центральный процессор, способный обеспечить
максимальную производительность при работе с логическими инструкциями и
инструкциями с плавающей запятой.
· 5 языков МЭК, стандартная версия: LD, ST, FBD, SFC, IL;
· Многозадачная система высокого уровня;
· Емкость памяти до 7 Мб с использованием плат расширения
PCMCIA;
· Специальная форма для сред управления процессами с модулями с
конфорным покрытием, безопасными вводами/выводами и большим каталогом
партнерских модулей;
· Процессоры безопасности и модули ввода/вывода;
· Высокопроизводительные решения Plug & Play с горячим
резервированием с LCD-клавиатурой для локального мониторинга;
· Многочисленные встроенные порты (порт ISB, порт Ethernet
TCP/IP с веб-сервером, Modbus Plus и минимум 1 последовательный порт Modbus) на
передней панели;
· Подключение в стойке к Profibus-DP;
· Частота синхронизации 100 MHz;
· Наименование программного обеспечения Concept ;
· Описание памяти Память вв./выв. 64 Кбайт;
Пользовательская логика IEC 2,5 Mбайт;
Пользовательская логика LL984 64 Кслов;
Расширенная память 96 Кбайт;
Регистр 0...57 Kслов;
· Слов вв-выв. на сеть 500 вх./500 вых. распределенная сеть;
· Отводы/сеть 63 распределенная сеть;
· Кол-во ответвлений 31 удаленная сеть;
· Кол-во сетей 2 удаленная;
распределенная;
· Тип батареи Литиевая 10 µA 420 µA;
· Емкость батареи 1,2 AH;
· Срок службы батареи 10 лет;
· Функция выключателя Переключатель с ключом;
· Номинальный ток шины 250 mA;
· Формат модуля Стандарт;
· Масса продукта 0,85 кг.
11. Модули 140 CRP 932 00, 140 CHS 110 00, 140 CPS 114 20, 140 ACI 040 00, 140 DDI 364 00 и 140 DDO 364 00 описаны выше в п. 6.
11.1 Модуль TCP/IP Ethernet 140 NOE 771 00
Модули TCP/IP Modbus Ethernet серии Quantum сочетают в себе
три открытых сетевых стандарта: Ethernet, TCP/IP и Modbus. Ethernet является мировым стандартом, который
поддерживается широким набором изделий и услуг других фирм. Протокол TCP/IP также является стандартом де-факто для Ethernet и основой дальнейшего развития
Интернет-технологий. Ethernet вместе с широко распространенным протоколом Modbus обеспечивает исключительную открытость,
универсальность и эффективность. Для разработки изделий, соответствующих
данному стандарту, не требуется патентованных наборов микросхем или
лицензионных платежей.
Сетевая система Ethernet TCP/IP обеспечивает следующие возможности:
• одноранговую связь между контроллерами;
• широкая реализация компонентов в специализированных торговых точках;
• установление связи с контроллерами по внутренней сети предприятия,
глобальной корпоративной сети или даже Интернету;
• пользовательское программирование контроллеров Quantum;
• интегрированная связь между контроллерами и хост-системой;
• использование для передачи данных носителя, который поддерживается
отделами АСУ, информационных технологий и административно-информационных систем
(IT/MIS).
Одноранговую связь между двумя ЦПУ Quantum по сети TCP/IP Modbus Ethernet можно установить путем:
• установки модулей Ethernet на локальном шасси Quantum
с ЦПУ и блоком питания;
• конфигурирования IP-адресов
модулей TCP/IP Ethernet и соответствующих параметров;
• соединения модулей TCP/IP Ethernet при помощи концентратора Ethernet 10/100BaseT или 10/100BaseFX;
• программирования инструкции релейной логики MSTR для считывания или записи данных контроллера.
Рис. 11.1. Варианты подключения модуля TCP/IP Ethernet 140 NOE 771 00.
Модулями TCP/IP Ethernet ПЛК Quantum являются 140 NOE 771 00 (модуль сканирования входов-выходов) и 140 NOE 77110 (интегрированный Web-сервер). Оба модуля имеют кабельные
порты RJ45 и ST, их можно использовать как с витой парой, так и с
волоконно-оптическим кабелем.
Модуль 140 NOE 771 00
выполняет функции управления в реальном времени путем одноранговой передачи
сообщений и сканирования ввода-вывода. В функции однорангового обмена
используется имеющееся расширения конфигурации Modbus Peer Cop. Сканер ввода-вывода Ethernet поддерживает 4000 слов на входе и
выходе, а также уставки полной IP
адресации.
· Модель 140 N0E 771 00;
· Тип модуля Сканер входов-выходов;
· Порты для кабелей 1 порт RJ 45 для витой пары;
· Скорость передачи данных 10/100 Mбит/с base T (витая пара);
· Потребляемый ток по шине 1000 мA;
· Рассеяние мощности 5 Вт;
· Совместимость Concept
версии не ранее 2.0
11.2 Прибор приемно-контрольный пожарный «Радуга 2А»
Рис. 11.2. Внешний вид «Радуга 2А».
Прибор приёмно-контрольный пожарный ППКП 019-128-1 "Радуга-2А"
(далее ППКП) предназначен для приёма адресных извещений о срабатывании пожарных
извещателей (ПИ), выдачи сигналов на пульт центрального наблюдения (ПЦН) и
формирования групповых и адресных команд на включение устройств оповещения и
пожарной автоматики (пожаротушения, дымоудаления и т.п.).
Область применения - автономная или централизованная пожарная
сигнализация. Прибор является восстанавливаемым, обслуживаемым,
многофункциональным, обеспечивающим адресный прием и передачу информации. Режим
работы прибора - непрерывный круглосуточный.
ППКП построен по блочно-модульному принципу. Блок приемно-контрольный
(БПК) ППКП работает совместно с теми же устройствами, которыми комплектуется и
ППКП 019-128-2 "Радуга-4А":
адресуемый сигнальный модуль (АСМ), осуществляющий передачу информации на
БПК от активных ПИ. АСМ имеет две модификации: АСМ-1, представляющий собой
плату для установки в розетку для подключения ПИ типа ИП212-3С, ИП212-5М и
аналогичных и АСМ-2, представляющий собой розетку для подключения импортных ПИ
типа 2151Е, 5451Е и аналогичных;
адресуемый сигнальный блок (АСБ), осуществляющий передачу информации на
БПК от подключенного к нему шлейфа сигнализации (ШС) с активными ПИ типа
ИП212-3С, ИП212-5М, ИП212-7 и аналогичными, 2151Е, 5451Е и аналогичными, ПИ с
контактами на размыкание типа ИП 105 и аналогичными, ручными ПИ типа ИПР и
аналогичными;
адресуемый исполнительный блок (АИБ), осуществляющий передачу команд от
БПК на исполнительные устройства и имеющий два режима работы: с квитированием -
АИБ(К), предназначенный для работы с устройствами пожарной автоматики (УПА), и
без квитирования - АИБ(Н), предназначенный для работы с устройствами
оповещения;
адресуемыми исполнительными блоками оповещения (АИБ-О), осуществляющими
передачу команд от БПК на систему речевого оповещения "Орфей" (АИБ-О
по своему адресу, запрограммированному в БПК, выдает сигнал неисправности при
неисправности системы речевого оповещения, т.е. работает как АИБ(К), а при
переключении кнопкой ОПОВ режима запуска речевого оповещения аналогичен
АИБ(Н)). АИБ-О также может передавать команды и на другие исполнительные
устройства оповещения и УПА;
блоками изоляции коротких замыканий (БИК), включаемыми в разрыв СЛ и
предназначенными для отключения участков СЛ, в которых возникло короткое
замыкание. Подключение нескольких БИК, распределенных равномерно по СЛ,
позволяет локализовать и изолировать короткозамкнутые участки с минимальной
потерей информационной емкости и обеспечить прием извещений от исправных
участков СЛ.
извещателем пожарным ИП212-45А;
прибором приемно-контрольным и управления пожарным ППКУП 019-1-4
"Старт-4А" (далее - ППКУП);
прибором управления пожарным ПУ 019-1-1 "Старт", подключаемым к
выходу АИБ или БПК.
Обмен информацией между БПК и адресуемыми устройствами и приборами
осуществляется по двухпроводным сигнальным линиям (СЛ). Возможно объединение
двух радиальных сигнальных линий в единую кольцевую, а также их разветвление с
количеством лучей не более 8 в кольцевой СЛ или в каждой радиальной СЛ.
· Прибор осуществляет передачу тревожных извещений на ПЦН по
двум независимым каналам: "Пожар" и "Неисправность".
· Питание прибора осуществляется от сети переменного тока 50±1
Гц напряжением 220/+22,-33 В, либо от встроенного резервного аккумулятора
номинальным напряжением 12 В.
· Прибор имеет входы для подключения внешних источников питания
напряжением 24 В (от 21 до 27 В) и 12 В (от 11 до 14 В).
· ППКП рассчитан на круглосуточную работу при температуре
окружающей среды от минус 25 до плюс 40 °С для БПК, от минус 40 до плюс 55 °С для остальных модулей и блоков и
относительной влажности воздуха до 93 % (при 40 °С).
· Конструкция прибора не предусматривает его эксплуатацию в
условиях воздействия агрессивных сред и во взрывоопасных помещениях.
· Класс прибора по степени защиты человека от поражения
электрическим током - 01 по ГОСТ 12.2.007-95.
· Количество адресов для адресуемых устройств прибора - 128 в
одной СЛ, в том числе:
- 64 адреса для сигнальных устройств: АСМ (адреса с 1 по 64) и АСБ
(адреса с 1 по 16 для группы 1, с 17 по 32 для группы 2, с 33 по 48 для группы
3, с 49 по 64 для группы 4);
64 адреса для исполнительных устройств - АИБ (адреса с 1 по 64).
· Информативность прибора (количество видов извещений) - 16.
Виды извещений: "Норма", "Предупреждение",
"Внимание", "Пожар", "Обрыв СЛ", "Замыкание
СЛ", "Перегрузка СЛ", "Неисправность адреса",
"Отключение АИБ(К)", "Установка незапрограммированного
АИБ(К)", "Неисправность АИБ(К)", "УПА",
"Оповещение", "Неисправность резервного питания",
"Резерв", "Разряд аккумулятора".
· Прибор обеспечивает приём электрических сигналов от пожарных
извещателей следующих типов:
ИП212-45А, подключаемых непосредственно в СЛ;
ИП212-3С, ИП212-5М и аналогичных, подключаемых к АСМ-1 или к АСБ;
2151Е, 5451Е и аналогичных, подключаемых к АСМ-2 или к АСБ;
ИП212-7 и аналогичных, подключаемых к АСБ;
ИП105 и аналогичных, подключаемых к АСБ;
ИПР и аналогичных, подключаемых к АСБ.
· Выбор алгоритма работы прибора осуществляется при его
программировании.
· В режиме программирования проводится автоматический сбор,
индикация и запись в энергонезависимую память прибора следующей информации:
способ включения СЛ (радиальные - при установленной перемычке Р/К на БПК,
кольцевая - при снятой перемычке Р/К);
количество и адреса АИБ(К), АИБ-О и/или ППКУП, установленных в каждой СЛ;
количество и адреса устройств, работающих в режиме контроля каждой СЛ (в
режиме контроля СЛ могут работать любые адресуемые устройства с адресом от 1 до
8).
· Прибор находится в режиме "Норма" при отсутствии
извещений о срабатывании ПИ, неисправностей и наличии основного и резервного
источников питания.
· В дежурном режиме прибор обеспечивает приём извещений о
срабатывании ПИ, подключенных к АСМ или АСБ.
· Прибор формирует режим "Предупреждение" при первом
срабатывании одного или нескольких ПИ под одним адресом. Данный режим
формируется на время от 4 до 30 с до подтверждения срабатывания ПИ, при
отсутствии подтверждения прибор автоматически переходит в режим
"Норма".
В режиме "Предупреждение" формируется двухтональный звуковой
сигнал, индицируются номер СЛ и адрес сработавших ПИ, сигналы на ПЦН и другие
внешние устройства не выдаются.
· В приборе предусмотрен режим автоматического сброса питания с
ПИ на время от 3 до 5 с после их первого срабатывания для проверки
достоверности срабатывания.
Включение данного режима осуществляется с помощью соответствующих
переключателей на АСМ и АСБ.
· Прибор переходит в режим "Внимание" при повторном
срабатывании в течение 30 с (подтверждении срабатывания) одного автоматического
ПИ по данному адресу.
В режиме "Внимание" формируется двухтональный звуковой сигнал,
индицируются номер СЛ, адрес сработавшего ПИ и информация о наличии АИБ(К) или
ППКУП и возможности автоматического пуска исполнительных устройств по данному
адресу.
В режиме "Внимание" прибор формирует сигнал "Пожар"
на ПЦН, а также сигнал на внешние исполнительные устройства путём включения
выходных цепей "Пожар N1" или "Пожар N2" (номер цепи соответствует
номеру СЛ, в которой произошло срабатывание ПИ; при работе с кольцевой СЛ
включается цепь "Пожар N1").
· Прибор переходит в режим "Пожар" при повторном
срабатывании в течение 30 с (подтверждение срабатывания) двух и более
автоматических ПИ по одному адресу или ручного ПИ или при дистанционном
(ручном) пуске ППКУП.
В режиме "Пожар", при установке автоматического пуска устройств
оповещения, дополнительно к сигналам режима "Внимание" включаются два
реле "Оповещение". Реле управляют автоматическими устройствами
оповещения или дымоудаления, либо выключения вентиляции.
Прибор обеспечивает посылку в ручной ПИ сигнала, подтверждающего прием
поданного им извещения о пожаре.
· В режиме "Пожар" прибор обеспечивает управление УПА
и/или устройствами оповещения, подключенными к АИБ.
· Прибор формирует команду на автоматическое включение УПА
и/или устройств оповещения, установленных по одному адресу с 1 по 64 (в одном
помещении) со сработавшими ПИ. При установке в АИБ адреса n c 9 по 64 и
перемычки П2 АИБ выдает команду на включение УПА и/или устройств оповещения по
любому адресу от (n-3) до n (групповой режим).
АИБ выдает команду на включение соответствующих устройств путем замыкания
своих выходных цепей "Оповещение" или "УПА" с задержкой от
30 до 40 с или без задержки.
· Прибор обеспечивает запрет на автоматическое включение УПА и
устройств оповещения при нарушении (обрыве) СЛ.
· АИБ(К) имеет входную цепь контроля УПА и цепь блокировки
пуска УПА.
Прибор обеспечивает запрет на автоматическое включение УПА, подключенных
к АИБ(К), с выдачей извещения "Неисправность" на ПЦН при нарушении
(обрыве) цепи контроля данного АИБ(К).
Прибор обеспечивает запрет на автоматическое включение УПА, подключенных
к АИБ(К), при нарушении (обрыве) цепи блокировки (открытой двери, включенной
вентиляции и т.п.) данного АИБ(К).
Включение контроля цепи блокировки и цепи контроля осуществляется
изъятием соответствующих перемычек П3 и П4 на АИБ(К).
· Ручное отключение (включение) режима автоматического пуска
всех УПА и (или) устройств оповещения, подключенных к АИБ, осуществляется с
помощью кнопок УПА и ОПОВЕЩЕНИЕ (далее ОПОВ) на БПК.
· Прибор формирует извещение о прохождении команды на пуск УПА
(квитирование) включением индикатора УПА-ЗАПУСК в режим непрерывного свечения.
· В дежурном режиме прибор обеспечивает контроль СЛ, ШС АСБ,
наличия ПИ, подключенных к АСМ, наличия АИБ(К), а также исправности цепей
контроля АИБ(К) и АИБ-О.
· При замыкании СЛ прибор формирует режим
"Неисправность" с отключением СЛ, выдачей звукового сигнала и сигнала
"Неисправность" на ПЦН, а также с индикацией номера замкнутой СЛ.
· При обрыве или замыкании ШС АСБ прибор формирует режим
"Неисправность" с отключением ШС, выдачей звукового сигнала и сигнала
"Неисправность" на ПЦН, а также с индикацией номера СЛ и адреса АСБ.
· Прибор обеспечивает контроль наличия ПИ, подключенных к АСМ.
· При отключении (изъятии) ПИ прибор формирует режим
"Неисправность" с выдачей звукового сигнала и сигнала
"Неисправность" на ПЦН, а также с индикацией номера СЛ и адреса АСМ.
· Прибор обеспечивает контроль наличия АИБ(К).
· При отключении АИБ(К) или установке незапрограммированного
АИБ(К) прибор формирует режим "Неисправность" с выдачей звукового
сигнала, сигнала "Неисправность" на ПЦН, а также индикацию номера СЛ
и адреса АИБ(К).
· Прибор контролирует наличие и исправность резервного
источника питания.
· При питании от сети прибор формирует режим
"Неисправность" с выдачей звукового сигнала "Неисправность"
и сигнала "Неисправность" на ПЦН при снижении напряжения резервного
источника питания менее 11,5±0,5 В или при его отсутствии.
При питании от резервного источника прибор формирует извещение о снижении
его напряжения до 11,5±0,5 В с выдачей звукового сигнала "Разряд" и
сигнала "Неисправность" на ПЦН.
При снижении напряжения резервного источника питания до 10,5±0,5 В прибор
автоматически отключается, что предотвращает глубокий разряд аккумулятора.
· Прибор переводится в режим тестирования нажатием кнопки ТЕСТ.
В данном режиме прием извещений о срабатывании ПИ не производится и
осуществляется:
автоматическое тестирование элементов световой индикации и звуковой
сигнализации;
индикация общего количества принятых извещений о пожаре;
индикация протокола пожаров и протокола неисправностей;
индикация общего количества и адресов АИБ(К) в каждой из СЛ;
индикация общего количества и адресов адресуемых устройств, работающих в
режиме контроля каждой из СЛ.
· Органами управления прибора являются кнопки СЛ1, СЛ2, УПА,
ОПОВ, ТЕСТ, СБРОС, ПРОСМ., ВРЕМЯ, ЗВУК.
Органы управления (кроме кнопок ЗВУК и ВРЕМЯ) защищены от
несанкционированного доступа посторонних лиц электрическим замком с ключом
доступа.
· Прибор имеет следующие элементы индикации:
информационное табло, состоящее из двух двухразрядных семисегментных
индикаторов СОБЫТИЕ и АДРЕС;
световые индикаторы НОРМА, НЕИСПР, ПОЖАР, УПА-ЗАПУСК, УПА-ОТКЛ,
ОПОВ-ЗАПУСК, ОПОВ-ОТКЛ, СЛ1, СЛ2, РЕЗЕРВ.
· Составные части прибора предназначены для эксплуатации в
диапазоне температур окружающего воздуха:
БПК от минус 25 до плюс 40 °С, при верхнем значении относительной влажности 93 % при 40 °С и более низких температурах;
АСМ, АСБ, АИБ, АИБ-О, БИК от минус 40 до плюс 55 °С, при верхнем значении относительной
влажности 93 % при 40 °С и
более низких температурах.
· Средняя наработка на отказ прибора в дежурном режиме
составляет не менее 10000 ч. Вероятность безотказной работы прибора не менее
0,99 за 1000 часов работы.
Рис. 11.3. Конструкция «Радуга 2А».
Основными конструктивными элементами БПК являются основание 1; крышка 2;
лицевая панель 3; плата 4 модуля приемно-контрольного (МПК) с контактными
колодками Х1 - 5, Х2 - 6, Х3 - 7 и Х4 - 8, предохранителями 9 цепи питания 24 В
- F1 (1 А), цепи подключения
аккумулятора - F2 (1 А), выхода
"12 В" - F3 (0,5 А), а
также с перемычками 10; датчик 11 вскрытия; аккумуляторная батарея 12,
крепящаяся к основанию 1 скобой 13; модуль коммутационный (МК) 14 подключения
внешних силовых цепей (напряжением до 220 В) с контактными колодками Х5 - 15
подключения цепей "Оповещение" к двум реле Р1 и Р2 с переключающими
контактами, контактными колодками Х6 - 16 подключения сети 220 В и
предохранителями F1 и F2 (0,5А) - 17 по цепи питания 220 В;
клемма защитного заземления 18; отверстие 19 для ввода проводов с напряжением
220 В и два паза 20 для ввода низковольтных цепей.
· Для установки требуемого алгоритма работы БПК имеет следующие
перемычки 10 на плате 4 МПК:
перемычка Р/К (устанавливается или снимается перед программированием
прибора; установлена при работе с радиальными СЛ, снята при работе с кольцевой
СЛ);
перемычка ПР (устанавливается для входа в режим программирования, в
дежурном режиме снята).
перемычка ЗП (устанавливается на несколько секунд для включения прибора
при питании от источника 12 В (аккумулятора) и отсутствии напряжения в сети 220
В).
12. Программа среднего уровня АСУ пожаротушением осуществляет контроль и
управление технологическими процессами с учетом всех режимов работы станции.
Данная программа написана в среде разработки программного обеспечения для
контроллеров Modicon фирмы Schneider Automation - Concept версии 2.5, с
использованием IEC языков программирования: Структурированный текст (ST) и
Диаграмма функциональных блоков (FBD). содержит следующие IEC языки
программирования: диаграмма функциональных блоков (FBD), лестничная диаграмма
(LD), диаграмма последовательного управления (SFC), список команд (IL) и
структурированный текст (ST), а также Modsoft-ориентированную лестничную
диаграмму (LL984).
Управляющая программа создается из секций согласно логической структуре.
Внутри секции используется только один язык программирования. Базисными
элементами языка программирования являются FBD согласно IEC функций и
функциональные блоки, которые являются связываемыми логическими единицами.
При работе с различными языками программирования доступны специальные
редакторы: FBD-редактор, LD-редактор, SFC-редактор, IL-редактор, ST-редактор,
LL984-редактор. Каждый редактор имеет индивидуально разработанное меню и
инструментальную панель. При создании секции выбирается редактор, в котором
будет проходить работа.
В дополнение к языку программирования имеются также зависимые от него
следующие редакторы: редактор типов данных, редактор переменных, редактор
данных ссылок. Эти редакторы делают доступными различные функции независимо от
языка программирования.
Рис. 12.1. реакция (включение/отключение) оборудования;
Структура программы станции начинается с названия проекта, двойной щелчок
мыши по которому вызывает появление конфигурации данного проекта.
Программа станции состоит из следующих модулей (Рис. 12.1.):
где Initial - секция в которой выполняется первоначальная инициализация
переменных программы;- секция обработки общестанционных команд (отключение\включение
вспомсистем, установка дистанционного и местного режима станции);
ModBusPlusProc - секция диагностики сети ModBuss Plus.- секция обработки и переописания аналоговых
сигналов, сглаживания, определение недостоверности сигнала, анализ сигнала на
превышения (занижения) уставок; - секция входного переописания сигналов;
LimitProtects - группа секций обработки предельных параметров, по которым происходит
LimitSignProc - секция обработки сигнализаций по предельных параметров;
Simulatoin - секция симуляции сигналов магистральных агрегатов, задвижек,
вспомогательных систем для проверки алгоритмов работы систем без подключенных
полевых датчиков;
MainProc - секция описывает действия, выполняемые при возникновении пожара;
ValvesProc - секция управления задвижками;
VSGroup
- группа секций управления вспомогательными системами;
AlarmsProc - секция управления сиренами;- секция, в которой формируется область
сигналов передаваемых на контроллер другой станции посредством системы PeerCop;
Raduga
- секция, которая взаимодействует с прибором приемно-контрольным пожарный
«Радуга 2А»;
IPCESES
- секция осуществляет прием и обработку данных с датчиков ИП101-1- А2 «ИПЦЭС».
DiagnoProc - секция диагностики корзин СА и входных/выходных модулей.
RedefineOut - секция переописания дискретных выходных сигналов;
Рис. 12.2. Окно конфигурирования контроллера.
Секция Initial подготовки данных для выполнения программы.
Первоначальная инициализация переменных программы производится в секции
Initial, в которой имеются три основные переменные: slInitDone, slInitVar и и slStartProgram. Эти переменные
разделяют программу секции на три части конструкциями IF … THEN.
В конструкции переменной slInitDone
выполняется одноразовая инициализация переменных: коэффициенты, флаги, уставки
таймеров, ссылки аналоговых сигналов, параметры модуля чтения информации по
интерфейсу RS-485 и др. В данной конструкции также производится отключение
секций обработки защит и аналоговых параметров. Это необходимо для того, чтобы
загрузить с верхнего уровня все уставки и технологические максимумы/минимумы
аналоговых параметров.
Конструкция переменной slInitVar необходима для того, чтобы после
первональной загрузки программы в контролер (загрузки без функции Upload)
проинициализировать временные уставки и параметры агрегатов и задвижек.
Конструкция переменной slStartProgram
необходима для того, чтобы после загрузки уставок в контроллер включить секции
обработки защит путем установки в RDE листе среды разработки Concept переменной
slStartProgram в единицу. Такой подход
позволяет ускорить загрузку уставок в контроллер (т.к. не обрабатываются
защиты), а также избежать появления большого числа ложных оперативных сообщений
на верхнем уровне от сравнения с нулевыми или неверными уставками.
Кроме операций описанных выше в секции Initial выполняется синхронизация времени контроллера с
системой отображения верхнего уровня или с системой телемеханики, а также
выполняется отсчет по таймерам. Отсчет по таймерам выполняется блоком
TMR_BLK30. Блок читает в начале каждого цикла выполнения программы (скана)
системное время и выдает на выход mSecBlk разницу между значением
времени в начале предыдущего скана и текущим временем в миллисекундах. На выход
SecBlk поступают импульсы c интервалом 1 секунда. Данные отсчеты
полученные от блока TMR_BLK30 используются блоком обработки таймеров
TMR_MAIN30. На вход BLK блока подается переменная mSecBlk или SecBlk,
в зависимости от миллисекундного или секундного отсчета. На вход PT блока
подается значение временной уставки в миллисекундах или секундах.
Каждому таймеру в управляющей программе соответствует уникальный номер и
управляющее слово ET в следующем формате:
Биты с 0 по 13 - значение времени отсчитываемое с момента запуска
таймера. В момент запуска таймера значение времени равно уставке PT. Далее из
содержимого битов 0-13 вычитается значение на входе BLK.
Бит 14 - блок выставляет значение «1», если значение битов 0-13 слова ET
стала равна 0 (срабатывание таймера). Значение «1» снимается блоком в начале
следующего скана.
Бит 15 - запись в бит значения «1» является сигналом для запуска таймера.
Бит 15 снимается одновременно с выставлением «1» в бит 14 или принудительно из
управляющей программы.
Если слово ET приравнять нулю, то таймер сбросится принудительно.
Синхронизация и установка времени в контроллере производится с помощью
блока SET_TOD. Блок предназначен для установки системного времени контроллера с
АРМ инженера или телемеханики.
При установке входа S_PULSE с «0» в «1» с помощью переменной SetTimeDay
(адрес 0:000002) может производится коррекция системного времени контролера.
Переменная SetWeekDay (адрес 4:00017) привязана ко входу D_WEEK и
служит для установки дня недели.
Переменная SetMonthReg (адрес 4:00011) привязана ко входу MONTH и
служит для установки месяца года.
Переменная SetDayReg (адрес 4:00012) привязана ко входу DAY и
служит для установки числа месяца.
Переменная SetYearReg (адрес 4:00013) привязана ко входу YEAR и
служит для установки года.
Переменная SetHourReg (адрес 4:00014) привязана ко входу HOUR и
служит для установки часа в сутках.
Переменная SetMinuteReg (адрес 4:00012) привязана ко входу MINUTE
и служит для установки минут.
Переменная SetSecondReg (адрес 4:00012) привязана ко входу SECOND
и служит для установки секунд.
Выход TOD_CNF блока выдает «1», если системные часы определены и
блок готов к установке времени. Если на выходе блока значение «0», значит либо
не найдены системные часы, либо идет процесс установки системного времени.
В секции также производится контроль работы главного компьютера. Контроль
реализован с помощью таймера. Управляющее слово таймера контроля работы
главного компьютера находится в массиве InitialTimers с индексом [1]. С помощью
переменной vuMainCompCnt устанавливается номер ведущего
компьютера.
Секция OipProc - обработка аналоговых параметров.
В секции OIPProc используется программный блок AIP. Блок AIP имеет тип
OIP и предназначен для обработки входных аналоговых сигналов.
Блок AIP имеет следующие входа:
iBBSign: сигнализация.: начальный номер оперативных сообщений.:
Количество обрабатываемых аналоговых сигналов.: начальный адрес массива ссылок
на аналоговые сигналы в 4-й области.: начальный адрес массива ссылок на уставки
в 4-й области.: индекс входного аналогового параметра для записи уставок.:
подтверждение завершения записи уставок по данному входному аналоговому
параметру(равен индексу параметра).: индекс выходного аналогового параметра для
записи уставок.: подтверждение завершения записи уставок по данному выходному
аналоговому параметру(равен индексу параметра).: адрес (ссылка в явном виде)
источника параметра.: верхний предел датчика (код АЦП).: максимальная аварийная
уставка.: максимальная уставка: минимальная уставка: минимальная аварийная
уставка: нижний предел датчика код АЦП: коэффициент сглаживания: зона нечувствительности:
маска выдачи оп. сообщений и сигнализации по срабатыванию уставок.: номер
сигнала на выходе oDebugAI.: номер параметра в коде АЦП на выходе oDebugACP.:
задержка записи уставок при прокачке с верхнего уровня.
Блок AIP имеет следующие выхода:
оBBSign : звонок в операторной: индекс параметра для записи уставок.IIndex2 : подтверждение завершения
записи уставок по данному входному аналоговому параметру (равен индексу
параметра). : индекс параметра для чтения уставок. : подтверждение завершения
чтения уставок по данному входному аналоговому параметру (равен индексу
параметра). : адрес источника параметра (3хххх или 4хххх).
оwHL : верхний предел датчика код АЦП. : максимальная аварийная
уставка. : максимальная уставка. : минимальная уставка. : минимальная
аварийная уставка. : нижний предел датчика код АЦП. : коэффициент
сглаживания. : зона нечувствительности. : маска выдачи оп. сообщений по
срабатыванию уставок. : маска включения сигнализации по срабатыванию уставок.
В каждом скане модуль OIP обрабатывает все аналоговые входные сигналы.
Для этого модуль считывает код АЦП начиная с регистра с адресом в переменной
AIBegin. Количество считываемых регистров равно значению в переменной iMaxAI.
Командное слово аналогового сигнала имеет формат:
Биты 0-10 - код коэффициента сглаживания аналогового сигнала.
Бит 11 - бит защелка симуляции.
Бит 12 - бит - команда на симуляцию.
Биты 13 - 15 - срабатывание уставок:
- минимальная аварийная уставка;
- минимальная уставка;
- норма;
- максимальная уставка;
- максимальная аварийная уставка;
- нижняя недостоверность;
- верхняя недостоверность.
Группа секций LimitProtects - обработка защит по предельным значениям
параметров.
В секции LCommonProc
осуществляется переописание сигналов, заведенных на защиты по предельным
значениям с помощью блока MSP30, запуск, сброс и обработка таймеров защит и
прописана реакция оборудования на каждую защиту: включение и отключение
вспомсистем, сирен и табло.
Обработка срабатывания таймеров защит по предельным значениям
производится в секции LTimersProc.
Программа секции анализирует наличие 15-го бита в массиве параметров awList4_P. При наличии параметра производится отработка
соответствующего вида защиты. При этом выдается сообщение и включается сирена в
операторной.
Секция LimitSignProc - обработка сигнализации по предельным значениям
параметров.
В секции LimitSignProc осуществляется переописание сигналов, заведенных
на защиты по предельным значениям с помощью блока MSP30.
Программа секции анализирует наличие 15-го бита в массиве параметров awList5_P. При появлении и исчезновении параметра производится выдача
соответствующих оперативных сообщений.
Рис. 12.3. Фрагмент ST
программы из секции Raduga.
Рис. 12.4. Фрагмент FBD
программы из секции ModBusPlusProc.
13. Среда разработки.
Intellution Workspace является
исходной точкой при использовании iFIX. Просто запустите iFIX и Workspacе сразу начнет работать (рис. 13.1):
Рис. 13.1. Intellution Workspace.
предоставляет интегрированную среду конфигурации (Configure), которая
позволяет создавать и модифицировать документы для локального узла. Будучи
частью этой среды, Intellution WorkSpace запускает приложения iFIX и
интегрируется с ними, что устраняет необходимость переключения на другие
программы.
Панели инструментов Intellution WorkSpace содержат кнопки для выполнения
общих операций. Например, стандартная (Standard) панель инструментов, дает
возможность создавать, открывать и распечатывать документы (рис. 13.2).
Рис.
13.2 Стандартная панель инструментов Intellution Workspace
Панель
приложений (Application) также позволяет выполнять часто встречающиеся
задачи. Эта панель инструментов содержит кнопки, которые запускают приложения
iFIX без помощи системного дерева и позволяют получить доступ к информации из
электронных книг iFIX и Internet-сайта фирмы Intellution (ри.9.3).
Рис.
13.3 Панель инструментов Application
Рис.
13.4 Панель инструментов Utilities
Другая
панель инструментов WorkSpace - это панель утилит (Utilities). Она
позволяет выполнять обычные операции с базой данных без Администратора базы
данных (Database Manager). Панель утилит показана
на рисунке 9.4. С помощью этой панели можно также обновлять связь между точками
ввода/вывода рисунка и базой данных процесса. Такой процесс называется разрешением
(resolving) рисунков.
Разработка
рисунков
iFIX дает возможность разработчикам и инженерам по процессу создавать
динамические экранные формы (рисунки). Используя ActiveX формат, iFIX позволяет встраивать в рисунки COM-объекты управления (OCX), использовать элементы из других
источников (например, битовые образы) или встраивать другие приложения
OLE-автоматизации.
При рисовании экранных форм в Intellution WorkSpace, вы можете
использовать возможности для настройки рисунков. Вы можете просматривать
рисунки, переключившись в среду выполнения.
После запуска Intellution WorkSpace вы можете начать, создав новый
рисунок или открыв уже существующий. Для создания нового рисунка щелкните по
кнопке New Button на стандартной панели инструментов; эта кнопка
выглядит так: Таблица 13.1. Создание
рисунков.
Щелкните по кнопке
Чтобы добавить
Прямоугольники.
Овалы.
Дуги (отрезки кривых линий).
Прямоугольники с закругленными вершинами.
Многоугольники.
Ломаные (два или более соединенных отрезка).
Сегменты (кривая, соединяющая концы отрезка).
Круговые сектора.
Текст.
Диаграммы (сложные объекты, составленные из линий, текста и
прямоугольников).
Data Links (Связи Данные).
Alarm Summaries (Сводки тревог).
Объекты-переменные.
Объекты OLE.
Объекты-таймеры.
Объекты-события.
Текущая дата (текстовый объект).
После того, как вы выберете форму (например, прямоугольник, прямоугольник
с закругленными вершинами, овал, линию, ломаную, многоугольник, дугу, сектор),
ее легко добавить в рисунок.
Анимация объектов.
Когда вы будете готовы анимировать объект, откройте диалоговое окно Animations, дважды щелкнув по объекту. (Для
некоторых объектов, таких как OCX, Alarm Summaries, связи Данные и диаграммы, вам
придется щелкнуть правой кнопкой мыши по объекту и выбрать пункт Animations из всплывающего меню.) При этом
появится диалоговое окно Animations, показанное на рисунке 13.5.
Рис.
13.5. Диалоговое окно Animations
Щелкните
по закладке, содержащей свойство, которое вы хотите использовать. Затем
выберите контрольное окно Animate для свойства, которое вы хотите анимировать.
Свойства
любого объекта в рисунке можно анимировать следующим образом:
1. Дважды щелкните по объекту, который вы хотите анимировать.
2. Выберите закладку, содержащую свойство, которое вы хотите
анимировать.
. Выберите контрольное окно Animate для свойства, которое вы хотите использовать при
анимации.
. Введите источник данных, который вы хотите использовать в поле Data Source для того, чтобы динамически устанавливать значение
свойства.
. Выберите тип преобразования данных, который вы хотите
использовать, и заполните соответствующие поля.
Конфигурирование базы данныхпредоставляет информацию о процессе для
менеджеров, диспетчеров и операторов в форме отчетов, экранов, архивированных
данных, тревог, сообщений и статистических диаграмм. Источниками этой
информации являются OPC серверы или
оборудование процесса - контроллеры, датчики, моторы, переключатели и другие
устройства, требующиеся для производства продукта.считывает информацию о
процессе с этих устройств и сохраняет ее в одной или более базах данных
процессов, расположенных на ваших SCADA серверах. База данных - это неотъемлемая часть вашей стратегии
автоматизации производства; для большинства приложений iFIX она является
главным источником данных о процессе. Независимо от того, собираете ли вы
данные истории или генерируете отчеты, iFIX предполагает создание базы данных,
которая обеспечивает поддержку задач контроля и управления производством.
Основным средством для создания и управления базами данных процессов
является Администратор базы данных (Database Manager). Эта
программа позволяет открывать и конфигурировать базу данных любого SCADA сервера. Также вы можете:
·
Выбирать состав и
порядок отображения элементов базы данных.
·
Искать и заменять
информацию, содержащуюся в базе данных.
·
Импортировать и
экспортировать базу данных.
·
Автоматически
создавать блоки базы данных по шаблону.
·
Настроить экранную
форму для работы с базой данных.
Каждый SCADA сервер при запуске загружает базу
данных процесса. Будучи загруженной, база данных:
·
Принимает
значения от драйвера ввода/вывода или от OPC (OLE for Process Control) сервера.
·
Производит
операции над значениями в соответствии со своей конфигурацией (стратегия
управления).
·
Сравнивает эти
значения с заданными границами тревоги.
·
Выдает
обработанные значения драйверу ввода/вывода или OPC серверу.
·
Посылает тревоги
на экраны операторов, принтеры, файлы и сетевые сервисы тревог.
Рис. 13.6. Ввод значений в базу данных.
Рисунок 13.6 иллюстрирует каким образом значения вводятся в базу данных,
проходят через последовательность блоков и выходят из базы данных в качестве
вывода.
Основными составляющими базы данных процесса являются блоки. Блоки
могут делать следующее:
·
Получать значения
с другого блока, OPC сервера, либо
непосредственно от драйвера ввода/вывода. ·
Сравнивать
входящие значения с предустановленными границами.
·
Изменять масштаб
величин процесса так в соответствии с заданным диапазоном.
·
Выполнять
вычисления.
·
Выводить значения
обратно в драйвер ввода-вывода или ОРС сервер.
iFIX предоставляет различные типы блоков, каждый из которых способен
выполнять какую-то одну функцию.
По умолчанию, когда вы устанавливаете iFIX, он создает пустую базу данных
на вашем SCADA сервере. При помощи Администратора
базы данных вы можете добавить необходимые блоки к этой базе данных (рисунок
13.7).
Рис. 13.7. Добавление блоков в базу данных.
После этого для конфигурирования блока следует ввести:
·
Имя блока.
·
Каким образом он
получает данные от драйвера ввода/вывода, OPC сервера или от другого блока.
·
Куда он посылает
информацию.
·
Занимается ли он
преобразованием данных.
·
Как он реагирует
на критические изменения значений - это называется генерацией тревог.
·
Как он
масштабирует значения для экранов операторов.
Отдельно взятые блоки выполняют в базе данных конкретные задания.
Комбинируя вместе два или более блоков, вы можете создавать цепочки. Каждая
цепочка выполняет задания составляющих ее блоков, передавая данные от одного
блока к следующему. Если их должным образом сконфигурировать, цепочки могут
генерировать тревоги, собирать данные, а также проверять, автоматизировать и
поддерживать процесс. При автоматизации больших процессов, в которые входит
некоторое количество устройств ввода/вывода, база данных может содержать много
цепочек, каждая из которых предназначена для автоматизации и поддержания работы
конкретной функции или шага процесса
Рис. 13.8. Блоки, соединенные в цепочки.
Каждая цепочка может содержать до 30 блоков, причем каждый блок конфигурируется
для выполнения конкретной обрабатывающей функции. Некоторые блоки
конструируются для работы в цепочках, в то время как другие конструируются с
расчетом, что они будут работать сами по себе.
Чтобы блоки и цепочки базы данных функционировали, программа SAC (Scan, Alarm and Control - Сканирование, генерация тревог и
управление) обрабатывает их с заданным временным интервалом, путем:
·
Сканирования индивидуальных блоков в цепочке,
считывания новых значений ввода/вывода и записи значений в оборудование
процесса.
·
Генерации
тревог, когда
входные значения выходят за установленные заранее предельные значения.
·
Управления процессом автоматизации. Для этого
контролируется, что каждый блок проверяет и обрабатывает входные данные в
соответствии с его конфигурацией и посылает значения дальше в следующий блок
цепочки.
Рисунок 13.9 показывает, как SAC считывает значения процесса, пересылает эти значения через цепочки базы
данных и возвращает выходные значения.
Рис. 13.9. Как SAC
считывает данные ввода-вывода.
После того, как вы создадите базу данных процесса, ваш SCADA сервер может отображать условия
процесса и генерировать сообщения о тревогах. Тревоги происходят, когда входная
величина превосходит заранее заданный предел. С помощью Intellution WorkSpace
вы можете нарисовать и при возникновении тревоги анимировать любой объект,
вращая его, изменяя цвет или размер. Эти визуальные указания помогают оператору
своевременно отреагировать на возникшие тревоги.
Вы можете создать базу данных процесса, выполнив следующие шаги:
1. Создайте первичные блоки для ваших точек ввода/вывода.
2. Создайте любые необходимые вам дополнительные блоки и соедините
их с вашими первичными блоками, так чтобы образовались цепочки.
. Проверьте базу данных на наличие ошибок.
. Исправьте все ошибки и настройте работу базы данных.
Зоны тревоги.использует селективную конфигурацию тревог, основанную на зонах
тревоги, которые являются физическими или функциональными производственными
подразделениями. Предоставляется неограниченное количество зон тревоги, которые
служат адресатами распределения тревог и сообщений. Каждую из этих зон тревог
вы можете назвать по вашему усмотрению, чтобы ее можно было легко
идентифицировать внутри вашей системы. Первые 16 зон тревог по умолчанию
помечаются буквами от А до Р. Каждую зону тревог можно затем назначить для
посылки тревог и сообщений в выбранные места назначения тревог. Вы можете
переименовать зоны, заданные по умолчанию, или добавить новые, щелкнув по
кнопке Alarm Area Database на панели инструментов SCU. Каждое вводимое вами имя зоны
тревог должно быть уникальным и не превышать 30 символов. Чтобы ввести или
отредактировать имя зоны тревоги, iFIX должен в этот момент работать. Кроме
того, со SCADA сервера можно только редактировать
базу данных зоны тревог.
Планировщик
Существуют такие задачи, которые может потребоваться выполнять либо в
конкретное время, либо периодически, либо при изменении значения в базе данных
или в любом OPC сервере данных. Например, может
потребоваться запустить скрипт Visual Basic for Application (VBA), который генерирует отчет в конце каждой смены или
заменяет экранную форму, когда значение некоторой точки базы данных превосходит
заданное значение. Планировщик (Scheduler) позволяет создавать, редактировать, отслеживать и выполнять оба типа
действий в качестве записей (entries)
в расписании. С помощью Планировщика можно задать время или событие
срабатывания, а также выполняемое действие, называемое операцией (рисунок
13.10).
Рис.
13.10 Планировщик в среде конфигурации
iFIX
предоставляет эксперты разработки скриптов (Script
Authoring Experts) для общих задач типа
замены экранных форм. Эти эксперты генерируют скрипты на основе сообщенной им
информации. Также имеется возможность писать собственные скрипты для тех общих
задач, для которых отсутствуют эксперты.
iFIX показывает расписания в среде конфигурации WorkSpace, позволяя
создавать, изменять и запускать мониторинг записей при работе над проектом.
В среде выполнения вы можете просматривать статус и статистику записей
вашего расписания. Вы можете также управлять записями с помощью кнопок Start/Stop, Reset,
и Fire Now (запустить сейчас).
Планировщик предоставляет следующие возможности:
·
Дизайн в виде
электронной таблицы, позволяющий просматривать и редактировать записи.
·
Внесение в
расписание столько записей, сколько необходимо и запускать их так часто, как
необходимо.
·
Работать как
сервис под Windows NT.
·
Использовать для
общих задач Эксперты создания скриптов.
·
Наблюдать
выполнение записи и просматривать диагностическую статистику.
·
Запуск скриптов
расписания по требованию.
·
Запускать
расписания в качестве основной (foreground) или фоновой (background) задачи.
Операторский интерфейс
Рис. 13.11 iFix. Насосы пено-, водотушения.
Рис. 13.12. iFix. Объекты пенотушения.
14. 14.1 Расчет надежности системы
Основные понятия.
Для количественной оценки резервируемых систем автоматизации обычно
используют надежность и коэффициент готовности, которые подробнее описаны ниже.
Надежность.
Надежность - это свойство технического устройства выполнять свои функции
в течение срока службы. Обычно это становится невозможным, если какой-либо
компонент выходит из строя.
Коэффициент готовности.
Коэффициент готовности - это вероятность того, что система будет
работоспособна в заданный момент времени. Он может быть увеличен за счет
резервирования элемента. Резервные компоненты размещаются таким образом, что
отказ одного компонента не оказывает влияния на работоспособность системы.
Система не работоспособная (без резервирования).
Система
работоспособная (с учетом резервирования).
Цели
использования резервируемых систем автоматизации.
Резервируемые
системы автоматизации используются на практике с целью достижения более
высокого коэффициента готовности или отказоустойчивости.
Повышение
коэффициента готовности систем.
Система
автоматизации удовлетворяет высоким требованиям к коэффициенту готовности,
интеллектуальности, которые предъявляются к современным системам автоматизации.
Кроме того, она предоставляет все необходимые функции для сбора и подготовки,
данных процесса, а также для управления и контроля агрегатов и систем.
Универсальность
в масштабах системы.
Полная
универсальность в масштабах системы от пункта управления до датчиков и
исполнительных устройств гарантирует максимальную производительность системы.
Исследование
коэффициента готовности системы.
Система
соединений элементов надежности для комплекса технических средств системы
автоматизации пожаротушения НПС «Рязань» показана на рисунке:
Путем
резервирования элементов системы, мы будем увеличивать коэффициент готовности,
и исследовать надежность системы.
Исходные
данные (интенсивность отказов системы):
Вероятность
безотказной работы описывается экспоненциальной моделью:
Интенсивность
отказов исходной системы:
Среднее
время безотказной работы исходной системы:
Вероятность
безотказной работы исходной системы за время (t0):
Время
восстановления исходной системы:
Коэффициент
готовности исходной системы:
Функция
готовности исходной системы:
Рис. 14.1. Функция готовности исходной системы.
Резервирование
элементов исходной системы, для повышения коэффициента готовности системы:
)
Вероятность
безотказной работы элемента:
Среднее
время безотказной работы элемента:
Интенсивность
отказов элемента:
Интенсивность
отказов системы:
Среднее
время безотказной работы:
Вероятность
безотказной работы исходной системы за время (t0):
Время
восстановления системы:
Коэффициент
готовности:
Функция
готовности:
Рис. 14.2. Функция готовности системы 1.
2)
Вероятность
безотказной работы элемента:
Среднее
время безотказной работы элемента:
Интенсивность
отказов элемента:
Интенсивность
отказов системы:
Среднее
время безотказной работы:
Вероятность
безотказной работы исходной системы за время (t0):
Время
восстановления системы:
Коэффициент
готовности:
Функция
готовности:
Рис. 14.3. Функция готовности системы 2.
)
Вероятность
безотказной работы элемента:
Среднее
время безотказной работы элемента:
Интенсивность
отказов элемента:
Интенсивность
отказов системы:
Среднее
время безотказной работы:
Вероятность
безотказной работы исходной системы за время (t0):
Время
восстановления системы:
Коэффициент
готовности:
Функция
готовности:
График
поведения коэффициента надежности с учетом систем резервирования:
Рис. 14.4. Функция готовности системы 3.
Анализ результатов
Расчетные зависимости показывают, что надежность системы зависит от ее
структуры и надежности элементов. Поэтому в общем случае возможны два пути
повышения надежности комплекса:
) Повышение надежности отдельных элементов.
) Изменение структурной схемы соединения элементов.
Наиболее простым является метод повышения надежности составных элементов,
однако его практическая реализация может оказаться невозможной. В связи с этим
на практике для повышения надежности всей схемы, как правило, вводят
дополнительные элементы, включающиеся в работу при отказе основных, то есть
обеспечивают резервирование основного оборудования.
Принцип резервирования подобен параллельному соединению элементов, где за
счет избыточности возможно обеспечение для системы в целом более высокого
уровня надежности, чем у ее элементов.
Настоящий расчет выполнен с целью исследования коэффициента готовности
системы. Расчеты показывают, что коэффициент готовности системы становится
более высоким, путем резервирования элементов системы. Соответственно наша
система будет удовлетворять самым высоким требованиям безопасности.
14.2 Расчет годового экономического эффекта от предотвращения
возникновения пожара в резервуарном парке
Использование информационно-измерительных систем должно помогать отраслям
и предприятиям с наименьшими затратами труда и средств выполнять
производственные планы, совершенствовать технологию и организацию производства,
улучшать условия труда.
Создание и применение всех видов новой техники целесообразно только в том
случае, если она дает должный экономический эффект. Особенно это относится, к
АСУ ТП, поскольку стоимость их весьма значительна. На современном этапе
развития промышленного производства особое значение приобретает не только
получение некоторого экономического эффекта в результате создания АСУ ТП, но и
наилучшее использование системы, полная реализация ее экономического
потенциала.
В процессе экономической оценки эффективности системы подлежат учету
следующие затраты:
·
Единовременные
предпроизводственные затраты
·
Единовременные
затраты, связанные с приобретением и установкой технических средств системы
·
Текущие затраты,
имеющие место при функционировании и эксплуатации системы.
Экономический эффект рассматривается для резервуарного парка.
Для определения экономической эффективности от внедрения предлагаемой АСУ
пожаротушением необходимо учитывать основные потери, которые могут быть вызваны
возникновением пожара:
· Потери, связанные с выходом из строя оборудования.
Оборудование после пожара не подлежит ремонту.
· Потери в результате сгорания нефти, находящейся в
резервуарном парке.
· Возможные человеческие жертвы или получение травм.
В данном проекте разрабатывается система
автоматизации.
При определении экономической эффективности
устанавливают:
во-первых: насколько прогрессивно предполагаемое
мероприятие и должно ли оно быть принято к внедрению;
во-вторых: какова величина экономического эффекта,
который получит отрасль от его внедрения в конкретных условиях.
Затраты, связанные с автоматизацией управления, и их определение.
В процессе экономической оценки эффективности АСУ пожаротушением подлежат
учету следующих затрат:
Наименование
Количество
Цена (руб)
Сумма всего(руб)
ИП212-5СВ“ДИП-3СВ”
6
350
2100
ИПЭС
4
48 048
192 192
Радуга 2А
2
9 338
18 676
Задвижка с эл. Приводом AUMATIC
5
413 000
2 065 000
Речевое оповещение inter m
1
214 000
214 000
Громкоговоритель взрывозащищенный ГРВ-2
4
29 480
117 920
Ether Device Switch
1
14 850
14 850
Модуль питания (140 CPS 114 20)
3
12 400
37 200
Модуль центрального процессора (140 CPU 434)
2
173 816
347 632
Коммуникационный модуль (140 CHS 110 00)
2
40 128
80 256
140 NOE 771 00
2
61 280
122 560
140 CRP
932 00
2
44 321
88 642
IPC 7188 EX
1
6 610
6 610
140 CRA 932 00
1
13 150
13 150
АРМ
2
60 000
120 000
Прочие:
90 000
Итого:
3 530 788
Программное обеспечение
Количество копий
Стоимость одной копии, руб
Программное обеспечение Concept
1
302 564
Программное обеспечение IFix
1
453 978
Итого
756 542
Зтех.базы = Зоб + Зпо ,
где
Зоб - затраты на оборудование, руб.
Зпо - затраты на программное обеспечение, руб.
Капитальные затраты на создание АСУ пожаротушением есть ничто иное, как
сумма Зтех.базы и З/п на разработку:
К = Зтех.базы + У1 с учетом ЕСН
К = 4 287 330+ 143 900 = 4 431 230 руб.
Таким образом общие затраты на создание АСУ пожаротушением равны:
Кобщ= 4 431 230 руб.
Затраты, обеспечивающие функционирование системы. Это затраты, которые
включают в себя затраты на оплату труда персонала, амортизационные отчисления
от стоимости оборудования, от стоимости здания, занимаемого вычислительным
центром, и стоимости площади, где установлено периферийное оборудование,
стоимости электроэнергии, расходуемой техническими средствами системы, затраты
на ремонт.
3.Расчет затрат, обеспечивающих функционирование системы.
Таблица 14.3. Заработная плата персонала.
Должность
Колличество
Заработная плата, руб
Слесарь КИПиА
1
25 000
Оператор
1
30 000
Начальник смены
1
40 000
Инженер АСУТП
1
50 000
Зз/п = У1 с учетом ЕСН + У2 с учетом ЕСН *12 = 2 405 900 руб.
.3 Затраты на амортизационные отчисления
За = К / T
где,
К - затраты на создание технической базы АСУ ТП,
Т - период времени, на которое рассчитано АСУ ТП
За = 4 431 230 / 10 = 443 123 руб.
.4 Затраты на ремонт
Зр = 100 000 руб.
С = За + Зр + Зэ + Зз/п -эксплуатационные
затраты
С = 443 123 + 100 000 + 31 571 + 2 405 900 = 2 980 594 руб.
.Расчет эффекта у потребителя
Наименование
Количество
Цена (руб)
Сумма всего(руб)
Резерваур 10000м3
3
14 600 000
43 800 000
Резерваур 20000м3
1
22 300 000
22 300 000
Резерваур 5000м3
1
10 300 000
10 300 000
Электродвигатель ВАОВ2-560 M4
4
2 000 000
8 000 000
Насос
НПВ-600-60
4
1 500 000
6 000 000
Автоматизация пожаротушения
1 3 530 788
Прочие
1
20 000 000
20 000 000
Итого:
113 930 788
Наименование
Количество
Цена (руб)
Сумма всего(руб)
Нефть
55 000 м3
6 500
357 500 000
Расчет годового экономического эффекта
Годовые затраты Згод рассчитывается по формулы:
Ен - коэффициент эффективности капитальных вложений
Ен = 1/Т
Згод = К* Ен + С
Згод = 4 431 230 * 1/10 +2 980 594 = 3 423 717 руб.
Посчитаем выгоду от разработанной АСУ пожаротушением:
Эг =P - Згод
P -
потери в случае полного уничтожения НПС
Эг = 113 930 788 + 357 500 000 - 3 423 717 = 468 007 071 руб.
Вывод:
Разрабатываемая в данном дипломном проекте АСУ пожаротушения повышает
безопасность людей и материальных ценностей. Если возникнет пожароопасная
ситуация, то последствия могут быть очень плачевными. Благодаря АСУ
пожаротушением практически исключается вероятность пожара. В случае
возникновения пожара он тушится локально, что не дает ему распространиться на
большую площадь. Экономические затраты на внедрение АСУ пожаротушением
многократно меньше затрат, которые могут возникнуть в результате возгорания. Я
считаю, что целесообразно использовать АСУ пожаротушением на НПС.
Расчет годового экономического эффекта
Показатели
Сумма в руб.
1. Капитальные затраты (К) Всего:
4 431 230
-Предпроизводственные затраты
143 900
-Затраты на создание технической базы АСУ ТП
4 287 330
2. Эксплуатационные затраты (С) Всего:
2 980 594
- Затраты на заработную плату
2 405 900
- Затраты на амортизационные отчисления
443 123
- Затраты на электроэнергию
31 571
- Затраты на ремонт
100 000
3. Годовые суммарные затраты (З)
3 423 717
4. Результат у потребителя (Р) за счет предотвращенного
возможного ущерба всего: -по оборудованию: -по нефти:
471 430 788 113 930 788 357 500 000
Годовой экономический эффект Эг = Р - З = 471
430 788 - 3 423 717 =
468 007 071
1. В.А. Шевцов, «Надежность систем Автоматизации. Конспект
лекций», М.:РГУНГ, 2002.
2. Е.Б. Андреев, В.Е. Попадько, «Технические средства
систем управления технологическими процессами нефтяной и газовой
промышленности», М.:2004
. Экономика предприятий, под ред. Волкова О.Н.,
М.:ИНФРА, 1988
. Техническая документация НПС «Рязань».
. С.С. Брудник, И.А. Кочергова, «Определение
экономической эффективности АСУ», М.:МИНГ, 1978.
. Официальный сайт «schneider electric»
http://www.schneider-electric.com/
. Руководство программиста верхнего уровня НПС
«Рязань».
. Руководство программиста среднего уровня НПС
«Рязань».
. Сайт компании «Транснефть» http://www.transneft.ru
ОПИСАНИЕ ТЕХНОЛОГИЧЕСКОГО ПРОЦЕССА
ВЫБОР КОМПЛЕКСА ТЕХНИЧЕСКИХ СРЕДСТВ РП
3.6
Термопреобразователь сопротивления ТСМ 320М
РАЗРАБОТКА СТРУКТУРНОЙ СХЕМЫ АСУ РЕЗЕРВУАРНЫМ ПАРКОМ НПС
ПРОГРАММИРУЕМЫЙ КОНТРОЛЛЕР 140CPU53414А
ПЕРЕЧЕНЬ ОБОРУДОВАНИЯ ВОШЕДШЕГО В СОСТАВ ПРОГРАММИРУЕМОГО КОНТРОЛЛЕРА
Адаптер головного узла распределенного ввода/вывода 140 NOM 212 00
ОПИСАНИЕ И РАБОТА СИСТЕМЫ АВТОМАТИЗИРОВАННОГО УПРАВЛЕНИЯ ПОЖАРОТУШЕНИЕМ РП НПС
ВЫБОР КОМПЛЕКСА ТЕХНИЧЕСКИХ СРЕДСТВ АСУ ПОЖАРОТУШЕНИЕМ РП
РАЗРАБОТКА СТРУКТУРНОЙ СХЕМЫ АСУ ПОЖАРОТУШЕНИЕМ НПС «РЯЗАНЬ»
ПРОГРАММИРУЕМЫЙ КОНТРОЛЛЕР 140CPU53412А.
ПЕРЕЧЕНЬ ОБОРУДОВАНИЯ ВОШЕДШЕГО В СОСТАВ ПРОГРАММИРУЕМОГО КОНТРОЛЛЕРА
ПРОГРАММИРОВАНИЕ ЛОГИЧЕСКОГО КОНТРОЛЛЕРА, ОТВЕЧАЮЩЕГО ЗА ПОЖАРОТУШЕНИЕ
СИСТЕМА ВИЗУАЛИЗАЦИИ IFIX
3.5
. С помощью панелей инструментов iFIX вы можете добавлять в
рисунок различные объекты.
Прямые линии.
Экранные кнопки.
РАСЧЕТНАЯ ЧАСТЬ
![]()
(1)
![]()
(2)
![]()
(3)
![]()
(4)
![]()
(5)
![]()
(6)
![]()
(1/час)
![]()
(час)
(7)
![]()
(час)
![]()
0.5536
(8)
![]()
(9)
![]()
(10)
![]()
(11)
![]()
(12)
![]()
(13)
![]()
(14)
![]()
(час)
![]()
(15)
![]()
(18)
![]()
(19)
![]()
(20)
![]()
(21)
![]()
(22)
![]()
(час)
![]()
(23)
![]()
(26)
![]()
(27)

(28)
![]()
(29)
![]()
(30)
![]()
(час)
![]()
(31)
1.
предпроизводственные затраты.
.
единовременные затраты, связанные с приобретением (изготовлением) и установкой
технических средств системы (создание технической базы).
. текущие
затраты, имеющие место при функционировании и эксплуатации системы.
Предпроизводственные
затраты включают в себя стоимость различных работ, связанных с подготовкой АСУ
пожаротушением и промышленной эксплуатацией. Они обычно распределены во времени
и могут выполняться несколькими организациями. Необходимо учитывать все
затраты, независимо от времени их возникновения и организации, где эти затраты
имеют место.
Следует
учитывать, что в определенных случаях в стоимость проектных работ могут
включаться капиталовложения, необходимые для приобретения специальных
технических средств, потребных для экспериментальных работ.
.Расчет
предпроизводственных затрат.
Заработная
плата на разработку.
Заработная
плата инженера - 25 000 руб. в месяц
Заработная
плата экономического консультанта - 35 000 руб. в месяц
Заработная
плата дипломного руководителя - 70 000 руб. в месяц
Рассчитаем
заработную плату экономического консультанта и дипломного руководителя с учетом
времени их работы. Для этого вычислим их ставку за час работы.
Ставка
экономического консультанта = 35 000руб./144ч = 243 руб/час
Ставка
дипломного руководителя = 70 000руб./144ч = 486 руб/час
Время,
которое инженер работал над созданием системы, составляет 4 месяца,
экономический консультант - 4 часа, а время работы дипломного руководителя
составляет 20 часов, следовательно, заработная плата за все время разработки
системы составляет:
Заработная
плата экономического консультанта - 972 руб
Заработная
плата дипломного руководителя - 9 720 руб
Итого:
У 1 по
зар/плате = 25 000 *4 + 972 + 9 720 = 110 692 руб.
Единый
социальный налог составляет 30% и равняется 33 208 руб.
У 1 с учетом
ЕСН = 104 008 + 31 202 = 143 900 руб.
Затраты,
связанные с созданием технической базы АСУ пожаротушением. При создании АСУ
пожаротушением необходимы значительные средства для приобретения и изготовления
оригинальных технических средств. Они включают в себя: затраты на изготовление
всех специальных технических средств и затраты на приобретение универсальных
технических средств. Техническая база строится на основе центрального
оборудования (установленном на вычислительном центре) и периферийного
оборудования (установленного в соответствующих службах).
.Расчет
затрат на создание разрабатываемой системы
Таблица 14.1.
Стоимость оборудования АСУ пожаротушением.
Функционирование
АСУ пожаротушением невозможно без установленного на нём программного
обеспечения, поэтому в затраты на приобретение комплекса необходимо включить и
стоимость программного обеспечения (ПО).
Таблица 14.2.
Стоимость программного обеспечения
Таким образом
затраты на создание технической базы АСУ пожаротушением представляют собой
сумму затрат на оборудование АСУ и затрат на программное обеспечение:
Зтех.базы
= 3 530 788 руб + 756 542 = 4 287 330 руб.
Итого:
У 2 по
зарплате = 25 000+30 000+40 000+50 000 = 145 000 руб.
У 2 с учетом
ЕСН = 145 000*1.3 = 188 500 руб.
Суммарная
зар/плата за год равняется:
.2 Затраты на
электроэнергию
Потребляемая
мощность контроллеров- 250 Вт/час
Потребляемая
мощность АРМа - 300 Вт/час
Прочие - 600
Вт/час
Суммарная
потребляемая мощность системой составляет:
У = 2*250 +
2*300 + 600 = 1700 Вт/час
Цена за кВт x
час = 2,12 руб.
Зэ = У * ЦкВт
* 24*365 = 31 571 руб.
Таблица 14.4.
Стоимость основного оборудования РП.
Таблица 14.5.
Стоимость нефти в резервуарах.
Выплаты в
случае гибели человека составляют 1 000 000 руб.
СПИСОК
ИСПОЛЬЗОВАННОЙ ЛИТЕРАТУРЫ