Материал: Разработка системы связи и автоматизированной системы оперативного управления гарнизона пожарной охраны

Внимание! Если размещение файла нарушает Ваши авторские права, то обязательно сообщите нам

Разработка системы связи и автоматизированной системы оперативного управления гарнизона пожарной охраны

МИНИСТЕРСТВО РОССИЙСКОЙ ФЕДЕРАЦИИ ПО ДЕЛАМ

ГРАЖДАНСКОЙ ОБОРОНЫ, ЧРЕЗВЫЧАЙНЫМ СИТУАЦИЯМ

И ЛИКВИДАЦИИ ПОСЛЕДСТВИЙ СТИХИЙНЫХ БЕДСТВИЙ

ФЕДЕРАЛЬНОЕ ГОСУДАРСТВЕННОЕ БЮДЖЕТНОЕ ОБРАЗОВАТЕЛЬНОЕ УЧРЕЖДЕНИЕ

ВЫСШЕГО ПРОФЕССИОНАЛЬНОГО ОБРАЗОВАНИИЯ

УРАЛЬСКИЙ ИНСТИТУТ ГОСУДАРСТВЕННОЙ ПРОТИВОПОЖАРНОЙ СЛУЖБЫ

Кафедра пожарной автоматики



Курсовой проект

Тема: "Разработка системы связи и автоматизированной системы оперативного управления гарнизона пожарной охраны".











Екатеринбург 2012

ТЕХНИЧЕСКОЕ ЗАДАНИЕ (ТЗ) НА ПРОЕКТИРОВАНИЕ

Номер зачетной книжки Вариант № 12

Исходные данные для проектирования системы оперативной связи

№ пп

Наименование показателей

Количественная характеристика

1.

Число пожарных частей в гарнизоне Nпч

8

2.

Максимальное удаление ПЧ от ЦУС d, км

26

3.

Параметр рельефа местности Δh, м

170

4.

Превышение допустимого уровня мешающего сигнала ΔЕдоп, дБ

5

5.

Длина фидерного тракта антенн: ЦУС l1, м ПЧ l2, м

 9 4

6.

Интенсивность входного потока вызовов λ, выз/мин

0,52

7.

Среднее время переговоров Тn, мин

1,3

8.

Вероятность безотказной работы основного канала связи P1

0,94

9.

Вероятность безотказной работы резервного канала связи P2

0,90

10.

Коэффициент занятости диспетчера Кд

0,7

11.

Коэффициент готовности аппаратуры связи Кг

0,86

12.

Значение вероятности потери вызова Рn

0,001

13.

Время занятости диспетчера обработкой принятого вызова Тобсл 1, мин

0,9

14.

Нагрузка в радиосети y0, мин-зан

0,4

15.

Непроизводительные затраты времени Тn, мин.

0,25

 


Содержание

 

Введение

1. Разработка структурной схемы и расчет основных характеристик системы оперативной связи гарнизона пожарной охраны

1.1 Разработка структурной схемы системы оперативной связи

2. Выбор и обоснование технических средств системы оперативной связи гарнизона пожарной охраны

2.1 Общие сведения об основных технических средствах связи гарнизона пожарной охраны

2.2 Расчет основных характеристик системы оперативной связи

2.2.1 Расчет характеристик устойчивости системы оперативной связи

2.2.2 Оптимизация сети специальной связи по линиям "01" и расчет ее пропускной способности

2.2.3 Расчет характеристик функционирования радиосети: оперативности и эффективности функционирования радиосвязи

2.2.4 Расчет электромагнитной совместимости радиосредств в сетях оперативной связи

2.2.4.1 Расчет ЭМС двух близко расположенных радиостанций

2.2.4.2 Расчет координационных расстояний

2.2.4.3 Расчет ЭМС трех радиосетей

2.2.5 Разработка схемы организации связи на пожаре

Выводы по разделу

3. Технико-экономическое обоснование внедрения автоматизированной системы связи и оперативного управления пожарной охраной (АССОУПО)

3.1 Назначение и основные функции АССОУПО

3.2 Организационно-функциональная структура АССОУПО

3.3 Состав основных подсистем центра АССОУПО

3.4 Технические показатели АССОУПО

3.5 Методика расчета эффективности функционирования АССОУПО гарнизона пожарной охраны

3.6 Расчет приведенных затрат на построение и эксплуатацию АССОУПО

Заключение

Литература

Приложени7

Введение


Эффективность борьбы с пожарами зависит от надежно организованной системы связи. Связь в пожарной охране служит для приема сообщений о пожарах; управления подразделениями в пути следования и при работе на пожаре; вызова специальных служб, взаимодействующих с пожарной охраной.

Целью курсового проекта является:

выбор структурной схемы построения системы оперативной проводной и радиосвязи;

проведение расчета основных характеристик функционирования системы оперативной связи;

регламентацию работы сетей связи;

выбор типа и количества применяемых технических средств связи управления (ТССУ), их размещение на стационарных узлах связи гарнизона и на подвижных узлах связи (ПУС);

разработку схем проводной и радиосвязи гарнизона пожарной охраны.

1. Разработка структурной схемы и расчет основных характеристик системы оперативной связи гарнизона пожарной охраны

1.1 Разработка структурной схемы системы оперативной связи


Связь в гарнизоне пожарной охраны организуется путем создания разветвленной сети стационарных и подвижных узлов (пунктов) связи, с использованием сооружений, оборудованных средствами связи, в соответствии со своим назначением

Стационарными и подвижными пунктами связи гарнизона пожарной охраны являются:

Центральный пункт пожарной связи, центр АССОУПО (центральный пункт пожарной связи (ЦППС), центр АССОУПО в дальнейшем для краткости будут именоваться "центр управления силами и средствами (ЦУС))

·        Пункт связи отряда (ПСО).

·        Пункт связи части (ПСЧ).

·        Подвижной пункт связи (ППС).

Структурная схема системы оперативной связи гарнизона ПО, представляет собой упорядоченную совокупность различных видов проводной и радиосвязи, которая предназначена для управления силами и средствами тушения пожаров и должна обеспечивать обмен служебной информацией между подразделениями гарнизона ПО и внешними абонентами города, а также обмен оперативной информацией между пожарными подразделениями.

Для повышения надежности (живучести) связи используют несколько дублирующих друг друга линий связи. Линии связи ЦУС и ПЧ включают прямые (некоммутируемые) телефонные линии связи, линии АТС полной значности, специальную связь по линиям "01", радиосвязь, факсимильную и телеграфную связь.

Связь ЦУС с ССГ осуществляется по прямым некоммутируемым линиям связи, по линиям АТС и по линиям спец. связи "01 " через узел спец. связи (УСС). Связь ЦУС с особо важными объектами осуществляется по прямым линиям связи, линиям АТС и высокочастотным (ВЧ) каналам. Высокочастотные каналы, как правило, служат для передачи дискретных сигналов, в частности, от датчиков контроля автотранспорта, находящегося в депо пожарных частей, а также от аппаратуры автоматической пожарной сигнализации, установленной на охраняемых объектах.

При наличии в городе совмещенной охранно-пожарной сигнализации ЦУС и ПЧ имеют связь по прямым линиям связи и по линиям АТС с пунктами централизованной охраны (ПЦО). Сигналы, принятые на ПЦО от совмещенных объектовых устройств, тревожной сигнализации, передаются на ЦУС или в пожарную часть.

ЦУС организуется в гарнизоне пожарной охраны республиканского, краевого и областного центра, а также в городе или населенном пункте с числом пожарных частей не менее двух.

На ЦУС возлагается выполнение следующих функций:

прием извещений о пожарах;

своевременное направление подразделений пожарной охраны на тушение пожаров или ликвидацию последствий аварий и стихийных бедствий, а в необходимых случаях - обеспечение временной передислокации подразделений, а также оповещение руководящего состава УПО, ОПО;

обеспечение оперативно-диспетчерской связи с подразделениями пожарной охраны;

передача и прием информации с места работы пожарных подразделений;

обеспечение надежной связи с наиболее важными объектами города и службами, взаимодействующими с пожарной охраной;

связь оперативная пожарная охрана

обеспечение оперативного учета пожарной техники гарнизона, находящейся в боевом расчете, в резерве, на выполнении заданий.

ЦУС должен иметь:

диспетчерский зал, где размещаются рабочие места диспетчеров с техническими средствами связи и отображения информации;

аппаратную, где устанавливается кросс, стативы, испытательные приборы, звукозаписывающая аппаратура, зарядные и распределительные устройства, усилители оповещения и другая вспомогательная аппаратура;

помещение центрального пункта радиосвязи, где располагается аппаратура радиосвязи;

аккумуляторную;

агрегатную, в которой устанавливается резервный агрегат электропитания ЦУСС и ЦПР;

техническую комнату;

комнату отдыха диспетчеров (при круглосуточном дежурстве).

Пульты диспетчеров ЦУС должны быть оборудованы коммутаторами оперативной диспетчерской связи с подключением к ним:

специальными входящими линиями "01" для принятия извещений о пожарах;

входящими и исходящими соединительными линиями с подразделениями гарнизона, специальными службами города, наиболее важными и пожароопасными объектами.

Коммутируемые сети связи - (совокупность сетей, которые соединены друг с другом маршрутизаторами и другими устройствами и функционируют как единое целое) вводят устройства коммутации в существующие сети с разделяемыми носителями, чтобы одновременно использовать преимущества и маршрутизации, и коммутации.

Некомуникатируемые сети связи - это такое сочетание технических средств связи и управления, которое обеспечивает соединение диспетчера ЦУС, пунктов связи отрядов пожарной охраны, пунктов связи частей с абонентом и абонентов между собой без использования оборудования коммутации.

Узел связи - организационно-техническое объединение сил и средств связи для обмена информацией с органами управления, подразделениями ГПС и должностными лицами в процессе управления.

Канал связи - совокупность технических средств (передатчик, приёмник, линия связи или иная среда распространения), обеспечивающих передачу информации. Центр управления силами и средствами пожарной охраны является основным звеном гарнизона пожарной охраны.

Радиосвязь - Передача сообщений ведется при помощи радиопередатчика и передающей антенны, а прием при помощи приемной антенны и радиоприемника

ЦУС Организует:

.        Обеспечение круглосуточной оперативно-диспетчерской службы в территориальном гарнизоне пожарной охраны

2.      Осуществление постоянного контроля за оперативной обстановкой в гарнизоне, своевременного реагирования на ее изменение.

.        Обеспечение оперативного руководства и управление подразделениями гарнизона пожарной охраны.

.        Обеспечение руководства тушением пожаров и проведением связанных с ними первоочередных аварийно-спасательных работ, а также руководство деятельностью сил и средства подразделений ГПС, привлеченных для ликвидации аварий или чрезвычайных ситуаций.

.        Обеспечение непосредственного руководства гарнизонной и караульной службами и действительного контроля за их состоянием в местных гарнизонах.

.        Организацию связи в целях оперативного управления подразделениями гарнизона, квалифицированного использования и технической эксплуатации средств связи.

Рис. 1.1 Схема организации городской телефонной сети.

Задачи ЦУС:

1.      Обеспечение круглосуточного приема от населения и организаций любых сообщений о пожарах, происшествиях и так далее, несущих информацию об угрозе или факте возникновения ЧС, а также коммутацию телефонного вызова в дежурные службы, в чьем ведении находится решение данных вопросов.

2.      Анализ и оценка достоверности поступившей информации, доведение ее до ЕДДС "01" муниципальных образований, органов управления по делам ГО и ЧС, дежурно-диспетчерских служб (далее - ДДС), в компетенцию которых входит реагирование на принятое сообщение.

.        Обобщение сведений о наличии сил и средств ГПС и ППС территориального гарнизона

.        Своевременное направление подразделений территориального гарнизона в соответствии с расписаниями выездов (планами привлечения) на тушение пожаров и связанных с ними первоочередных аварийно-спасательных работ.

.        Информирование в установленном порядке должностных лиц гарнизона о выезде подразделений и обстановке на месте их работы.

.        Доведение подразделениям местных гарнизонов информации и распоряжений начальника дежурной смены службы пожаротушения и других должностных лиц территориального гарнизона по вопросам усиления гарнизонной и караульной службы.

.        Обеспечение оперативно-диспетчерской связи с подразделениями гарнизона.

.        Прием и передачу информации с места работы подразделений.

.        Обеспечение надлежащей связи с наиболее важными объектами города и службами, взаимодействующими с органами управления и подразделениями ГПС.

.        Обеспечение руководителя тушения пожаров оперативной и справочной информацией.

.        Обеспечение регистрации приказов, сообщений и переговоров по линиям спецсвязи "01", другими телефонным линиям и радиоканалам с помощью аппаратуры специальной магнитной записи.

.        Информирование подразделений гарнизона об изменении оперативной обстановки.

.        Постоянный радиоконтроль в радиосетях ГПС и ПСС.

.        Своевременное формирование оперативно-справочной информации.

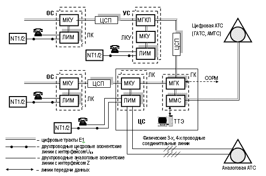
Рис. 1.2 Пример организации доставки информации в гарнизоне по коммутируемым сетям полной значности ГТС

Связь абонентов ГТС с экстренными службами производится через узел специальной связи (УСС). Узел специальной связи может быть централизованным (устанавливается на центральной станции), частично децентрализованным (устанавливается на каждой узловой станции) и децентрализованным (устанавливается на центральной и узловых станциях).

Вне зависимости от места установки УСС подключение к специальным службам производится набором сокращенного номера. Обычно в радиусе действия УСС достаточно иметь десять пунктов специального назначения экстренных служб. В этом случае на УСС оборудуется одна ступень группового поиска, и вызов экстренных служб производится двузначным номером от "01" до "00". Сокращение количества знаков при наборе "0N" необходимо для повышения оперативности соединения, сокращения числа отказов в линиях по причине их занятости другими переговорами, а также для облегчения запоминания номера оперативной службы у населения. Связь в этом случае производится по специально выделенным пучкам соединительных линий. При наборе цифры "0" абонентом телефонной сети осуществляется соединение с узлом специальной связи городской телефонной сети, а при наборе второй цифры (0-9) устанавливается связь с диспетчером оперативной службы по одной из ограниченного числа специальных линий данной службы. Таким образом, на УСС происходит разделение вызовов по направлениям различных специальных служб города.

Таким образом, сеть проводной связи гарнизона пожарной охраны должна включать в себя телефонную связь по специальным линиям укороченной значности "01", которые предназначены для связи с центром управления силами гарнизона пожарной охраны любого абонента ГТС.

Обычно системы оперативной связи гарнизонов пожарной охраны проектируются таким образом, чтобы число линий "01" специальной связи было больше числа диспетчеров, обслуживающих поступающие вызовы. При поступлении вызова о пожаре в тот момент, когда все диспетчеры заняты, вызов, занимая свободную линию, ждёт начала обслуживания на удержании.

Некоммутируемые сети связи - это такое сочетание технических средств связи и управления, которое обеспечивает соединение оператора (диспетчера) ЦУС, пунктов связи отрядов (ПСО) пожарной охраны, пунктов связи частей (ПСЧ) с абонентом и абонентов между собой без использования оборудования коммутации. Иначе, некоммутируемые сети можно назвать сетями прямой связи, так как при этом направления взаимосвязей для доставки информации являются жесткими и заранее установленными.

Связь в таких системах устанавливается быстро и в ней отсутствуют потери времени, вызванные занятостью абонентов и приборов коллективного пользования, а также имеется возможность установки приоритета для старшего оператора системы (диспетчера ЦУС, должностные лица гарнизона).

В качестве оконечного устройства абонента в сетях прямой телефонной связи применяют телефонные аппараты без номеронабирателя (ТАБН). Существенными недостатками некоммутируемых сетей связи пожарной охраны являются их ограниченные коммутационные возможности, а также высокая стоимость по сравнению с коммутируемой сетью.

Для обеспечения оперативного управления силами и средствам гарнизона пожарной охраны, связи с пожарными автомобилями и подразделениями пожарной охраны на месте пожара, а также для дублирования (резервирования) проводных каналов связи в гарнизонах пожарной охраны используется бесподстроечная симплексная радиосвязь в ОВЧ (УКВ) диапазоне. Радиосвязь обладает целым рядом преимуществ: малым временем установления связи, возможностью установления связи с подвижными объектами, практической независимостью качества связи в УКВ диапазоне от метеорологических условий, времени года и суток, возможностью передачи сообщений одновременно неограниченному числу абонентов, способностью ведения связи в местах, где невозможно проложить проводные линии и т.д. Однако дальность радиосвязи в УКВ диапазоне ограничена зоной прямой видимости приемной и передающей антенн радиостанций.

Схема радиосвязи организуется применительно к местным условиям с учетом тактико-технических возможностей применяемых радиостанций и электромагнитной обстановки в гарнизоне. В зависимости от типов радиостанций, условий прохождения радиосигналов, наличия помех радиоприему и расстояний между радиостанциями схема радиосвязи может строиться по принципу радиосети, когда все радиостанции осуществляют радиообмен с ЦУС; по принципу радионаправлений или комбинированным способом, когда в схему радиосвязи входят радиосети и радионаправления.

Таким образом, радиосвязь гарнизона включает радиосети и радионаправления, совокупность которых образует общую сеть радиосвязи. Радиосеть образуется при работе на одной частоте трех и более радиостанций с общими радиоданными. Радионаправление образуется при работе на одной частоте с общими радиоданными только двух радиостанций и является частным случаем радиосети. В каждом радионаправлении и в каждой радиосети одна из радиостанций является главной и определяется приказом начальника УГПС (рис.1.3).

Таким образом, система оперативной связи гарнизона является важнейшей составной частью инфраструктуры системы управления подразделениями пожарной охраны и должна охватывать все подразделения гарнизона и строиться на базе стационарных и подвижных узлов связи с учетом комплексного использования технических средств, обеспечивающих управление силами и средствами. Узлы связи гарнизона пожарной охраны организуются на базе:

−       центра управления силами (ЦУС) гарнизона;

−       пунктов связи отрядов (ПСО) ГПС;

−       пунктов связи частей (ПСЧ) при каждой ПЧ города и объектов;

−       подвижных узлов связи (ПУС), организуемых на автомобилях связи гарнизонов.

Основными функциями центра управления силами являются прием извещений о пожарах, своевременное направление подразделений пожарной охраны на тушение пожаров или ликвидацию последствий аварий и стихийных бедствий, обеспечение временной передислокации подразделений, оповещение руководящего состава УГПС, обеспечение оперативно-диспетчерской связи с подразделениями пожарной охраны, передача и прием информации с места работы пожарных подразделений, обеспечение надежной связи с наиболее важными объектами города и службами, взаимодействующими с пожарной охраной, обеспечение оперативного учета пожарной техники гарнизона, находящейся в боевом расчете, в резерве, на выполнении заданий. ЦУС концентрирует все виды входящей и исходящей информации и является управляющим центром гарнизона при ликвидации пожаров, стихийных бедствий и аварий на территории гарнизона.

Рис. 1.3 Схема организации радиосвязи в гарнизоне

Центр управления силами должен иметь в своем составе: диспетчерский зал для размещения рабочих мест диспетчеров и технических средств отображения информации; аппаратную для установки кросса, стативов, звукозаписывающей аппаратуры, зарядных и распределительных устройств, усилителей оповещения и другой вспомогательной аппаратуры; помещение центрального пункта радиосвязи (ЦПР); аккумуляторную; агрегатную для установки резервного источника электропитания; техническую комнату; комнату отдыха диспетчеров (при круглосуточном дежурстве), а также другие помещения, необходимые для организации работы ЦУС.

Для повышения надежности (живучести) связи ЦУС оборудуется несколькими кабельными вводами. Основной прокладывается непосредственно от кросса городской или районной АТС. Резервный - прокладывается от другой АТС или от той же АТС, но по другой трассе. Пульты диспетчеров ЦУС должны быть оборудованы средствами оперативной диспетчерской связи с подключением к ним специальных входящих линий "01".

Центральный пункт радиосвязи должен иметь аппаратную и диспетчерскую, оборудованную радиостанциями из расчета по одной радиостанции на каждую радиосеть или радионаправление. Для обеспечения надежной радиосвязи должны быть также предусмотрены резервные радиостанции, радиосети и радионаправления. Для регистрации передаваемой оперативной информации по радиоканалам на ЦПР должна быть установлена специальная аппаратура многоканальной звукозаписи. ЦПР может функционировать и автономно, но при этом соединяться с ЦУС прямым каналом связи.

Основными документами учета работы ЦУС являются: журнал ЦУС, журнал учета неисправностей средств связи; журнал учета магнитофонных записей и батарейный журнал.

Пункт связи части - ПСЧ создается при каждой ПЧ и осуществляет следующие функции: прием сообщений о пожарах; прием приказов о выезде на пожары; прием извещений о пожарах; прием сообщений о высылке боевых расчетов части на тушение пожаров или ликвидацию последствий аварий и стихийных бедствий; поддержание связи с пожарными автомобилями части; информирование диспетчера ЦУС, а также должностных лиц и организаций о пожарах.

ПСЧ оборудуется: коммутатором для приема извещений о пожарах и осуществления служебной связи; стационарными радиостанциями для связи с пожарными автомобилями и ЦУС; установкой тревожной сигнализации и другой аппаратурой, а также часами и иными необходимыми принадлежностями. На ПСЧ могут быть установлены также приемные аппараты электрической пожарной сигнализации. Помещения ПСЧ, дежурной смены и коридоры, соединяющие их, оборудуются аварийным освещением от аккумуляторных батарей и независимого стационарного источника питания. Аккумуляторную ПСЧ необходимо предусматривать в отдельном помещении, смежным с пунктом связи. Вход в нее должен осуществляться через тамбур.

На пункт связи отряда - ПСО дополнительно возлагается обеспечение приема и передачи телефонограмм и распоряжений для руководства отряда.

Подвижный узел связи - ПУС создается начальником оперативного штаба по распоряжению руководителя тушения пожара (РТП). ПУС организуется на базе автомобиля связи и освещения (АСО), бортовых средств связи других основных, специальных или вспомогательных пожарных автомобилей, а также средств связи объектов, где возник пожар. Работу ПУС обеспечивает отделение службы связи и освещения, организуемое в гарнизоне, или специально выделенные сотрудники.

Связь в гарнизоне пожарной охраны призвана обеспечить:

−       быстрый и точный прием извещений о пожарах, авариях, стихийных бедствиях;

−       своевременный вызов необходимых сил и средств для ликвидации пожаров, последствий аварий, стихийных бедствий;

−       управление подразделениями, выехавшими на пожар и работающими на пожаре;

−       информирование соответствующих должностных лиц гарнизона об организации, ходе тушения и ликвидации пожаров, последствий аварий и стихийных бедствий;

−       обмен информацией между подразделениями гарнизона и специальными аварийными службами, взаимодействующими с пожарной охраной;

−       обмен дополнительной информацией, необходимой для нормального функционирования гарнизона.

В соответствии с российским законодательством и нормативными документами ГПС МЧС России в гарнизоне пожарной охраны требуется организовать четыре основных вида связи:

1) Связь извещения для приема сообщений о пожарах.

2) Оперативно-диспетчерскую связь для передачи распоряжений подразделениям на своевременную высылку сил и средств для тушения пожаров, получения сообщений о выездах подразделений и осуществления связи с пожарными автомобилями, а также оперативной передачи приказов на передислокацию техники.

3) Связь на пожаре, для обеспечения четкого и бесперебойного управления силами и средствами, их взаимодействия, передачи информации с места пожара.

4) Административно-управленческая связь для осуществления приема и передачи информации неоперативного характера.

Для организации основных видов связи (рис.1.4) необходимо предусмотреть соответствующие каналы связи со следующими абонентами (объектами):

 

Рис. 1.4 Основные виды связи в гарнизонах пожарной охраны

· с узлом специальной связи - УСС линиями укороченной значности;

· с аппаратурой автоматической пожарной сигнализации непосредственно на ЦУС и объектах пожарных частей;

· с наиболее важными объектами противопожарной защиты гарнизона;

· с коммутаторами органов внутренних дел и пунктами централизованного наблюдения вневедомственной охраны гарнизона;

· со всеми стационарными пунктами связи подразделений гарнизона;

· с аварийными, оперативными и экстренными службами гарнизона;

· с пожарными автомобилями, находящимися в пути следования;

· с должностными лицами на месте пожара, а также при необходимости с пожарными автомобилями. Связь организуется для управления силами и средствами, задействованными на пожаре и получения от них сведений об изменении оперативной обстановки. При этом используется оборудование АСО, а также средства радиосвязи, вывозимые на основной и специальной технике гарнизона;

· с подразделениями ГПС, находящимися на пожаре или в пути следования, для передачи сообщений о ходе тушения пожара, вызове дополнительных сил и средств, передачи требований РТП аварийным, оперативным и экстренным службам гарнизона;

·   для соединения ЦУС (ПСО, ПСЧ) и должностных лиц коммутируемыми проводными линиями телефонной связи полной значности с абонентами ГАТС;

·   для соединения аппаратуры передачи данных и другого имеющегося оборудования ЦУС (ПСО, ПСЧ) с УС ГАТС.

Стационарные радиостанции устанавливаются на ЦУС, ЦПР, ПСО, ПСЧ и пунктах связи отдельных постов. (Гранит 2Р-23.01, Гранит Р-25, Гранит - В - С, Радий - 101, ВЭБР-40/8, ВЭБР-160/9)

Подвижной узел связи предназначен для организации оперативного управления подразделениями ГПС при тушении пожаров и проведении связанных с ними первоочередных аварийно-спасательных работ, обеспечения информационной поддержки руководителя тушения пожара и взаимодействия с вышестоящими органами управления ГПС

Возимыми радиостанциями оборудуются все единицы основной и специальной техники (пожарные и специальные автомобили) в соответствии с табельной положенностью. (Motorola GM-140, Motorola GM-340, Motorola GM-360, Motorola GM-660, Motorola GM-1280, Гранит-В, Гранит 2Р-24, Гранит Р-25.01)

Носимыми радиостанциями оснащается каждое должностное лицо на месте пожара. (Motorola GP-140, Motorola GP-300, Motorola GP-320, Motorola GP-360; Гранит-П, Гранит 2Р-44, Гранит Р-43 и др.)

2. Выбор и обоснование технических средств системы оперативной связи гарнизона пожарной охраны


2.1 Общие сведения об основных технических средствах связи гарнизона пожарной охраны


В данном курсовом проекте необходимо осуществить выбор технических средств связи стационарных и подвижных узлов связи гарнизона, а также линий и каналов связи, предназначенных для обеспечения управления повседневной деятельностью подразделений гарнизона пожарной охраны.

Средства связи являются основными элементами подвижных и стационарных объектов связи гарнизона пожарной охраны. В соответствии с действующими нормативными документами ГПС МЧС России к техническим средствам связи и управления гарнизона относятся:

·        техника связи: радиостанции, радиопередатчики, ретрансляторы, радиорелейные станции, телеграфная, фототелеграфная, факсимильная, телефонная, телевизионная аппаратура, аппаратура телеуправления, телесигнализации, дистанционного управления, звукозаписи и громкоговорящей связи, оповещения, а также другое оборудование, предназначенное для передачи, приема и преобразования информации, образования каналов связи и передачи данных;

·        измерительная аппаратура, зарядные и выпрямительные устройства, источники и агрегаты электропитания;

·        проводные линейные средства: подземные и подводные кабели, легкие полевые кабели связи, полевые кабели дальней связи, вводно-соединительные и распределительные полевые кабели, арматура и материалы для постройки или прокладки линий связи;

·        сигнальные средства связи и оповещения (звуковые, светотехнические и др.).

Сеть оперативной связи ГПС строится таким образом, чтобы операторам (диспетчерам) ЦУС, ПСО, ПСЧ и руководству подразделений ГПС была обеспечена безотказная возможность быстрого вхождения в связь с абонентами подразделений и наоборот. Средства связи, предназначенные для организации административно-хозяйственной связи, такими возможностями не обладают. Сети оперативной связи ГПС МЧС России строятся на основе проводных, волоконно-оптических, радио и спутниковых каналов связи, ведомственных и локальных информационных сетей.

Отличительными особенностями системы оперативной связи ГПС являются:

·        относительная автономность (замкнутость) сети оперативной связи в пределах определенного структурного подразделения и гарнизона в целом;

·        обеспечение возможности оперативного и надежного вхождения в связь в пределах гарнизона;

·        отличительные конструктивные качества и особые электрические параметры оконечных устройств;

·        возможность групповых соединений;

·        использование усилителей и громкоговорящих устройств передачи и приема информации;

·        наличие приоритетных соединений для отдельных категорий руководителей и операторов системы управления подразделениями пожарной охраны;

·        установка оконечных устройств связи непосредственно на рабочих местах операторов и руководства, возможностью вхождения в связь независимо от местонахождения абонента в пределах структурного подразделения или гарнизона ГПС;

·        обеспечение устойчивой связи независимо от условий ее организации (повышенный уровень шумов на месте пожара, влияние погодных условий, повышенные динамические нагрузки и соблюдение жестких требований к влагопылезащищенности ТССУ);

·        использование звукозаписи, протоколирования, документирования и повторного воспроизведения, обеспечение надежности и живучести системы связи.

Коммутаторы, пульты и станции оперативной телефонной связи

Для обеспечения преемственности по отношению к существующим аналоговым системам оперативной связи и центрам автоматизированной системы связи и оперативного управления пожарной охраной в качестве станций оперативно-диспетчерской связи в подразделениях ГПС рекомендовано применять технические средства связи с элементами современных цифровых сетей связи и электронной коммутации каналов.

Дополнительная аппаратура системы оперативно-диспетчерской связи ЦУС.

В качестве дополнительной аппаратуры системы оперативно-диспетчерской связи (СОДС) на стационарных узлах связи ГПС возможна установка:

·        аппаратуры факсимильной связи, предназначенной для приема и передачи по проводным или беспроводным каналам связи данных, представленных в виде буквенно-цифровых и графических изображений;

·        аппаратуры телеграфной связи;

·        аппаратуры распорядительно-поисковой связи, предназначенной для передачи информации оперативного характера и сигналов тревоги с приемом непосредственно на акустические средства стационарного узла связи (местное оповещение), а в ряде случаев, с возможностью передачи этой информации по проводным линиям связи ГТС на узлы связи специальных служб города (объекта);

·        аппаратуры систем персонального радиовызова, например, пейджинговой, сотовой и спутниковой радиотелефонной связи.

Коммутаторы, пульты и станции оперативной телефонной связи.

Для обеспечения преемственности по отношению к существующим аналоговым системам оперативной связи и центрам автоматизированной системы связи и оперативного управления пожарной охраной в качестве станций оперативно-диспетчерской связи в подразделениях ГПС рекомендовано применять технические средства связи с элементами современных цифровых сетей связи и электронной коммутации каналов.

В ЦУКС устанавливаем в качестве Мини АТС (включает пульт ПОС) - ПОДС ЕДДС "01" на базе СОДС "Набат"

Состав и основные тактико-технические характеристики "Пульта оперативно-диспетчерской связи для пожарно-спасательных аварийных служб /"ПОДС ЕДДС "01"

ПОДС ЕДДС "01" - предназначен для технического оснащения рабочих мест Единых дежурно-диспетчерских служб на базе телефонного номера "01". ПОДС ЕДДС "01" представляет собой комплексное рабочее место оперативного дежурного и является цифровой системой связи, имеющей широкие возможности к коммутации и регистрации голосовых и информационных каналов. Принцип построения изделия подчинен решению основной задачи ЕДДС - обеспечению прямой оперативной диспетчерской связью со всеми территориальными дежурно-диспетчерскими службами постоянной готовности Рис.1. ПОДС ЕДДС "01" предназначается также для замены находящихся в эксплуатации морально устаревших, выработавших свои ресурсы станций и пульт оперативной связи типа ПОС-60 (90) и СОС-30М, снятых с производства.

Основные тактико-технические характеристики ПОДС ЕДДС "01" на базе СОДС "Набат":

прием вызова с двухпроводной линии спецвызова "01" с функцией "АОН" выдачу информации на пульт;

прием вызова с двухпроводных линий ГАТС, МБ, четырехпроводной линии ТЧ, с цифровой линии и переадресация его на любого абонента пульта;

переадресацию принятого вызова на профильного диспетчера одним нажатием одной клавиши с одновременным удержанием соединения; голосовое автоинформирование внешнего абонента фиксированным голосовым сообщением в соответствии с выбранной переадресацией (для каждой кнопки должно быть свое сообщение); возможность подключения стационарных радиостанций в качестве абонент пульта с обеспечением возможностей любой коммутации проводных и радиоабонентов;

прием телефонных сообщений на две телефонные трубки как по каналу специальной телефонной связи "01", так и по прямым (некоммутируемыми) линиями связи, в том числе от полевых индукторных аппаратов МБ;

подключение через специальные разъемы дополнительного телефонного аппарата к каналам оперативной связи и каналам специальной телефонной связи "01";

подключение внешнего громкоговорителя при разговоре с поднятой трубкой (для оперативных нужд);

переадресацию телефонов (основного и дополнительного) на канале специальной телефонной связи "01" в режим простых телефонных аппаратов при пропадании основного электропитания; селекторную связь на всех уровнях управления через проводные каналы связи;

циркулярную передачу сообщения оператора группе внутренних абонентов;

· автоматическую запись и архивирование переговоров по входным линиям и радиоканалу (цифровая запись 4, 8, 16, 32 каналов);

· систему оповещения личного состава по заранее подготовленным спискам оповещения абонентов (по общему списку, по группе частных списков, по подготовленным ранее сценариям, а также по отдельным абонентам из базы данных);

· прием-передачу информационных данных;

· исходящие вызовы по двухпроводным линиям ГАТС, МБ, четырехпроводной линии ТЧ, цифровой линии от любого абонента пульта;

· подключение оператора к занятому каналу;

· подключение двухпроводных удаленных (до 25 км) аналоговых абонентов (других диспетчерских служб);

· управление системой громкоговорящего оповещения;

· управление системами силовых устройств типа: светофор, табло "Выезд", "Метео" и др.;

· возможность работы в ведомственной сети связи в едином номерном пространстве;

· максимальное количество коммутируемых линий - 192.

Цифровой многоканальный магнитофон

Цифровые многоканальные магнитофоны "ХРОНОС" - комплексы автономных регистраторов речевой и звуковой информации на телефонных линиях выполнены в виде однокорпусных аппаратно-программных модулей на базе специализированных микроконтроллеров с бесфайловой последовательной структурой записи на HDD (винчестер) и возможностью компьютерной файловой обработки записанной информации. ЦММ "Хронос" серия МЭТ-8 Каналов записи - до 8-ми, HDD 160 Гбайт, Smart Media (64-256 Мбайт), USB 2.0, линейный выход, возможность добавления NAND Flash - памяти (128 Мбайт. Назначение: регистрация в автономном режиме (без применения компьютера) речевых служебных сообщений, передаваемых по аналоговым каналам телефонной, селекторной и радиосвязи, в следующих режимах, круглосуточная непрерывная запись речевых переговоров в цифровой форме по 2-8 каналам, синхронная с речевой информацией запись меток реального времени, контрольное воспроизведение и анализ оперативной и архивной информации без прерывания процесса записи, долговременное архивирование информации, возможность компьютерной обработки записанной информации.

Аппаратура факсимильной связи KX-FT984

·   Двухстрочный 16-сегментный монохромный ЖК-дисплей с поддержкой кириллицы

·   Монитор - набор номера и отправка факса не снимая трубки, разговор в таком режиме невозможен

·   Встроенная записная книжка на 100 телефонных номеров

·   Определитель номера в стандартах АОН и Caller ID. Требуется подключение одной из этих услуг на городском узле связи.

·   Однокнопочный набор. Позволяет осуществлять набор 5 телефонных номеров нажатием одной кнопки и 5 номеров нажатием двух кнопок.

·   Автоподатчик на 10 листов

·   Автообрезка

·   Прием факсов при отсутствии бумаги (до 28 страниц).

·   Групповая рассылка документа нескольким абонентам (до 20)

·   Отложенная передача - автоматическая отправка факса по заранее заданному номеру в заранее заданное время

·   Программируемый список номеров абонентов, от которых запрещается прием документов (черный список, защита от спама)

·   Функция поллинга. Телефакс Panasonic KX-FT984 может принимать документы с другого факса, оснащенного этой функцией с помощью звонка на него.

·   Размеры, мм (приблизительно) - 121x352x224мм

·   Вес (приблизительно) - 2,8 кг

Свитч - Switch Зсот 3CFSU05 (5 портов с автоматическим распознаванием RJ-45 10BASE-T/100BASE-TX)

Модем ZyXEL Omni 56K

Технические характеристики:

Базовый набор микросхем ZyXEL М4, 50МГц

Энергонезависимая память для загрузки микропрограммы (1024 Кбайт).

Оперативная память (128 Кбайт).

V.90, V.34bis, V.34, V.32bis, V.32, V.23, V.22bis, V.22/Bell 212A, V.21/Bell 103, G3 FAX

Регулировка уровня передачи до 0 дБм.

Уверенное распознавание станционных сигналов: вызывной тон, занято, вызов, звонок.

Коррекция ошибок: MNP4 и V.42 + Selective Reject (Выборочный повтор).

Сжатие данных: MNP5 и V.42bis.

Контроль потока данных: программный XON/XOFF или аппаратный CTS/RTS.

Набор команд: расширенный AT.

Набор номера: импульсный или тоновый.

Повторный набор последнего набранного номера и циклический дозвон.

Программируемое управление громкостью динамика.

Два профиля для сохранени параметров и установок в энергонезависимой памяти.

Диагностика модема: Полное самотестирование модема; тесты "Аналоговая петля" и "Удаленная цифровая петля" с самотестированием и без него; тест "Локальная цифровая петля".

Диагностика условий связи: Скорость приема/передачи, Протокол связи, Соотношение сигнал/шум, Уровень принятого сигнала, Число выполненных процедур повторного установлени связи, Число запрошенных процедур повторного установления связи, Число выполненных изменений скорости, Число запрошенных изменений скорости. Амплитудно частотная характеристика линии связи.

Отчет о состоянии связи: Число переданных и принятых символов, октетов, блоков; Число переданных и принятых блоков с ошибками; Число выполненных процедур повторного установления связи; Число запрошенных процедур повторного установления связи; Задержка возврата эха; Продолжительность сеанса связи; Последняя скорость и протокол; Причина завершения сеанса связи.

Четыре индикатора состояния: V90, ОН, DATA, MR.

Проекционный телевизор

Представленный в этом году компанией Thomson проекционный HDTV-телевизор на основе DLP-технологии, 61DSZ644, при экране 61 дюйм имеет глубину всего 17,4 см

Принтер - Xerox Phaser 3124

Тип - лазерный

Максимальный формат - А4

Макс, разрешение по X для ч/б печати - 1200

Макс, разрешение по Y для ч/б печати - 600

Скорость ч/б печати (А4) - 15 с.

Персональный компьютер диспечера - Interium 200

Основные характеристики:

Корпус - средний тауэр (черный, серебристый)

слоты расширения: 5 (всего) / 5 (свободно) Процессор - Intel Pentium IV 3.2 ГГц

· socket 775

· 800 МГц FSB

· Prescott

кеш память: 16 кБ (level 1) \ 1024 кБ (level 2) особенности архитектуры:

· Advanced Dynamic Execution

· Enhanced branch prediction

· Hyper-Pipelined Technology

· Hyper-Threading Technology

· технология MMX

· Streaming SIMD (SSE)

· Streaming SIMD Extensions 2 (SSE2)

· Streaming SIMD Extensions 3 (SSE3)

Материнская плата - 200 МГц FSB на основе чипсета Intel 915Р

Оперативная память - DDR SDRAM 4000 МБ

Жесткий диск - 160.0 ГБ Serial ATA 1.0 7200 об. /мин

Оптическое устройство хранения - DVD-RW 5.25" AT API

Видео - PCI Express xl6 - NVIDIA GeForce 6800 - 1000 МБ DDR SDRAM

Звук - встроен. PCI 7.1-канал, поддерживаемые стандарты: - АС'97 - Microsoft

DirectSound3D

Устройство тревожной сигнализации и оповещения

Назначение УТСО-200:

Устройство тревожной сигнализации и оповещения (УТСО-200) выполняет функции оповещения и тревожной сигнализации.

УТСО-200 устанавливается в помещениях и работает при температуре от +5 до +40°С при относительной влажности 5 - 95%.

Кнопки диспетчерского пульта УТСО-200 дополнительно обладают повышенной механической прочностью и износостойкостью.

Класс защиты IP40. УТСО-200 позволяет организовать громкоговорящую связь абонентов при помощи громкоговорителей с суммарной мощностью не боле 200 Вт, вынесенного на гибкую стойку микрофона и кнопок управления со светодиодами индикации.

Пульт управления устройством имеет как настольное, так и встраиваемое исполнение.

В устройстве предусмотрена схема автоматического перехода на резервное питание +24 В.

Функции УТСО-200

· Подача сигналов тревоги - прерывистая сирена;

· Организация громкоговорящей связи для трансляции речевой информации с возможностью отключения зоны оповещения;

· Управление световыми табло на 8 сегментов;

· Подача управляющих сигналов для переключения нагрузки с номинальным током 1н =10 А,-230 В;

Пример подключения УТСО-200 в пожарной части

Технические средства связи системы оперативной радиосвязи.

Радиостанции стали неотъемлемой частью нашей жизни.

В настоящее время рынок предлагает нам множество моделей, работающих в различных диапазонах частот и имеющих различные наборы сервисных удобств.

Так, существуют несколько диапазонов вещания, вот некоторые наиболее распространенные диапазоны:

1.      КВ диапазон (коротковолновый диапазон 0.1-28 МГц, любительский)

2.      СВ диапазон (Sitizen Band 26-30 МГц, гражданский, одиннадцатиметровый диапазон)

4.      VHF диапазон (136-172 МГц, двухметровый диапазон (включает в себя служебный; любительский и морской диапазоны)

5.      UHF диапазон (420-473 МГц, семидесятисантиметровый диапазон (включает в себя LPD любительский и служебный диапазон.

Производство средств радиосвязи постоянно совершенствуется. Использование новых технологий, производства средств связи, внедрение цифровых способов управления и обработки сигналов позволило создать широкий спектр средств связи для радиостанций.

Также радиостанции гарнизона делятся на: стационарные, возимые и носимые.

Стационарные радиостанции


Автомобильная / базовая радиостанция Icom IC-F110S

Радиостанции мобильные

MOTOROLA GM140 V

Диапазон 136-174 МГц, 4 канала, мощность 25-45 Вт, SCAN, DTMF, MIL-STD 810 C/D/E, IP-54, 177х176х56 мм, 1590 гр. Комплект поставки: радиостанция, выносной микрофон, кабель питания, автомобильное крепление, инструкция.

Цена:

Розница: 16 000.00 руб.

Опт: 14 912.00 руб.

Параметры:

Диапазон частот 146-174МГц

Число каналов 4

Мощность передатчика 45 Вт

Диапазон температур -30+60 C

Питание 13,2 В

Вес 1590 г

Размеры 177х176х56 мм

Основные функции:

Программирование с помощью компьютера

Удобный интерфейс

Программирование часто используемых кнопок

Технология сжатия речи X-Pand

Возможность передачи данных

Возможность установки транковой платы

Возможность установки Voice Storage - для записи и воспроизведения речевых сообщений

Дисплей и дополнительные индикаторы

Поддержание систем сигнализации: CTCSS, DPL, MDC1200, DTMF

Тоновая идентификация вызывающего абонента

Режим сканирования

Блокировка занятого канала

Режим монитора

Приглушение сигналов радиостанций по выбору

Радиостанции носимые

KENWOOD TK-2107/ TK-3107

Диапазон 136-150/430-450 МГц, 16 каналов, мощность 5/4 Вт, Scan, QT/DQT, соответствует MIL-STD 810 D/E, 58х125,5х35 мм, 180 гр (без аккумулятора и антенны).

Комплект поставки: радиостанция, антенна, крепление на пояс, АКБ, ЗУ, инструкция. Сняты с производства

Параметры:

Диапазон частот 136-150/ 430-450 МГц

Число каналов 16

Мощность передатчика 5/4 Вт

Радиус действиядо 12 км

Диапазон температур -30+60 C

Питание 7,5 В постоянного тока

Вес 180 гр

Размеры 58х125,5х35 мм

Основные функции:STD810

Встроенный кодер и декодер субтональных систем шумоподавления CTCSS/DCS. Возможность программирования шага канальной сетки. Пластиковый корпус на основе металлического шасси

Таблица №2.4

Основные технические средства связи в гарнизоне пожарной охраны

Обозначение

Технические средства связи и управления

КСВ1

комплект связи внешний ведомственной сети связи

КСВ2

комплект связи внешних абонентских линий городской телефонной сети

КСВ3

комплект связи внешний линий ЦУС "01"

КСВ4

комплект связи внешнего узла связи

КСВ5

комплект связи внешней однотипной станции по соединительным линиям

КСВ6

комплект связи внешнего канала тональной частоты (ТЧ)

АК

комплект внутренних абонентов

КМБ

комплект местной батареи

ЭАТС-ОС

Электронная АТС - оконечная станция

 

электронная коммутационная аппаратура

 ПОС и СОС - пульт и станция оперативной связи (коммутатор оперативной связи)



прямая телефонная связь


телефонная связь по линиям полной значимости ГТС

 телефонная связь по линиям специальной связи (укороченной значимости)"01"



магистральный канал связи ГТС


магистральный канал МТС


канал связи с реализацией тонового набора

телефонный аппарат без номеронабирателя (ТАБН)


телефонный аппарат (ТА) с номеронабирателем (ТАНН)



Рис. 1.5 Схема развертывания технических средств связи в гарнизоне пожарной охраны

Дополнительная аппаратура системы оперативно-диспетчерской связи ЦУС

В качестве дополнительной аппаратуры системы оперативно-диспетчерской связи на стационарных пунктах связи ПО возможна установка:

·        аппаратуры факсимильной связи, предназначенной для приема и передачи по проводным или беспроводным каналам связи данных, представленных в виде буквенно-цифровых и графических изображений;

·        аппаратуры телеграфной связи;

·        аппаратуры распорядительно-поисковой связи, предназначенной для передачи информации оперативного характера и сигналов тревоги с приемом непосредственно на акустические средства стационарного узла связи (местное оповещение), а в ряде случаев, с возможностью передачи этой информации по проводным линиям связи ГТС на узлы связи специальных служб города (объекта);

·        аппаратуры систем персонального радиовызова.

Перечень технических средств, устанавливаемых на автомобилях связи и освещения.

Находящийся на вооружении гарнизона пожарной охраны автомобиль связи и освещения (АСО) предназначен для доставки к месту пожара технических средств, обеспечивающих освещение места пожара и боевых участков, связь между штабом пожаротушения, ЦУС (ЦПР) и экстренными службами города (службами взаимодействия). Для энергоснабжения технических средств на автомобиле имеется электросиловая установка. В настоящее время используются два типа АСО, основные характеристики которых приведены в табл.5

Автомобиль связи и освещения позволяют обеспечить освещение до 3-х боевых участков и организовать радиосвязь по двум радионаправлениям: - с боевыми участками и с ЦУС гарнизона.

Коммутатор оперативной связи, помимо прямой телефонной связи с боевыми участками, при подключении к ГТС позволяет организовать телефонную связь с абонентами города.

Таблица №2.5

Основные характеристики АСО

Показатели

АСО-20 (ГАЗ-3308)

АСО-20 (Камаз-4208)

Масса с полной нагрузкой, кг

5950

14000

Численность боевых расчетов, чел

6

11

Мощность генератора, кВт

20

20

Напряжение генератора, В

230

230

Трансформаторы понижающие: ТС-25 ОСО

АКБ 5КН-160

АКБ 5КН-160

Выпрямительное устройство

1 ед. "ВСА-10"

1 ед. "ВСА-10"

Прожекторы, шт.

10

12

Радиостанция возимая

2 ед. "Motorola GM-360"

2 ед. "Motorola GM-660"

Радиостанция носимая

6 ед. "Motorola GP-300"

8 ед. "Motorola GP-300"

Громкоговорящая установка

3 ед. "УМ-100"

4 ед. "УМ 100"

Телефонный коммутатор

1 ед. "КОС-8"

1 ед. "КОС-10"

Катушки с силовым кабелем длиной, м

30х1050

35х1050

Катушки с телефонным кабелем, м

3х400

4х400

Громкоговоритель

5 ед. ГРД-10

6 ед. ГРД-25

Телефонные аппараты полевые

3 ед. ТА

3 ед. ТА

Специальное громкоговорящее устройство

1 ед. СГУ-100

1 ед. СГУ-100


2.2 Расчет основных характеристик системы оперативной связи


Центр управления силами и средствами пожарной охраны является основным звеном гарнизона ПО, обеспечивающим прием и обработку информации, выработку управленческих решений и их передачу исполнителям. От оперативности, надежности и безошибочности работы всех подсистем ЦУС зависят размер материальных и социальных последствий от пожаров. Для минимизации времени ликвидации пожаров диспетчерский состав ЦУС должен непрерывно и своевременно получать информацию о пожарах, различных ЧС, об изменении оперативной обстановки в гарнизоне, передислокации и движении сил и средств, изменении дорожной обстановки и др.

Диспетчерским составом ЦУС за минимальное время должна осуществляться быстрая и безошибочная обработка и регистрация всех видов поступающей информации; выработка управленческих решений по высылке и передислокации сил и средств к месту пожара; доведение приказов и распоряжений в ПЧ; информационная поддержка РТП в пути следования к месту пожара и на пожаре.

По каналам проводной и радиосвязи на ЦУС поступает поток вызовов, характеризующийся неравномерностью поступления вызовов во времени. Особенно эта неравномерность наблюдается по часам суток. Число вызовов резко увеличивается около 7-ми часов утра, затем плавно увеличивается до максимального значения (около 18-ти часов) и уменьшается до минимального значения в ночные часы. Наблюдается также зависимость числа вызовов и по отдельным периодам времени года.

Расчет основных характеристик системы оперативной связи гарнизона пожарной охраны проводится на основе теории массового обслуживания. При этом под качеством обслуживания понимается, насколько своевременно проведено обслуживание поступивших в систему сообщений о пожарах.

Отсутствие последействия состоит в том, что вероятность поступления за отрезок времени определенного числа вызовов не зависит от того, сколько вызовов уже поступило в систему. Отсутствие последействия предполагает взаимную независимость процесса обслуживания вызовов в не перекрывающиеся между собой промежутки времени.

2.2.1 Расчет характеристик устойчивости системы оперативной связи

Устойчивость системы оперативной связи, состоящей из двух каналов связи (основного и резервного), оценивается следующей вероятностью безотказной работы при заданных  и :


Таким образом, в результате резервирования основного канала связи устойчивость системы оперативной связи повысится на величину .

2.2.2 Оптимизация сети специальной связи по линиям "01" и расчет ее пропускной способности

Последовательно увеличивая число линий связи с 1 до , выбирается такое число линий связи, при котором выполняется условие .

Нагрузка в сети специальной связи по линиям "01" может быть представлена как

 мин-зан

Вероятность того, что все линии связи свободны определяется по формуле:

,

где

 - последовательность целых чисел.

Для случая, когда , вероятность того, что линия связи будет свободна, определяется следующим образом:

.

Вероятность того, что все линии связи будут заняты (вероятность отказа в обслуживании) определяется как

.

Для случая, когда , вероятность отказа в обслуживании


 не соблюдается, увеличиваем число линий связи до . При этом вероятность того, что две линии связи будут свободны:

.

Вероятность отказа при этом определяется как

.

 не соблюдается, увеличиваем число линий связи до . При этом вероятность того, что три линии связи будут свободны:

.

Вероятность отказа при этом определяется как


 не соблюдается, увеличиваем число линий связи до . При этом вероятность того, что три линии связи будут свободны:


Вероятность отказа при этом определяется как


 не соблюдается, увеличиваем число линий связи до . При этом вероятность того, что три линии связи будут свободны:


Вероятность отказа при этом определяется как


 соблюдается, т.е. . Таким образом, принимаем .

Вероятность того, что вызов будет принят на обслуживание (относительная пропускная способность сети связи извещения по коммутируемым линиям укороченной значности "01"):


Таким образом, в установившемся режиме в сети связи будет обслужено 99,9 % поступивших по линиям связи "01" вызовов.

Абсолютная пропускная способность сети связи определяется следующим выражением:

,

т.е. сеть связи способна обслужить в среднем 0,52 вызовов в минуту.

Рассчитываем среднее число занятых линий связи:

.

Следовательно, при установившемся режиме работы сети связи будут заняты 2 линии связи, остальные будут свободны.

Коэффициент занятости линий связи:


Рассчитываем среднее число свободных линий связи:


Коэффициент простоя линии связи "01":

.

Фактическая пропускная способность сети связи с учетом аппаратурной надежности


где  - коэффициент готовности аппаратуры сети связи.

Необходимое число линий связи "01" с учетом аппаратурной надежности определяется по формуле:


Время занятости диспетчера обслуживанием одного вызова

,

По заданной интенсивности входного потока вызовов  выз/мин, поступающих в сеть связи по линиям "01", и времени обслуживания одного вызова диспетчером  определим полную нагрузку на всех диспетчеров за смену, т.е. за 24 часа:

 ч-зан.,

где 60 - количество минут в 1 ч при переводе  в выз/ч.

Допустимая нагрузка на одного диспетчера за смену с учетом коэффициента занятости диспетчера

 ч-зан.,

где  - допустимый коэффициент загрузки диспетчера;

 ч - допустимое время занятости диспетчера обработкой вызовов.

Определяем необходимое число диспетчеров:

.

Вывод: по результатам оптимизации сети специальной связи по линиям "01"делаем вывод о том, что необходимо 5 линий связи "01" и 2 диспетчера.

 

2.2.3 Расчет характеристик функционирования радиосети: оперативности и эффективности функционирования радиосвязи

Оперативность радиосвязи характеризуется вероятностью того, что информация от одного абонента к другому будет передана в течение времени, не более заданного:

,

где  - время "чистого" переговора;

 - непроизводительные затраты времени на коммутацию абонента, установку соединения и т.п.;

 - заданная величина времени, определяющая оперативность связи (критерий оперативности).

В случае, когда надежность и качество радиоканала идеальны, оперативность радиосвязи оценивается по формуле

,

где  - вероятность того, что радиоканал свободен и ожидающих нет;

 - вероятность того, что радиоканал занят, но ожидающих нет.

,

где  - число радиостанций в сети радиосвязи (число абонентов в радиосети);  - нагрузка в сети радиосвязи;  - последовательность целых чисел.

Эффективность функционирования радиосети может быть оценена математическим ожиданием случайной величины ее состояния , которое является показателем целесообразности использования радиосети для выполнения заданных функций. В случае, когда надежность и качество радиоканала идеальны, эффективность функционирования радиосети оценивается по следующей формуле:

,

где  - соответственно время переговоров и непроизводительные затраты времени в радиосети.

Определение оперативности функционирования радиосвязи:

Задано: Нагрузка в радиосети  мин-зан.;

число радиостанций в радиосети ;

время переговора в радиосети мин;

непроизводительные затраты времени Тн=0,25 мин.

Расчет:

Оперативность радиосвязи при этом определяется как


Эффективность функционирования радиосети

.

Определение необходимых высот подъема антенн стационарных радиостанций:

Дальность действия УКВ радиосвязи зависит от следующих основных факторов:

непосредственно от характеристик приемника

параметров антенно-фидерного тракта радиостанций (его длины и затухания);

величины излучаемой мощности передатчика;

высот подъема приемно-передающих антенн;

закономерности распространения радиоволн УКВ диапазона в условиях пересеченной местности и городской застройки;

видов модуляции;

рельефа местности и др.

При определении высот подъема антенн стационарных радиостанций ЦУС и ПЧ, необходимых для обеспечения требуемой дальности радиосвязи с самой удаленной ПЧ, пользуются графическими зависимостями изменения напряженности поля (, дБ) полезного сигнала от расстояния (d, км) между антеннами для различных значений произведения высот подъема передающей и приемной антенн (h1·h2, м2). Эти графические зависимости приведены на рис. 3 и представляют собой медианные значения напряженности поля, превышаемые в 50% мест на границе зоны обслуживания. Кривые напряженности электромагнитного поля приведены для вертикальной поляризации антенн и построены для условий распространения радиоволн метрового диапазона (ОВЧ диапазона) в полосе частот 148-174 МГц.

Таблица 2.6

Значения коэффициента ослабления сигнала  в зависимости от условной меры неровности рельефа

3040507090110120140150










 - 2 - 10134567




















170190210230250290330360390










8910111213141516










Рис. 1.6 Зависимость средних значений напряженности поля от расстояния между антеннами

Рис. 1.7 Поправочный коэффициент, учитывающий отличие мощности передатчика от 10 Вт

При расчете условий обеспечения заданной дальности радиосвязи минимальное значение уровня напряженности поля полезного сигнала на входе приемного устройства  при котором обеспечивается высокое качество радиосвязи, принимается равным 20 дБ (10 мкВ/м).

Определение дальности радиосвязи производится по формуле:

где

 - коэффициент погонного затухания фидерного тракта передатчика и приемника соответственно;

 и  - длина фидерного тракта передатчика радиостанции ЦУС и приемника радиостанции ПСЧ соответственно, м;

 - коэффициенты усиления антенн передатчика и приемника соответственно;

 - поправочный коэффициент, величина которого принимается равной 3 дБ (в соответствии с графиком рис.1.6) при использовании радиостанций типа "Icom IC-F110S", имеющих мощность излучения передатчика 25 Вт).

Вывод: по полученной величине напряженности поля полезного сигнала на входе приемника  и заданному удалению пожарной части от ЦУС  с помощью графиков (рис. 1.7) определяется произведение высот подъема антенн . Из полученного произведения высот выбираются необходимые высоты стационарных антенн ЦУС  и удаленной пожарной части .

2.2.4 Расчет электромагнитной совместимости радиосредств в сетях оперативной связи

В системах подвижной ОВЧ радиосвязи основными вопросами при решении проблемы электромагнитной совместимости радиосредств ЭМС радиосредств являются определение пространственного и частотного разноса между радиостанциями.

2.2.4.1 Расчет ЭМС двух близко расположенных радиостанций

При проведении практического выбора рабочих частот радиостанций в случае установки двух стационарных антенн на крыше одного служебного здания допустимый уровень мешающего сигнала определяется в основном выходным уровнем сигнала от передатчика мешающей радиостанции (равным 148 дБ) и затуханием электромагнитного поля между стационарными антеннами.

Допустимый уровень мешающего сигнала от близко расположенного передатчика определяется по следующей формуле:

 дБ.

где  - максимальный уровень высокочастотного сигнала, излучаемый мешающим передатчиком и соответствующий напряженности электромагнитного поля 148 дБ;

 - величина переходного затухания электромагнитного поля между передающей антенной одной и приемной антенной другой стационарных радиостанций, антенны которых установлены на крыше одного служебного здания.

Частотный разнос рабочих каналов радиостанций определяется:

;

где =1  - коэффициент согласования размерности;

=20 дБ - минимальная величина полезного сигнала.

На заключительном этапе расчета проводиться выбор номиналов рабочих частот.

Если одна стационарная станция работает на частоте , тогда рабочая частота второй радиостанции (второй радиосети) будет равной .

2.2.4.2 Расчет координационных расстояний

С целью экономии частотных каналов целесообразно в соседних гарнизонах пожарной охраны организовывать сети радиосвязи на совпадающих частотах, т.е. использовать одни и те же рабочие каналы, следовательно. Однако это возможно только при обеспечении малых уровней мешающих сигналов между радиосредствами соседних гарнизонов.

Уровень мешающего сигнала можно снизить соответствующим пространственным разносом стационарных радиостанций, одновременно работающих на совпадающих частотах.

Под координационным расстоянием понимается минимальный территориальный разнос антенн стационарных радиостанций, исключающий взаимные мешающие влияния между радиостанциями, работающими на совпадающих частотах.

Расчет координационных расстояний проводится исходя из условий обеспечения на входе приемника уровня мешающего сигнала не более 10 дБ. При этом уровне исключается ложное открывание приемника, поскольку порог срабатывания шумоподавителя устанавливается выше 0,3 мкВ, а чувствительность приемника по шумоподавителю принимается равной 0 дБ или 1 мкВ.

Допустимый уровень мешающего сигнала на входе приемника рассчитывается по полученной в работе формуле


По вычисленной величине  с помощью графических зависимостей (рис.2.5) определяется территориальный разнос (координационное расстояние) между стационарными радиостанциями, работающими на совпадающих частотах, для конкретного произведения высот антенн.

2.2.4.3 Расчет ЭМС трех радиосетей

Расчет ЭМС трёх радиосетей в данной курсовой работе разберём на примере радиостанций типов "Icom IC-F110S" показали, что оценка взаимных мешающих влияний между тремя радиосетями, организуемыми на интермодуляционно несовместимых частотах проводится исходя из величины трехсигнальной избирательности приемника, равной 70 дБ. Уровень мешающего сигнала на входе приемного устройства радиостанции при этом вычисляется по формуле


где  и  затухание фидерного тракта, и коэффициент усиления антенны одного из двух мешающих передатчиков;

дБ - параметр трехсигнальной избирательности приемника (допустимый уровень мешающего сигнала);

ВИ =-5 дБ - поправка, учитывающая допустимый процент времени проявления помех по совмещенному частотному каналу.

Уровни мешающих сигналов рассчитываются для каждого из трех работающих радиостанций с учетом затухания фидерного тракта, коэффициента усиления антенн двух других мешающих передатчиков и поправок ВИ и ВМ. При оценке мешающих влияний трех радиосетей, организованных на интермодуляционно совместимых частотах, следует учитывать лишь параметр двухсигнальной избирательности приемника по соседним каналам. Поэтому при расчете ЭМС радиосетей достаточно по заданным высотам антенн стационарных радиостанций и расстоянию между ними, определить уровень мешающего сигнала на входе приемника , приравняв величины = . Затем с учетом реальных условий организации конкретной радиосети, вычислить допустимый уровень мешающего сигнала по следующей формуле:

 дБ

По формуле  окончательно рассчитывается необходимый частотный разнос рабочих каналов двух мешающих стационарных радиостанций:

кГц

Вывод: если одна стационарная станция работает на частоте , тогда рабочая частота второй радиостанции (второй радиосети) будет равной .

2.2.5 Разработка схемы организации связи на пожаре

Связь на пожаре (рис.2.8) предназначена для управления силами и средствами, обеспечения их взаимодействия и обмена информацией. Связь на пожаре организуется для четкого управления пожарными подразделениями на месте пожара, обеспечения их взаимодействия и своевременной передачи информации с места пожара на ЦУС или ПЧ.

На месте пожара должны быть организованы следующие виды связи:

·        связь управления - между руководителем тушения пожара (РТП), штабом пожаротушения (НШ), начальником тыла (НТ), боевыми участками (БУ) и подразделениями, работающими на пожаре при помощи возимых и носимых радиостанций, полевых телефонных аппаратов и переговорных устройств, громкоговорящих устройств и мегафонов;

·        связь взаимодействия - между начальниками боевых участков и подразделениями, работающими на пожаре, при помощи радиостанций, полевых телефонных аппаратов и сигнально-переговорных устройств;

·        связь информации - между оперативным штабом пожаротушения (РТП) и ЦУС с использованием телефонных аппаратов городской телефонной сети или с помощью радиостанции, установленной на автомобиле связи и освещения.

Для организации проводной связи используется коммутатор оперативной связи (КОС), обеспечивающий подключение полевых телефонных аппаратов РТП и начальников боевых участков. Для организации телефонной связи РТП с диспетчером ЦУС в КОС предусмотрена возможность подключения к телефонной сети города через районную АТС.

Для осуществления громкоговорящего оповещения на месте пожара используется усилитель мощности (УМ), к которому подключаются громкоговорители по числу боевых участков. При этом РТП с помощью выносного микрофона (М) имеет возможность передачи циркулярной информации на все боевые участки.

Рис. 1.8 Схема организации и размещения средств радио и проводной связи на пожаре

Радиосвязь РТП с начальниками ТП и должностными лицами на пожаре осуществляется с помощью возимых (РВ) и носимых (РН) радиостанций, а радиосвязь РТП с диспетчером ЦУС - с помощью возимой радиостанции на АСО и стационарной радиостанции (РС) на ЦУС. [1, 5, 8].

 

Выводы по разделу


Выводы по разделу должны включать краткое обоснование предлагаемых решений по организации системы оперативно-диспетчерской связи гарнизона пожарной охраны.

3. Технико-экономическое обоснование внедрения автоматизированной системы связи и оперативного управления пожарной охраной (АССОУПО)

 

3.1 Назначение и основные функции АССОУПО


Одной из эффективных систем оперативного управления силами и средствами особенно при тушении крупных пожаров является применение автоматизированной системы связи и оперативного управления подразделениями пожарной охраны (АССОУПО).

АССОУПО предназначена для хранения информации о состоянии пожарной техники в гарнизоне; расписаний выездов пожарных подразделений; приема и автоматической регистрации всех видов поступающей информации; автоматизированного анализа поступающей информации и выработки оптимального управленческого решения; автоматической передачи распоряжений пожарным частям; контроля исполнения распоряжений, автоматического отображения оперативной обстановки в городе на электрифицированном светоплане города и ряда других задач.

При широком использовании новых информационных технологий с целью повышения эффективности принятия управленческих решений РТП и координации работ по тушению крупных пожаров имеются возможности создания автоматизированных систем поддержки принятия управленческих решений должностными лицами. Подобные системы позволяют в экстремальных условиях тушения крупных пожаров даже специалистам средней квалификации в полном объеме использовать накопленный ранее опыт высококвалифицированных профессионалов.

В условиях быстро растущич городов, что влечет за собой резкое возрастание информационного потока вызовов-сообщений, что ведет к увеличению суммарной нагрузки на диспетчерский состав дежурной смены ЦУС и ощутимым издержкам во времени обслуживания поступающих сообщений о пожарах.

Издержки возникают за счет потерь времени диспетчером на выбор имеющихся в распоряжении гарнизона сил и средств с учетом их состояния, на установление связи, выдачу приказов и контроль их исполнения, на текущую регистрацию всех видов поступающей на ЦУС информации.

Основным назначением АССОУПО является создание автономной автоматизированной системы управления силами и средствами гарнизона пожарной охраны или как часть комплексной автоматизированной системы управления (АСУ) пожарной охраны крупного административного центра.

На центр АССОУПО возлагаются следующие функции:

управление работой оперативно-диспетчерской службы;

управление пожарными частями ГПО;

обеспечение руководителей тушения пожаров необходимой информацией;

управление силами и средствами гарнизонов;

текущее и перспективное планирование оперативно-служебной деятельности;

обеспечение необходимой информацией подразделений и служб пожарной охраны для принятия управленческих решений по различным направлениям деятельности;

совершенствование процесса управления путем автоматизации решения новых задач;

качественная эксплуатация программного, информационного и технического обеспечения АССОУПО;

развитие и совершенствование информационной базы АССОУПО;

разработка и реализация решений по совершенствованию процесса использования технических средств обработки информации;

обеспечение качественного технического обслуживания комплекса технических средств АССОУПО.

3.2 Организационно-функциональная структура АССОУПО


Организационно-функциональная структура АССОУПО включает в себя центр АССОУПО, УПО, ОПО, пункты связи пожарных частей, службы взаимодействия, объекты защиты и определяется географическим расположением объектов охраны, дислокацией подразделений пожарной охраны и выполняемыми ими функциями

АССОУПО состоит из следующих взаимосвязанных составных частей (систем):

система оперативно-диспетчерского управления (СОДУ)

СОДУ условно разделена на две подсистемы: вычислительную подсистему и подсистему телеобработки данных, предназначенные для решения оперативно-тактических задач управления силами и средствами пожаротушения.

система оперативно-диспетчерской связи (СОДС)

СОДС состоит из двух подсистем: подсистемы оперативно-диспетчерской радиосвязи (СОДРС) и подсистемы оперативной диспетчерской телефонной связи (СОДТС), предназначенных для сбора и обмена информацией между подразделениями, службами, оперативным составом и мобильными подразделениями, а также заявителями и службами города.;

система организационного и правового обеспечения (СОПО)

СОПО включает в себя нормативно-правовую и организационно-техническую документацию, устанавливающую и закрепляющую порядок создания, цели, задачи, структуру, функции и правовой статус подразделений АССОУПО и предназначенную для обеспечения эффективного функционирования системы;

информационно-управляющая вычислительная система (ИВС)

ИВС состоит из ряда подсистем, обеспечивающих автоматизацию функций управления надзорно-профилактической и административно-хозяйственной деятельностью пожарной охраны

3.3 Состав основных подсистем центра АССОУПО


Одной из подсистем АССОУПО является мобильный комплекс системы видеонаблюдения, который позволяет в реальном масштабе времени передавать на ЦУС видеоинформацию с места крупного пожара или ЧС. Система видеонаблюдения позволяет оценивать и прогнозировать ситуацию и готовить квалифицированное предложение для осуществления тушения крупного пожара.

3.4 Технические показатели АССОУПО


время обслуживания первичной заявки о пожаре, поступившей по линии "01", - не более 35 с;

время обработки вычислительной подсистемой первичной заявки

не более 5 с;

время выдачи на экраны устройств отображения оперативно-справочной информации объемом в один кадр - не более 10 с;

время передачи сигналов из ПСЧ в центр АССОУПО, фиксирующих убытие-прибытие техники, - не более 10 с;

максимальное количество одновременно обслуживаемых заявок о пожарах - 20;

коэффициент готовности вычислительного комплекса должен быть не ниже 0,995;

средняя наработка системы на отказ при выполнении функции высылки техники на пожар - не менее 500 часов при вероятности безотказного выполнения данной функции 0,95;

вероятность появления ошибки в составе техники, выбранной для ликвидации пожара, - не более 0,0001.

Так же осуществляется постоянный контроль основных технических показателей АССОУПО, предназначен для оценки качества функционирования АССОУПО. Контроль технических показателей проводится при помощи специальной тест-программы и обработки статистической информации о процессе управления путем сравнения полученных величин основных оперативно-технических показателей со значениями показателей, допустимыми для данного комплекса АССОУПО.

При отклонении величины хотя бы одного основного оперативно-технического показателя за пределы допустимых для него значений качество функционирования АССОУПО считается неудовлетворительным. При этом персоналом центра АССОУПО должны быть приняты меры по диагностике и устранению причин ухудшения качества функционирования АССОУП

Обобщенный показатель экономической эффективности функционирования АССОУПО. В качестве обобщенного показателя эффективности функционирования АССОУПО принято отношение оценки результата ее применения в реальных условиях (Э) к приведенным затратам на построение и эксплуатацию системы (Собщ):

 (3.1)

Экономический эффект АССОУПО. Оценкой результата применения АССОУПО является экономический эффект Э, получаемый за счет предотвращенных с помощью АССОУПО убытков от пожаров. Экономический эффект можно представить как разность между суммарными потерями от пожаров при базовом варианте (т.е. до внедрения системы) и суммарными потерями от пожаров при новом варианте, т.е. после внедрения системы:

, руб. (3.2)

где:  - среднее число крупных пожаров за исследуемый промежуток времени;  и , руб. - средние значения материальных убытков, образующихся до начала тушения пожара, соответственно до внедрения АССОУПО и после внедрения ее;  и , руб. - средние значения материальных убытков, образующихся в период тушения пожара, до внедрения АССОУПО и после ее внедрения;  и , руб. - средние значения косвенных материальных убытков от пожаров, соответственно до внедрения АССОУПО и после ее внедрения.

Стоимость убытков , образующихся на конкретном этапе тушения пожара зависит от условий возникновения и характера развития пожара, времени его обнаружения, времени выработки управленческого решения диспетчером (выбора состава техники и формирования приказа на выезд), транспортного времени, времени разведки пожара и ввода достаточного количества сил и средств на всех направлениях боевых действий, а также от удельной стоимости горючей нагрузки (горючих материалов) на объекте пожара. В общем виде средний размер ущерба то пожара до начала его тушения вычисляется по формуле:

, руб. (3.3.)

где: , м2 - площадь горения (пожара) в момент начала тушения;

, руб. /м2 - коэффициент удельной стоимости горючей нагрузки (материалов) на единицу площади горения.

Увеличение площади горения рассчитывается исходя из формы пожара в зависимости от времени свободного развития пожара - .

Время свободного развития пожара рассчитывается по формуле:

 мин. (3.4)

где: , мин. - время от начала возникновения пожара до момента его обнаружения;

, мин. - время обработки сообщения (заявки) с учетом времени переговора диспетчера ЦУС с заявителем о пожаре и выработки диспетчером управленческого решения на высылку пожарных подразделений для тушения пожара;

, мин. - время передачи приказа в пожарные части (согласно расписания выезда);

, мин. - время от момента выезда пожарных машин до начала тушения (транспортное время) с учетом времени боевого развертывания подразделений.

Примерные величины временных показателей работы диспетчерского состава ЦУС по обслуживанию поступивших заявок о пожарах приведены в приложении 1, а результаты экспериментальных исследований информационной нагрузки в каналах связи диспетчерского состава ЦУС приведены в приложении 2.

Применение АССОУПО позволит сократить значения  и  за счет автоматизации приема и обработки заявки, выработки управленческого решения и передачи приказов пожарным частям.

Применение АССОУПО сокращает материальный ущерб от пожара за счет того, что пожарное подразделение прибывает на место пожара раньше и, следовательно, тушение начинается при меньшем размере пожара, а также за счет автоматизированного программно-обоснованного выбора соответствующих пожарных частей гарнизона, номенклатуры и количественного состава пожарной техники и средств тушения, обеспечивающих повышение эффективности тушения пожара.

Следует отметить, что размер предотвращенного ущерба в случае применения АССОУПО особенно ощутим при организации одновременного тушения нескольких пожаров, при сложной оперативной обстановке, когда для тушения пожаров требуются дополнительные средства и техника. В этой обстановке без АССОУПО даже опытный диспетчер допускает существенные ошибки в выборе нужной пожарной части и требуемого состава техники, в учете задействованной и имеющейся в боевом резерве гарнизона техники, что отрицательно сказывается на правильности выбора дополнительной пожарной техники при возрастании номера какого-либо пожара. Кроме того, при наличии АССОУПО сокращается время, затрачиваемое диспетчером на управленческие операции, особенно в период сложившейся оперативной обстановки, когда несколько раз требуется высылать дополнительные силы, средства и технику, что, в конечном счете, приводит к снижению материального ущерба.

В общем случае ущерб от пожаров включает непосредственный ущерб от пожара на объектах производственного и непроизводственного назначения и косвенный ущерб, вызванный простоем производственного предприятия вследствие пожара.

Косвенный ущерб составляют:

·        заработная плата персоналу за время простоя;

·        доплата персоналу, привлеченному для ликвидации последствий пожара;

·        оплата работ по демонтажу, расчистке и уборке строительных конструкций;

·        потери от снижения выпуска продукции за время простоя;

·        оплата штрафов за недопоставку продукции;

·        потери от капитальных вложений на восстановление основных фондов и др.

Величина косвенного ущерба может быть самой различной в зависимости от назначения объектов и размеров пожара. С учетом этих факторов величина косвенного ущерба может составить от 10 до 300 % от непосредственного ущерба от пожаров.

При проведении практических расчетов разница значений косвенного материального ущерба без АССОУПО и с применением АССОУПО (предотвращенный ущерб за счет применения АССОУПО) может быть установлена по среднестатистическим данным для соответствующих классов объектов. Расчет величины косвенного ущерба может быть проведен по методике, разработанной ФГУ ВНИИПО МЧС России.

3.6 Расчет приведенных затрат на построение и эксплуатацию АССОУПО


1. Годовой фонд заработной платы производственных рабочих по облуживанию и техническому содержанию - . Для обслуживания в гарнизоне имеется 2 штатные должности инженеров-программистов ЦУС. Увеличение годового фонда заработной платы для создания новой системы не требуется.

. стоимость аппаратно - программного комплекса с учетом накладных расходов представлена в табл. 3.1 и составляет  4364906 руб.

Таблица №3.1

Спецификация оборудования для реализации предлагаемой схемы АССОУПО

Наименование оборудования

Имеется шт.

Требуется шт.

Стоимость С, руб

1

2

3

4

Сервер PIV/128/10

1

2 (1 резерв)

1х27000=27000

ПЭВМ АРМ диспетчеров ЦУС Р IV/32/4,8

2

0

не требуется

ПЭВМ АРМ диспетчеров ПСЧ Р IV /32/4,8

8

0

не требуется

Источники бесперебойного питания

10

0

не требуется

Принтер "HP Deskjet 2400"

6

4

4х5000=20000

Сетевая карта "Genuis GE 3000"

10

0

не требуется

Модем "USR Courier 33600"

3

7

7х1200=8400

Коммутатор оперативно-диспетчерской связи "Регион - 120XT" АРМ диспетчеров ЦУС

0

1

1200000

СОДС" Набат" АРМ диспетчеров ПСЧ

5

3

3х1000000=3000000

Светоплан (Проекционный телевизор)

0

1

40000

Коммутационное устройство (SWITCH)

0

1

5000

АКИП (оригинальное)

8

0

не требуется

Громкоговорящая установка УПГС-10М

9

0

не требуется

Пульт погодных условий

8

0

не требуется

ВСЕГО

4300400

Накладные расходы от стоимости оборудования

1,5%

64506

ВСЕГО

4364906

3. Стоимость запасных частей и материалов (ЗИП) рассчитывается по формуле:


. С учетом круглосуточной работы 8 компьютеров ПСЧ,4х компьютеров ЦУС, проекционного телевизора, - стоимость электроэнергии потребляемой аппаратурой составит:

 

=0,47*13*0,3*8760*0,8=16798 руб. /год.

где:

 - соответственно стоимость 1 кВт, равная 0,47 рубля;

 - количество систем и приборов электропотребителей АССОУПО;

 - потребляемая мощность по отдельным системам и приборам, равная 0,3 кВт;

 - среднее время работы аппаратуры, равное 8760 часам (т.к. аппаратура работает круглосуточно в течение всего года);

 - коэффициент потерь, равный 0,8.

. Прочие расходы () принимаются в размере 7% от расчетного фонда заработной платы -  и составляют:

= 0,07·0 = 0 руб. /год.

 

6. Накладные расходы рассчитываются по формуле:

=0,1 (0+  +16798) =6049 руб. /год.

 

7. Общие эксплуатационные расходы:

 

Сэксзп+Сзч+Сэл+Спрнр. =0++16798+0+6049=66584 руб. /год.

. Обобщенные затраты на построение и эксплуатацию системы:

Собщ= Сэкспн Cапп. = 66584 + 0,15 4364906=721319 руб. /год.

Исходя из результатов расчетов, можно сделать вывод, что автоматизированную систему в данном виде целесообразно внедрять в подразделения пожарной охраны гарнизона, т.к. предотвращенный материальный ущерб от пожара за счет применения АССОУПО (или положительный результат ее применения) почти в два раза больше затрат на ее построение и эксплуатацию.

Заключение

Выполнив курсовой проект по дисциплине "Автоматизированные системы управления и связь" были получены теоретические знания и практические навыки в области автоматизированных систем оперативного управления силами и средствами пожарной охраны, а также систем оперативно-диспетчерской связи в гарнизонах пожарной охраны. Особое внимание было уделено вопросам организации и технической реализации автоматизированных систем связи и оперативного управления пожарной охраной (АССОУПО). Также самостоятельно разрабатывались структурные схемы автоматизированных систем связи и оперативного управления силами и средствами в гарнизонах пожарной охраны, выбор технических средств для реализации этих систем и организации ремонта и эксплуатации средств радиосвязи пожарной охраны.

Литература


1.      Устав службы пожарной охраны. от 05.07.1995 г. №257. - М.: 1996. - 55 с.

2.      Концепция развития системы связи в Государственной противопожарной службе МВД России на период до 2005 г. - М.: МВД России, 1999.

.        Словарь основных терминов и определений. // Справочное приложение к Руководящему документу "Основные положения развития Взаимоувязанной сети связи Российской Федерации".

.        Федеральный закон "О пожарной безопасности". - М.: РФ, 1995. - 48 с.

.        Наставление по службе связи Государственной противопожарной службы Министерства внутренних дел Российской Федерации. // Приложение к приказу МВД России от 30.06.2000 г. №700. - М.: МВД РФ, 2000. - 133 с.

.        Концепция развития системы связи МЧС России на период до 2010 года. - М.: ВНИИ ГОЧС, 2001. - 52 с.

.        Балакин А.С., Матлин Г.М., Яхнис Л.Н. Связь на промышленных предприятиях. - М.: Связь, 1975. - 176 с.

.        Грущинский А.Г., Дятлов В.В., Зыков В.И. Новые коммуникационные технологии в деятельности пожарной охраны: Состояние и перспективы использования. - М.: ВНИИПО МВД РФ, 1999. - 126с.

.        Докучаев В.А. Средства и системы электросвязи. // Справочник. - М.: Радио и связь, Телесофт, 1998. - 56 с.

.        Зыков В.И. Методические указания и контрольные задания на расчетно-графические работы по курсу "АСУ и связь”. Для слушателей факультета заочного обучения. - М.: МИПБ МВД РФ, 1997 - 77с.

.        Зыков В.И., Нечаев Д.Ю., Мосягин А.Б. Методическое пособие по дипломному проектированию и преддипломной практике по дисциплине "АСУ и связь". - М.: Академия ГПС МЧС России, 2002. - 45 с.

.        Зыков В.И., Кимстач Л.И., Чекмарев Ю.В. Методические указания и контрольные задания на расчетно-графические работы по курсу "АСУ и связь" // Под редакцией Зыкова В.И. - М.: МИПБ МВД РФ, 1997. - 124с.

.        Мешалкин Е.А., Зыков В.И. Создание единой службы связи ГПС МВД России // "Пожарная безопасность 2001". Приложение к журналу "Системы безопасности, связи и телекоммуникаций. - 2000. - №12. - С.27 - 28.

.        Яхнис Л.Н. Автоматизация оперативной связи. - М.: Связь, 1976. - 120 с.

.        Аваков Р. А, Жданов И. М, Подвидз М. М, Шилов О.С. Основы телефонии и теории телефонных сообщений. - М.: Связь, 1969. - 418 с.

.        Зыков В.И. Методологические основы моделирования и построения сетей оперативной связи в системах управления пожарной охраной. Диссертация на соискание ученой степени доктора технических наук. М.: Академия ГПС МВД России, 2001. - 321с.

Приложения