Материал: Разработка схем питания собственных нужд подстанции

Внимание! Если размещение файла нарушает Ваши авторские права, то обязательно сообщите нам

Проверка на термическую стойкость, кА2с               112,5 6400 4800 (г.н.)






2.2.2 Выбор трансформаторов тока

Трансформаторы тока, предназначенные для питания измерительных приборов, выбираются:

по номинальному напряжению

Uуст £ Uном, 

по номинальному току

раб.max £ I1ном,

(причем, номинальный ток должен быть как можно ближе к рабочему току установки, так как недогрузка первичной обмотки приводит к увеличению погрешностей);

по конструкции и классу точности;

по электродинамической стойкости.

по термической стойкости.

Исходя из приведенных выше рассуждений, примем к установке трансформатор тока ТФЗМ-110Б-1, результаты проверки сведены в таблицу 2.

Таблица 2. - Результаты проверки трансформатора тока

Виды проверки

Условия выбора и проверки

Расчетные данные

Каталожные данные




Трансформатор ТФЗМ110-У1

По напряжению установки, кВ

110110



По длительному току, А

440,88

500

Проверка на электродинамическую стойкость, кА

56,85

105

Проверка на термическую стойкость, кА2с

112,5



Где - каталожный ток термической стойкости трансформатора тока,-номинальный ток электродинамической стойкости.

Выбор класса точности определяет назначение трансформатора тока. В соответствие с ПУЭ:

а) трансформаторы тока для включения электроизмерительных приборов должны иметь класс точности не ниже 3;

б) обмотки трансформаторов тока для присоединения счётчиков, по которым ведутся денежные расчеты, должны иметь класс точности 0,5;

в) для технического учёта допускается применение трансформаторов тока класса точности 1.

Для обеспечения выбранного класса точности необходимо, чтобы действительная нагрузка вторичной цепи Z2 не превосходила нормированной для данного класса точности нагрузки Z2ном, Ом, т.е.

£ Z2ном.  

У выбранных трансформаторов тока ТФЗМ110-У1 имеются три вторичные обмотки с номинальными токами 5/10Р/10Р А. Одна из них используется для подключения измерительных приборов. Ее класс точности равен 0,5.

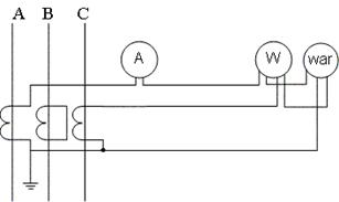
На линии 110 кВ устанавливаются амперметры в одной фазе, ваттметр и варметр с двусторонней шкалой, фиксирующий прибор для определения места короткого замыкания. Схема подключения приборов изображена на рисунке 5.

Рисунок 5. Схема подключения измерительных приборов

Вторичная нагрузка трансформаторов тока содержится в таблице 3.

Таблица 3. - Вторичная нагрузка трансформаторов тока

 Прибор

 Тип

Нагрузка фазы, ВА



А

В

С

Амперметр

Э-335

0,5

-

-

Ваттметр

Д-335

0,5

-

0,5

Варметр

Д-335

0,5

-

0,5

Итого:

1,5

-

1


Видно, что наиболее загруженным является трансформатор тока, установленный на фазе А.

Для работы трансформатора тока в заданном классе точности, необходимо выполнение условия:

 

Где [Ом]- суммарное сопротивление приборов подключенных к Т.Т.,

При трех приборах переходное сопротивление контактов принимаем , Так как индуктивное сопротивление токовых цепей не велико то можно принять . - нормированная нагрузка для класса точности 0,5. Найдем :

       

В качестве соединительных проводов применяем многожильные контрольные кабели с сечением (по условию прочности) не менее 4 мм2 [2]. Приблизительная длина кабеля для РУ 110 кВ принимается равной 80 м [2], тогда сечение:


Принимаем к установке контрольный кабель АКРВГ с сечением жил 4 мм2

На транзитных линиях устанавливаем трансформатор тока ТФЗМ-110Б-У1.

Результаты проверки выбранного трансформатора тока сведены в таблицу 4.

Таблица 4. Проверка трансформатора тока

Расчетные данные

Трансформатор тока ТФЗМ-110Б-У1

Uуст = 110 кВ

Uном = 110 кВ

Imax = 134 А

I1ном = 300 А

iу = 56,85 кА

iдин = 63 кА

Bк = 112,5 кА2с

Iтер2tтер = 1323 кА2с


Дальнейший расчет аналогичен. Принимаем контрольный кабель АКРВГ с сечением жил 4 мм2 и длинной 80 м.

.2.3 Выбор трансформаторов напряжения

Выбор трансформаторов напряжения производим по следующим параметрам: по напряжению установки, по конструкции и схеме соединения обмоток, по классу точности и по вторичной нагрузке. Сечения проводов в цепях трансформаторов напряжения определяются по допустимой потере напряжения.

На входе высокого напряжения выбираем 3 НКФ-110-83У1. Перечень необходимых измерительных приборов выбираем по ПУЭ. Подсчет вторичной нагрузки приведен в таблице 5.

Таблица 5. Вторичная нагрузка трансформатора напряжения

Прибор

Тип

S1обм, ВА

Число обмоток

Cos φ

sin φ

Число приборов

Общая потребляемая мощность








P, Вт

Q, ВА

Вольтметр регистрир.

Н-394

10

1

1

0

1

10

-

Вольтметр

Э-335

2

1

1

0

1

2

-

Ваттметр

Д-335

1,5

2

1

0

3

9

-

Варметр

Д335

1,5

2

1

0

3

9

-

Счётчик активный

САЗ-И674

3

2

0,38

0,925

1

6

14,6

Счетчик реактивный

СРЧ-И676

3

2

0,38

0,925

1

6

14,6

Фиксатор импульсного действия

ФИП

3

1

1

0

5

15

 -

Итого:

57

29,2


Суммарная вторичная нагрузка:

 

 

Три трансформатора напряжения НКФ-110-83У1 имеют мощность , что больше . Таким образом, трансформатор напряжения будет работать в выбранном классе точности 0,5.

Сечение проводов в цепях трансформаторов напряжения определяется по допустимой потере напряжения. Согласно ПУЭ потеря напряжения от трансформаторов напряжения до расчётных счётчиков должна быть не более 0,5%, а до щитовых измерительных приборов - не более 1,5%, при нормальной нагрузке.

Для упрощения расчётов при учебном проектировании можно принимать сечение проводов по условию механической прочности 2,5 мм2 для медных жил и 4 мм2 для алюминиевых жил.

Для соединения трансформатора напряжения с приборами принимается контрольный кабель АКРВГ с сечением жил 2,5 мм2.

.2.4 Выбор токоведущих частей для РУ ВН

В РУ 35 кВ и выше применяются гибкие шины, выполненные проводами АС. В общем случае проводится проверка по экономической плотности тока, по допустимому току при работе в максимальном режиме, а также выбранное сечение проверяется на термическое действие тока короткого замыкания. Для нашего случая необходимо выполнить только проверку по допустимому току в максимальном режиме, поскольку сборные шины электроустановок и ошиновка в пределах открытых и закрытых РУ всех напряжений проверке по экономической плотности тока не подлежат. Также и шины, выполненные голыми проводами на открытом воздухе, на термическое действие тока короткого замыкания не проверяются [3]. При напряжении 110 кВ используются провода фазы для соответствия требованиям по условию короны (минимально допустимое по условиям коронирования сечение для напряжения 110 кВ - 70 мм2 [1]).

Следовательно, выбираем провод марки АС-150/19 в качестве гибких шин для питающих линий и АС-70/11 для транзитных линий.

Гибкие шины крепятся на гирляндах подвесных изоляторов с достаточно большим расстоянием между фазами. Так, для сборных шин приняты расстояния: при 110 кВ - 3 м;

При таких расстояниях силы взаимодействия между фазами невелики, поэтому расчета на электродинамическое действие для гибких шин обычно не производят. Но при больших токах короткого замыкания провода в фазах могут схлестнуться. Согласно ПУЭ на электродинамическое действие тока короткого замыкания проверяются гибкие шины распределительного устройства при 20 кА.

Так как  - то проверяем гибкие шины на схлестывание.

Усилие от длительного протекания тока двух фазного КЗ:


Связь тока двухфазного замыкания и трехфазного.


Следовательно:

 

Определим силу тяжести 1 метра токопровода с учетом массы колец:

 

Определим соотношения  и (где - действительное время срабатывания защиты). Из диаграмм [2] определим , тогда


Допустимое значение отклонения провода:


Так как >- то схлестывание не произойдет.

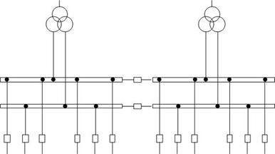
.3 Выбор схемы соединения распределительного устройства НН

В качестве РУ НН примем схему с одной секционированной системой сборных шин (рисунок 6). Основной причиной, определяющей такой режим работы, является требование снижения токов короткого замыкания, хотя в этом случае отказ от непосредственной параллельной работы трансформаторов имеет свои отрицательные последствия: разные уровни напряжения по секциям, неравномерная загрузка трансформаторов и т.п. В данной схеме в нормальном режиме работы секционный выключатель отключен.

Достоинствами данной схемы являются простота, наглядность, экономичность, достаточно высокая надежность.

К недостаткам можно отнести то, что при повреждении и последующем ремонте одной из секций ответственные потребители, нормально питающиеся от обеих секций, остаются без резерва, а потребители, нерезервированные по сети, отключаются на все время ремонта.

Рисунок 6. Схема соединения РУ НН

Выбор выключателей и разъединителей на стороне низшего напряжения производится аналогично выбору на стороне высшего напряжения.

Максимальные токи продолжительного режима в водах РУ НН и в секционном выключателе были определены из условия, что один трансформатор нагружен на полную мощность из-за выхода из строя второго трансформатора выше, при расчете максимальных и номинальных токов:Н.тр.max = 962,3 А

Максимальные токи продолжительного режима для линий также были определены исходя из условия, что к каждому потребителю идет по две линии и одна из линий отключена:отх.л.max. = 229,1 А. 

Расчетный ток короткого замыкания принимаем равным току короткого замыкания на шинах НН в точке К-2. По уровню максимальных токов длительных режимов, периодической составляющей тока короткого замыкания в начальный момент времени и ударного тока, определяем, что для РУ напряжением 10,5 кВ подходит выключатель типа ВВ-10У-31,5/1000 УЗ. Результаты проверки сведены в таблицу 6.