Материал: Разработка программного модуля ведения базы клиентов турфирмы

Внимание! Если размещение файла нарушает Ваши авторские права, то обязательно сообщите нам

Программа обеспечивает пользователю следующие возможности:

-       ввод и просмотр информации о клиентах;

-       ввод и просмотр информации о туроператорах напрямую работающих с турфирмой;

-       ввод и редактирование информации о отелях;

-       ввод и редактирование информации о существующих турах, их стоимости, типах питания;

-       ввод и просмотр информации о заказах клиентов;

-       ввод и просмотр индивидуальной скидки клиенту;

-       поиск информации по множеству параметров;

-       формирование различных отчетов.

Программа написана на языке программирования Delphi 7, база данных создана средствами MS Access. Для их функционирования необходимо не менее 5000 Кб свободного места на жестком диске и оперативная память не менее 10000 Кб (желательно 32000 Кб и более).

Для работы программного модуля «Туристическая фирма» необходимо располагать IBM-совместимой ПЭВМ с установленной операционной системой Windows XP/Vista/7 и СУБД MS Access из программного пакета MS Office версии 2003 и выше [14].

По результатам опытной эксплуатации программы можно считать целесообразным и установить следующий типовой порядок работы пользователя в программном модуле «Туристическая фирма».

1. Ввод или корректировка информации о туроператорах и предлагаемых ими турах.

2. Ввод или корректировка информации об отелях.

3. Ввод или корректировка информации о клиентах.

4. Ввод или корректировка информации о заказах.

5. Поиск и просмотр необходимой информации.

6. Формирование отчетов.

3.2 Структура программы и ее компонентов


Основная задача дипломного проекта - разработка программного модуля ведения базы клиентов турфирмы. Модуль состоит из двух основных частей: базы данных, основанный на средствах разработки MS Access, и приложения для работы с базой, которое будет реализовано в среде программирования Delphi.

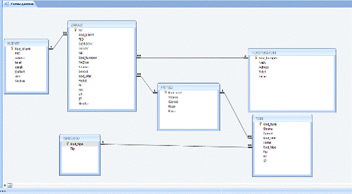
База данных содержит следующие таблицы:

-       «Клиенты»;

-       «Туроператоры»;

-       «Отели»;

-       «Туры»;

-       «Заказы».

Таблица «Клиенты» содержит сведения о секретарях и периоде их работы. Ее структура представлена в таблице 3.1.

Таблица 3.1 - Структура таблицы «Клиенты» (KLIENTI)

Имя поля

Тип данных

Размер поля

Примечание

Kod_klient

Счетчик

10

Код клиента, ключ

FIO

Текстовый

50

Фамилия И.О.

Adress

Текстовый

50

Адрес

telef

Текстовый

50

Телефон

email

Текстовый

50

Электронная почта

DATAR

Дата/время

50

Дата рождения

deti

Логический

Да/Нет

Наличие детей

Skidka

Текстовый

50

Скидка


Таблица «Туроператоры» содержит информацию о туроператорах работающих с турфирмой. Ее структура представлена в таблице 3.2.

Таблица 3.2 - Структура таблицы «Туроператоры» (TUROPERATORI).

Имя поля

Тип данных

Размер

Примечание

Kod_turoper

Счетчик

10

Код туроператора, ключ

Nazv

Текстовый

50

Название туроператора, ключ

Текстовый

50

адрес

Telef

Текстовый

50

телефон

Email

Текстовый

50

EMail


Таблица «Отели» содержит информацию о отелях. Ее структура представлена в таблице 3.3.

Таблица 3.3 - Структура таблицы «Отели» (HOTELI).

Имя поля

Тип данных

Размер поля

Примечание

Kod_otel

Числовой

10

Код отеля, ключ

Strana

Текстовый

50

Страна

Gorod

Текстовый

50

Город

Nazv

Текстовый

50

Название отеля, ключ

Klass

Числовой

10

Класс отеля


Таблица «Туры» содержит информацию о турах которые предлагаются туроператорами для предложения клиентам. Ее структура представлена в таблице 3.4.

Таблица 3.4 - Структура таблицы «Туры» (TURI).

Имя поля

Тип данных

Размер поля

Примечание

Kod_tura

Числовой

10

Код тура, ключ

Strana

Текстовый

50

Страна

Gorod

Текстовый

50

Город

Hotel

Текстовый

50

Название отеля

Kod_otel

Числовой

10

Код отеля

Tip

Числовой

10

Класс отеля

Pit

Текстовый

50

Питание

ST

Числовой

50

Стоимость тура


Таблица «Заказы» содержит информацию о заказах. Ее структура представлена в таблице 3.5.

Таблица 3.5 - Структура таблицы «Заказы» (ZAKAZI).

Имя поля

Тип данных

Размер поля

Примечание

NZ

Текстовый

50

Номер заказа,ключ

Kod_klient

Счетчик

10

Код клиента

FIO

Текстовый

50

Фамилия имя отчество

GORODV

Текстовый

50

Город вылета

DATAV

Дата/время

Краткий формат даты

Дата вылета

NR

Текстовый

50

Номер рейса

Kod_turoper

Счетчик

10

Код туроператора

NAZtur

Текстовый

50

Название туроператора

STrana

Текстовый

50

Страна

Gorod

Текстовый

50

Город

Kod_otel

Числовой

10

Код отеля

Hotel

Текстовый

50

Отель

Pit

Текстовый

50

Питание

NO

Числовой

10

Номер в отеле

VP

Числовой

10

Время пребывания

ST

Числовой

10

Стоимость тура

Skidka

Числовой

10

Скидка


Взаимосвязи таблиц между собой представлены на рисунке 3.1.

Рисунок 3.1 - Схема данных базы

Для работы с базой данных требуется создание программного приложения. Оно будет состоять из ряда модулей, которые можно объединить в функциональные группы, приведенных на рисунке 3.2.

В приложении модули разделены на следующие функциональные группы:

-       ввод, редактирование и просмотр данных;

-       поиск данных;

-       создание отчетов.

Рисунок 3.2 - Структурная схема приложения на уровне модулей

Из модуля главного окна программы загружается модуль связи с базой данных, в котором размещены компоненты приложения, позволяющие взаимодействовать с базой данных и все остальные формы.

Подсистема ввода и редактирования состоит из следующих модулей:

-       модуль ввода, редактирования и просмотра данных в таблице «Клиенты»;

-       модуль ввода, редактирования и просмотра данных «Туроператоры»;

-       модуль ввода, редактирования и просмотра данных «Отели»;

-       модуль ввода, редактирования и просмотра данных «Туры»;

-       модуль ввода, редактирования и просмотра данных «Заказы».

Подсистема поиска данных состоит из модуля реализованного в каждом из выше перечисленных модулей ввода, редактирования и просмотра данных.

Подсистема создания отчетов:

-       модуль создания отчета «Клиенты»;

-       модуль создания отчета «Туры»;

-       модуль создания отчета «Информация о клиентах».

Поиск данных осуществляется по различным критериям:

-       поиск по введенным данным;

-       поиск по выбранным данным.

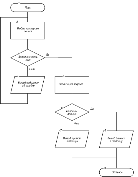
На рисунке 3.3 представлена структурная схема работы модуля поиска введенных данных.

Рисунок 3.3 - Структурная схема поиск по введённым данным

После пуска осуществляется введение пользователем данных для поиска в таблице. После этого происходит проверка заполненности поля данных. Если поле ввода пустое, выводится сообщение об ошибке. Если поле ввода заполнено, то осуществляется поисковый запрос введенных данных в таблице данных. Если данные не найдены, то выводиться пустая таблица. Если данные найдены, то результат поиска выводится на экран. После этого происходит останов.

Для примера работы структурной схемы поиска по введенным данным программного модуля на рисунке 3.6 приведена процедура вызываемая кнопокой «Поиск по ФИО», находящейся на форме «Клиенты».

 

Рисунок 3.4 - Процедура поиска по выбранным данным на форме заказы

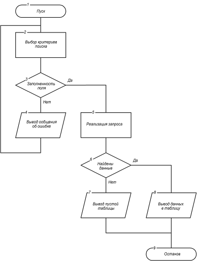
На рисунке 3.5 представлена структурная схема работы модуля поиска выбранных данных. Его выполнение отличается от выполнения структурной схемы представленной на рисунке 3.3, тем что пользователем данные не вводятся, а выбираются из выпадающего списка, связанного с таблицей данных.

Рисунок 3.5 - Структурная схема поиск по выбранным данным

Для примера работы структурной схемы поиска по выбранным данным программного модуля на рисунке 3.6 приведена процедура вызываемая кнопокой «Поиск», находящейся на форме «Заказы».

Рисунок 3.6 - Процедура поиска по выбранным данным на форме заказы

В меню «Клиенты» возможно выводить данные из одноименной таблицы базы данных, добавление, редактирование, удаление сведений о клиентах, поиск по фамилии имени отчеству клиента. В меню «Туроператоры» возможно выводить данные из одноименной таблицы базы данных, добавление, редактирование, удаление сведений о туроператорах, поиск по названию туроператора. В меню «Отели» возможно выводить данные из одноименной таблицы базы данных, добавление, редактирование, удаление сведений о отелях, поиск по основным полям. В меню «Туры» возможно выводить данные из одноименной таблицы базы данных, добавление, редактирование, удаление сведений о турах, поиск по основным полям, сортировка данных по стоимости.

В меню «Заказы» возможно выводить данные из одноименной таблицы базы данных, добавление, редактирование, удаление сведений о заказах, поиск по основным полям.В меню «Отчеты» возможно выводить отчеты по всем клиентам, турам и информации по клиентам. В меню «О программе» предоставляются сведения о программе. В меню «Выход» происходит выход из программного модуля.

4. Руководство пользователя


4.1 Запуск программного модуля


Для запуска программного модуля ведения базы клиентов турфирмы необходимо в корневом каталоге программы дважды щелкнуть мышью по файлу TF.exe. На экране появится главное окно программы (рисунок 4.1).

 

Рисунок 4.1 - Главное окно программы

В верхней части окна находится меню, состоящее из следующих пунктов:

-       «Клиенты» предназначен для занесения, отображения и поиска по конкретному полю, информации из базы данных;

-       «Туроператоры» предназначен для занесения, отображения и поиска информации из базы данных;

-       «Отели» предназначен для занесения информации в базу данных, отображения и поиска информации по различным критериям;

-       «Туры» предназначен для занесения информации в базу данных, отображения и поиска информации по различным критериям;

-       «Заказы» предназначен для занесения информации в базу данных, отображения и поиска информации по различным критериям;

-       «Отчёты» предназначен для вывода отчётов сформированных программным модулем из базы данных;

-       «О программе» обеспечивает вывод окна, в котором пользователю сообщается тема дипломного проекта его автор и руководитель;

-       «Выход» предназначен для завершения работы программы.

.2 Форма «Клиенты»

Форма «Клиенты» предназначена для просмотра, ввода и редактирования данных в одноименную таблицу базы данных. Ее внешний вид представлен на рисунке 4.2. Ввод и редактирование данных производится через специальную панель для ввода и редактирования информации.

Таблица «Клиенты» имеет следующие поля для заполнения:

-       «Фамилия имя отчество», текстовое поле;

-       «Адрес», текстовое поле;

-       «Телефон», текстовое поле;

-       «Электронная почта», текстовое поле;

-       «Дата рождения», поле типа дата/время;

-       «Наличие детей», текстовое поле;

-       «Скидка», текстовое поле.

Рисунок 4.2 - Форма «Клиенты»

В нижней части формы расположены кнопки для работы с формой:

-       кнопка «Добавить» предназначена для добавления новых записей в таблицу;

-       кнопка «Очистить» предназначена для очистки полей ввода информации;

-       кнопка «Редактировать» предназначена для изменения данных в текущей записи;

-       кнопка «Удалить» предназначена для удаления текущей записи;

-       кнопка «Назад» предназначена для завершения работы с данной формой;

-       кнопка «Поиск по ФИО» предназначена для поиска записей по полю «Фамилия имя отчество» в таблице «Клиенты».

Для удобства работы с таблицей используется панель навигации, которая содержит кнопки:

-       «Первая запись» - для перехода на первую запись таблицы;

-       «Предыдущая запись» - для перехода на предыдущую запись таблицы;

-       «Следующая запись» - для перехода на следующую запись таблицы;

-       «Последняя запись» - для перехода на последнюю запись таблицы;

-       «Назначить» - для сохранения данных в таблице;

-       «Отмена» - для отмены введенных данных.

.3 Форма «Туроператоры»

Форма «Туроператоры» предназначена для просмотра, ввода и редактирования данных в одноименную таблицу базы данных. Ее внешний вид представлен на рисунке 4.3. Ввод и редактирование данных производится через специальную панель для ввода и редактирования информации.

Таблица «Туроператоры» имеет следующие поля для заполнения:

-       «Название», текстовое поле;

-       «Адрес», текстовое поле;

-       «Телефон», текстовое поле;

-       «Email», текстовое поле.

Данная форма содержит панель навигации, описанную в пункте 4.2, и аналогично предыдущей форме, имеются кнопки для работы с таблицей: «Добавить», «Очистить», «Редактировать», «Удалить» и «Назад».В нижней части формы расположена ранее не рассмотренная кнопка для работы с формой, это кнопка «Поиск по названию туроператора» предназначена для поиска записей по полю «Фамилия имя отчество» в таблице «Туроператоры».

В данной форме поиск реализован через SQL запрос, представленный на рисунке 4.4.

Рисунок 4.3 - Форма «Туроператоры»

Рисунок 4.4 - Запрос «Поиск по названию туроператора»

Все запросы на поиск в программном модуле реализованы через компонент ADOQuery1 и обращаются к нему поочередно.

Также в поиске присутствует проверка наполненности поля, по которому ведётся поиск в данном случае это поле« название».

.4 Форма «Отели»

Форма «Отели» предназначена для просмотра, ввода и редактирования данных в одноименную таблицу базы данных. Ее внешний вид представлен на рисунке 4.6. Ввод и редактирование данных производится через специальную панель для ввода и редактирования информации. На данной форме поиск реализован по каждому критерию из имеющихся, таким образом пользователь сможет выбрать критерий поиска который необходим ему.

Таблица «Отели» имеет следующие поля для заполнения:

-       «Страна», текстовое поле;

-       «Город», текстовое поле;

-       «Название», текстовое поле;

-       «Класс», числовое поле.

Пример реализованного на форме «Отели» запроса запрос, представленный на рисунке 4.5.

Рисунок 4.5 - Запрос «поиск по названию отеля»

Наличие наполненности поля, по которому ведётся поиск в данном случае присутствует на всех полях формы «Отели».

 

Рисунок 4.6 - Форма «Отели»

Данная форма также содержит панель навигации, описанную в пункте 4.2, и аналогично предыдущим формам, имеются кнопки для работы с таблицей: «Добавить», «Очистить», «Редактировать», «Удалить» и «Назад».

.5 Форма «Туры»

Форма «Туры» предназначена для просмотра, ввода и редактирования, а так же сортировки данных в одноименную таблицу базы данных. Ее внешний вид представлен на рисунке 4.7. Ввод, редактирование и сортировка данных производится через специальную панель для ввода и редактирования информации.

Таблица «Туры» имеет следующие поля для заполнения:

-       «Страна», текстовое поле;

-       «Город», текстовое поле;

-       «Отель», текстовое поле;

-       «Тип тура», числовое поле.

-       «Питание», текстовое поле;

-       «Стоимость тура», числовое поле.

На данной форме поиск реализован по каждому критерию из имеющихся, кроме стоимости, по которой реализована сортировка.

Наличие наполненности поля, по которому ведётся поиск в данном случае, присутствует на всех полях формы «Туры».

Сортировка по стоимости реализована с помощью кнопок «Эконом», «Комфорт» и «Бизнес». К каждой кнопке привязан SQL запрос, который сортирует туры не дешевле 20 тысяч, дороже 20 тысяч, но дешевле 50 тысяч и дороже 50 тысяч.

Данная форма также содержит панель навигации, описанную в пункте 4.2, и аналогично предыдущим формам, имеются кнопки для работы с таблицей: «Добавить», «Удалить», «Очистить», «Редактировать» и «Назад».

Рисунок 4.7 - Форма «Туры»

4.6 Форма «Заказы»

Форма «Заказы» предназначена для просмотра, ввода и редактирования данных в одноименную таблицу базы данных. Ее внешний вид представлен на рисунке 4.8. Ввод и редактирование данных производится через специальную панель для ввода и редактирования информации.

Таблица «Заказы» имеет следующие поля для заполнения:

-       «Номер заказа», числовое поле;

-       «Фамилия имя отчество», текстовое поле;

-       «Город вылета», текстовое поле;

-       «Дата вылета», поле типа дата/время;

-       «Номер рейса», числовое поле;

-       «Название туроператора», числовое поле;

-       «Страна», числовое поле;

-       «Город», текстовое поле;

-       «Отель», текстовое поле;

-       «Дата вылета», поле типа дата/время;

-       «Питание», текстовое поле;

-       «Номер в отеле», числовое поле;

-       «Время пребывания», числовое поле;

-       «Стоимость тура», числовое поле;

-       «Скидка», числовое поле.

На данной форме поиск реализован по множеству критериев.

Наличие наполненности поля, по которому ведётся поиск в данном случае, присутствует на всех полях формы «Заказы», так же реализован поиск по выбору данных из выпадающего списка.

Рисунок 4.8 - Форма «Заказы»

Данная форма также содержит панель навигации, описанную в пункте 4.2, и аналогично предыдущим формам, имеются кнопки для работы с таблицей: «Добавить», «Удалить», «Очистить», «Редактировать» и «Назад».

.7 Форма «Отчеты»

Пункт меню «Отчеты» позволяет пользователю в удобном виде просмотреть и распечатать различные виды отчетов.

Кнопка «Вывести отчёт Клиенты» предназначена для просмотра одноименного отчета.

Для формирования отчета «Клиенты» первоначально создается SQL запрос на выборку данных из таблицы «Клиенты». Запрос изображен на рисунке 4.9

Рисунок 4.9 - Запрос «Клиенты»

Внешний вид отчета «Клиенты» представлен на рисунке 4.10

Рисунок 4.10 - Отчет «Клиенты»

Кнопка «Вывести отчёт Туры» предназначена для просмотра одноименного отчета.

Для формирования отчета «Туры» первоначально создается SQL запрос на выборку данных из таблицы «Туры». Запрос изображен на рисунке 4.11

Рисунок 4.11 - Запрос «Туры»

Внешний вид отчета «Туры» представлен на рисунке 4.12

Рисунок 4.12 - Отчет «Туры»

Кнопка «Вывести отчёт Информация о клиентах» предназначена для просмотра одноименного отчета.

Для формирования отчета «Информация о клиентах» первоначально создается SQL запрос на выборку данных из таблиц «Клиенты» и «Заказы».

Запрос изображен на рисунке 4.13

 

Рисунок 4.13 - запрос «Информация о клиентах»

Внешний вид отчета «Информация о клиентах» представлен на рисунке 4.14.

Рисунок 4.14 - Отчет «Информация о клиентах»

4.8 Просмотр сведений о программе и завершение работы

Для просмотра сведений о программе следует выбрать пункт меню главного окна «О программе». На экране появится окно, в котором находится информация о разработчиках данной программы и кнопка «Закрыть», которая используется завершения работы с формой. Внешний вид формы представлен на рисунке 4.15.

Рисунок 4.15 - Окно просмотра сведений о программе

Заключение


В данной работе были изучены особенности формирования программного модуля ведения базы данных турфирмы. Для этого был рассмотрен порядок работы менеджера в турфирме и проанализирован рынок программных приложений для ведения туристического бизнеса. На основе полученной информации были поставлены задачи создания программного модуля ведения базы клиентов турфирмы, а так же спроектирована структура базы данных, содержащая всю необходимую информацию для менеджера турфирмы.

Для осуществления программного модуля были рассмотрены различные виды средств проектирования и разработки СУБД и программного приложения. В результате обзора различных СУБД, для разработки информационной системы была выбрана СУБД Microsoft Access, так как она обладает всеми необходимыми функциями для создания реляционной базы данных, которая будет являться основой разрабатываемой информационной системы. Средой программирования была выбрана Delphi. При разработке программного приложения следует воспользоваться технологий ADO, позволяющей легко организовать взаимодействие с базой данных, как с точки зрения программиста, так и с точки зрения пользователя.

Далее был разработан алгоритм работы приложения, структуры приложения и его пользовательского интерфейса, создано информационное обеспечение, предназначенное для хранения в базе данных.

В результате выполнения дипломной работы был разработан программный модуль ведения базы клиентов турфирмы, который предназначается для хранения и редактирования информации по клиентам, туроператорам, отелям, турам и заказам с которыми работает менеджер турфирмы.

Список литературы


1. Перспективы развития туристического бизнеса в Сети

. Скобельцына А.С. Технология и организация экскурсионных услуг [Текст] / А.С. Скобельцына. - М.: Академия, 2010. - 189 с.

. Архангельский, А.Я. Приемы программирования в Delphi на основе VCL [Текст] / А.Я. Архангельский. - М.: ООО «Бином-Пресс», 2006. - 944 с.

. Пестриков В.М. Delphi на примерах [Текст] / В.М. Пестриков, А.Н. Маслобоев. - СПб.: БХВ-Петербург, 2005. - 496 с.

5. Боровинков В.В. Microsoft Access 2002. Базы данных [Текст] / В.В. Боровинков. - М.: СОЛОН-Р, 2002. - 560 с.

. Тимошок Т.В. Microsoft Access 2003 [Текст] / Т.В. Тимошок. - М.: Издательский дом “Вильямс”, 2004. - 340 с.

. Delphi (язык программирования) - Википедия

. Александрова, А.Ю. Международный туризм [Текст] / А.Ю. Александрова. - М.: КНОРУС, 2010. -- 464 с.

. Жукова, М.А. Менеджмент в туристском бизнесе [Текст] / М.А. Жукова. - М.: КНОРУС, 2010. -- 192 с.

. Ачкасов, В.Ю. Программирование баз данных в Delphi [Текст] / В.Ю. Ачкасов. - Самара: СамГТУ, 2010. - 255 с. - ISBN 5-58375-671-6.

. Дарахвелидзе, П.Г. Программирование в Delphi 7 [Текст] / П.Г. Дарахвелидзе, Е.П. Марков. - СПб.: БХВ-Петербург, 2003. - 784 с.

. Microsoft Office Access - описание программы [Электронный ресурс].

. Туризм (общие вопросы) [Электронный ресурс]: Режим доступа: World Wide Web.

. Воронов В.П. Delphi на примерах [Текст] / В.П. Воронов. - М.: ООО «Бином-Пресс», 2007. - 193 с.

. Григорьев А.А. Объектно-ориентированное программирование [Текст] / А.А. Григорьев. - СПб.: БХВ-Петербург, 2007. -193 с.