Материал: Разработка проекта мультисервисной сети

Внимание! Если размещение файла нарушает Ваши авторские права, то обязательно сообщите нам

Разработка проекта мультисервисной сети

Реферат

Объем пояснительной записки составляет 112 стр., рис. 43, табл. 21, 38 источников использованной литературы.

СЕТЬ ШИРОКОПОЛОСНОЙ ПЕРЕДАЧИ ДАННЫХ (СШПД), СЕТЬ КАБЕЛЬНОГО ТЕЛЕВИДЕНИЯ (СКТВ), IP-ТЕЛЕФОНИЯ, ТЕХНОЛОГИЯ FTTB, ТЕХНОЛОГИЯ METRO ETHERNET, ВОЛОКОННО-ОПТИЧЕСКИЕ ЛИНИИ СВЯЗИ (ВОЛС), ВОЛОКОННО-ОПТИЧЕСКИЙ КАБЕЛЬ (ВОК).

Цель работы - разработка проекта мультисервисной сети, выбор технологии сети, разработка ее структуры, установка оборудования и расчет его комплектации.

В данном дипломном проекте решена задача построения мультисервисной сети широкополосной передачи данных для предоставления услуги Triple Play, на основе технологии FTTB. Проведен анализ исходных данных. Предложено обоснование выбранной технологии и топологии сети, проведен расчет оборудования а также подбор его комплектации, расчет нагрузки на сеть, приведены технико-экономические показатели, разработаны мероприятия по безопасности жизнедеятельности.

мультисервисный сеть широкополосный топология

Содержание

Введение

1 Принципы организации сети

1.1 Характеристика площадки строительства

1.2 Мультисервисная сеть

1.3 Архитектура FTTB

1.4 Технология Metro Ethernet

1.5 Разработка схемы топологии проектируемой сети

.6 Принцип организации широкополосного доступа в интернет

1.7 Принцип организации сети кабельного телевидения

1.8 IP-телефония

1.9 Выводы по главе

2. Формирование требований к проектируемой сети

2.1 Формирование требований

2.2 Расчет нагрузки на сеть

3. Выбор, описание и расчет необходимого оборудования

3.1 Оборудование СПД

3.2 Оборудование СКТ

3.3 Оборудование IP-телефонии

3.4 Система электропитания ЦГС/МГС

3.5 Разработка однолинейной схемы электропитания ЦГС

3.6 Расчет необходимого количества оборудования

3.7 Выводы по главе

4. Безопасность жизнедеятельности

4.1 Характеристика производственного объекта

4.2 Общие требования безопасности

4.3 Анализ опасных и вредных факторов

4.4 Причины возникновения пожаров

4.5 Мероприятия по производственной санитарии

4.6 Требования безопасности перед началом работ

4.7 Правила работы в действующих электроустановках до 1000 В

4.8 Мероприятия по технике безопасности во время проведения работ в подземных сооружениях связи

4.9 Безопасность работ при использовании лазеров

4.10 Выводы по главе

5. Технико-экономическое обоснование проекта

5.1 Расчет капитальных затрат

5.2 Расчет годовых эксплуатационных расходов

5.3 Расчет тарифных доходов

5.4 Расчет прибыли

.5 Расчет показателей эффективности инвестиционного проекта

.6 Расчет точки безубыточности

.7 Итоговая таблица расходов и дохода

.8 Выводы по главе

Заключение

Список использованных источников

Введение

Современная эпоха характеризуется стремительным процессом информатизации общества. В настоящее время увеличивается потребность населения в расширении перечня услуг электросвязи.

Сейчас уже нельзя сказать, что вопросам мультисервисного доступа уделяется мало внимания. Скорее наоборот, сети доступа стали одним из направлений, наиболее активно развиваемых операторами связи, и можно смело утверждать, что будущее оператора во многом зависит от того, какие решения выбраны для его сети доступа. Большинство традиционных сетей доступа, эксплуатировавшихся операторами до настоящего времени, отличались высокой стоимостью и низкой эффективностью. Даже с началом конвергенции сетей связи все новые решения относились преимущественно к транспортной сети, способам создания услуг и устройствам управления. Столкнувшись с необходимостью предоставления абоненту полного спектра инфокоммуникационных услуг, операторы пришли к понятию мультисервисного доступа. [6]

Целью данной дипломной работы является проект мультисервисной сети в городе Екатеринбург, на базе технологии Metro Ethernet с архитектурой FTTB. Проект является актуальным, так как в городе Екатеринбург имеется небольшое количество операторов связи, предоставляющих комплексные услуги triple play.

.        Принципы организации сети

.1      Характеристика площадки строительства

Екатеринбург (с 1924 по 1991 - Свердловск) - административный центр Свердловской области. Транспортно-логистический узел на Транссибирской магистрали, крупный промышленный центр. Екатеринбург является административным, культурным, научно-образовательным центром Уральского региона [39]

В целях организации управления муниципальное образование "город Екатеринбург" делится на 7 административных районов приведенных ниже в таблице 1.1.

Таблица 1.1 - Административное деление на районы

Район

Население, км2

Население, тыс. чел.

Верх-Исетский

240

219 025

Железнодорожный

126

142 653

Орджоникидзевский

102

294 108

Кировский

72

224 928

Октябрьский

176

136 845

Чкаловский

402

227 257

Ленинский

25

179 884


Рассмотрим более подробно представленные районы:

.        Верх-Исетский (спальный район) - жилищный фонд 55 000 домохозяйств. Включает в себя микрорайоны: Визовский, Заречный, Московский, Новомосковский, Лесхоз. Рост новостроек в конце 2009 года в районе составил 20% от общего уровня по городу. Особенно интенсивно застраиваются улицы, на которых долгие годы стояли частные дома - Татищева, Викулова, Крауля, Репина, Ленинградская, Полтавская и Киевская.

.        Железнодорожный (спальный + бизнес) - жилищный фонд 42 000 домохозяйств. В 2008 году было сдано свыше 111 тысяч квадратных метров жилья. В районе зарегистрировано более 13 тысяч субъектов предпринимательской деятельности. Включает в себя микрорайоны: Горнозаводской, Новая сортировка, Сортировка.

.        Орджоникидзевский (спальный + промышленный) жилищный фонд 77 000 домохозяйств. Включает в себя микрорайоны: Уралмаш, Эльмаш, Садовый. Это самый крупный из районов Екатеринбурга по занимаемой площади, населению и промышленному потенциалу.

.        Кировский (спальный) - жилищный фонд 65 000 домохозяйств. Включает в себя микрорайоны: Комсомольский, Пионерский, ВТУЗ городок, Центральный, поселок Шарташ, поселок Изоплит и поселок Калиновский.

.        Октябрьский (промышленный) - жилищный фонд 37 000 домохозяйсвт. Отличительной особенностью является большая протяженность территории вдоль транспортных магистралей. Включает в себя микрорайоны: Чапаевский, Птицефабрика.

.        Чкаловский (промышленный) - жилищный фонд 60 000 домохозяйств. В районе расположено 42 градообразующих промышленных предприятия. Включает в себя микрорайоны: Ботанический, Вторчермет, Уктусский, Южный.

.        Ленинский (спальный + центр) - жилищный фонд 45 000 домохозяйств. Включает в себя микрорайоны: Юго-Западный, Центральный, УНЦ, Академический, Московская горка, Краснолесье. [39]


На рисунке 1.1 изображено расположение районов.

Рисунок 1.1 - Административное деление города Екатеринбург на районы.

Голубой заливкой отмечен наиболее перспективный район для начала строительства сети (Кировский). Характеризуется минимальным проникновением услуги широкополосного доступа в интернет, устаревшими сетями кабельного телевидения, привлекательным многоэтажным жилым фондом [39].

.2      Мультисервисная сеть

Рассмотрим подробнее, что же представляет собой мультисервисная сеть.

Мультисервисная сеть представляет собой универсальную многоцелевую среду, предназначенную для передачи речи, изображений и данных с использованием технологии коммутации пакетов (IP). Вообще говоря, основная задача мультисервисных сетей заключается в том, чтобы обеспечить работу разнородных информационных и телекоммуникационных систем и приложений в единой транспортной среде, когда для передачи и обычного трафика (данных), и трафика другой информации (речи, видео и т. д.) используется единая инфраструктура. Мультисервисная сеть открывает массу возможностей для построения многообразных наложенных сервисов поверх универсальной транспортной среды - от пакетной телефонии до интерактивного телевидения и Web-сервисов, что сегодня называется как "triple-plays". Сеть нового поколения имеет следующие особенности:

)        универсальный характер обслуживания разных приложений;

)        независимость от технологий услуг связи и гибкость получения набора, объема и качества услуг;

)        полная прозрачность взаимоотношений между поставщиком услуг и пользователями.

Конечно, новые инфокоммуникационные услуги сначала будут востребованы сравнительно небольшой группой абонентов, но это будет самая высокодоходная категория пользователей в абонентской базе оператора. Расслоение абонентов по уровню спроса на новые виды услуг продолжится и в дальнейшем, дифференцируя тем самым приносимые доходы. Собственно говоря, сегодня задача оператора заключается в том, чтобы найти разумные решения при построении сети доступа, учитывающие возникающую дифференциацию уровня спроса на услуги среди отдельных групп абонентов. [27]

.3      Архитектура


FTTB

Особенностями технологии FTTB, которая используется для создания мультисервисной телекоммуникационной сети, являются высокая пропускная способность, надежность сети и быстрота внедрения новых телекоммуникационных услуг. Сети, построенные по технологии FTTB, позволяют предоставлять широкий спектр сервисов, в том числе передачи данных, голосовой связи, широкополосного доступа в Интернет, потокового видео, видео по запросу (VoD) и виртуального кинозала, видеонаблюдения, видео-телефонии и др. Широкополосный доступ в сеть Интернет на базе выделенного волоконно-оптического канала передачи данных по технологии FTTB обеспечивает наилучшие параметры доступа в Сеть на высокой скорости. Еще одной ключевой особенностью технологии FTTB по сравнению с DOCSIS или Кабельными сетями предыдущих поколений, является симметричность скорости доступа, то есть пользователь может передавать и принимать информацию с одинаковой скоростью.

Особенности технологии FTTB

Технология FTTB имеет ряд особенностей:

)        Повышенная надежность.

)        Простота построения параллельных цифровых сетей является наиважнейшим достоинством FTTB технологии. При этом под параллельную цифровую сеть выделяется отдельное оптическое волокно.

)        Более высокие скорости цифровых потоков в реверсном направлении.

)        Простота реализации новых цифровых технологий, накладываемых на уже существующие FTTВ сети [3]

.4      Технология Metro Ethernet

Технология Ethernet в своем стремительном развитии уже давно перешагнула уровень локальных сетей. Она избавилась от коллизий, получила полный дуплекс и гигабитные скорости. Широкий спектр экономически выгодных решений позволяет смело внедрять Ethernet на магистралях.

Metro Ethernet строится по трехуровневой иерархической схеме и включает ядро, уровень агрегации и уровень доступа. Ядро сети строится на высокопроизводительных коммутаторах и обеспечивает высокоскоростную передачу трафика. Уровень агрегации также создается на коммутаторах и обеспечивает агрегацию подключений уровня доступа, реализацию сервисов и сбор статистики. В зависимости от масштаба сети ядро и уровень агрегации могут быть объединены. Каналы между коммутаторами могут строиться на основе различных высокоскоростных технологий, чаще всего Gigabit Ethernet и 10-Gigabit Ethernet. При этом необходимо учитывать требования по восстановлению сети при сбое и структуру построения ядра. В ядре и на уровне агрегации обеспечивается резервирование компонентов коммутаторов, а также топологическое резервирование, что позволяет продолжать предоставление услуг при одиночных сбоях каналов и узлов. Существенного сокращения времени на восстановление можно добиться только за счет применения технологии канального уровня.

Уровень доступа строится по кольцевой или звездообразной схеме на коммутаторах Metro Ethernet для подключения корпоративных клиентов, офисных зданий, а также домашних клиентов. На уровне доступа реализуется полный комплекс мер безопасности, обеспечивающих идентификацию и изоляцию клиентов, защиту инфраструктуры оператора. [6]

.5      Разработка схемы топологии проектируемой сети

Для того чтобы спроектировать высокоскоростную линию передачи необходимо решить задачу выбора топологии сети. Эта задача может быть решена достаточно легко, если знать возможный набор стандартных базовых топологий, из которых может быть составлена топология сети в целом.

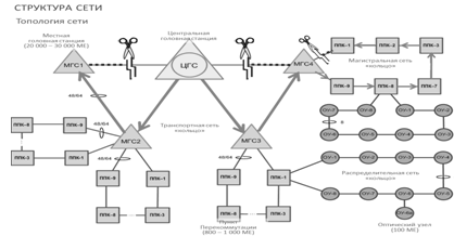
Топология строительства оптической транспортной среды (ОТС) зависит от условий застройки планируемой зоны действия мультисервисной сети. Можно выделить три топологические схемы реализации ОТС: "звезда" (точка-точка), "дерево" и "кольцо". Магистральный (МУ) и субмагистральный (СМУ) уровни ОТС мультисервисной сети, чаще всего, реализуются по кольцевой топологии (рис.1). Цель - обеспечение резервного направления доставки услуг до крупных сегментов сети. Распределительный уровень (РУ), в нашем случае , разворачивается с использованием топологий "кольцо" в случае предоставлении услуги широкополосного доступа в интернет (ШПД) и топологии "звезда" в случае организации сети кабельного телевидения.

Остановимся на топологии сети более подробно и рассмотрим, как организуется волоконно-оптическая сеть передачи проектируемой мультисервисной сети.

Любая сеть связи в своем строении имеет некий центр, из которого сеть берет свое начало и достигает в конечном счете абонента в виде той или иной услуги.

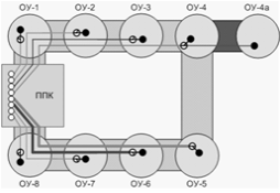
В нашем случае роль такого центра выполняет центральная головная станция (ЦГС) на которой располагается "ядро" сети. Для непосредственной подачи услуг в районы города организуется транспортное волоконно-оптическое кольцо, соединяющее между собой ЦГС и местные головные станции (МГС) районов. Каждая МГС имеет магистральное кольцо, соединяющее между собой пункты пере коммутации (ППК). ППК в свою очередь содержит в себе распределительное кольцо, от которого запитаны оптические узлы (ОУ). ОУ это шкафы, устанавливаемые непосредственно в домах. На каждом ППК может находится до 8 домов. [15]

Схема топологии сети изображена на рисунке 1.2.

Рисунок 1.2 - Топология проектируемой сети.

Рассмотрим случай, при котором произойдет обрыв транспортного и магистрального кольца.

Рисунок 1.3 - Обрыв волоконно-оптического кабеля

При построении сети на основе топологии кольцо, резервирование сегментов сети осуществляется по средствам основного и резервного направления. Физически два эти направления находятся в разных волоконно-оптических кабелях и что не мало важно, имеют отличную друг от друга трассу прокладки, что исключает повреждения сразу обоих направлений. Как видно из рисунка 1.3, при повреждении транспортного сегмента волоконно-оптической сети между ЦГС и МГС 1, ЦГС и МГС 4, сигнал начинает поступать по резервным направлениям. При повреждении магистрального сегмента, между МГС 4 и ППК 1, сигнал так же поступает по резервному направлению, более подробно мы остановимся на этом в последующих главах.

Рассмотрим топологию распределительного уровня для систем ШПД и КТВ. Распределительные сегмент состоит из кольца в котором содержится как правило 8 домов, такое кольцо называется "кампусом" а головной узел ППК называется "кампусным узлом".

На распределительном сегменте сети используется 8-ми волоконный оптический кабель для основного и резервного направления соответственно. 4 волокна в каждом из плеч задействованы под передачу сигнала ШПД и такое же количество волокон задействовано под передачу сигнала КТВ.

Рассмотрим более подробно по отдельности схему распределения оптических волокон для услуг КТВ и ШПД на распределительном сегменте сети. [21,22,23]

Рисунок 1.4 - Схема распределения оптических волокон для сигнала ШПД

На рисунке 1.4 изображено кольцо распределительной волоконно-оптической сети. Из рисунка 1.4 видно, что кольцо на распределительном уровне реализуется двумя направлениями, основным и резервным, которые физический разнесены по разным кабельным линиям. Каждое волокно одного цвета, запитывает два ОУ в прямом направлении, в обратном направлении резерв реализован по средствам проключения волокна в SFP модули коммутаторов данных узлов.

Рассмотрим случаи обрыва оптики либо отключения электропитания на распределительном сегменте сети, проблемы несомненно типичные. На рисунке 1.5 изображена ситуация с обрывом оптики, одного из направлений распределительного сегмента. Из рисунка 1.5 видно, что при повреждении одного из направлений, в работу вступает резервное направление кольца. В обычном режиме, трафик распределяется по кольцу равномерно, это реализовано по средствам того, что коммутаторы находящиеся в кольце, "договариваются" между собой и находят так называемую середину в кольце. Далее происходит блокировка линка и кольцо размыкается. То есть трафик функционирует строго по двум разным плечам кольца. При обрыве, линк разблокируется и тем самым срабатывает резервное направление.

Рисунок 1.5 - Резервирование при обрыве ВОЛС

В случае отключения электропитания на одном из домов в кольце, услуга доступа в интернет будет предоставляться на всех домах в кольце, и даже на доме где пропало электропитание, для абонентов у которых в наличии заряженные ноутбуки, так как в ОУ установлен источник бесперебойного питания (ИБП), что обеспечивает около часа работы ОУ. [9,14]

Рисунок 1.6 - Отключение электропитания на распределительном сегменте сети

Из рисунка 1.6 видно, что дом, на котором отсутствует электропитание, никак не влияет на работу кольца сегмента распределительной сети в целом.

Рассмотрим каким образом предоставляется услуга кабельного телевидения на распределительном уровне. Топология построения сети КТВ на распределительном сегменте реализуется по средствам топологии звезда. Схема резервирования сигнала КТВ реализуется на транспортном и магистральном уровнях по средствам оптических делителей и усилителей оптического сигнала. То есть на ППК приходит два волокна КТВ сигнала, прямое и резервное направление, они заводятся на оптический переключатель и уже с него на оптический делитель, в случае обрыва, оптический переключатель реализует резервирование путем переключения на резервное волокно.

Принцип распределения волокон на распределительном сегменте сети для сигнала КТВ изображен на рисунке 1.7.

Рисунок 1.7 - схема распределения волокон для услуги КТВ.

Рассмотрим теперь как предоставляются выбранные нами услуги, при данной архитектуре и топологии.

.6      Принцип организации широкополосного доступа в интернет.

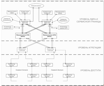
Типовая схема сети может быть разбита на три уровня:

Уровень ядра сети и сервисной границы

Уровень агрегации

Уровень доступа

Типовая схема изображена на рисунке 1.8.

Рисунок 1.8 - Типовая схема сети с архитектурой Metro Ethernet

Рассмотрим подробнее эти уровни.

Уровень доступа.

Основными функциями устройств уровня доступа, является доставка абонентского трафика до узлов уровня агрегации и реализация механизмов контроля трафика. В общем случае отдельный сегмент доступа представляет собой цепочку коммутаторов доступа. Они объединены в кольцо и подключены к узлу агрегации. Для исключения активных кольцевых топологий в сегментах доступа используется протокол RSTP (Rapid Spanning Tree Protocol). Такое построение обеспечивает резервирование на случай обрыва ВОЛС или выхода из строя одного из транзитных узлов. Обрыв ВОЛС приводит к автоматической смене топологии сети, сервис восстанавливается в течении нескольких секунд, как показано на рисунке 1.9.

Рисунок 1.9 - Функционирование сегмента доступа в случае обрыва ВОЛС

Уровень агрегации.

Основной функцией узлов агрегации является доставка трафика от сегментов доступа до сервисных маршрутизаторов. На уровне агрегации применяются высоко производительные коммутаторы, они обеспечивают необходимую портовую емкость, необходимую для подключения абонентов и резервирования всех важных компонентов. Каждый коммутатор способен подключить к себе до 140 колец из коммутаторов доступа, что может составлять 10 до 30 тысяч абонентов. Для подключения узла агрегации к сервисным маршрутизаторам используются высокоскоростные линки, то есть физические соединения с разными физическими трассами. На основе этих линков собирается агрегированный канал, это обеспечивает эффективную балансировку трафика и резервирование на случай обрыва одного линка ВОЛС, как показано на рисунке 1.10. В случае аварии или при профилактических работах на всех линках агрегированного канала, абоненты автоматически пере подключаются к другому маршрутизатору, как изображено на рисунке 1.11. При расчете пропускной способности агрегирующих линков, подобные ситуации учитываются, поэтому абоненты не заметят изменений. [22]

Рисунок 1.10 - Обрыв одного из линков агрегированного канала

Рисунок 1.11 - Полный обрыв агрегированного канала

Ядро сети.

Основными функциями устройств уровня ядра сети и сервисной границы являются подключение абонентов, подключение каналов операторов связи и классификация трафика. Ядро типовой сети состоит из следующих устройств: сервисные маршрутизаторы, технологические коммутаторы, маршрутизаторы, сетевые экраны и серверное оборудование. Схема ядра представлена на рисунке 1.12.

Рисунок 1.12 - Ядро сети.

Сердцем сети является маршрутизатор широкополосного доступа, сокращенно BRAS, в задачи которого входит организация соединения до абонента, управление внешними каналами связи, стыковка с серверами биллинга и другими серверами, для полноценного оказания услуг. Укомплектованный BRAS позволяет подключить до 100 000 абонентских сессий.

В ядре сети используется два BRAS, при этом физическая коммутация осуществляется таким образом, что любой абонент может получать услугу у любого из них. В штатном режиме, нагрузка равномерно распределена, как показано на рисунке 1.13.

Рисунок 1.13 - Функционирование BRAS в штатном режиме.

При аварии на одном из BRAS либо обрыва физического линка до него, абоненты автоматически переключаются на другой BRAS. При этом должно хватить как ресурсов для подключения абонентов так и пропускной способности транспортной сети.

Коммутаторы ядра сети подключают все оборудование и серверы ЦГС, а так же внешние каналы и коммутируют их высокоскоростными линками с BRAS.

Сетевой экран выполняет функцию firewall и препятствует доступу из вне к серверам биллинга и другому оборудованию.

Маршрутизаторы предназначены для безопасного обмена данными между географически разделенными филиалами компании, они организуют полносвязные каналы между всеми филиалами компании, в основном эти каналы используются для удаленного управления и мониторинга.

Серверное оборудование условно можно разделить на:

Серверы биллинга

Серверы телефонии

Серверы инфраструктуры

Серверы информационных технологий (ИТ)

Серверы биллинга вместе обеспечивают авторизацию абонентов, работу личного кабинета абонентов на портале компании, формирование отчетов по работе клиентов, резервное копирование системы биллинга, авторизацию на активном сетевом оборудовании.

Серверы телефонии полностью реализуют комплекс услуг телефонии для абонентов компании

На группе серверов ИТ реализуются сервисы как для абонентов (преобразование доменных имен в IP адреса, проверка входящей и исходящей скорости соединений) так и для сотрудников компании (видео мониторинг на объектах связи, мониторинг оборудование на сети, мониторинг аналогово телевидения, мониторинг качества предоставляемых услуг телефонии, корпоративная телефония, сбор, анализ и хранение данных по пользовательским сессиям).

К серверам ИТ относятся контроллеры 1С, контроллеры домена, офисный почтовый сервер. Они обеспечивают безотказный сервис непосредственно для сотрудников филиала компании и для связи между филиалами. [21]

.7 Принцип организации сети кабельного телевидения

Рассмотрим общую схему предоставления услуги кабельного телевидения изображенную на рисунке 1.14.

Рисунок 1.14 - Общая схема предоставления услуги КТВ

Организацию услуги КТВ можно разделить на две части, это прием каналов и формирование сигнала КТВ а так же передача общего сигнала с ЦГС до абонента.

Прием каналов осуществляется на антенном посту, на этапе строительства ЦГС, подрядная строительная организация устанавливает и выполняет настройку (юстировку) спутниковых антенн. В последствии, в процессе эксплуатации головной станции необходимо производить юстировку спутниковых антенн, то есть подстройку на с путник, с целью улучшения качества принимаемого сигнала с периодичностью не реже одного раза в год.

Искусственные спутники земли передают телеканалы вещателей по средствам высокочастотного спутникового цифрового сигнала формата DVB-S и DVB-S2. Для приема спутникового сигнала на антенном посту головной станции устанавливаются спутниковые антенны диаметром 2,4 метра.

Так же сигнал может передаваться непосредственно от филиала ОРТПЦ или студии вещателя. В таком случае, на головную станцию передается аналоговый сигнал общеобязательных и местных каналов с рекламными вставками по средствам волоконно-оптической линии связи.

Может быть использована одна из двух схем приема и передачи сигнала, аналоговый сигнал высокой частоты и аналоговый сигнал низкой частоты. Решение о выборе способа приема сигнала с ОРТПЦ осуществляется инженером КТВ и сотрудником корпоративного центра. Еще одним важным способом приема телеканалов с ОРТПЦ на головную станцию, является размещенная на матче или телебашне оборудование, которое ретранслирует аналоговые сигналы эфирных и местных общеобязательных каналов вещателей. Прием такого высокочастотного аналогового сигнала на головной станции, осуществляется по средствам эфирных приемных антенн, установленных на антенном посту, преимущественно с целью резервирования оптического сигнала от филиала ОРТПЦ или студии вещателя до головной станции. Для передачи спутникового и эфирного сигнала от антенного поста до ЦГС используется "толстый" коаксиальный кабель RG-11. Таким кабелем нельзя выполнять разводку в аппаратной головной станции, поэтому по средствам переходных элементов его выполняют с кабелем RG-6, более подходящим для этих целей.

Поскольку спутниковых антенн не много, что обусловлено как правило ограниченной площадью для их установки. Обычно их 8-9 штук, а спутниковых приемников порядка 60-70, производится деление спутниковых сигналов приходящих на демодуляторы. Для этого используются спутниковые делители в раме головной станции. На вход сплиттера подается один сигнал, а на выходе получается восемь. Для приема и передачи спутникового сигнала используется профессиональное оборудование, которое будет рассмотрено в последующих главах. На ЦГС используются спутниковые демодуляторы, называемые спутниковыми приемниками, они производят декодирование цифровых спутниковых сигналов в аналоговые. Спутниковые каналы могут транслироваться в открытом и зашифрованном виде. Для декодирования открытого сигнала достаточно настроиться на нужную спутниковую частоту с верными параметрами. Для декодирования закрытого спутникового канала, необходима карточка нужной кодировки и специальный CAM - модуль для дешифрования канала. [29]

Рисунок 1.15 - CAM модуль.

Местные эфирные каналы, которые транслируются с телевышки, передаются в открытом виде и принимаются эфирными демодуляторами. Чтобы у абонента на нужной кнопке появился телевизионный канал, проводится корректная модуляция спутникового сигнала на нужную частоту с помощью модуляторов. Они принимают низкочастотные сигналы от спутниковых приемников и модулируют их на нужные несущие частоты, согласно территориально-частотному плану филиала. Затем сигналы суммируются в сумматоре для передачи по одному коаксиальному кабелю. Особое внимание следует уделить тому, чтобы все свободные входы и выходы на оборудовании были закрыты заглушками, сопротивлением 75 Ом, что исключает влияние внешних наводок и помех на качество передаваемого сигнала КТВ. Суммированный аналоговый электрический сигнал подается на оптический передатчик и усилитель, откуда по основному и резервному оптическим волокнам подается на МГС. Для резервирования оптических сигналов приходящих с ОРТПЦ по оптике до головной станции, устанавливаются коммутаторы низкочастотных сигналов "les", эти переключатели разработаны специально для нашей компании. С помощью данных переключателей, в случае обрыва оптической линии передачи, потеря трансляции местных каналов не происходит, так как коммутатор автоматически переключается на резервные эфирные антенны. Для резервирования оптического сигнала на МГС устанавливается оптический переключатель. Он имеет модуль мониторинга и управления для приема сигнала с основного и резервного оптического волокна, что обеспечивает переключение с основного волокна на резервное, в случае обрыва одной из магистральных волоконно-оптических линий связи. С оптического переключателя, сигнал поступает на оптический усилитель и расходится на ППК. На ППК устанавливается пассивный оптический делитель для распределения оптического сигнала до ОУ. В ОУ устанавливается оптический приемник, который осуществляет усиление и преобразование оптического аналогового сигнала в электрический. Оптический приемник требует тонкой настройки основных параметров, от этого напрямую зависит качество принимаемого сигнала. Далее через систему сплиттеров, электрический сигнал распространяется через коаксиальную кабельную сеть до абонентов. [29]

1.8    IP-телефония

Доступ к услугам телефонии подразумевает предоставление услуг местной, зоновой, междугородней и международной телефонной связи. Доступ к услугам телефонной сети возможен по сети с коммутацией пакетов.

Для организации абонентского доступа к телефонной сети связи необходим медиа шлюз и аппаратно-программный комплекс. Медиа шлюз предназначен для объединения VoIP сетей и сетей традиционной телефонии, что позволяет совершать звонки на городскую телефонную сеть. На абонентской же стороне, не посредственно услуга для абонента предоставляется по средствам обычного телефона, подключенного через телефонный адаптер, ip-телефон либо через программный клиент установленный на компьютере.

.9      Выводы по главе

В данной главе была рассмотрена топология проектируемой сети, основные элементы сети, принципы ее функционирования, принципы оказания основного перечня услуг, архитектура проектируемой сети.

. Формирование требований к проектируемой сети

.1 Формирование требований

Основная цель дипломного проекта - разработать проект мультисервисной сети. Данная сеть должна соответствовать принятым международным стандартам и обеспечивать передачу всех видов информации (данные, голос, видео и т.д.) с учетом перспектив развития современных информационных технологий.

Общее требования

Мультисервисная сеть передачи данных должна обеспечить экономически эффективное решение существующих и перспективных задач, а именно:

бесперебойная работа приложений;

высокий уровень надежности и отказоустойчивости, используемых решений;

малое время отклика приложений;

эффективное разделение полосы пропускания каналов связи между всеми приложениями;

возможность наращивания пропускной способности каналов связи;

гибкость и управляемость сетевой инфраструктуры;

поддержку технологии виртуализации для совместного использования сетевой инфраструктуры различными подсистемами;

работу в режиме реального времени;

поддержку механизмов по обеспечению качества обслуживания для мультимедийных приложений и технологий;

надежность, отказоустойчивость и высокую доступность сетевых сервисов;

высокую производительность, малое время отклика, адекватную пропускную способность, отсутствие узких мест, фильтрацию трафика без дополнительных задержек;

наличие резерва по пропускной способности каналов связи для будущего роста;

возможность дальнейшего расширения без существенных капиталовложений в течение 3-5 лет.

подключение абонентов к сети передачи данных по протоколу РРРоЕ

скорость в ядре сети 10 Гбит/с

скорость на уровне агрегации 1 Гбит/с

скорость на уровне доступа до 100 Мбит/с

Сеть кабельного телевидения должна иметь полосу частот прямого канала от 48 до 862 МГц (канал обратного направления проектом не предусмотрен)

Количество транслируемых каналов соответствует выданному заказчиком частотному плану.

Требования к эксплуатации, техническому обслуживанию и ремонту оборудования СПД

При проектировании системы, необходимо учитывать требования эксплуатационных характеристик предусмотренного оборудования и требования для выполнения работ по монтажу, наладке, эксплуатации и обслуживанию технических средств .

Компоненты СПД должны соответствовать следующим характеристикам:

оборудование должно иметь гарантийный срок работы не менее 1 года;

технические и программные средства сети должны обеспечивать непрерывность ее функционирования в круглосуточном режиме;

питание комплекса технических средств сети должно осуществляться от однофазной сети переменного тока напряжением 220 В с допустимым отклонением от -15 до +10% номинального значения и частотой 50Гц;

должна быть обеспечена защита сетевой аппаратуры от колебаний напряжения сети и от выхода ее из строя при аварийном отключении электропитания;

требования к эксплуатации и техническому обслуживанию технических средств сети определяются эксплуатационными документами на каждый тип оборудования;

разрабатываемые и используемые технические средства и программное обеспечение должны обеспечивать максимальную автоматизацию процесса работы сети и удобство в эксплуатации;

ремонт оборудования должен осуществляться специализированными организациями по техническому обслуживанию или представителями поставщиков и производителей оборудования;

необходимо предусмотреть наличие, состав и размещение комплектов запасного оборудования, узлов СПД;

при проектировании необходимо предусмотреть условия и режимы эксплуатации оборудования, а также виды и периодичность обслуживания;

оборудование сети должно сохранять работоспособность при температуре окружающего воздуха, от +5°С до +40°С и относительной влажности воздуха 90% при 30°С и более низких температурах без конденсации влаги.

Требование к волоконно-оптическому кабелю

Трасса прокладки волоконно-оптической сети представляет собой в основном опорные столбы "ГорЭлектроТранса" и "Свердловэнерго", крыши и чердаки жилых домов, следовательно, вид прокладки кабеля - воздушно-кабельные переходы. Для прокладки воздушными переходами предназначены подвесные самонесущие кабели и кабели с вынесенным силовым элементом. Кабели с вынесенным силовым элементом отпадают сразу, в силу того, что тип этих кабелей подвержен к перекручиванию вокруг свое оси во время его прокладки, что в дальнейшем может привести к деформации изоляции кабеля либо к потерям в оптических волокнах. Так же, со временем, силовой вынесенный элемент кабеля, имеет свойство отделяться от основной части кабеля. Поэтому остановимся на самонесущих кабелях. Так как компания "ЭР-Телеком холдинг" предъявляет высокие требования к качеству своей сети, то и к выбору поставщика волоконно-оптического кабеля отношение особое. Свой выбор, компания остановила на пермском заводе "Инкаб". Завод производит высококачественную кабельную продукцию, что подтверждено использованием данной продукции таких компаний как "Ростелеком", "ТТК", "Мегафон", "МТС", "Вымпелком", "Эр-телеком" и региональные операторы связи. Проанализировав всю подвесную самонесущую кабельную продукцию завода "Инкаб", был сделан выбор в пользу волоконно-оптического кабеля ДПТа, так как он является самым надежным из подвесных кабелей на разрыв и имеет двойной запас прочности. [41]

Рисунок 2.1 - Волоконно-оптический кабель ДПТа.

На рисунке 2.1 изображено строение волоконно-оптического кабеля типа ДПТа, где:

.        Центральный силовой элемент - стеклопластиковый стержень

.        Оптическое волокно

.        Оптические модули в оболочке из полибутилентерефталата, заполненные гидрофобным гелем

.        Межмодульный гидрофобный гель

.        Промежуточная оболочка

.        Уплотняющие элементы - арамидные нити

.        Оболочка из полимерного материала

Общие требования к волоконно-оптической сети

Транспортная волоконно-оптическая сеть:

Транспортная волоконно-оптическая сеть ЗАО "ЭР-Телеком холдинг" в г. Екатеринбург, в связи со сложностью согласовательных процессов на размещение кабельных линий на опорах, будет использован сторонний оператор, предоставляющий оптические волокна в аренду. Данный оператор имеет легальные согласованные трассы. Данное решение применимо на начальных этапах развертывания сети, для сокращения временных затрат на запуск сети в работу. В дальнейшем, планируется строительство и легализация собственной транспортной волоконно-оптической сети.

Магистральная волоконно-оптическая сеть:

.        Топология магистральной сети определена как кольцевая.

.        Вид прокладки ВОК - воздушно-кабельные переходы.

.        Волоконность ВОК - 64 оптических волокна для каждого из направлений.

.        Количество ППК в одной МС не более 8 штук. Подключение к МС девятого ППК допускается только по согласованию с заказчиком.

.        Допускается использование разветвительных муфт.

.        Подключение ППК к МС, выполненной 64-х волоконным ВОК, допускается осуществлять как непосредственным вводом кабеля МС в шкаф ППК, так и 16-ти волоконным ВОК с использованием разветвительной муфты. Распределительная волоконно-оптическая сеть:

.        Вид прокладки - воздушно-кабельные переходы (ВКП). ВКП не должны располагаться над территориями детских дошкольных учреждений, школ, над детскими площадками.

.        План прокладки РС определяется на этапе проектирования и согласовывается с заказчиком. При прокладке РС по жилым домам, прокладка согласовывается с товариществом собственников жилья либо управляющей компании, в зависимости от формы управления домом.

.        Волоконность ВОК - 8 оптических волокон для каждого из направлений распределительного кольца.

Требования к внутри домовой распределительной сети

Шкаф оптического узла (ОУ):

.        Шкаф ОУ устанавливается на стене над межэтажной площадкой последнего этажа здания. Конструкция шкафа ОУ определяется протоколом технического собрания между заказчиком и подрядчиком.

.        Все технологическое оборудование в шкафу ОУ должно быть закреплено с использованием специализированного 19 дюймового крепежа.

.        Предусмотреть в шкафу ОУ шину заземления, трехполюсную электрическую розетку на два потребителя, автоматический выключатель однополюсный с характеристикой типа С, номинальный ток 3 Ампера.

.        Электропитание оборудование ОУ обеспечить от вводно-распределительного устройства (ВРУ), в случае отсутствия возможности подключения к ВРУ, разрешено производить подключение к этажному распределительному щиту (ЭЩ) здания по системе TN-S или TN-C-S в соответствии с техническими условиями.

.        В точке подключения (ЭЩ,ВРУ) предусмотреть автоматический выключатель, однополюсной, с характеристикой типа С, номинальным током 6 Ампер.

.        Подключение и разводка линии электропитания производится кабелем марки ВВГнг 3х1,5.

.        Предусмотреть установку в шкафу ОУ установку источника бесперебойного питания (ИБП), марка ИБП определяется протоколом технического собрания

Разработка схем домовой распределительной сети (ДРС)

.        ДРС-СКТ строить без использования домовых усилителей.

.        Абонентские отводы ДРС-СКТ и абонентские коммутационно-распределительные устройства ДРС-СПД размещать в металлических этажных шкафах, закрываемых на ключ.

.        Количество абонентских отводов ДРС-СКТ в подъезде здания должно составлять не менее 80% количества квартир в указанном подъезде.

.        Количество абонентских отводов ДРС-СПД должна обеспечивать подключение к СПД не менее 20% квартир в подъезде.

.        Прокладку кабелей ВДРС в подъездах выполнять в отдельных кабельных закладных. В качестве кабельных закладных использовать трубы ПВХ диаметром 50мм. Допускается прокладка кабелей ВДРС по существующему слаботочному стояку по согласованию с представителем владельцев здания.

.        Горизонтальные участки ДРС-СКТ (межподъездные участки) проектировать с использованием коаксиального кабеля RJ-11.

.        Вертикальные участки ДРС-СКТ (внутриподъездные участки) проектировать с использованием коаксиального кабеля типа RJ-6.

.        Прокладку горизонтальных участков ДРС выполнять:

в жилых зданиях этажностью 6 этажей и ниже по фасаду здания

в жилых зданиях этажностью 7 этажей и выше по кровле здания

. Для линий связи ДРС-СПД использовать кабели типа FTP 25x2 и FTP 10х2 для внешней прокладки.

. В этажных шкафах кроссировку кабелей ДРС-СПД выполнить на плинты 110-го типа. В шкафу ОУ на патч-панели RJ-45/24 порта/19"/1U/.

.2 Расчет нагрузки на сеть

Для расчета нагрузки на сеть мы не будем брать во внимание всю сеть в целом, рассмотрим целиком одно из магистральных колец и рассчитаем нагрузку, отталкиваясь от количества абонентов на данном кольце.

Рассмотрим схему магистральной сети, условно обозначив ее МС 1.1

Рисунок 2.2 - Структурная схема

На рисунке 2.2 изображено кольцо магистральной сети МС 1.1. Кольцо состоит из 9 ППК. Мы не будем расписывать, распределительные кольца данных ППК, а только лишь укажем суммарное количество абонентов на каждом ППК и сведем их в таблицу 2.1

Таблица 2.1 - Количество монтируемой ёмкости для МС 1.1

Пункт перекоммутации

Количество квартир

ППК 1.1.1

658

ППК 1.1.2

1136

ППК 1.1.3

1396

ППК 1.1.4

832

ППК 1.1.5

597

ППК 1.1.6

828

ППК 1.1.7

681

ППК 1.1.8

724

ППК 1.1.9

916

Всего

7768



Расчет нагрузки при предоставлении доступа к ресурсам Интернет

На первоначальном этапе запуска сети, принято считать, что проникновение составит не более 20% в отдельно взятом доме. На проникновение влияют такие вещи как, наличие других провайдеров, время требуемое на рекламу, появление проблем, ухудшение качества связи у конкурентов и т.д.

Поэтому будем считать 20% оптимальной и адекватной величиной проникновения на первоначальном этапе запуска сети. Для удобства, будем считать, что все абоненты будут использовать triple play, то есть пакет из услуг (КТВ, ШПД и телефонию).

В данном разделе мы возьмем среднее значение нагрузки на одного абонента и значение нагрузки в час наибольшей нагрузки который приходится ориентировочно с 22:00 до 23:00. Так же трафик классифицируется как внутренний, а это мультимедиа ресурсы (тореннты и сервис shareman), весь остальной трафик будем считать внешним. Для подсчета, при этом не будем учитывать время, чтобы выяснить, какую нужно обеспечить пропускную способность в сети, чтобы не было блокировки.

Данные по нагрузке создаваемой услугой доступа в интернет сведем в таблицу 2.2. Данные получены центром мониторинга ЗАО "ЭР Телеком Холдинг" и соответствуют реальной обстановке на сети в городе Екатеринбург.

Таблица 2.2 - Количество абонентов для МС 1.1

Вид трафика

Средняя нагрузка на одного абонента

Нагрузка на одного абонента в ЧНН

Внешний

0,355 Мбит

0,468 Мбит

Внутренний

0,021 Мбит

0,085 Мбит


Рассчитаем количество абонентов и для МС 1.1 с учетом 20% проникновения и сведем данные в таблицу 2.3.

Таблица 2.3 - Количество абонентов при 20% проникновении

Пункт перекоммутации

Количество абонентов

ППК 1.1.1

132

ППК 1.1.2

227

ППК 1.1.3

279

ППК 1.1.4

166

ППК 1.1.5

ППК 1.1.6

166

ППК 1.1.7

136

ППК 1.1.8

145

ППК 1.1.9

183

Всего

3106


Рассчитаем нагрузку создаваемую абонентами, приведенными в таблице 2.3 и сведем данные в таблицу 2.4

Таблица 2.4 - Средняя и максимальная нагрузка от абонентов МС 1.1

Пункт перекоммутации

Средняя нагрузка на одного абонента. Внутренний трафик, Мбит/с

Средняя нагрузка на одного абонента. Внешний трафик, Мбит/с

Нагрузка на одного абонента в ЧНН. Внутренний трафик, Мбит/с

Нагрузка на одного абонента в ЧНН. Внешний трафик, Мбит/с

ППК 1.1.1

2,7

46,8

11,2

61,7

ППК 1.1.2

4,7

80,5

19,2

106,2

ППК 1.1.3

5,8

99,0

23,7

130,5

ППК 1.1.4

3,4

59,0

14,1

77,6

ППК 1.1.5

2,4

42,2

10,1

55,6

ППК 1.1.6

3,4

59,0

14,1

77,6

ППК 1.1.7

2,8

48,2

11,5

63,6

ППК 1.1.8

3,0

51,4

12,3

67,8

ППК 1.1.9

3,8

64,9

15,5

85,6

Всего

32

551

131,2

726,2


Из полученных данных рассчитаем среднюю нагрузку на МС 1.1 в целом, по формуле 2.1. [16]

(2.1)

где  - средняя нагрузка, Мбит/с;

 - нагрузка i-того узла, Мбит/с;

 - количество узлов сети.

Средняя нагрузка на МС 1.1 для внутреннего трафика:

=3,5 Мбит/с(2.2)

Средняя нагрузка на МС 1.1 для внешнего трафика:

=61,2 Мбит/с(2.3)

Средняя нагрузка на МС 1.1 для внутреннего трафика в ЧНН:

=14,5 Мбит/с(2.4)

Средняя нагрузка на МС 1.1 для внешнего трафика в ЧНН:

=80,6 Мбит/с(2.5)

Расчет нагрузки поступающей при предоставлении услуги IP-телефония

Число абонентов IP-телефонии согласно исследовательских данным составляет примерно 2% от емкости каждой станции. Максимальная скорость передачи данных (голос) каждого абонента составляет 0,0625 Мбит/с [16]. Рассчитаем максимальную нагрузку каждого узла. Сведем данные в таблицу 2.5

Таблица 2.5 - Максимальная нагрузка абонентов IP-телефонии

Пункт перекоммутации

Количество абонентов

Максимальная нагрузка, , Mбит/с

ППК 1.1.1

3

0,1875

ППК 1.1.2

5

0,3125

ППК 1.1.3

6

0,375

ППК 1.1.4

3

0,1875

ППК 1.1.5

2

0,125

ППК 1.1.6

3

0,1875

ППК 1.1.7

3

0,1875

ППК 1.1.8

3

0,1875

ППК 1.1.9

4

0,25

Всего

32

2


Из полученных данных, получаем среднюю максимальную нагрузку [16]

=0,2 Мбит/с(2.6)

Рассчитаем среднюю нагрузку на пункт перекоммутации, которая по экспериментальным данным составляет 6% от максимальной нагрузки. [16]

(2.7)

где  - максимальная нагрузка i-того узла, Мбит/с;

Данные сведем в таблицу 2.6

Таблица 2.6 - Средняя нагрузка абонентов IP-телефонии

Пункт перекоммутации

Количество абонентов

Средняя нагрузка, , Mбит/с

ППК 1.1.1

3

0,1125

ППК 1.1.2

5

0,1875

ППК 1.1.3

6

0,225

ППК 1.1.4

3

0,1125

ППК 1.1.5

2

0,075

ППК 1.1.6

3

0,1125

ППК 1.1.7

3

0,1125

ППК 1.1.8

3

0,1125

ППК 1.1.9

4

0,15

Всего

32

1,2


Из полученных данных получаем усредненное значение средней нагрузки при предоставлении услуги IP-телефонии из формулы 2.6 и получаем 0,1 Мбит/с.

Расчет нагрузки на магистральное кольцо

Зная значение нагрузки при предоставлении каждой из описанных выше услуг передачи данных, определим среднюю нагрузку на МС 1.1 путем суммирования полученных ранее данных [16]

 Мбит/с,(2.8)

где  - средняя нагрузка на узел;

 - сумма средних нагрузок предоставляемых услуг.

Получив значение нагрузки на МС 1.1, принимаем решение о том, что для обеспечения работоспособности сети, достаточно пропускной способности в 1 Гбит/с. Учтем, что для наращивания пропускной способности, в связи с увеличением количества абонентов, достаточно замены SFP-модулей коммутаторов доступа с 1 Гбит/с до 10 Гбит/с.

3.      Выбор, описание и расчет необходимого количества оборудования

.1 Оборудование СПД

Компания ЗАО "ЭР-Телеком Холдинг" не использует на своей сети какую то конкретную моно марку оборудования. При выборе оборудования во внимание берутся соотношение цена/качество приобретаемого оборудования. Оборудование должно отвечать высоким требованиям, обеспечивать высокую надежность, отказоустойчивость, обеспечивать качественный сервис абонентам. Остановимся подробнее на используемом оборудование.

Серверное оборудование

В серверный парк входят как отдельно стоящие серверы в стойках, так и системы, с высокой плотность размещения серверов blade шасси. Системы серверов высокой плотности имеют ряд преимуществ, такие как:

Более компактное размещение

Два модуля удаленного управления

2 оптических и 2 Ethernet коммутатора

Связь сервера с внешней системой хранения осуществляется по двум разным оптическим линкам, через разные коммутаторы. Системы хранения так же имеют по два оптических контроллера для исключения проблем со связью между сервером и системой хранения. Для хранения данных используется система либо встроенная в сервер, либо отдельно стоящая и подключаемая к серверу по опто-волокну.

Ко всем серверам предъявляются требования круглосуточной доступности. Чтобы обеспечить такую отказоустойчивость используется оборудование ведущих мировых производителей Hewlett Packard, IBM и Intel. Каждый сервер имеет минимум два блока питания, которые подключены к разным источникам бесперебойного питания. Если электропитание пропадает на одном из блоков, сервер продолжает работать на втором. Все серверное оборудование поддерживает горячую замену вышедших из строя компонентов, что никак не влияет на предоставление услуг и обеспечивает безаварийную и без перебойную работу.

Все серверы предоставляющие услуги непосредственно абонентам так же зарезервированы. Второй комплект серверов стоит в горячем резерве и в нормальных условиях берет на себя часть нагрузки основного комплекта.

Во многих филиалах компании реализована схема катастрофа устойчивости, она заключается в том, что серверы предоставляющие услуги абонентам, разнесены по разным аппаратным в городе. В случае аварии в одной из аппаратных, вторая продолжает работать.

Рисунок 3.1 - HP Blade system C7000

В качестве маршрутизаторов широкополосного доступа (BRAS) используются схожие по характеристикам Alcatel Lucent SR 7750 и Juniper E 120.

Рассмотрим BRAS от Alcatel. Оборудование представляет собой шасси со слотами для установки модулей, блоками питания и системой охлаждения. Блоков питания два, подключены оны к разным источникам питания. Это позволяет BRAS работать при отсутствии питания на одном из блоков. Система охлаждения представляет собой несколько вентиляторов с изменяемой скоростью работы, которые предотвращают перегрев внутренних компонентов. В каждом шасси BRAS имеется два отдельных слота под установку управляющих модулей, по средствам которых производится управление и настройка маршрутизатора, а так же хранение конфигураций. Эти модули работают в режимах active/standby (основной/резервный), что позволяет при проблемах на одном из них, автоматически переключится на другой. В зависимости от модели, шасси имеет несколько слотов для установки линейных карт (от 5 до 12 слотов у разных моделей). Линейная карта способна подключить до 30 000 абонентских сессий одновременно и обрабатывать трафик до 50 Гбит/с. В линейные карты устанавливаются адаптеры ввода/вывода, они содержат интерфейсы, в которые непосредственно подключаются физические линки. Порты адаптеров ввода/выводы содержат интерфейсы либо 1 Гбит/с, тип разъема SFP, либо 10 Гбит/с, тип разъема XFP. [31]

Рисунок 3.2 - BRAS Alcatel Lucent SR 7750

Рисунок 3.3 - BRAS Juniper E120

Коммутаторы агрегации

В качестве коммутаторов агрегации применяются схожие по функционалу и характеристикам ZTE серии 98 и Huawei серии 93. Каждая модель представляет собой шасси с блоками питания, слотами под линейные модули и системы воздушного охлаждения. В шасси коммутатора устанавливаются два управляющих модуля. В данных моделях коммутаторов, управляющие модули могут работать одновременно для увеличения производительности, либо в режиме active/standby. При одновременной работе и выходе из строя одного из модулей, производительность снизится. Работа в режиме основной/резервный, позволяет при аварии, переключится на резервный модуль без потери сервиса. Линейные модули коммутатора сразу оснащаются интерфейсами и различаются их типом и количеством. Модули с 4 портами 10 Гбит/с служат для организации линков в ядро сети или в другой коммутатор агрегации. Для подключения абонентских коммутаторов применяются платы с 48 оптическими SFP портами 1 Гбит/с. Коммутаторы агрегации устанавливаются на местной головной станции (МГС) или на местом узле перекоммутации (МУП). [28]

Рисунок 3.4 - Коммутатор агрегации Huawei Quidway S9312

Коммутатор ядра сети

В качестве коммутатора ядра сети применяется Huawei S9312 имеющий 12 слотов, это модель аналогична тем, что используются в качестве коммутаторов агрегации, конфигурация применяемая на уровне ядра сети имеет иной набор плат. Для обеспечения резервирования на ЦГС устанавливается два и более коммутаторов ядра сети, которые соединяются с BRAS по кольцевой отказоустойчивой схеме. [32]

Сетевые экраны

Безопасность доступа до внутренних ресурсов организуется с помощью комплекта аппаратных firewall Cisco ASA 5520, они работают в режиме active/standby (основной/резервный) и препятствуют несанкционированному доступу из вне к серверам биллинга и другому оборудованию. [34]

Рисунок 3.5 - Cisco ASA 5520

Маршрутизаторы

Географически удаленные друг от друга филиалы компании, требуют возможность безопасного обмена данными между своими внутренними ресурсами. Эту задачу решают маршрутизаторы Cisco серии 28 или 73, они организуют полносвязные виртуальные каналы связи между всеми филиалами. В основном эти каналы используются для удаленного управления и мониторинга.

Коммутаторы доступа

В качестве коммутаторов доступа используются схожие по функционалу коммутаторы D-Link 1228 и ZTE 2928e. Данные коммутаторы являются не дорогим и надежным решением для организации сегмента доступа, являясь оптимальным решением как по функционалу. Коммутаторы оснащены 24 портами Fast Ethernet для подключения абонентских линий, 4 порта Gigabit Ethernet, включая 2 комбо-порта 1000 Base-T/SFP, которые поддерживают как трансиверы SFP Gigabit, так и 100 Base-FX. [34]

Рисунок 3.6 - D-Link 1228

Рисунок 3.7 - ZTE 2928E

3.2    Оборудование СКТ

При выборе производителя головной станции сети кабельного телевидения, нужно руководствоваться в первую очередь качеством и надежностью, так как речь идет о изображении. Если оборудование обладает низким качеством, абоненты сразу это заметят. Опираясь на опыт и отзывы других операторов сетей кабельного телевидения, был сделан выбор в пользу немецкого производителя профессиональных головных станций кабельного телевидения компанию "BLANKOM". Данный производитель является признанным мировым лидером в производстве ГС СКТВ а его оборудование отличается высоким качеством и надежностью.

Головная станция серии B-line относится к головным станциям 1 класса согласно классификации Cenelec EN 50083. Компоненты станции позволяют проводить обработку аналоговых и цифровых эфирных и спутниковых каналов, а также аудио и видео источников сигналов, предназначенных для подачи в средние и крупные кабельные ТВ сети [30].

Основные особенности станции серии B-Line:

Высокая надежность и гибкость;

Низкие шумовые характеристики активных модулей;

Возможность перенастройки выходных частотных характеристик модулей в диапазоне 45…862 МГц;

Наличие системы мониторинга станции через контроллер ГС;

Возможность ручной и удаленной настройки параметров ГС;

Отсутствие потребности в дополнительном программном обеспечении;

Высокая безопасность за счет использования сертифицированных компонентов при производстве модулей.

Рисунок 3.8 - ГС Blankom series B-line

Оптический переключатель Volius VS5782

Рисунок 3.9 - Оптический переключатель Volius VS5782

Переключатель оптических сигналов по схеме 1х2 предназначен для резервирования сигналов в кольцевых топологиях волоконно-оптических сетей. Низкое вносимое затухание менее 1 дБ, быстрое время переключения, менее 10 мсек, автоматический режим и встроенная система мониторинга позволяют эффективно применять переключатель в сетях КТВ и ШПД.

Пассивный разветвитель и сумматор

Разветвители и сумматоры производства компании Blankom

Рисунок 3.10 - Пассивный разветвитель

Пассивные разветвители предназначены для разветвления сигналов при создании систем кабельного и эфирного телевидения.

Рисунок 3.11 - Пассивный сумматор

Пассивные сумматоры предназначены для формирования пакета программ на головной станции кабельного телевидения от разных источников сигнала.

Оптический усилитель/передатчик ТАРОС TrCATV 1550 нм

Оптический передатчик серии TrCATV предназначен для применения в системах вещания кабельного телевидения.

Оснащается лазером с длинной волны 1550 нм. Снабжен двумя оптическими выходами мощностью не менее 7 дБм каждый. Обеспечивает SBS-подавление в диапазоне 14…20 дБм. Использование внешней модуляции сигнала позволяет использовать передатчик на протяженных оптических линиях до 100 км. Обеспечивает работу с любыми частотными планами .

Рисунок 3.12 - Оптический усилитель ТАРОС TrCATV 1550 нм

Коммутатор аудио/видео сигнала LES SW-212VAS

SW-212VAS - коммутатор 2х1 аналоговых композитных видео и моно симметричных звуковых сигналов (коммутатор резерва). Предназначен для анализа, диагностики и автоматической параллельной коммутации видео и звуковых сигналов телевизионного вещания. Осуществляет переключение источников сигнала. При отсутствии сигнала со спутниковых антенн или по ВОЛС от ОРТПЦ, осуществляется переключение на эфирные антенны.

Рисунок 3.13 - Коммутатор LES SW-212VAS

IRD 2900

Профессиональные интегрированные приемники/декодеры. Scopus IRD 2900 - это декодер видео и аудио высочайшего вещательного качества, дескремблер и преобразователь интерфейсов, который позволяет осуществлять декодирование MPEG-2 и AVC стандартного разрешения (SD), расширенную обработку транспортных потоков, инкапсулирование в IP, а так же поддерживать DVB-S2 и MPEG по IP. [36]

Рисунок 3.14 - Scopus IRD 2900

Оптический приемник Lambda Pro 50

Оптический приемник серии Lambda Pro 50 предназначен для применения в FTTB-сетях ("оптика в дом"). Обеспечивает высокий выходной уровень 115 дБмкВ. Данный оптический приемник устанавливается непосредственно на распределительном сегменте, в шкафу ОУ, на вход подается оптический сигнал, на выходе электрический сигнал с типом кабеля RG-11.

Рисунок 3.15 - Оптический приемник Lambda Pro 50

.3 Оборудование IP-телефонии

Median 2000 Audio Codes

Услуга IP-телефонии в филиалах оказывается на базе оборудования Median 2000 компании Audio Codes и на аппаратно-программном комплексе РТУ от компании МФИ-софт.

Median 2000 представляет собой медиа шлюз с поддержкой до 16 цифровых потоков Е1. Он предназначен для объединения VoIP сетей с сетями традиционной телефонии. Шлюз имеет модульную структуру и монтируется в телекоммуникационный шкаф. Median 2000 поддерживает разные виды сигнализации, это обеспечивает ему совместимость с оборудованием многих поставщиков. Отказоустойчивость Median 2000 обеспечивается наличием двух дублирующих Ethernet интерфейсов, которые подключаются к двум разным коммутаторам, они запитаны от двух разных источников питания, обеспечивая резервирование по питанию. Так же в качестве резерва на ЦГС находятся два резервных Median 2000, которые можно задействовать в случае выхода из строя основного оборудования находящегося под нагрузкой. Маршрутизация на Median 2000 настроена так, что в случае аварии голосовой трафик перенаправлялся на резервные маршруты.

Рисунок 3.16 - Медиа шлюз Median 2000

Аппаратно-програмный комплекс РТУ от "МФИ софт".

Ключевым оборудованием на базе которого предоставляется услуги голосовой связи является аппаратно-программный комплекс РТУ производства компании МФИ софт, эта платформа позволяет так же позволяет предоставлять абонентам услуги видео связи и интеллектуальные сервисы на базе IP (все виды переадресации входящего вызова, удержание звонка, конференц связь). В качестве аппаратной платформы используется intel-совместимое blade-шасси на базе операционной системы Debian. Увеличение производительности системы растет линейно с увеличением количества процессорных ядер в лезвиях шасси. Программное обеспечение РТУ состоит из нескольких пар уникальных программных модулей. Для повышения отказоустойчивости модули одного типа. запускаются на разных лезвиях входящих в состав аппаратно-программного комплекса. В случае выхода из строя одного из модулей, трафик перераспределяется по оставшимся модулям этого типа без потери производительности и функциональности.

.4      Системы электропитания ЦГС/МГС

Дизель генератор SDMO J88K

Дизель генератор SDMO J88K предназначен для постоянного или резервного электроснабжения. Оснащён промышленным дизельным двигателем John Deere 4045TF220 (4-х цилиндровый, рядный, с жидкостным охлаждением, 1500 об/мин., имеет низкую степень турбонаддува, что обеспечивает улучшенные характеристики по приему нагрузки, улучшенными характеристиками по холодному запуску в тяжелых условиях). Радиатор охлаждения рассчитан на максимальную температуру воздуха +50°С. Укомплектован стандартным электрическим микропроцессорным пультом управления MICS NEXYS с расширенными возможностями. Технические параметры указаны в таблице 3.1. [42]

Таблица 3.1 - Технические характеристики SDMO J88K

Параметр

Величина

Выход

Количество фаз

3

Напряжение, (В)

400 / 230

Частота сети, (Гц)

50

Время автономной работы, (час)

13,1

Подключения

Клеммник

клеммная колодка

Исполнение

Конструктив

контейнерная площадка

Назначение

основной/резервный

Двигатель

Модель

John Deere 4045TF220

Пуск

стартер

Вид топлива

дизельное топливо

Емкость бака

180

Расход топлива, (л/ч)

13.7


Рисунок 3.17 - Дизель генератор SDMO J88K

Аккумуляторные батареи Delta

Аккумуляторные батареи являются резервным гарантированным источником питания после ДГУ. Они запитываются от выпрямительной системы и являются надежным источником питания. Суммарная потребляемая мощность ЦГС составляет 40 кВт. Рассчитаем необходимое количество АКБ для резервирования ЦГС.

Для начала нужно определить необходимую емкость батарей, для этого необходимо разделить общую мощность потребляемую ЦГС на значение напряжения выпрямительной системы [34]

=40000/50=800 Ач(3.1)

Где,  - мощность потребляемая оборудованием ЦГС,  - напряжение выпрямительной системы.

Для резервирования ключевых объектов связи применяются батарей с номинальным напряжением 2 В, так как они отличаются более стабильной работой. Батареи включаются последовательно, друг за другом, для того чтобы получить напряжение в 48 вольт нам понадобится 24 батареи.

Рассчитаем время работы оборудования ЦГС аккумуляторных батареях:

=800/800=1 час(3.2)

Где,  - нагрузочный ток.

Выпрямительная система питания 48В Delta DPS2400В-48-24 VFF PSC3

Благодаря всесторонним исследованиям, эффективному модульному производству и разработке оборудования под заказ, компания Дельта представляет линейку систем питания как для внутреннего, так и наружного применения. В зависимости от размера система попадает в одну из категорий: CellD, MidD или CabD.

Система серии CabD обеспечивает высокое качество подачи питания мощностью до нескольких сотен кВт. Модульность и масштабируемость системы позволяют начинать работу с базовой установки и легко расширять ее по мере необходимости. Серия CabD допускает параллельную установку для максимального увеличения мощности. Всей системой может управлять одно устройство.2400B-48-24 - это продукт компании Дельта из серии CabD. Эта система с высокой плотностью мощности идеально подходит для применения в условиях ограниченного пространства. Встроенная модульная конструкция позволяет составлять систему питания в соответствии с конкретными требованиями.

Система может включать в себя до 24 преобразователей, разъемы питания постоянного и переменного тока, разъемы батарей, а также контроллер системы питания Дельта. Наличие всех этих функций, а также современное управление и простота монтажа - залог успеха этой системы.

Продукты компании Дельта отличаются качеством и надежностью, а это устройство еще и экономически выгодно. [34]

Характеристики

Мощность одного выпрямительного блока: 2400 Вт

Выходное напряжение: 48 В

Количество выпрямительных модулей: 24

Номинальная мощность: 57 КВт

На рисунке 3.17 изображена выпрямительная система Delta серии CabD.

Рисунок 3.18 - Delta серии CabD

Инверторная система высокой мощности TSI Bravo REG 48/220/2500

DC/AC инверторная система 48/220 TSI Bravo, предназначена для преобразования постоянного напряжения, от аккумуляторов и блоков питания напряжением 48В, в однофазное переменное напряжение 220В высокого качества, мощностью от 5кВА до 15кВА. Наличие встроенного байпаса позволяет использовать инверторы в режиме работы от внешней сети (AC-AC) с фильтрацией и стабилизацией (режим EPC).

DC/AC инверторная система 48/220 TSI Bravo EPC Pack представляет собой готовое к эксплуатации изделие и состоит из следующих элементов:

один или несколько DC/AC инверторов TSI Bravo Module 100 48/220 мощностью по 2500 Вт/2000 Вт.

19"-полка (2U или 4U) с местами для подключения 3х или 6-ти DC/AC инверторов.

контроллер T2S стандартно.

DC/AC инверторные системы 48/220 TSI Bravo EPC Pack, предназначены для установки в 19 дюймовых стойках и шкафах. В отличие от традиционных инверторов, инверторы TSI в режиме AC-AC осуществляют преобразование с двойной фильтрацией и изоляцией AC-входа. В режиме EPC полная эффективность увеличена до 93% без потери качества и стабильности формы волны напряжения. Чисто синусоидальная волна на выходе и идеальный коэффициент мощности на входе достигаются без использования энергии от источника постоянного тока. Компактность инверторной системы 48/220 TSI Bravo EPC Pack, возможность "горячей" замены DC/AC инверторов TSI Bravo Module 100, встроенный статический байпас, а так же распределение с входным и выходным автоматом делают данную инверторную систему идеальной для применения в телекоммуникационной и IT сфере.

Все инверторы и инверторные системы серии TSI спроектированы с учетом обеспечения высокой надежности. Одной из особенностей инверторов TSI является трехуровневая система отключения в нестандартных ситуациях (реле, предохранитель) на каждом порте питания, а также оптическая изоляция на двойной коммуникационной шине. На рисунке 3.18 изображена группа модулей TSI Bravo [37].

3.19 - модули TSI Bravo

.5      Разработка однолинейной схемы электропитания ЦГС

При разработке схемы предусмотреть следующее:

Категория электроснабжения 1 особая

Трехфазное напряжение уровнем 0,4 кВ

Организовать 2 ввода с трансформаторной подстанции от разных источников

Установить приборы учета потребляемой электроэнергии

Предусмотреть устройства автоматического переключения на резервные источники питания

3.6    Расчет необходимого количества оборудования

Рассчитаем необходимое количество оборудования для проектируемой сети, с учетом того, что в дипломном проекте рассмотрено одно магистральное кольцо, в реальности их многим больше. Это сделано для компактности дипломного проекта и простоты расчетов, так как остальные магистральные кольца и завязанные на них кольца доступа, строятся по сути по однотипным схемам, за редким исключением.

Сведем данные по количеству и наименованию основного оборудования для СКТВ устанавливаемого на ЦГС в таблицу 3.2

Таблица 3.2 - Оборудование для СКТВ

Наименование и технические характеристики

Тип, марка

Завод изготовитель

Единица

Количество

1. Оборудование центральной головной станции КТВ

TV-демодулятор/конвертор

CDB109

Blankom

шт

17

FM-усилитель

FAB 121

Blankom

шт

1

Модулятор AV-RF 47-862 МГц

VMB 192

Blankom

шт

Демодулятор

IRD 2900

Scopus

шт

43

2. Оборудование антенного поста

Антенна 2,4 офсет 90 градусов


Супрал

шт

8

Конвертор 0,8 дБ L.O stabil

Quattro Digital

Hirschmann

шт

1

Конвертор НТВ+ TWIN с облучателем

Inverto IDLP-40 T CIRCL

Hirschmann

шт

1

Конвертор Ku high-band


Hirschmann

шт

4

Конвертор Ku low-band


Hirschmann

шт

2

Конвертор цифровой высокостабильный

Cal. Amplif 140105-1 17

Hirschmann

шт

2

Облучатель Ku band 90 градусов


Белка-телеком

шт

4

Облучатель двухдиапазонный C/Ku Lz/Rz офсет на 2,4 м


Белка-телеком

шт

2

Облучатель С-Lz, офсет на 2,4 м


Белка-телеком

шт

1

Конвертор LV-QT40


Белка-телеком

шт

7

3. Эфирные и FM антенны

Антенна SCF/3FM

SCF/3FM

Микроника

шт

1

Антенна SF4/1-3

SF4/1-3

Микроника

шт

1

Антенна SCF8/7

SCF8/7

Микроника

шт

1

Антенна SCF 8/8

SCF 8/8

Микроника

шт

1

Антенна SCF 8/10

SCF 8/10

Микроника

шт

1

Антенна SCF 8/12

SCF 8/12

Микроника

шт

1

Антенна SC17/21-28

SC17/21-28

Микроника

шт

1

Антенна SC 27/28-42

SC 27/28-42

Микроника

шт

3

Антенна SC 31/42-51

SC 31/42-51

Микроника

шт

2


Сведем данные по количеству и наименованию основного оборудования для СПД и IP-телефонии устанавливаемого на ЦГС в таблицу 3.3

Таблица 3.3 - Оборудование для СПД и IP-телефонии

Наименование и технические характеристики

Тип, марка

Завод изготовитель

Единица

Количество

1. Сетевое оборудование

Межсетевой экран

ASA5520

Cisco

шт

2

Маршрутизатор

7206

Cisco

шт

1

Маршрутизатор

7301

Cisco

шт

1

Сервисный маршрутизатор

7750 SR-7

Alcatel

шт

1

2. Сервера

Сервер Blade system

C7000

Hewlett Packard

шт

2

Дисковая корзина Storage Works

MSA2024

Hewlett Packard

шт

2

BRAS

SR7750

Alcatel Lucent

шт

1

BRAS

E120

Juniper

шт

1

3. Ядро

Коммутатор (для "ядра" используется иной набор плат)

S9312

Huawei Quidway

шт

1

4. Уровень агрегации

Коммутатор

S9312

Huawei Quidway

шт

4

5. Оборудование IP-телефонии

Медиа шлюз

Median2000

AudioCodes

шт

8

Програмно аппаратный комплекс РТУ


МФИ СОФТ

шт

1


Основное оборудование устанавливаемое на МГС/МУП в основном идентично по своему составу, МУП по сути это половина МГС относительно ёмкости, МГС имеет ёмкость порядка 20 000 - 30 000 монтируемой ёмкости, МУП порядка 10 000 - 15 000 тысяч. В состав оборудования входят:

Коммутатор агрегации Huawei Quidway S9312

Оптический переключатель Volius VS 5782

Оптический усилитель ТАРОС TrCATV 1550 нм

Блок аккумуляторных батарей

Инверторный модуль TCI BRAVO

Выпрямительная система Delta

Портативная бензиновая генераторная установка

Рассчитаем необходимое количество оборудования для всей МС 1.1, а именно для каждого ППК и каждого распределительного кольца внутри ППК.

Рассмотрим оборудование устанавливаемое в ППК. ППК является пунктом перекоммутации оптических волокон магистральной и распределительной волоконно-оптической сети. Устанавливаются 3 стоечных кросса либо на 16 либо на 24 оптических розетки, в зависимости от емкостной нагрузки на узел. 1 оптический кросс используется для нужд распределительной сети, остальные 2 для магистральной коммутации.

Во всем остальном, ППК выполняет роль обычного домового шкафа. В устанавливается 24 портовый коммутатор доступа, 24 портовая патч-панель служащая для коммутации портов коммутатора и кабельных линий FTP, которые протягиваются по трубостоечной канализации внутри подъездов и расшиваются в абонентских шкафах, в которых производится подключение абонентских линий.

Для приема оптического КТВ сигнала в ППК устанавливается оптический приемник lambda pro 50, предназначенный для преобразования приходящего оптического КТВ сигнала, в электрический и подачи его в домовую распределительную сеть КТВ.

Так же шкаф комплектуется автоматическим размыкателем номиналом 3 ампера, колодкой на два разъема, датчиком вскрытия и датчиком отсутствия электропитания заведенными на мониторинг, источником бесперебойного питания и аккумуляторной батареей на 55 Ач.

Шкаф оптического узла (ОУ) имеет схожую комплектацию. Шкаф комплектуется одним оптическим кроссом на 16 либо 8 оптических розеток, в зависимости от партии, на котором осуществляется коммутация распределительной волоконно-оптической сети. Так же шкаф не имеет в своей комплектации аккумуляторной батареи. В остальном, комплектация шкафа идентична ППК.

Для расчета необходимого оборудования МС 1.1 необходимо рассмотреть количество и тип жилых домов, входящих в проектируемую сеть. Для удобства разобьем данные по ППК. Данные по кампусу 1101 сведем в таблицу 3.4.

Таблица 3.4 - Дома входящие в состав кампуса 1101

Улица

Дом

Корпус

Этажность

Квартир

Подъездов

Восточная

7

а

5

60

3

Восточная

11

б

5

80

4

Восточная

11

в

5

76

4

Восточная

86


9

67

1

Восточная

90


5

90

6

Восточная

96


5

60

4

Куйбышева

135


5

36

2

Куйбышева

137


5

57

4

Куйбышева

139


10

132

4


Для начала рассчитаем ожидаемое количество абонентов, напомню, что на первоначальном этапе принято значение в 20%

(3.3)

Где  - количество квартир в доме, - количество подъездов.

При расчете оборудования примем, что 1 шкаф ОУ устанавливается на 3 подъезда, кроме домов до 5 этажей, для таких домов будем считать 1 ОУ до 5 подъездов, ввиду ограничений по максимально допустимой длине кабельных линий FTP и RJ 11. Дом в котором установлен шкаф ППК, ППК так же выполняет функции ОУ. Согласно формуле 3.3 получаем следующие данные. Результат сведем в таблицу 3.5

Таблица 3.5 - Ожидаемое количество абонентов для домов в кампусе 1101

Улица

Дом

Количество абонентов в доме

Количество абонентов в подъезде

Количество устанавливаемых ОУ

Восточная

12

3

1

Восточная

11б

16

4

1

Восточная

11в

15

4

1

Восточная

86

13

13

1

Восточная

90

18

3

2

Восточная

96

12

3

1

Куйбышева

135

7

4

1

Куйбышева

137

11

3

1

Куйбышева

139

26

7

1


Исходя из полученных данных и зная стандартную комплектацию шкафа, рассчитаем количество необходимого оборудования. Так же, согласно проекта, в подъездах жилых домов, для организации домовой распределительной сети организуется трубостоечная канализация из ПВХ труб диаметром 50 мм. Трубы устанавливаются в забуренные в межэтажных перекрытиях отверстия и крепятся к стенам на хомуты в двух точках. Для подключения абонентов на этажах устанавливаются абонентские шкафы, в которых размещаются делители системы КТВ и 110 кросс блоки, на которые с одной стороны расшиваются кабельные линии FTP идущие из ОУ от портов коммутатора, с другой стороны абонентские линии UTP. На МС 1.1 присутствуют дома этажностью 5,9,10,12 и 17 этажей.

Этажные шкафы устанавливаются следующим образом:

5 этажное здание: на 3 и 5 этажах

9 этажное здание: на 2,5 и 8 этажах

10 этажное здание: на 2,5,8 и 10 этажах

12 этажное здание: на 2,4,6,8,10,12 этажах

17 этажное здание: на 4,5,8,11,12,14,17 этажах

Данные по количеству необходимого оборудования для кампуса 1101 сведем в таблицу 3.6

Таблица 3.6 - Количество необходимого оборудования для 1101

Наименование

Количество

D-Link DES 1228

11

Оптический кросс стоечный, 19 дюймов, 1U, 16 портов

11

Оптический кросс стоечный, 19 дюймов, 1U, 24 порта

2

Патч-панель, 24 порта, RJ 45, 1U

11

Оптический приемник Lambda Pro 50

10

Электрическая колодка на 2 разъема

10

ИБП Back-UPS

10

Аккумулятор Delta 55 Ач

1

Автомат защиты С 3

10

Датчик вскрытия

10

Датчик электропитания

10

Шкаф оптического узла

10

Этажный шкаф

73

Труба ПВХ 50 мм

152

Хомут металлический

304


Оставшиеся в МС 1.1 кампусы 1102, 1103, 1104, 1105, 1106, 1107, 1108 и 1109 рассчитаем аналогично и сведем в таблицу 3.7.

Таблица 3.7 - Ожидаемое количество абонентов для остальных кампусов

Улица

Дом

ППК

Количество абонентов в доме

Количество абонентов в подъезде

Количество устанавливаемых ОУ

Буторина

2

1102

29

7

1

Буторина

8

1102

24

1

Куйбышева

80/1

1102

16

16

1

Куйбышева

84/1

1102

14

14

1

Куйбышева

84/2

1102

27

6

1

Куйбышева

86/1

1102

29

7

1

Куйбышева

86/2

1102

22

7

1

Куйбышева

88

1102

11

11

1

Куйбышева

145

1102

14

3

1

Народной Воли

78

1102

20

3

2

Народной Воли

113

1102

11

6

1

Народной Воли

115

1102

13

6

1

Буторина

1103

12

3

1

Буторина

3

1103

22

11

1

Буторина

7

1103

24

8

1

Буторина

9

1103

11

6

1

Куйбышева

90

1103

19

8

1

Куйбышева

94

1103

11

11

1

Куйбышева

96

1103

65

11

3

Сибирский тракт

15а

1103

40

10

1

Сибирский тракт

15

1103

43

7

2

Сибирский тракт

17

1103

32

11

1

Куйбышева

102а

1104

22

7

1

Куйбышева

102

1104

43

7

2

Куйбышева

104

1104

38

12

1

Куйбышева

106

1104

29

7

1

Куйбышева

169

1104

7

7

1

Куйбышева

171

1104

12

3

1

Куйбышева

173а

1104

16

4

1

Куйбышева

108

1105

27

7

1

Куйбышева

110

1105

15

4

1

Куйбышева

112б

1105

6

2

1

Куйбышева

112в

1105

10

3

1

Куйбышева

112г

1105

6

3

1

Куйбышева

112д

1105

14

3

1

Куйбышева

175

1105

13

3

1

Куйбышева

177

1105

12

4

1

Куйбышева

181

1105

16

4

1

Восточная

19а

1106

16

4

1

Восточная

19

1106

16

4

1

Восточная

21

1106

21

3

2

Восточная

23а

1106

13

6

1

Восточная

23б

1106

8

4

1

Восточная

23

1106

7

7

1

Народной воли

74/2

1106

21

3

2

Народной воли

74

1106

20

3

2

Народной воли

76

1106

20

3

2

Сибирский тракт

5/2

1106

24

3

2

Восточная

27

1107

12

3

1

Восточная

170

1107

12

4

1

Восточная

172

1107

12

3

1

Восточная

174

1107

18

3

1

Восточная

176

1107

14

3

1

Восточная

25

1107

14

2

2

Декабристов

1

1107

2

2

1

Декабристов

2

1107

2

2

1

Декабристов

3

1107

12

4

1

Декабристов

4

1107

12

4

1

Декабристов

5

1107

12

4

1

Сибирский тракт

6

1107

14

3

1

Бажова

1108

12

2

1

Бажова

225

1108

12

3

1

Декабристов

7

1108

12

12

1

Декабристов

9

1108

18

3

2

Мичурина

206

1108

28

3

2

Мичурина

207

1108

20

3

2

Мичурина

209

1108

15

7

1

Тверитина

16

1108

28

3

2

Восточная

160

1109

10

10

1

Восточная

162а

1109

12

3

1

Восточная

162б

1109

5

5

1

Восточная

162

1109

12

3

1

Восточная

164а

1109

11

3

1

Восточная

164

1109

23

5

1

Восточная

166а

1109

12

3

1

Восточная

166

1109

23

5

1

Куйбышева

76а

1109

11

11

1

Мичурина

171

1109

38

4

3

Народной воли

103

1109

28

7

1


Согласно данным из таблицы 3.9, рассчитаем количество необходимого оборудования на кампусах с 1102 по 1109 и сведем данные в таблицу 3.10

Таблица 3.8 - Количество необходимого оборудования для 1102 - 1109

Наименование

Количество

D-Link DES 1228

103

Оптический кросс стоечный, 19 дюймов, 1U, 16 портов

96

Оптический кросс стоечный, 19 дюймов, 1U, 24 порта

16

Патч-панель, 24 порта, RJ 45, 1U

103

Оптический приемник Lambda Pro 50

96

Электрическая колодка на 2 разъема

96

ИБП Back-UPS

96

Аккумулятор Delta 55 Ач

96

Автомат защиты С 3

96

Датчик вскрытия

96

Наименование

Количество

Датчик электропитания

96

Шкаф оптического узла

96

Этажный шкаф

917

Труба ПВХ 50 мм

1691

Хомут металлический

3382


Расчет необходимого количества волоконно-оптического кабеля, коаксиального кабеля RJ-11, кабеля FTP, ТВ-делителей и ТВ-ответвителей, 110 кросс блока производится не будет, ввиду трудоемкости расчетов, их усредненное значение будет взято при расчете экономической части дипломного проекта.

В данном дипломном проекте было рассмотрено магистральное кольцо 1.1 и его распределительные кольца, это было сделано для удобства и минимизации расчетов, так как остальные участи сети строятся по аналогии. Рассмотрим мультисервисную сеть в городе Екатеринбург в целом. План проектируемой сети изображен на рисунке 3.20. На рисунке изображено планируемое деление районов на МГС и зоны обслуживания каждой станции с указанием количества возможного охвата монтируемой ёмкости.

Рисунок 3.20 - План размещения МГС по районам

Рассмотрим планируемое количество магистральных колец. Количество ППК указывать не будем, так как оно как правило ровняется от 1 до 8, кольца распределительной сети так же рассматривать не будем, так как они тоже регламентированы. Данные сведем в таблицу 3.11.

Таблица 3.9 - Данные по МГС/МУП и количеству магистральных колец

Название объекта

Количество МС

МГС 1

1.1, 1.2, 1.3, 1.4

МГС 2

2.1, 2.2, 2.3, 2.4, 2.5, 2.6

МГС 3

3.1, 3.2

МГС 4

4.1, 4.2, 4.3, 4.4, 4.5, 4.6

МУП 5

5.1, 5.2

МГС 6

6.1, 6.2, 6.3, 6.4, 6.5, 6.6

МГС 7

7.1, 7.2, 7.3, 7.4, 7.5

МУП 8

8.1, 8.2

МУП 9

9.1, 9.2

МГС 10

10.1, 10.2, 10.3, 10.4, 10.5

МГС 11

11.1, 11.2, 11.3, 11.4, 11.5

МГС 12

12.1, 12.2, 12.3, 12.4

МУП 13

13.1, 13.2

МГС 14

14.1, 14.2, 14.3, 14.4, 14.5, 14.6

МУП 15

15.1, 15.2, 15.3

МГС 16

16.1, 16.2, 16.3, 16.4

МУП 17

17.1, 17.2


.7      Выводы по главе

В данной главе были произведены выбор и расчет необходимого оборудования, оптического кабеля и его характеристик. Согласно выполненных расчетов следует вывод, что оборудование подобрано верно и сеть является работоспособной.

. Безопасность жизнедеятельности

.1 Характеристика производственного объекта

Линейные и станционные сооружения кабельных линий связи представляют собой комплекс технических средств, образующих среду распространения, состоящей из кабеля, по одной или двум парам, оптическому волокну, в зависимости от типа линии передачи, создается физическая цепь, предназначенная для передачи сигналов. Трассами прокладки волоконно-оптического кабеля будут являться осветительные опорные столбы, опорные столбы городского электротранспорта, чердаки, технические этажи, кровли и фасады жилых домов, подвалы, канализация связи. Кабельные системы с электрическим типом сигнала, применяемые в качестве распределительных систем на центральной головной станции, местной головной станции, местных узлах перекоммутации, пунктах перекоммутации и непосредственно на домах где осуществляется предоставление услуг абонентам, прокладка осуществляется в аппаратных станций, на крышах, чердаках, технических этажах, фасадах и в подъездах жилых домов.

.2 Общие требования безопасности

Действие настоящей инструкции распространяется на персонал подразделения по эксплуатации мультисервисной сети, главного энергетика и персонал других подразделений, непосредственно выполняющих работы на площадках мультисервисной сети, а также персонал подрядных организаций.

К работам по техническому обслуживанию, ремонту и монтажу оборудования на сети допускаются лица не моложе 18 лет, прошедшие медицинский осмотр и признанные годными к выполнению данных работ (при необходимости, имеющие мед. допуск к работе на высоте, верхолазным работам), прошедшие вводный инструктаж, инструктаж на рабочем месте, обучение безопасным методам работы, проверку знаний по охране труда, имеющие группу по электробезопасности не ниже III, при необходимости имеющие допуск к работе на высоте, верхолазным работам.

Персонал, не прошедший своевременно повторный инструктаж на рабочем месте (не реже 1 раза в 3 месяца) и ежегодную проверку знаний требований правил по охране труда, требований безопасности при работах на высоте (верхолазных работах) и электробезопасности, к вышеперечисленным работам не допускается.

Персонал, занятый на работах по техническому обслуживанию, ремонту и монтажу оборудования мультисервисной сети доступа (в дальнейшем по тексту персонал), обязан изучить и знать:

- Федеральный закон №181-ФЗ "Об основах охраны труда в Российской Федерации".

- Трудовой кодекс РФ (Федеральный закон №197-ФЗ), в части их касающейся.

- Межотраслевые правила по охране труда при работе на высоте (ПОТ РО-012-2000).

Межотраслевые правила по охране труда (правила безопасности) при эксплуатации электроустановок (ПОТ РМ-016-2001 РД 153-34.0-03.150-00).

Правила технической эксплуатации электроустановок потребителей.

Инструкция по применению и испытанию средств защиты, используемых в электроустановках.

Межотраслевая инструкция по оказанию первой доврачебной помощи при несчастных случаях на производстве.

Действующие на предприятии инструкции: по охране труда, технической эксплуатации (производственные), должностные.

- Действующие на предприятии организационно-распорядительные документы по охране труда и электробезопасности (в части, касающейся персонала).

- Требования правил, инструкций, паспортов на используемые средства защиты (предохранительные пояса и др.).

.3 Анализ опасных и вредных факторов

Персонал должен знать, что наиболее вредными и опасными факторами, которые могут воздействовать на него в процессе выполнения работ, являются:

- Повышенный уровень электромагнитных излучений;

Повышенное напряжение в электрической цепи, замыкание которой может пройти через тело человека;

Повышенная или пониженная температура воздуха рабочей зоны;

Повышенный уровень шума и вибрации;

Пониженная влажность воздуха;

Пониженная ионизация воздуха;

Недостаточное освещение рабочей зоны, недостаточная видимость фронта работ при атмосферных явлениях (туман, дождь, снег и др.);

Падение с высоты (расположение рабочего места на значительной высоте относительно поверхности пола, земли);

Физические и психологические перегрузки;

- Опасность возникновения пожаров;

Повышенная скорость ветра при производстве работ на значительной высоте от поверхности земли, пола.

.4 Причины возникновения пожаров

При строительно-монтажных работах неизбежно применение различного электроинструмента, что в свою очередь связанно с опасность возникновения пожароопасных ситуаций. Наиболее распространенными являются поврежденная изоляция, неисправная электропроводка, перегрузка электросети потребителями.

Типовые причины изображены на рисунке 4.1.

Рисунок 4.1 - Типовые причины возникновения пожаров

.5 Мероприятия по производственной санитарии

Персонал обязан немедленно сообщить своему непосредственному или вышестоящему руководителю о любой ситуации, угрожающей жизни и здоровью людей, о каждом несчастном случае, происшедшем на производстве, или об ухудшении состояния своего здоровья, в том числе о появлении признаков острого профессионального заболевания (отравления). Персонал обязан изучить и уметь применять приемы и методы оказания первой (доврачебной) помощи пострадавшим на производстве.

Персонал должен соблюдать правила личной гигиены:

- содержать рабочее место в чистоте;

соблюдать правила личной гигиены;

принимать пищу только в отведенных для этого местах;

не хранить пищевые продукты в местах хранения материалов.

Перед приемом пищи вымыть руки с мылом. Помните! Высокая санитарная культура - обязательное условие культуры производства, предупреждение травм и заболеваний.

За невыполнение требований данной инструкции и других нормативно-распорядительных документов по охране труда персонал несет дисциплинарную и материальную ответственность, а также ответственность в соответствии с действующим законодательством.

4.6 Требование безопасности перед началом работ

Перед началом работ персонал обязан:

Привести рабочую одежду в порядок, застегнуть ее на все пуговицы. Запрещается держать в карманах острые, колющие и бьющиеся предметы;

Проверить наличие и исправность необходимого для работы инструмента, приспособлений, защитных средств

Переносить инструмент и приспособления, используемые в работе, в специальной сумке или ящике. Если работы ведутся на высоте, необходимо иметь специальную сумку, исключающую падение инструмента с высоты.

Основные средства защиты указаны на рисунке 4.2.

Рисунок 4.2 - Основные средства защиты

Дополнительные средства защиты указаны на рисунке 4.3.

Рисунок 4.3 - Дополнительные средства защиты

Необходимые мероприятия при проверке электроинструмента перед началом работ изображены на рисунке 4.4 [17]

Рисунок 4.4 - Проверка электроинструмента

.7 Правила работы в действующих электроустановках до 1000 вольт

Основными правилами перед началом работ в действующих электроустановках до 1000 вольт является:

Отключение напряжения

Проверить отсутствие напряжение

Наложить защитное напряжение

Ограждение места производства работ

Необходимо правильное ограждение места производства работ.

Производитель работ обязан следить за:

Сохранностью ограждения рабочих мест и переносных плакатов

Правильностью заземления, его сохранностью и достаточностью

Выполнением работ строго по наряду допуску

Правильностью оформления перерывов в работе бригады, перевода бригады на новое рабочее место, окончания работы

Правильное использование средств защиты

Предписывающие, запрещающие, предупреждающие, указательные знаки и плакаты безопасности

Рисунок 4.5 - Знаки и плакаты безопасности

.8 Мероприятия по технике безопасности во время проведения работ в подземных сооружениях связи

До начала работы в подземных сооружениях воздух в них проверяется на присутствие опасных газов (метан, углекислый газ). Наличие газа необходимо проверять в колодце, где будет производиться работа, и в близлежащих смежных колодцах.

При открывании люка колодца применяется инструмент, не дающий искрообразования, также необходимо избегать ударов крышки о горловину люка. В зимнее время, если требуется снять примерзшую крышку люка, допускается применение кипятка, горячего песка. У открытого люка колодца должен быть установлен предупреждающий знак или сделано ограждение.

Убедившись с помощью газоанализатора (газосигнализатора) в отсутствии взрывоопасных газов, необходимо проверить в колодце наличие углекислого газа, а также содержание в воздухе кислорода, которого должно быть не менее 20%. Если при открытии колодца опасный газ в нем не был обнаружен, то дальнейшая проверка на присутствие опасного газа должна производиться газоанализатором (газоиндикатором, газосигнализатором) через каждый час.

Если анализ показал присутствие опасного газа, то работа в подземных сооружениях прекращается до тех пор, пока не будет устранена причина поступления опасного газа. О наличии взрывоопасного газа в подземном сооружении старший по бригаде должен немедленно поставить в известность руководителя организации и аварийную службу газового хозяйства.

Смотровые устройства, в которых периодически обнаруживаются метан и углекислый газ, должны быть взяты на учет. Все работы по ликвидации загазованности смотровых устройств взрывоопасными газами должны вести только работники службы газового хозяйства.

До тех пор, пока не будет установлено, что в колодцах нет взрывоопасных газов, запрещается приближаться к люку с открытым огнем.

До начала работ в колодце, где будет проводиться работа, а также смежные с ним колодцы должны быть обеспечены естественной или принудительной вентиляцией.

На время вентилирования в колодце, в котором предстоит вести работы, должны быть временно открыты не менее чем по одному каналу с каждой стороны. С окончанием вентилирования каналы в колодце, в котором предстоит вести работы, должны быть снова закрыты пробками. Открытые колодцы должны быть ограждены, и за ними должно быть установлено наблюдение.

Не разрешается применять для вентиляции баллоны со сжатыми газами.

Колодец должен обязательно вентилироваться во время прошпарки.

Для освещения подземных смотровых устройств применяются переносные электрические светильники напряжением не выше 12 В или ручные электрические (аккумуляторные) фонари. Светильники должны быть во взрывобезопасном исполнении.

В колодце допускается находиться и работать одному работнику, имеющему группу III, с применением предохранительного пояса со страховочным канатом и с применением каски. Предохранительный пояс должен иметь наплечные ремни, пересекающиеся со стороны спины, с кольцом на пересечении для крепления каната. Другой конец каната должен держать один из страхующих работников. Работник, находящийся в колодце, должен иметь газосигнализатор, работающий в автоматическом режиме. Спускаться в колодец можно только по надежно установленной и испытанной лестнице. При использовании металлических лестниц лестницы должны быть изготовлены из цветного металла.

Периодические проверки воздуха в колодце на присутствие опасных газов и вентилирование колодцев, в которых ведутся работы, являются обязанностями страхующих: воздух должен проверяться не реже одного раза в час.

Если при аварии необходимо спуститься в колодец, в который непрерывно поступает газ, то необходимо пользоваться шланговым противогазом. Конец шланга следует держать в стороне от люка (не ближе 2 м) на высоте 1 м от уровня земли и повернуть его против ветра так, чтобы выходящий из колодца газ не мог попасть в отверстие шланга. В этом случае в течение всего времени нахождения в нем работника должны дежурить не менее трех человек, в том числе лицо, ответственное за безопасное производство работ.

В колодце, куда поступает газ, пользоваться открытым огнем запрещается. Если необходимо искусственное освещение, то оно должно осуществляться от сильного источника света сверху через люк или от переносного светильника напряжением 12 В во взрывобезопасном исполнении.

При работах в колодцах разжигать в них паяльные лампы, устанавливать баллоны с пропан-бутаном, разогревать составы для заливки муфт и припой не разрешается. Опускать в колодец расплавленный припой и разогретые составы для заливки муфт следует в специальном закрытом сосуде, подвешенном с помощью карабина к металлическому тросику.

Приступать к работе в коллекторе разрешается только при наличии письменного заключения ответственного лица об отсутствии в коллекторе взрывоопасных газов.

Запрещается приступать к работе без разрешения лица, отвечающего за безопасное проведение работ.

Металлические корпуса измерительных приборов должны быть заземлены в соответствии с требованиями действующего ГОСТа. При этом заземление должно быть осуществлено до начала работы приборов, а снято после окончания работы приборов.

Измерения мегаомметром в процессе эксплуатации разрешается выполнять обученным работникам из числа электротехнического персонала по распоряжению.

При работе переносных измерительных приборов, содержащих лазерный генератор, работникам запрещается:

визуально наблюдать за лазерным лучом;

направлять излучения лазера на человека.

Монтаж линейного оптического кабеля проводится в передвижной монтажно-измерительной лаборатории, расположенной в закрытом салоне автомашины, или в спецпалатках.

Салон машины оборудован обогревом на период холодного времени года, имеет приточно-вытяжную вентиляцию, естественное и искусственное освещение.

В салоне кузова размещены:

рабочий стол и стул удобной конструкции для монтажа оптических кабелей;

ящик с монтажным материалом, чемодан с инструментом;

приборы для сварки оптического волокна и измерений ОК;

средства радиосвязи;

средства индивидуальной защиты (СИЗ);

тары для сбора сколов оптического волокна и отработанной ветоши;

спецпалатки для производства работ по монтажу ОК в условиях бездорожья;

портативная электростанция, средства малой механизации, заземлители;

первичные средства пожаротушения;

аптечка первой помощи;

канистра с водой.

Непосредственно у рабочего места должен быть местный отсос, удаляющий при работе вредные пары и газы, с помощью вентилятора или электропылесоса.

Вентилятор или пылесос для отсоса вредных газов и паров должен включаться перед началом работы и выключаться не ранее чем через 5 минут после окончания работы.

Лампы должны быть во взрывозащищенном исполнении.

Организация рабочего места для монтажных работ должна обеспечивать безопасность и удобство выполняемых работ.

При разделке оптического кабеля для его отходов должен быть специальный ящик. Нельзя допускать, чтобы отходы (обломки) оптических волокон попадали на пол, монтажный стол и спецодежду, что может привести к ранению оптическими волокнами незащищенных участков кожи монтажника.

Работу с оптическим волокном следует производить в клеенчатом фартуке.

Монтажный стол и пол в салоне по окончании работ следует очищать или обрабатывать пылесосом и затем протирать мокрой тряпкой. Отжим тряпки следует производить в плотных резиновых перчатках.

В случае необходимости непосредственного наблюдения за сваркой работник обязан применять защитные очки.

Все операции по разделке и монтажу оптического кабеля (снятие полиэтиленовой оболочки, разделка и обработка бронепокрова, подготовка и установка колец, фиксирующих хомутов и т.д.) должны производиться с помощью специального инструмента и приспособлений, имеющихся в наборе инструментов у работника, и обязательно в х/б рукавицах.

При работе с растворителями следует использовать инструмент, не дающий искрообразования. Использовать нагревательные приборы с открытым пламенем, курить в салоне автомобиля и спецпалатках запрещается. [10]

.9 Безопасность работ при использовании лазеров

К лазерным изделиям относятся генераторы лазерного излучения и оптические усилители, предназначенные для генерации или усиления излучения.

Работы на оборудовании, содержащем лазерные изделия должны выполняться в соответствии с требованиями действующего стандарта, санитарных норм и правил устройства и эксплуатации лазеров.

Конкретные меры безопасности и защиты от вредных и опасных производственных факторов при работе с лазерными изделиями, в том числе и индивидуальные средства защиты, должны указываться в технических условиях и документации на изготовление, эксплуатацию и обслуживание в зависимости от конструкции, класса опасности, а также условий эксплуатации лазерного изделия.

Лазерные изделия в зависимости от генерируемого излучения подразделяются на четыре класса опасности.

Класс 1. Лазерные изделия, безопасные при предполагаемых условиях эксплуатации.

Класс 2. Лазерные изделия, генерирующие видимое излучение в диапазоне длин волн от 400 до 700 нм. Защита глаз обеспечивается естественными реакциями, включая рефлекс мигания.

Класс 3А. Лазерные изделия, безопасные для наблюдения незащищенным глазом. Для лазерных изделий, генерирующих излучение в диапазоне длин волн от 400 до 700 нм, защита обеспечивается естественными реакциями, включая рефлекс мигания. Для других длин волн опасность для незащищенного глаза не больше, чем для класса 1.

Непосредственное наблюдение пучка, испускаемого лазерными изделиями класса 3А с помощью оптических инструментов (например, бинокль, телескоп, микроскоп), может быть опасным.

Класс 3В. Непосредственно наблюдение таких лазерных изделий всегда опасно. Видимое рассеянное излучение обычно безопасно.

Условия безопасного наблюдения диффузного отражения для лазерных изделий класса 3В в видимой области: минимальное расстояние для наблюдения между глазом и экраном - 13 см, максимальное время наблюдения - 10 с.

Класс 4. Лазерные изделия, создающие опасное рассеянное излучение. Они могут вызвать поражение кожи, а также создать опасность пожара.

В применяемых на взаимоувязанных сетях связи России (ВСС РФ) оптических системах передачи (ОСП) класс 2 не используется, а наличие точек доступа с уровнем опасности 4 не допускается.

Класс опасности лазерных изделий должен быть указан в технических условиях на изделия, эксплуатационной, ремонтной и другой технической и рекламной документации.

К источникам оптического излучения (источник оптического излучения - любое оптическое устройство или компонент оптической системы передачи, на выходе которого действует или может возникнуть при определенных условиях оптическое излучение) могут быть отнесены: генераторы лазерного излучения (лазеры или передающие оптические модули); оптические усилители; оптические волокна при обрыве или разъединении волоконно-оптического тракта.

Лазерное изделие должно иметь защитные устройства, предотвращающие несанкционированное воздействие на персонал лазерного излучения, превышающего допустимый предел излучения (ДПИ) для класса 1, а также защитные блокировки с целью обеспечения безопасности при техническом обслуживании и работе.

Защитные блокировки должны предусматривать отключение подачи опасного электрического напряжения к лазерному изделию или его составным частям. Возможность генерирования лазерного излучения при случайном отключении блокировок должна быть исключена.

К работе с лазерными изделиями допускаются лица, достигшие 18 лет, прошедшие медицинское обследование и не имеющие медицинских противопоказаний, обученные безопасным методам работы с источниками оптического излучения и по техническому обслуживанию оптических систем передачи, прошедшие проверку знаний требований по безопасности труда, имеющие группу по электробезопасности, имеющие соответствующую квалификацию согласно тарифно-квалификационному справочнику.

Обслуживающий персонал должен обеспечиваться средствами индивидуальной защиты, в т.ч. специальными защитными очками или щитками со светофильтрами [7]

4.10 Выводы по главе

В данном разделе дипломного проекта были изложены требования к рабочему месту и требования по охране труда для сотрудников занятых на монтаже и эксплуатации мультисервисной сети. Были предложены мероприятия по профилактике и снижению травматизма и профессиональных заболеваний, а также меры по защите от вредных и опасных факторов во время проведения работ на линейных сооружениях кабельных линий связи.

. Технико-экономическое обоснование проекта

Целью данного дипломного проекта является разработка мультисервисной сети в городе Екатеринбург, оказывающей услуги "triple play". Как можно понять из названия, проект довольно таки емкий и включает в себя 11 местных головных станций, 7 местных узлов перекоммутации, 66 магистральных колец, центральную головную станцию.

В технико-экономическом обосновании проекта как и в техническом расчете, мы рассмотрим лишь местную головную станцию № 1 и одно из ее магистральных колец 1.1, которое содержит 8 пунктов перекоммутации, на каждом из которых замкнуто кольцо доступа из 8 домов. То есть все магистральные кольца для удобства будем считать идентичными друг другу.

Технико-экономический расчет направлен на исчисление показателей, характеризующих экономическую эффективность проектных разработок по построению мультисервисной сети. Показатели развития и производственно-финансовой деятельности любой сети электросвязи можно разделить на следующие группы: качественные, количественные, стоимостные, утвержденные и расчетные. При построении сетей связи решающими показателями являются стоимостные, такие как [28]:

) расчет капитальных затрат;

) расчет эксплуатационных расходов;

) расчет тарифных доходов;

) расчет прибыли;

) расчет срока окупаемости капитальных вложений;

) расчет эффективности инвестиций.

5.1 Расчет капитальных затрат


Капитальные затраты складываются из следующих составляющих:

)капитальные затраты на приобретение оборудования и его монтаж;

)капитальные затраты на прокладку волоконно-оптического кабеля и разводку кабеля по жилым домам .

Величина капитальных вложений в общем случае имеет вид [28]:


где Коб. - стоимость оборудования (коммутационное и электропитающее оборудование, аппаратура систем передачи);

Км.н. - стоимость монтажных и настроечных работ;

Ктр. - транспортные расходы, связанные с доставкой оборудования, а также стоимость тары и наценка;

Кпр. - стоимость проектно-изыскательских работ.

Капитальные затраты на приобретение оборудования и его монтаж

На приобретение активного сетевого оборудования для проектируемой МГС 1, волоконно-оптического кабеля, на оборудование необходимое для домовой распределительной сети, планируется затратить: 19 500 000 рублей из них 3 500 000 на оборудование

Следующие затраты рассчитаем, пользуясь укрупненными показателями: затраты на электропитающие устройства (ЭПУ) составили 20% от стоимости всего оборудования, затраты на тару, наценку и транспортные расходы составляют 4% от общей стоимости оборудования, монтажные и настроечные работы составляют 15% от общей стоимости оборудования.

Смета вышеперечисленных затрат представлена в таблице 5.1.

Таблица 5.1 - Капитальные затраты на приобретение и монтаж

Наименование оборудования и затрат

Стоимость в рублях

Активное сетевое оборудование

3 500 000

Материальные затраты на строительство сети

16 000 000

Оборудование ЭПУ

700 000

Монтажные и настроечные работы

525 000

Транспортные расходы, тара и наценка

140 000

Общие затраты на оборудование

4 865 000


Проектно-изыскательные работы

К проектно-изыскательским работам относятся все согласования (и разрешения) с организациями и предприятиями, чьи интересы затрагивает данный проект, а также изготовление документации. Затраты на эти работы составляют 2% от стоимости оборудования [20]:

КпрFTTH= 2%• Коб=0.02 • 4 865 000 = 97 300 руб. (5.2)

Сводная смета затрат

Все полученные ранее расчеты, для удобства отображения сведем в таблице 5.2

Таблица 5.2 - Сводная смета затрат

Наименование затрат

Сметная стоимость

Приобретение оборудования

4 865 000

Монтажно-настроечные работы

525 000

Транспортные расходы, тара и наценка

140 000

Материальные затраты на построение сети

16 000 000

Проектно-изыскательские работы

97 300

Общие капитальные вложения

21 627 300


5.2 Расчет годовых эксплуатационных расходов

Наряду с капитальными вложениями годовые эксплуатационные расходы имеют важное значение при оценке экономической эффективности внедрения новой техники. Годовые эксплуатационные расходы складываются из следующих затрат по формуле [20]:

 

Эр= ФОТ + Осоц.н. + Р + А + Sэл + Sпр (5.3)

где ФОТ- затраты на оплату труда обслуживающего персонала в год;

Осоц.н. - социальный налог;

Р - расходы на материалы и запчасти:

А - амортизация основных фондов;

Sэл - затраты на электроэнергию;

Sпр - производственные и прочие расходы. Найдем эти составляющие.

Затраты на оплату труда

Годовой фонд оплаты труда (ФОТ) включает в себя такие составляющие:

1) годовой фонд должностных окладов производственного персонала, определяемый как произведение численности работников на соответствующий должностной оклад;

2) премии в размере 30% от годового фонда должностных окладов. Численность штата рассчитывается по нормам времени на техобслуживание и текущий ремонт [13].

На мультисервисной сети ЗАО "ЭР-Телеком Холдинг" все МГС относятся к какому то участку эксплуатации сети (УЭС), так и МГС 1 и МС 1.1 относятся к какому то участку, допустим это УЭС №1. Мы не будем рассматривать штат всего участка, так как в него входят техники сервиса, техники по подключениям, бригадиры по подключениям, специалисты по координации, кладовщики, инженеры по качеству, руководитель участка и т.д. Мы лишь возьмем штат, необходимый для обслуживания данного фрагмента сети. Это будет руководитель УЭС №1, 2 техника сервиса, которые выполняют обслуживание и поддержание сети в работоспособном состоянии, 2 техника по подключению, выполняющие подключения новых абонентов и четыре сотрудника подрядной организации обслуживающей сеть, в случае аварийных ситуаций, два из них будут заняты на обслуживании волоконно-оптических линий связи, двое на обслуживании кабельных линий домовой распределительной сети итого получаем штат из 9 сотрудников.

Расчет ФОТ сотрудников занятых на обслуживания данного участка мультисервисной сети в таблице 5.3

Таблица 5.3 - Расчет ФОТ персонала

Наименование должности

Количество работников

Месячный фонд оплаты труда

Годовой фонд оплаты труда

Руководитель УЭС

1

45 000

540 000

Техник сервиса

2

30 000

720 000

Техник по подключениям

2

30 000

720 000

Монтажник обслуживающий ВОЛС

2

30 000

720 000

Монтажник обслуживающий ДРС

2

28 000

672 000

Итого:

9


3 372 000

Премиальные 30 %



1 011 600

Всего:

9


4 383 600


Социальный налог

Социальный налог с 2010 года составляет 34% от фонда оплаты труда. В него входят:

1) Пенсионный фонд Российской Федерации <#"804594.files/image063.gif"> (5.16)

где I - первоначальные инвестиции (руб.);- результаты от построения сети (руб.);- ставка дисконтирования (%);- срок реализации (3 года).

Показатели эффективности проекта:

расчетный период - 3 года

норма дисконта(Енп) - 0,15

общая сумма кап. затрат - 21 627 300 руб.

 (5.17)

Внутренняя норма доходности (ВНД) - определяет ставку дисконтирования при которой инвестиции равны 0 (ЧДД=0), или другими словами затраты на проект равны его доходам. В нашем случае ВНД=48%.

Сроком окупаемости, также необходимым для оценки эффективности проекта, называется продолжительность периода от начального момента до момента окупаемости. Моментом окупаемости называется наиболее ранний момент времени в расчетном периоде, после которого суммарный чистый денежный доход накопленным итогом становится и в дальнейшем остается неотрицательным. Срок окупаемости рассчитывается по формуле [5]:

,(5.18)

Подставим ранее полученные значения в формулу 5.12

=1,19 года

Особое место имеет расчет индекса доходности, который характеризует "отдачу" проекта" (относительную) на вложенные в него средства. Он рассчитывается по формуле [13]:

, (5.19)

 

График срока окупаемости инвестиций представлен ниже на рисунке 5.1

Рисунок 5.1 - График срока окупаемости

5.6 Расчет точки безубыточности

Точка безубыточности - это показатель, характеризующий объем реализации продукции, при котором выручка предприятия от реализации продукции (работ, услуг) равна всем его совокупным затратам, т.е. это тот объем продаж, при котором начинается окупаемость капитальных затрат в инвестиционном проекте. Точку безубыточности можно найти по формуле:

ТБ = Выручка от продаж*Постоянные издержки/(Выручка от продаж - Переменные издержки), (5.20)

ТБ=25704960*6558633/(25704960-971560)=6816264,60 руб.

.7 Итоговая таблица расходов и дохода

Составим итоговую таблицу с указанием всех расходов на общие капитальные вложения и последующую эксплуатацию сети, а так же доходов от предоставляемых услуг.

Таблица 5.7 - Итоговая таблица

Наименование показателей

Сумма, руб

Затраты на приобретение оборудования

4 865 000

Материальные затраты на сеть

16 000 000

Монтажно-настроечные работы

525 000

Проектно-изыскательные работы

97 300

Годовой фонд оплаты труда

4 383 600

Социальный налог

1 490 424

Амортизационные отчисления

486 500

Наименование показателей

Сумма, руб

Электроэнергия

96 360

Производственные и прочие расходы

684 609

Тарифные поступления

25 704 960

НДС (18%)

3 921 095

Материалы и запчасти

389 200

Транспортные расходы, тара и наценка

140 000

Общие капитальные вложения

21 627 300

Годовые эксплуатационные расходы

7 530 693

Чистая прибыль

10 324 440

Срок окупаемости

1,19

Индекс доходности

0,91


5.8 Вывод


Приведенные выше расчеты показывают, что на разработку и ввод в эксплуатацию участка МГС 1 - МС 1.1 сети потребуются вложения - 21 627 300 тыс.рублей. Ежегодная тарифные доходы составляют 25 704 960 тыс.рублей.

На основании расчетов можно сделать вывод, что с экономической точки зрения использование технологии FTTB выгодно, так как срок ее окупаемости составил 1,19 года, что в пределах допустимого (менее 8 лет)

Заключение

В результате дипломного проектирования был разработан проект мультисервисной сети в городе Екатеринбург. Разработанная сеть связи решает важные вопросы такие как, предоставление жителям города Екатеринбург, качественных услуг формата "triple play", более высокие скорости доступа в интернет, новейшую сеть кабельного телевидения, качественную и не дорогую IP-телефонии в сравнении с конкурентами.

Выбрана кабельная продукция для прокладки по опорным столбам, крышам и чердакам строений. Выбрана топология проектируемой сети. Исходя из технических характеристик, соотношений цены и качества, требований по отказоустойчивости и качеству конечных услуг, было выбрано оборудование разных производителей.

Проведена работа в сфере охраны труда и безопасности жизнедеятельности, в которой указаны правила работы с оптическими кабелями, в том числе, в кабельной канализации, и безопасности работ при использовании лазеров.

Произведен расчет экономических показателей проекта, из которых видно, что его реализация экономически эффективна. Согласно расчетам, проект окупается за один год и два месяца.

С внедрением проектируемой сети в эксплуатацию будет обеспечиваться качественный, бесперебойный доступ к сети связи, полностью обеспечена потребность населения в услугах электросвязи.

Список использованных источников

1 Андреев, В.А. Строительство и техническая эксплуатация волоконно-оптических линий связи: учебное пособие / В.А. Бурдин, Б.В. Попов, А.И. Польников.- М.: Радио и Связь, 1995; -224с.

Бакланов, И.Г. NGN: принципы построения и организации / под ред. Ю.Н. Чернышова. - М.: Эко-Трендз, 2008 - 400 с.

Бителева, А.Д. Перспективы технологии FTTB/FTTH в кабельных сетях // Телемультимедиа, 2002 - 211 с.

Гаранин, М.В. Системы и сети передачи информации / М.В. Гаранин и др. - М.: Радио и связь, 2001. - 334 с.

Голубицкая, Е.А. Основы экономики телекоммуникаций / Е.А. Голубицкая и др. - М.: Радио и связь, 1997. - 234 с.

         Гольдштейн, А.Б. Устройство мультисервисного широкополосного доступа // Телемультимедиа. - 2009.

         ГОСТ 12.1.040-83 Лазерная безопасность. Общие положения

8 Дансмор, А. Справочник по телекоммуникационным технологиям: учебное пособие / Скандьер, Т.- М.: Издательский дом "Вильямс", 2004.-640с

9                   Заславский, К.Е. Проектирование оптической транспортной сети: учебное пособие / В.Г. Фокин.- Новосибирск: СибГУТИ, 1999. -54 с.

10     Инструкция по охране труда при работах в кабельных колодцах

         Инструкция по охране труда при работе на высоте

         Инструкция по охране труда при работе на волоконно-оптических кабелях связи

13 Козлова, Е.Г. Бухгалтерский учет в промышленности / Е.Г. Козлова и др. -М.: Финансы и статистика, 1995. - 212 с.

Колпаков, И.А. Особенности реализации оптической транспортной сети при строительстве с архитектурой FTTB/FTTH // Кабельщик - 2007.- № 5.

         Крухмалев, В.В. Основы проектирования цифровых систем передачи: учебное пособие / В.В. Крухмалев, Л.В. Адамович, Е.Н. Лепнина. - Самара: ПГАТИ, 1999. - 110 с.

         Какубава Р.В., Купатадзе Т.Г., Хуродзе Р.А. Теоретические предпосылки новой технологии анализа, моделирования и оптимизации современных инфотелекоммуникационных сетей. - "Автоматизация и современные технологии", №12, 2001, с.с. 27-30.

         Межотраслевая типовая инструкция при работах с электроинструментом ТИ РМ-073-2002

Олифер, В. Г. Высокоскоростные технологии ЛВС / В.Г. Олифер, Н. А. Олифер. - СПб.: Питер, 2007. - 427 с.

Олифер, В.Г. Компьютерные сети. Принципы, технологии, протоколы: учеб. / В.Г. Олифер, Н.А. Олифер. - СПб.: Питер, 2007. - 672 с.

Сафронов, Н.А. Экономика предприятия / Н.А. Сафронов и др. - М.: Мир, 1998. - 376 с.

Семенов, А.Б. Проектирование и расчет структурированных кабельных систем и их компонентов / А.Б. Семенов и др. - М.: ДМК Пресс, 2007. - 416 с.

Семенов, А.Б. Структурированные кабельные системы / А.Б. Семенов и др. - М.: Лайт Лтд, 2006. - 607 с.

Скляров, О.К. Современные волоконно-оптические системы передачи, аппаратура и элементы / О.К. Скляров и др. - М.: Солон-Р, 2001. - 269 с.

Слепов, Н.Н. Синхронные цифровые сети SDH / Н.Н. Слепов и др. - М.: Мир, 1997. - 149 с.

Уолрэнд Дж. Телекоммуникационные и компьютерные сети. - М.: Постмаркет, 2001, 480 с.

Уолрэнд, Дж. Телекоммуникационные и компьютерные сети / Дж. Уолрэнд и др. - М.: Постмаркет, 2005. - 476 с.

         Филимонов, А.Ю. Построение мультисервисных сетей Ethernet: учебное пособие.- СПб.: БХВ - Петербург, 2007. - 248 с.

Шахназаров, А.Г. Методические рекомендции по оценке эффективности инвестиционных проектов и их отбору для финансирования / А.Г. Шахназаров и др. - М.: Экономика, 2000. - 421 с.

Шаров, В.А. Базовые технологии мультисервисных сетей // Сети и телекоммуникации. - 2006.- №6.

Сайт компании "Blankom" http://www.blankom.de/en/products/headends/b-line/

Сайт серверного оборудования HP http://www.hpblade.ru/content/shelves.php

Сайт компании "Alcatel "http://www.alcatellucentrt.ru/module188.pdf

Сайт компании "Мувиком" http://www.muvicom.ru/huawei/1901.html

Сайт компании "Cisco" http://www.cisco.com/security/asa5500series.html

Сайт компании "Dlink" http://www.dlink.ru/ru/products/5/1281.html

Сайт компании "Telcogroup" http://www.telcogroup.ru/files.pdf

Сайт компании "ПромТех-Энерго" http://www.pt-energy.ru/katalog

Сайт компании "LPM" http://www.lpm.su/?part_id=498,857,861

Сайт города Екатеринбург http://www.ekburg.ru/

Сайт группы компаний "ОКС" http://www.okcgroup.ru/sctv1.htm

Сайт завода "Инкаб"http://incab.ru/optical-cable/outdoor/dpt/

Сайт компании "SDMO" http://www.sdmo-master.ru/