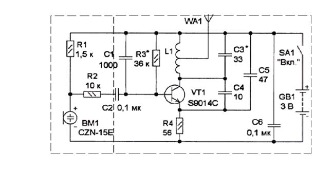
Материал: Разработка конструкции и технологии изготовления радиомикрофона

Внимание! Если размещение файла нарушает Ваши авторские права, то обязательно сообщите нам

.3 Разукрупнение схемы электрической принципиальной

Независимо от назначения и функциональной сложности изделия разукрупнение РЭС на конструктивно-технологические единицы (КТЕ) имеет ряд общих принципов, главными из которых являются:

конструктивная и функциональная законченность КТЕ;

минимальное количество внешних электрических соединений при условии выполнения конструктивной и функциональной законченности;

максимальная сложность КТЕ на низших структурных уровнях, причем функциональная сложность ограничивается технологией производства процентом выхода годных изделий и стоимостью.

Оценка разукрупнения

Рассмотрим два варианта компоновки:

Рисунок 2.4

Оценку разукрупнения производим по формализованному показателю разукрупнения:


Вариант 1

Компоновка на одной КТЕ

Вариант 2

Компоновка на двух КТЕ

По теории лучший вариант будет тот, у которого формализованный показатель качества больше.

Наибольшее значения показателя  = 3,2,поэтому выбираем вариант 1.


3. Разработка конструкции модуля радиомикрофона

3.2 Выбор системы охлаждения модуля радиомикрофона

Поскольку способ охлаждения в значительной мере определяет структуру конструкции РЭС, уже на ранних стадиях разработки важно правильно выбрать способ охлаждения. Способ охлаждения выберем с помощью диаграммы (Рисунок 3.1).

Допустимый перегрев конструкции

75 - 55 = 20°С

min температура РЭ

 - поверхностная плотность теплового потока

Где S площадь модуля


- поправочный коэффициент на давление окружающей среды

 

Р = РПОТР (1-η) = 3∙ 0.0025(1- 0,4) = 0,0045 Вт.

Берем десятичный логарифм от Pos

Далее по диаграмме определяем способ охлаждения. Подставляя полученную точку (0,78; 5) (участок 1), можно утверждать, что рассчитываемая конструкция обеспечивает нормальный тепловой режим при естественном воздушном охлаждении.

Рисунок 3.1

Указанные на рисунке 3.1 зоны относятся к следующим способам охлаждения:

- естественное воздушное;

- естественное и принудительное воздушное;

- принудительное воздушное;

- принудительное воздушное или жидкостное;

- принудительное жидкостное;

.3 Выбор материалов конструкции

Выбор материала основания печатной платы

Выбор материала для управляющей части радиомикрофона производить среди основных материалов для производства ПП - гетинакс и стеклотекстолит.

Выбор печатный платы произведен на основании комплексного показателя качества.

Комплексный показатель качества представляет собой сумму взвешенных дифференциальных и нормированных показателей качества


весовой коэффициент

нормированный показатель качества

Для рассчетов используются следующие показатели качества приведенные в таблице 3.1

Таблица 3.1

№ п/п

Материал

Плотность материала кг/м3

Разрушающее напряжение при изгибе перпендикулярно слоями не менее МПа

Разрушающее напряжение при растяжении, не менее МПа

Значение допустимого рабочего напряжения при ширине зазора 0,5 мм В

1.

Стеклотекстолит ГОСТ 12652-74

1600

350

220

350

2.

Гетинакс ГОСТ 2718-74

1300

135

120

250


Произведём выравнивание влияния дифференциальных показателей. При увеличении пробивного, разрушающего и допустимого рабочего напряжения качество материала платы повышается. А при увеличении плотности материала качество ухудшается, так как это ведет к увеличению массы платы в целом и напрямую отразится на показателе вибропрочности. Поэтому показатель плотности заменим обратной величиной. Данные заносим в таблицу

Таблица 3.2

Материал

(кг/м3)-1

МПа

МПа

В

Стеклотекстолит

0,00063

350

220

350

Гетинакс

0,00077

135

120

250


Выполним нормирование значений показателей качества путём деления каждого на максимальное значение своего подпункта.

Таблица 3.3

Материал

(кг/м3)-1

МПа

МПа

В

Стеклотекстолит

0,82

1

1

1

Гетинакс

1

0,39

0,55

0,71


Введем весовые коэффициенты по десятибальной шкале:

плотность материала -2

разрушающее напряжение при растяжении - 2

разрушающее напряжение при растяжении - 2

значение допустимого рабочего напряжения - 4

Рассчитываем значение комплексного показателя качества для каждого материала.

Стеклотекстолит:

Гетинакс:

Так как при выравнивании влияния дифференциальных параметров выбрана тенденция на увеличение показателей (чем больше, тем лучше), то лучшим вариантом будет показатель с наибольшим значением, то есть стеклотекстолит.

Для основания печатной платы выбираем 2-х слойный стеклотекстолит.

Выбор материала для корпуса модуля радиомикрофона

Выбор материала для корпуса радиомикрофона производить среди алюминия и меди

Выбор корпуса произведен на основании комплексного показателя качества.

Для расчетов используются следующие показатели качества приведенные в таблице 3.4

Таблица 3.4

№ п/п

Материал

Плотность материала кг/ м3

Удельное сопротивление 10-7,Ом∙м

Модуль упругости МПа

Удельная теплоемкость кал/г∙°С

1.

Алюминий

2700

0,279

70

0,22

2.

Медь

8960

0,169

115

0,09


Произведём выравнивание влияния дифференциальных показателей. При увеличении удельной теплоемкости качество материала платы повышается. А при увеличении плотности материала качество ухудшается, так как это ведет к увеличению массы платы в целом и напрямую отразится на показателе вибропрочности. Поэтому показатель плотности заменим обратной величиной. Данные заносим в таблицу

Таблица 3.5

Материал

(кг/м3)-1

10-7, (Ом∙м)-1

МПа

кал/г°С

Алюминий

0,00037

0,279

70

0,22

Медь

0,00011

0,169

115

0,09


Выполним нормирование значений показателей качества путём деления каждого на максимальное значение своего подпункта.

Таблица 3.6

Материал

(кг/м3)-1

10-7,(Ом∙м) -1

МПа

кал/г∙°С

Алюминий

1

1

0,6

1

Медь

0,3

0,6

1

0,4


Введем весовые коэффициенты по десятибальной шкале:

плотность материала - 4;

удельное сопротивление - 2;

модуль упругости - 2;

удельная теплоемкость - 2.

Рассчитываем значение комплексного показателя качества для каждого материала.

Алюминий:

Медь:

Так как при выравнивании влияния дифференциальных параметров выбрана тенденция на увеличение показателей (чем больше, тем лучше), то лучшим вариантом будет показатель с наибольшим значением, то есть алюминий.

Определение геометрических размеров печатной платы

Чтобы определить геометрические размеры ПП необходимо учитывать:

. X1 = X2 = Y1 = Y2 = δ,

где δ - толщина печатной платы

. Наличе разъемов

Из условий ТЗ печатная плата имеет прямоугольную форму, на ПП должны быть размещены РЭ и краевые поля, показанные на рисунке 3.2

Y1

    6   32     32     23     33

Х1    Х2    Y2

Рисунок 3.2

Расчет:

Х1 = Х2 = δпл = 1.5мм

Размер по Х:

Lх = Lплх+2 δпл = 55+2∙1.5 = 58 мм

Y1 = Y2 = 2мм

Размер по Y:

Ly = Lплy+2Y = 32+2∙2 = 36мм

Нормальный ряд

Lх +L y = 60×40мм

Ожидаемая площадь для платы управления Sрэ = 1770,39 мм2

Площадь платы по ТЗ Sпл = 2400 мм2

Все элементы смогут быть размещены на плате с выбранными геометрическими размерами

Расчет элементов печатной платы

Расчету подлежат диаметры монтажных отверстий и переходных площадок, минимальная ширина проводников на падение напряжений на проводниках, обусловленные сопротивлением проводников. Расчеты геометрических размеров элементов проводятся с целью коррекции изменения размеров элемента в процессе изготовления платы - техническая погрешность.

Выбор класса точности обусловлен, прежде всего элементной базой. Элемент с наименьшим расстоянием между выводами VD4 и оно составляет 2,54 мм. Следовательно, оптимальным будет выбор 1класса точности.

. Минимальный диаметр переходного отверстия dпо

dпо≥Kдт∙hпл

hпл - толщина ПП

hдт = 0,5 - отношение диаметра металлизированного отверстия к толщине платы, для ПП 1-го класса точности.

dпо≥0,5∙1,5 = 0,75 мм

. Диаметр монтажного отверстия:

dмо≥ dв+2hr+Δ+δд

где dв - диаметры выводов равные 0,53 мм.

hr = 0.05мм - толщина гальванического осаждения меди в отверстия,

Δ = 0,5мм - необходимый зазор между выводом радиоэлемента и поверхностью отверстия,

δд = 0,12мм - погрешность диаметра монтажного отверстия,

dмо = 1,25мм, выбираем dмо = 1,5 мм.

. Минимальный диаметр контактной площадки:


где bн = 0,3мм - ширина пояска контактной площадки,

δо = 0,07мм - погрешность расположения отверстия,

δкп = 0,15мм - погрешность расположения контактной площадки,

δф = 0,06 - погрешность фотошаблона,

hф = 0,05мм - толщина фольги,

dкп = 2,425 мм

. Минимальная ширина проводника:

bп.р ≥ t+ δф +1.5∙hф = 0,735, выбираем 0,75 мм

где t = 0,6 ширина проводника соответствующая 1-му классу точности.

. Минимальное расстояние между проводниками:

S = lо.л -(bп.р+2∙δс.п) = 0,115 мм

где lо.л = 0,5мм - расстояние между осевыми линиями проводников, предусмотренное топологией печатной платы,

δс.п = 0,05мм - погрешность смещения проводников.

. Расчет показателей качества конструкции

ФЯ размещена в корпусе и закрепляется с помощью установочных элементов на направляющие блока. Поверхности корпуса и нагретой зоны приняты за изометрические с температурами tк и tз. Суммарную мощность источников тепла обозначим P,Вт. Тепло с поверхности нагретой зоны конвекцией σзк, теплопроводностью через элементы крепления σзт и излучением через воздушные промежутки σзл передаётся на стенки корпуса σст. Передача тепла с корпуса окружающей среде tс осуществляется за счет конвекции σкк и излучения σкл.

tнз - температура нагретой зоны (температура на поверхности печатной платы);

tс - температура окружающей среды;

tвк - температура внутри корпуса;

tк - температура корпуса;

σэк - конвективная проводимость нагретой зоны;

σзт - кондуктивная проводимость нагретой зоны;

σэл - лучевая проводимость нагретой зоны;

σст - проводимость стенки корпуса;

σкк - конвективная проводимость корпуса;

σкл - лучевая проводимость корпуса.

Для расчета теплового режима необходимо перейти от реального изделия к тепловой модели. Тепловая модель показана на рисунке 4.1

2

Рисунок 4.1; 1 - ФЯ, 2 - корпус, 3 - крепеж

Воспользуемся принципом электротепловой аналогии и перейдем от тепловой модели к тепловой схеме. Тепловая схема показана на рисунке 4.2

Рисунок 4.2

tнз - температура нагретой зоны (температура на поверхности печатной платы);

tс - температура окружающей среды;

tвк - температура внутри корпуса;

tк - температура корпуса;

σэк - конвективная проводимость нагретой зоны;

σзт - кондуктивная проводимость нагретой зоны;

σэл - лучевая проводимость нагретой зоны;

σст - проводимость стенки корпуса;

σкк - конвективная проводимость корпуса;

σкл - лучевая проводимость корпуса.

.1 Расчет среднеповерхностной температуры корпуса.