Материал: Разработка информационной системы поддержки функций инспектора отдела кадров по офицерскому составу

Внимание! Если размещение файла нарушает Ваши авторские права, то обязательно сообщите нам

Разработка информационной системы поддержки функций инспектора отдела кадров по офицерскому составу
















"Разработка информационной системы поддержки функций инспектора отдела кадров по офицерскому составу"

Введение

Милиция это система государственных органов исполнительной власти, призванных защищать жизнь и здоровье, права и свободы граждан, собственность, интересы общества и государства от преступных и иных противоположных посягательств и наделенных правом применения мер принуждения.

Отделы внутренних дел входят в системы МВД РФ. В настоящее время деятельности МВД уделяется повышенное внимание со стороны Президента РФ.

Настоящее время характеризуется информационным бумом и бурным развитием высоких технологий. Постоянно возрастают требования как к образованию, так и к его качеству, так и в связи с новыми рыночными отношениями, с диктатом мирового рынка.

Жизнь все чаще и чаще диктует, что высокий профессионализм и компетентность сотрудников милиции являются основой предотвращения, раскрытий преступлений, правильного реагирования на поступлений заявлений сообщений. Научно-технический прогресс выдвигает более высокие требования к сотрудникам Управлений Внутренних дел.

Поэтому сегодня все чаще возникают вопросы: как, и в какой степени необходимо учитывать последствия научно-технического прогресса и в рамках человеческого фактора: как подготовить и наилучшим образом использовать кадровый потенциал.

Кадровый потенциал организаций Российской Федерации является важнейшим стратегическим фактором, предопределяющим успех проводимых хозяйственно-экономических реформ. От качественных и количественных показателей этого потенциала во многом зависит результативность структурной перестройки и оживление экономики, расширение производства, повышение качества продукции, ее конкурентоспособность и эффективность производства. Рыночная конъюнктура предъявляет высокие требования к профессионализму руководителей и специалистов подразделений, их компетентности, управленческой культуре, психологической устойчивости, умению работать в сложных условиях жесткой конкуренции.

Все новые задачи встают сегодня и перед работниками кадровых служб. Работники кадровых служб сталкиваются с новыми проблемами, и сами нуждаются в обучении.

Работа этих специалистов связана с необходимостью комплектования кадров, призванных обеспечить эффективное функционирование системы и достижение намеченной цели. Этой категории работников приходится тщательно анализировать работу и уметь это делать. Изучение кадров ведется на основе должностных инструкций, где отражены требования к той или иной должности. При этом следует хорошо знать, какие требования предъявляются к специальности в современном развитии нашего общества. При подборе и отборе кадров работники данной службы выявляют различия между кандидатами и выбирают кандидатов, в наибольшей степени соответствующих требованиям должности и характеру организации (подразделению).

Важным фактором успешной работы отдела кадров является и то, как руководитель относится к нововведениям.

Работа инспектора отдела кадров в таких условиях - постоянное ожидание изменений в методологии, что приводит к повышению сложности и трудоемкости ведения кадрового учета и оформления первичных и отчетных документов. Руководителям приходится сталкиваться с проблемой несвоевременного оформления отчетности за определенный период. Реальный выход из создавшейся ситуации - использование компьютерной программы автоматизации кадрового учета.

Очень важно, что в условиях повышения рыночных отношений начали резко расти требования к программам учета кадров.

Так, если в 1992 году программы учета кадров покупали в основном для того, чтобы сдать в конце квартала отчетность, то через три года главной функцией программ стал ежедневный учет, необходимый для оперативной деятельности предприятия и принятия руководящих решений. Таким образом, большинство фирм-разработчиков программного обеспечения стремится сделать свои программы все более «инструментальными», т.е. при внешней простоте они вбирают в себя мощные подсистемы настройки, которые можно сравнить с языками программирования, к тому же эти программы обладают следующими качествами:

-    универсальность, полнота и комплексность решения задач;

-        возможность ведения полноценного аналитического и синтетического учета с минимальными настройками;

         возможность ведения карточек первичных документов;

         возможность формирования отчетных документов;

         возможность обновления форм отчетных документов;

         гибкость программы для внесения самостоятельных настроек;

         простота освоения и работы с программой.

Целью курсового проекта является проектирование и разработка автоматизированной информационной системы для работы инспектора отдела кадров по работе с офицерским составом УВД Октябрьского района г. Новосибирска. Традиционно информация храниться на бумажных носителях. При этом трудно осуществить быстрый поиск нужных данных. В обязанности инспектора отдела кадров входит: составление приказов по приему, перемещению, увольнению, поощрению, наказанию сотрудников, введение журнала кадровой и служебной подготовки. Этот процесс часто может быть трудоемким.

Кроме того эта информационная система должна разрабатываться с учетом дальнейшего расширения её возможностей. То есть должна иметь возможности органичного включения новых блоков.

1. Характеристика работы инспектора отдела кадров УВД Октябрьского района г. Новосибирска

.1 Описание работы инспектора отдела кадров по офицерскому составу

Информационная система разрабатывается для поддержки функций рабочего места инспектора отдела кадров по офицерскому составу. Старший инспектор является единицей отдела кадров и осуществляет свою деятельность в соответствии с задачами, поставленными перед отделом. Главной задачей старшего инспектора является своевременное, правильное и качественное исполнение обязанностей, возложенных на него должностной инструкцией. В отсутствии начальника старший инспектор является первым заместителем.

Старший инспектор должен знать: действующее трудовое законодательство, правила приема, перевода и увольнения работников, положение о прохождении службы в отделах внутренних дел, инструкцию о порядке ведения и хранения трудовых книжек, правила исчисления непрерывного стажа рабочего или служащего, положение о предоставлении основного или дополнительного отпусков, правила исчисления непрерывного стажа для выплаты вознаграждения за выслугу лет и вознаграждения по итогам работы за год, основные положения единой государственной системы делопроизводства.

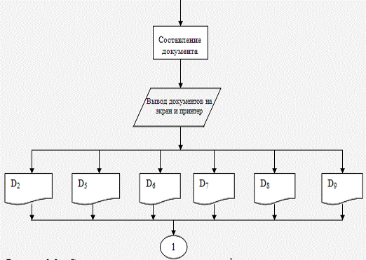
Кроме этого старший инспектор занимается составлением отчетов, касающихся численности, перемещений трудящихся. Готовит документы и приказы на работников представляемых к награждению, поощрению, наказанию. Осуществляет учет и работу с лицами вновь принятыми в соответствии с рисунком 1.1, уволенными в соответствии с рисунком 1.2, молодыми специалистами, обучающимися в техникумах, Вузах, А также заполняет трудовые книжки вновь принятых на работу, вносит все записи о приеме, переводе на другую работу, награждениях, поощрениях. Ведет журнал регистрации трудовых книжек в соответствии с рисунком 1.3. Осуществляет подготовку проектов приказов по личному составу и кадрам, регистрацию в соответствии с рисунком 1.4 и рассылку приказов, так же ведет журнал учета отпускников. Обеспечивает составление установленной отчетности о работе с кадрами.

При проектировании автоматизации рабочего места одним из ключевых является понятие предметной области. В данном случае под ней понимается часть реального производства, подлежащая изучению с целью организации управления, а в конечном итоге - его автоматизации.

№ п/п

Таб.№

Ф.И.О.

Год рожд.

Образ.

Дата приема

№ прик.

Профессия, должность

Причина увольнения










Рисунок 1.1 - Обобщенный фрагмент журнала принятых работников

№ п/п

Таб.№

Ф.И.О.

Год рожд.

Образ.

Дата увольнения

№ прик.

Профессия, должность

Причина увольнения










Рисунок 1.2 - Обобщенный фрагмент журнала уволенных работников

№ Труд

Ф.И.О.

Дата приема

Серия и № труд. книжки

Проф, спец.

№ приказа на прием

Дата выдачи труд. книжки и подпись раб.








Рисунок 1.3 - Обобщенный фрагмент журнала регистрации трудовых книжек

№ приказа

Дата издания приказа

Краткое содержание приказа




Рисунок 1.4 - Обобщенный фрагмент журнала регистрации приказов

 № приказа

Дата приказа

Участок

Ф.И.О.

Вид отпуска

С… по …







Рисунок 1.5 - Обобщенный фрагмент журнала отпускников

Инспектор отдела кадров заполняет личное дело сотрудника данными. В список анкетных данных входят: фамилия, имя, отчество, табельный номер, страховой номер, пол, дата рождения, место рождения, национальность, социальное происхождение, гражданство, образование, название учебного заведения, форма обучения, год окончания учебного заведения, диплом (серия, номер), квалификация по диплому, специальность по диплому, образование (дополнительное), наличие судимости, семейное положение, состав семьи, является ли участником войны, домашний почтовый индекс, район проживания, область, домашний адрес, домашний телефон, паспортные данные (серия, номер, кем выдан, прописка), воинская обязанность, воинское звание, номер военно-учетной специальности, военный билет (серия, номер), дата последнего прохождения мед. комиссии, данные трудовой книжки, данные о назначениях и перемещениях; текущая должность, дата приема на работу, дата окончания испытательного срока, информация о командировках, информация об отпусках, дата увольнения, ИНН, серия свидетельства налогоплательщика, номер свидетельства налогоплательщика, дата выдачи свидетельства налогоплательщика.

Периодически инспектор отдела кадров подшивает в дело новые сведения и приказы, касающиеся этого сотрудника. Время от времени сотруднику требуется выдать справки фиксированного содержания на основании данных личного дела (краткая информация о сотруднике и др.).

В разрабатываемом приложение должна иметься возможность добавления нового и удаление старого сотрудника в базе данных, редактирование его анкетных данных. Также должны быть предусмотрены функции поиска данных по фамилии сотрудника, функции формирования и печати справки содержащую краткую информация о сотруднике, печати всех данных о нем, переиндексации и инициализации баз данных.

1.2 Информационная модель функционирования отдела кадров


Информационная модель функционирования отдела кадров представлена на рисунке 1.6 в виде схемы взаимодействия сотрудников рассматриваемого отдела и внешней среды, В отдел кадров от руководителей различных служб поступают различные приказы и распоряжения, руководство устанавливает порядок и правила работы сотрудников.

От сотрудников в отдел кадров поступают заявления о приеме на работу, увольнении или переводе, больничные листы и трудовые книжки и т.д.

Для руководства сотрудники отдела кадров составляют отчеты произвольной и установленных форм.

В бухгалтерию управления передаются приказы о приеме, увольнении, перемещении и отпуске работников, поощрении и наказании а также больничные листы.

Рисунок 1.6 - Информационная модель функционирования отдела кадров

Между отделом кадров и Пенсионным фондом существует целый поток из нескольких типов документов в ту и другую сторону, причем часть из них в электронной форме (на дискете или по электронной почте с цифровой подписью).

В перечень документов, связанных с Пенсионным фондом входят такие документы как: страховое свидетельство государственного пенсионного страхования; анкета застрахованного лица; заявления об обмене или выдаче дубликата Страхового свидетельства; листок исправлений; запрос об уточнении сведений; справка о смерти; опись документов, передаваемых работодателем; сопроводительная ведомость; справка о соответствии; индивидуальные сведения о трудовом стаже, заработке и начисленных страховых взносах застрахованного лица и многие другие, связанные с оформлением пенсий.

Основными из них являются «Анкета застрахованного лица» и «Индивидуальные сведения». Анкета заполняется на вновь принятого сотрудника, если ему еще не присвоен страховой номер и направляется в Пенсионный фонд. Пенсионный фонд присваивает застрахованному лицу регистрационный номер и возвращает его обратно на предприятие. Индивидуальные сведения подготавливаются ежегодно и содержат сведения о застрахованных лицах, их заработке и стаже.

При передаче документов в Пенсионный фонд предприятие также формирует «Опись документов». В подразделения УВД Октябрьского района отдел кадров рассылает приказы о наказании, поощрении работников, работая непосредственно с начальником Управления Внутренних Дел и начальниками Отделов Внутренних Дел и начальниками подразделений, которые в свою очередь передают в отдел кадров раппорта о нарушениях внутреннего трудового распорядка, либо документы на премирование или поощрение работников подразделений.

В настоящий момент работа в отделе кадров УВД Октябрьского района не автоматизирована. Эти входящие и исходящие документы составляют примерно 95% работы инспектора отдела кадров по офицерскому составу.

2. Описание постановки задач

.1 Характеристика задач

В соответствии с поставленной целью можно сформировать следующий состав задач:

«Ведение электронной карточки сотрудника УВД» (Z1);

«Приказы по личному составу» (Z2);

«Введение журналов» (Z3);

«Формирование отчетов» (Z4);

«Введение справочника в систему» (Z5).

Задачу Z1 целесообразно разделить на следующие подзадачи:

«Формирование электронной карточки» (Z1.1);

«Редактирование электронной карточки» (Z1.2).

Также в данную задачу можно включить следующие процедуры:

Удаление электронной карточки;

Поиск.

Задачу Z2 целесообразно разделить на следующие подзадачи:

«Приказ о приеме на работу» (Z2.1);

«Приказ о поощрении сотрудника» (Z2.2);

«Приказ на отпуск сотрудника» (Z2.3);

«Приказ о переводе на другую должность» (Z2.4);

«Приказ на командировку сотрудника» (Z2.5);

«Приказ о возложение должностных обязанностей» (Z2.6);

«Приказ об увольнение сотрудника» (Z2.7);

«Приказ о наказании сотрудника» (Z2.8).

Задачу Z3 целесообразно разделить на следующие подзадачи:

«Введение журнала принятых работников» (Z3.1);

« Введение журнала уволенных работников» (Z3.2);

« Введение журнала отпускников» (Z3.3)

« Введение журнала приказов» (Z3.4);

« Введение журнала трудовых книжек» (Z3.5);

« Введение журнала учета удостоверений» (Z3.6);

« Введение журнала учета жетонов» (Z3.7).

Задачу Z4 целесообразно разделить на следующие подзадачи:

«Годовые отчеты различных форм» (Z4.1);

«Список сотрудников на получение очередного звания» (Z4.2);

«Отчет в пенсионный фонд» (Z4.3);

«Составление списка сотрудников у которых наступает право на пенсию в текущем году» (Z4.4).

2.2 Взаимосвязь задач системы


Задачи системы, сформулированные в пункте 3.1, представляют собой единый комплекс задач, поэтому необходимо определить их связь.

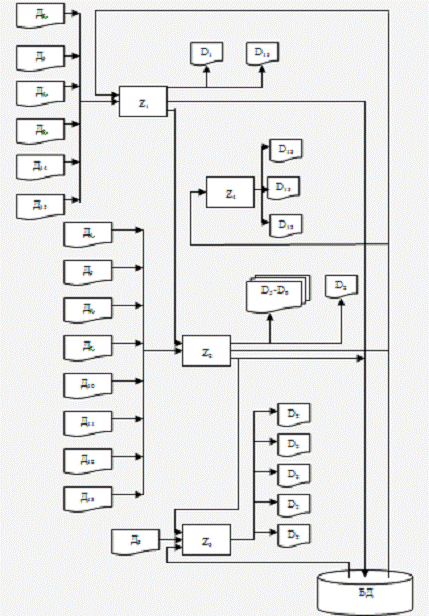
Схема взаимосвязи задач и подзадач системы представлена на рисунке 3.1.

Рисунок 3.1 - Схема взаимосвязи задач системы

2.3 Выходная информация

Перечень выходных документов приведен в таблице 3.1.

Примеры форм выходных документов приведены в приложении Б.

Таблица 3.1 - Описание выходных документов

Обозначение документа

Наименование документа

Периодичность формирования

Получатель

D1

Личные дела

По факту

Отдел кадров

D2

Приказ о приеме на работу

То же

Бухгалтерия, отдел кадров

D3

Журнал регистрации принятых работников

1 раз в месяц

Руководство, отдел кадров

D4

Журнал регистрации трудовых книжек

То же

Отдел кадров

D5

Приказы о поощрении

По факту

Отдел кадров, бухгалтерия

D6

Приказы о наказании

То же

То же

D7

Приказы о увольнении

«

«

D8

Приказы на отпуск

«

«

D9

Приказы на перевод

«

«

D10

Журнал регистрации отпускников

«

Руководство, отдел кадров

D11

Годовые отчеты различных форм

1 раз в год

Отдел кадров, руководство

D12

Индивидуальные сведения

По факту

Пенсионный фонд, отдел кадров

D13

Список сотрудников на звание

1 раз в месяц

Отдел кадров, руководство

D14

Журнал учета жетонов

По факту

Отдел кадров


2.4 Входная информация

Перечень входных документов приведен в таблице 3.2.

Примеры форм входных документов приведены в приложении Б.

Таблица 3.2 - Описание входных документов

Об. док.

Наименование документа

Периодичность формирования

Получатель

Д1

Личные заявления работников

По факту

Отдел кадров

Д2

Паспорт

При приеме на работу

То же

Д3

Военный билет

То же

Отдел кадров

Д4

ИНН

«

То же

Д5

Рапорта начальников под.

По мере возникновения

«

Д6

Заключение ВВК

При приеме на работу, ежегодно

«

Д7

Графики отпусков

Ежегодно

«


Таблица

Обозначение документа

Наименование документа

Периодичность формирования

Получатель

Д8

Трудовые книжки

При приеме на работу

«

Д9

Документы об образовании

По факту

«

Д10

Больничные листы

То же

«

Д11

Объяснительные

«

«

Д12

Приказы вышестоящего руководства

«

«

Д13

Служебные проверки

«

«

Д14

Штатное расписание

«

«

Д15

Страховые пенсионные свидетельства

«

«


Из анализа схемы взаимодействия задач и перечисленных функций, выполняемых инспектором отдела кадров по офицерскому составу, выявлены дополнительные требования к проектируемой автоматизированной системе:

·   система должна обеспечивать формирование и вывод на печать различных форм отчетов за требуемый период по первому требованию, которое может быть сформировано в любое число месяца;

·   исключать повторный ввод информации и облегчить процесс ввода документов и приложений к ним;

·   существенно снизить трудоемкость работ, выполняемых инспектором отдела кадров.

·   максимально облегчить работу с программой, в целях экономии времени и как следствие избежать возникновения ошибок,

·   сделать работу с программой интуитивно понятной

·   обеспечить равномерность загрузки рабочего места путем уменьшения трудоемкости задач.

2.5 Технологический процесс функционирования системы в автоматизированном режиме

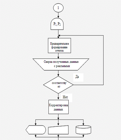
Технологический процесс функционирования, представленный в виде схемы на рисунке 3.1, показывает решение комплекса задач инспектора отдела кадров в автоматизированной системе, взаимосвязь совокупности входных и выходных документов и лиц, от которых и к которым поступает обрабатываемая информация.

При работе системы в автоматизированном режиме входные документы соответствующим образом классифицируются и обрабатываются инспекторами. После произведенного отбора данные из документов вводятся в информационную базу. Ввод данных, как правило, осуществляется через электронный документ. Каждый документ содержит информацию о конкретной операции и характеризуется своим номером, датой и временем. При заполнении какого-либо документа часто требуется указывать информацию, выбирая значения из заранее заданного списка. Такой список представляет собой справочник. Справочники используются в тех случаях, когда необходимо облегчить ввод информации или исключить ее неоднозначный ввод.

В большинстве своем документы, которые создаются в процессе настройки конфигурации задачи, являются электронными аналогами стандартных бумажных документов. Таким образом, после того как электронный документ составлен и проведен, инспектор может вывести его на печать. К таким документам относятся:

·   личная карточка сотрудника;

·   все виды приказов;

·   все виды журналов;

·   отчеты.

При помощи документов организуется не только ввод в систему информации о совершаемых операциях, но и ее просмотр и, если необходимо, корректировка.

Рисунок 3.2 - Схема технологического процесса функционирования системы в автоматизированном режиме

Любая система автоматизации учета только тогда выполняет свои функции, когда она имеет средства обработки накопленной в системе информации и получения сводных данных в удобном для просмотра и анализа виде. Информация, накопленная в системе, используется для обобщения и формирования итоговых результатов в различных разрезах. После ввода всех операций инспектор отдела кадров осуществляет сверку по полученным данным при помощи «Отчетов» и если результаты удовлетворительны, формируются следующие выходные документы:

·   журнал принятых работников;

·   журнал уволенных работников;

·   журнал регистрации приказов;

·   журнал регистрации нарушителей;

·   журнал отпускников;

·   прочие отчеты.

3. Описание информационного обеспечения

3.1 Описание структуры таблиц БД системы

Для работы с постоянной или условно-постоянной информацией с некоторым множеством значений в системе используются объекты типа «Справочник». Справочник является списком возможных значений того или иного реквизита. Справочники используются в тех случаях, когда необходимо исключить неоднозначный ввод информации. На этапе конфигурирования можно создать и описать, какими свойствами обладает каждый конкретный справочник. Каждый справочник представляет собой список однородных объектов: должности, подразделения, образование, семья, штатное расписание и т. д. Каждый такой объект называется элементом справочника. С точки зрения пользователя, следует иметь в виду, что в Конфигураторе создается не сам справочник, как список значений, а разрабатывается заготовка справочника, его шаблон. В процессе конфигурирования описывается структура информации, которая будет храниться в справочнике, разрабатывается экранное и, если необходимо, печатное представление справочника, задаются различные особенности его «поведения».

Для хранения основной информации обо всех событиях предназначены документы. Документы предназначены для регистрации фактов реального мира в компьютере. С помощью документов можно вводить информацию в базу данных, например, изменять фамилию сотрудника. С точки зрения программиста, у документа есть экранная форма - диалог. Именно его видит пользователь на экране. Также у документа обычно есть одна или несколько бумажных форм - таблиц. С помощью Таблиц документ печатается на бумаге. Поведение документа определяется с помощью встроенного языка. На языке записывается, что документ делает в системе, как он формирует бумажный бланк и как он себя ведет на экране. Документ обычно имеет печатную форму. У документа может быть несколько шаблонов печатных форм. Средствами встроенного языка (метод Исходная Таблица) задается тот шаблон печатной формы, который будет использоваться. Шаблоны печатных форм (таблицы) могут быть общие. Это дает возможность использовать один шаблон для печати нескольких видов документов. Т.е. общая таблица является глобальной для конфигурации и может быть использована в любом модуле. Каждый вид документа может быть отнесен к определенному журналу. Сам журнал не добавляет новых данных в систему, а служит только как средство просмотра списка документов одного или нескольких видов.

3.1.1 Нормативно-справочная информация

Дадим краткую характеристику БД, хранящих справочную информацию в соответствии с таблицей 4.1.

Таблица 4.1 - Справочные файлы баз данных

Наименование БД

Наим. справочника

Краткая характеристика справочника

1

Sp_1

КадровыеДанные

Список сотрудников предприятия, паспортные данные и прочие сведения.

Наименование БД

Наим. справочника

Краткая характеристика справочника

2

Sp_2

Сотрудники

Список сот. Пред.. Их должности, оклады, даты приема и увольнения, кадровые данные.

3

Sp_3

Категории

Перечень категорий.

4

Sp_4

Подразделения

Перечень подразделений.

5

Sp_5

Семья

Список род. сотрудников и их даты рождения.

6

Sp6

Должности

Перечень должностей.

7

Sp_7

Образование

Список сотрудников с указанием вида образования, учреждения, факультета и даты окончания учебного заведения.

8

Sp_8

Атрибуты Спр

Перечень типов справочников, группы атрибутов справочников.

9

Sp_9

Документы

Список документов, содержащий краткое имя документа, представление.

10

Sp_10

Реквизиты Док

Перечень реквизитов документов.

11

Sp_11

Осн. увольнения

Статьи КЗоТ РФ.

12

Sp_12

Сем. Положение

Перечень семейных положений.

Sp_13

Звания

Перечень званий.

14

Sp_14

Виды Родства

Перечень видов родства.

15

Sp_15

Виды Образования

Перечень видов образования.

16

Sp_16

Испытат. Сроки

Перечень испытательных сроков.

17

Sp_17

Виды Годности

Перечень видов годности.

18

Sp_18

Виды Болезни

Перечень видов болезней.


Таблица

Наимен. БД

Наим. справочника

Краткая характеристика справочника

19

Sp_19

Графики Работы

Перечень графиков работ (часов).

20

Sp_20

ВидыДокументов

Перечень видов документов.

21

Sp_21

ДокументыПоФИО

Список, сод. документ, проведен, дата док., автор, сотрудник, № документа, вид документа.

22

Sp_22

ШтатноеРасписание

Перечень долж., ставки, занято, вакантно, оклад.

23

Sp_23

Подразделения

Перечень подразделений.

24

Sp_24

Справочники

Перечень наим. справочников и их владельцы.


В процессе конфигурирования были созданы справочники со следующими полями в соответствии с таблицами 4.2 - 4.25.

Таблица 4.2 - Структура файла Sp_1

Имя поля

Тип поля

Длина поля

Примечания

1

ID

Строка

9

Идентификатор кадровых данных

2

CODE

Строка

5

Порядковый номер элемента в справочнике

3

DESCr

Строка

40

Ф.И.О.

4

PARENTEXT

Строка

9

(Код) Контрагент

5

IsmarK

Строка

1

Пометка записи на удаление

6

VerstAmP

Строка

6

Количество изменений элемента справочника

7

Sn_11

Строка

9

Код вида документа

8

Sn_12

Строка

10

Серия документа


Таблица

Имя поля

Тип поля

Длина поля

Примечания

9

Sn_13

Строка

15

Номер документа

10

Sn_14

Дата

8

Дата выдачи документа

11

Sn_15

Строка

100

Кем выдан документ

12

Sn_16

Строка

9

Код страны

13

Sn_17

Число

7

Индекс

14

Sn_18

Строка

9

Код региона

15

Sn_19

Строка

30

Город

16

Sn_20

Строка

30

Район

17

Sn_21

Строка

30

Населенный пункт

18

Sn_22

Строка

50

Улица

19

Sn_23

Строка

10

Дом

20

Sn_24

Строка

10

Корпус

21

Sn_25

Число

6

Квартира

22

Sn_26

Строка

9

Код пола

23

Sn_27

Строка

20

Телефон

24

Sn_28

Дата

8

Дата рождения

25

Sn_29

Строка

9

Код семейного положения

26

Sn_30

Строка

9

Код военного звания

27

Sn_31

Строка

9

Код военкомата

28

Sn_32

Строка

14

Страховой номер ПФ сотрудника

29

Sn_33

Строка

10

ИНН

30

Sn_34

Строка

9

Код вида образования


Таблица 4.3 - Структура файла Sp_2

Имя поля

Тип поля

Длина поля

Примечания

1

ID

Строка

9

Идентификатор сотрудника

2

PARENTID

Строка

9

Идентификатор группы сотрудников

3

CODE

Строка

5

Пор. номер элемента в справ.

4

DESCr

Строка

100

Ф.И.О.

5

IsFOLDER

Число

1

Признак группы элементов справочника

6

IsmarK

Строка

1

Пометка записи на удаление

7

VerstAmP

Строка

6

Количество изменений элемента справ.

8

Sn_35

Дата

8

Дата приема сотрудника на работу

9

Sn_36

Дата

8

Дата увольнения сотрудника

10

Sn_37

Строка

9

Приказ о приеме сотрудника

11

Sn_38

Строка

9

Приказ об увольнении сотрудника

12

Sn_39

Строка

9

Кадровые данные сотрудника


Таблица 4.4 - Структура файла Sp_3

Имя поля

Тип поля

Длина поля

Примечания

1

ID

Строка

9

Идентификатор категории

2

CODE

Строка

5

Порядковый номер элемента в справочнике

3

DESCr

Строка

30

Наименование категории

4

IsmarK

Строка

1

Пометка записи на удаление


Таблица 4.5 - Структура файла Sp_4

Имя поля

Тип поля

Длина поля

Примечания

1

ID

Строка

9

Идентификатор подразделения

2

PARENTID

Строка

9

Идентификатор группы подразделений

3

CODE

Строка

5

Порядковый номер элемента в справочнике

4

DESCr

Строка

50

Наименование подразделения

5

IsFOLDER

Число

1

Признак группы элементов справочника

6

IsmarK

Строка

1

Пометка записи на удаление

7

VerstAmP

Строка

6

Количество изменений элемента справочника

8

Sn_40

9

Начальник подразделения


Таблица 4.6 - Структура файла Sp_5

Имя поля

Тип поля

Длина поля

Примечания

1

ID

Строка

9

Идентификатор родственника сотрудника

2

CODE

Строка

5

Порядковый номер родственника сотрудника

3

DESCr

Строка

100

Ф.И.О. родственника


Продолжение таблицы 4.6

Имя поля

Тип поля

Длина поля

Примечания

4

PARENTEXT

Строка

9

(Код) Контрагент

5

IsmarK

Строка

1

Пометка записи на удаление

6

VerstAmP

Строка

6

Количество изменений элемента справочника

7

Sn_41

Строка

9

Порядковый номер элемента в справочнике

8

Sn_42

Дата

8

Дата рождения родственника


Таблица 4.7 - Структура файла Sp_6

Имя поля

Тип поля

Длина поля

Примечания

1

ID

Строка

9

Идентификатор должности

2

PARENTID

Строка

9

Идентификатор группы должностей

3

CODE

Строка

5

Порядковый номер элемента в справочнике

Имя поля

Тип поля

Длина поля

Примечания

4

DESCr

Строка

50

Наименование должности

5

IsFOLDER

Число

1

Признак группы элементов справочника

6

IsmarK

Строка

1

Пометка записи на удаление

7

VerstAmP

Строка

6

Количество изменений элемента справочника

8

Sn_43

Строка

9

Условия труда

9

Sn_44

Число

7

Код по ОКПДТР


Таблица 4.8 - Структура файла Sp_7

Имя поля

Тип поля

Длина поля

Примечания

1

ID

Строка

9

Идентификатор образования

2

CODE

Строка

5

Порядковый номер элемента в справочнике

3

DESCr

Строка

25

Наименование образования

4

PARENTEXT

Строка

9

(Код) Контрагент

5

IsmarK

Строка

1

Пометка записи на удаление

6

VerstAmP

Строка

6

Количество изменений элемента справочника

7

Sn_45

Строка

9

Вид образования

8

Sn_46

Строка

100

Наименование учреждения

9

Sn_47

Строка

100

Факультет

10

Sn_48

Дата

8

Дата окончания учебного заведения


Таблица 4.9 - Структура файла Sp_8

Имя поля

Тип поля

Длина поля

Примечания

1

ID

Строка

9

Идентификатор атрибута справочника

2

CODE

Строка

5

Порядковый номер атрибута справочника

3

DESCr

Строка

25

Наименование атрибута справочника

4

PARENTEXT

Строка

9

(Код) Контрагент

5

IsmarK

Строка

1

Пометка записи на удаление


Таблица

Имя поля

Тип поля

Длина поля

Примечания

6

VerstAmP

Строка

6

Количество изменений элемента справочника

7

Sn_49

Строка

9

Тип справочника

8

Sn_50

Строка

9

Группа атрибутов


Таблица 4.10 - Структура файла Sp_9

№Имя поляТип поляДлина поляПримечания





1

ID

Строка

9

Идентификатор документа

2

CODE

Строка

5

Порядковый номер элемента в справочнике

3

DESCr

Строка

25

Наименование документа

4

IsmarK

Строка

1

Пометка записи на удаление

5

VerstAmP

Строка

6

Количество изменений элемента справочника

6

Sn_51

Строка

10

Краткое имя документа

7

Sn_52

Строка

30

Представление


Таблица 4.11 - Структура файла Sp_10

Имя поля

Тип поля

Длина поля

Примечания

1

ID

Строка

9

Идентификатор реквизита документа

2

CODE

Строка

5

Порядковый номер элемента в справочнике

3

DESCr

Строка

25

Наименование реквизита документа


Таблица 4.12 - Структура файла Sp_11

Имя поля

Тип поля

Длина поля

Примечания

1

ID

Строка

9

Идентификатор основания увольнения

2

CODE

Строка

5

Порядковый номер элемента в справочнике

3

DESCr

Строка

100

Наименование основания увольнения

4

IsmarK

Строка

1

Пометка записи на удаление

5

VerstAmP

Строка

6

Количество изменений элемента справочника

6

Sn_53

Строка

20

Статья КЗоТ


Таблица 4.13 - Структура файла Sp_12

Имя поля

Тип поля

Длина поля

Примечания

1

ID

Строка

9

Идентификатор семейного положения

2

CODE

Строка

5

Порядковый номер элемента в справочнике


Таблица 4.14 - Структура файла Sp_13

Имя поля

Тип поля

Длина поля

Примечания

1

ID

Строка

9

Идентификатор звания

2

CODE

Строка

5

Порядковый номер элемента в справочнике

3

DESCr

Строка

50

Наименование звания

4

Строка

1

Пометка записи на удаление

5

VerstAmP

Строка

6

Количество изменений элемента справочника


Таблица 4.15 - Структура файла Sp_14

№Имя поляТип поляДлина поляПримечания





1

ID

Строка

9

Идентификатор вида родства

2

CODE

Строка

5

Порядковый номер элемента в справочнике

3

DESCr

Строка

25

Наименование вида родства

4

IsmarK

Строка

1

Пометка записи на удаление

5

VerstAmP

Строка

6

Количество изменений элемента справочника


Таблица 4.16 - Структура файла Sp_15

№Имя поляТип поляДлина поляПримечания





1

ID

Строка

9

Идентификатор вида образования

2

CODE

Строка

5

Порядковый номер элемента в справочнике

3

DESCr

Строка

50

Наименование вида образования

4

IsmarK

Строка

1

Пометка записи на удаление

5

VerstAmP

Строка

6

Количество изменений элемента справочника


Таблица 4.17 - Структура файла Sp_16

№Имя поляТип поляДлина поляПримечания





1

ID

Строка

9

Идентификатор испытательного срока

2

CODE

Строка

5

Порядковый номер элемента в справочнике

3

DESCr

Строка

50

Наименование испытательного срока

4

IsmarK

Строка

1

Пометка записи на удаление

5

VerstAmP

Строка

6

Количество изменений элемента справочника

6

Sn_54

Число

3

Число месяцев


Таблица 4.18 - Структура файла Sp_17

№Имя поляТип поляДлина поляПримечания





1

ID

Строка

9

Идентификатор вида годности

2

CODE

Строка

5

Порядковый номер элемента в справочнике

3

DESCr

Строка

25

Наименование вида годности

4

IsmarK

Строка

1

Пометка записи на удаление

5

VerstAmP

Строка

6

Количество изменений элемента справочника


Таблица 4.19 - Структура файла Sp_18

№Имя поляТип поляДлина поляПримечания





1

ID

Строка

9

Идентификатор вида болезни

2

CODE

Строка

5

Порядковый номер элемента в справочнике

3

DESCr

Строка

50

Наименование вида болезни

4

IsmarK

Строка

1

Пометка записи на удаление

5

VerstAmP

Строка

6

Количество изменений элемента справочника


Таблица 4.20 - Структура файла Sp_19

Имя поля

Тип поля

Длина поля

Примечания

1

ID

Строка

9

Идентификатор графика работы

2

CODE

Строка

5

Порядковый номер элемента в справочнике


Таблица

Имя поля

Тип поля

Длина поля

Примечания

3

DESCr

Строка

25

Наименование графика работы

4

IsmarK

Строка

1

Пометка записи на удаление

5

VerstAmP

Строка

6

Количество изменений элемента справочника

6

Sn_55

Число

11

Количество часов


Таблица 4.21 - Структура файла Sp_20

Имя поля

Тип поля

Длина поля

Примечания

1

ID

Строка

9

Идентификатор вида документа

2

CODE

Строка

2

Порядковый номер элемента в справочнике

3

DESCr

Строка

100

Наименование вида документа

4

IsmarK

Строка

1

Пометка записи на удаление

5

VerstAmP

Строка

6

Количество изменений элемента справочника


Таблица 4.22 - Структура файла Sp_21

Имя поля

Тип поля

Длина поля

Примечания

1

ID

Строка

9

Идентификатор документа по ФИО

2

CODE

Строка

5

Порядковый номер элемента в справочнике

3

DESCr

Строка

1

Первая буква фамилии


Таблица

Имя поля

Тип поля

Длина поля

Примечания

4

IsmarK

Строка

1

Пометка записи на удаление

5

VerstAmP

Строка

6

Количество изменений элемента справочника

6

Sn_56

Строка

13

Документ

7

Sn_57

Строка

1

Проведен

8

Sn_58

Дата

8

Дата документа

9

Sn_59

Строка

20

Автор

10

Sn_60

Строка

9

Сотрудник

11

Sn_61

Строка

10

Номер документа

12

Sn_62

Строка

20

Вид документа


Таблица 4.23 - Структура файла Sp_22

Имя поля

Тип поля

Длина поля

Примечания

1

ID

Строка

9

Идентификатор штатного расписания

2

CODE

Строка

5

Идентификатор категории

3

DESCr

Строка

50

Наименование должности

4

PARENTEXT

Строка

9

(Код) Контрагент

5

IsmarK

Строка

1

Пометка записи на удаление

6

VerstAmP

Строка

6

Количество изменений элемента справочника

7

SP54

Строка

9

Должность

8

SP55

Число

6,2

Ставки

9

SP56

Строка

6,2

Занято

10

SP57

Строка

6,2

Вакантно

11

Строка

11

Оклад


Таблица 4.24 - Структура файла Sp_23

Имя поля

Тип поля

Длина поля

Примечания

1

ID

Строка

9

Идентификатор подразделения

2

PARENTID

Строка

9

Идентификатор группы подразделений

3

CODE

Строка

5

Порядковый номер элемента в справочнике

4

DESCr

Строка

50

Наименование подразделения

5

IsFOLDER

Число

1

Признак группы элементов справочника

6

IsmarK

Строка

1

Пометка записи на удаление

7

VerstAmP

Строка

6

Количество изменений элемента справочника

8

SP571

Строка

9

Начальник подразделения


Таблица 4.25 - Структура файла Sp_24

№Имя поляТип поляДлина поляПримечания





1

ID

Строка

9

Идентификатор справочника

2

CODE

Строка

5

Порядковый номер элемента в справочнике

3

DESCr

Строка

25

Наименование справочника

4

IsmarK

Строка

1

Пометка записи на удаление

5

VerstAmP

Строка

6

Количество изменений элемента справочника

6

SP533

Строка

9

Владелец справочника


3.1.2 Основная информация

Краткое описание основной информации представлено в таблице 4.26

Таблица 4.26 - Краткое описание оперативной информации

Наим. БД

Наим документа

Краткая характеристика документа

1

Dh_1

ПриказОПриемеНаРаботу

Документ «Приказ о приеме на работу» применяется для приема нового сотрудника на работу. Сотрудник сразу попадает в группу ПапкаРаботающих. Далее следует вызвать форму Сведения о сотруднике, дважды на нем щелкнув, затем нажать кнопку Еще и заполнить кадровые данные: паспорт, адрес и т.д.

2

Dh_2

КадровоеПеремещение

Документ «Кадровые перемещения» используется в любых случаях перемещения сотрудника, а именно: при переводе сотрудника с одного подразделения в другое, при назначении его на новую должность и т.д. Документ построен следующим образом: в левой его части содержится информация о сотруднике на момент кадрового переем., в правой же его части задаются новые данные согласно изданному приказу.

3

Dh_3

ПриказОбУвольнении

Документ «Приказ об увольнении» применяется для увольнения сотрудника с работы. При проведении данного документа сотрудник попадает в группу Уволенные.

Наим. БД

Наим. док.

Краткая характеристика документа

4

Dh_4

Отпуск

Здесь происходит оформление отпусков всех видов: очередной, учебный, дополнительный и т.д., расчет среднего заработка. При проведении вводятся соответствующие виды расчетов.

5

Dh_5

БольничныйЛ.

Оформление больничных листов. Здесь происходит расчет среднего заработка.


Таблица 4.27 - Структура файла Dh_1

Имя поля

Тип поля

Длина поля

Примечания

1

IDDOC

Строка

9

Идентификатор документа «Приказ о приеме»

2

SP1

Число

11

Табельный номер

3

SP2

Строка

60

Ф.И.О.

4

SP3

Дата

8

Дата приема сотрудника на работу

5

SP4

Дата

8

Дата окончания контракта

6

SP5

Строка

9

Испытательный срок

7

SP6

Число

13

Оклад

8

SP7

Строка

9

Должность

9

SP8

Строка

9

График работы

10

SP9

Строка

9

Должность по штатному расписанию

11

SP10

Строка

9

Была должность по штатному расписанию

12

SP11

Строка

9

Сотрудник


Таблица 4.28 - Структура файла Dh_2

Имя поля

Тип поля

Длина поля

Примечания

1

IDDOC

Строка

9

Идентификатор документа «Приказ о перемещении»

2

SP12

Строка

9

Должность

3

SP13

Строка

50

Основание

4

SP14

Число

11

Оклад

5

SP15

Строка

9

График работы

6

SP16

Строка

9

Должность по штатному расписанию

7

SP17

Строка

9

Была должность по штатному расписанию

8

SP18

Строка

9

Сотрудник


Таблица 4.29 - Структура файла Dh_3

Имя поля

Тип поля

Длина поля

Примечания

1

IDDOC

Строка

9

Идентификатор документа «Приказ об отпуске»

2

SP20

Дата

8

Начало рабочего года (периода на отпуск)

3

SP21

Дата

8

Конец рабочего года (периода на отпуск)

4

SP22

Дата

8

Начало отпуска

5

SP23

Дата

8

Окончание отпуска

6

SP24

Строка

9

Тип отпуска

7

SP25

Строка

9

Тип расчета

8

SP26

Число

11

Количество дней отпуска

9

SP27

Число

11

Количество дней дополнительного отпуска

10

SP28

Строка

100

Основание

Таблица 4.30- Структура файла Dh_4

Имя поля

Тип поля

Длина поля

Примечания

1

IDDOC

Строка

9

Идентификатор документа «Приказ об увольнении»

2

SP32

Строка

9

Основание увольнения

3

SP33

Дата

8

Дата увольнения

4

SP34

Строка

9

Сотрудник

5

SP35

Число

4

Компенсация

6

SP36

Число

4

Количество не отработанных дней


Таблица 4.31 - Структура файла Dh_5

Имя поля

Тип поля

Длина поля

Примечания

1

IDDOC

Строка

9

Идентификатор документа «Больничный лист»

2

SP37

Дата

8

Дата начала больничного листа

3

SP38

Дата

8

Дата окончания больничного листа

5

SP39

Строка

9

Сотрудник


Краткая характеристика файла базы данных, содержащих оперативные данные приведена в таблице 4.32.

Таблица 4.32 - Файл оперативных данных

Наименование БД

Наименование базы

1

1sjourn

Список журналов


Таблица 4.32 - Структура файла 1sjourn

Имя поля

Тип поля

Длина поля

Примечания

1

IDJOURNAL

Строка

4

Идентификационный номер журнала

2

IDDOC

Строка

9

Код документа (операции)

3

IDDOCDEF

Строка

4

Виды документов

4

APPCODE

Число

3

Код приложения

5

DATE

Дата

8

Дата записи документа

6

TIME

Строка

6

Время записи документа

7

DNPREFIX

Строка

18

Обозначение номера документа в файловой системе

8

DOCNO

Строка

10

Порядковый номер документа

9

Closed

Число

1

Пометка проведения документа

10

ISMARK

Строка

1

Пометка на удаление документа

14

VERSTAMP

Строка

6

Количество изм. элемента журнала (т. е. документа)


3.2 Информационная модель системы

Информационная модель системы состоит из совокупности входных и выходных документов, баз данных (БД) системы и показывает их взаимосвязь в соответствии с рисунком 4.1.

Рисунок 4.1 - Информационная модель системы

Структура информационной базы, алгоритмы обработки, формы диалогов и выходных документов формируются в процессе конфигурирования системы Информационная структура проектируется на уровне предусмотренных в системе обрабатываемых объектов предметной области (справочники, документы, и т.д.).

4. Описание ПО

4.1 Описание алгоритмов

4.1.1 Алгоритм

Алгоритм формирования списка сотрудников по группе выбираемых структурных подразделений Управления Внутренних Дел у которых получение очередного звания наступает в текущем месяце.

dn, dk - дата начала и окончания временного интервала;

da - дата последнего получения звания;

dj - периодичность получения сотрудников j-ой должности очередного звания;

dl - дата получения очередного звания;

Таблица. Форма выходного документа:

Н\п

Ф.И.О

Должность

Звание






НАЧАТЬ алгоритм

ВВОД dn, dk

ЦИКЛ выбора группы сотрудников

ПЕРЕЙТИ в рабочую область таблицы структура подразделения

УСТАНОВИТЬ фильтр таблицы структура подразделения с условием dj=1

ЦИКЛ пока не конец таблицы структура подразделений

ПЕРЕЙТИ в рабочую область таблицы сотрудники

УСТАНОВИТЬ фильтр с условием код СП = код тек. СП

ПЕРЕЙТИ на начало

dl=0

ЦИКЛ пока не конец таблицы сотрудники

ПЕРЕЙТИ в рабочую область таблицы должность

УСТАНОВИТЬ фильтр код=коду сотрудника

ПЕРЕЙТИ на начало

ЕСЛИ конец таблицы должность

ВЫВОД сообщения: «в справочнике должностей отсутствуют данные по должности с кодом\g»

К.Е.

ЕСЛИ dl=0

ВЫВОД заголовка таблицы

К.Е

dl+=0

ЕСЛИ dn, dk > dj

dl> da + dj

ЕСЛИ dl < dn

dl= dn

К.Е.

ВВЫВОД структуры документа в текущем формате

К.Е

ОТМЕНИТЬ фильтр

ПЕРЕЙТИ в рабочую область таблицы сотрудники

К.Ц.

ОТМЕНИТЬ фильтр

ПЕРЕЙТИ в рабочую область таблицы структура подразделений

К.Ц.

ОТМЕНИТЬ фильтр

К.Ц.

КОНЕЦ алгоритма

Заключение

кадровый служба информационной офицерский

В соответствии с заданием на курсовое проектирование проведено обследование отдела кадров Управления внутренних дел Октябрьского района.

В результате анализа были выявлены основные функции и задачи, решаемые на данном рабочем месте. Построена информационная модель функционирования отдела кадров, описаны и классифицированы формы входных и выходных документов. Определены основные требования, предъявляемые пользователем к системе.

Разработан технологический процесс функционирования системы в автоматизированном режиме и построена информационная модель системы. На основе проведенного анализа спроектированы структуры файлов баз данных. В конфигураторе разработаны программные модули системы.

Результатом проектирования является автоматизированная система, отличительными чертами которой являются:

·   очень тесная интеграция всех рабочих мест отдела;

·   совместное использование всей нормативной информации и справочников;

·   исключение дублирования ввода информации в систему;

Система позволяет не только вести кадровый учет и получать типовые формы отчетности, но и выполнять запросы по любым параметрам хранимой информации, получать документы, требующиеся верхнему звену управления предприятием для принятия управленческих решений.

Список используемых источников

1. Раздобреев М.М. Проектирование систем автоматизированного управления: Учебное пособие.- Новосибирск: НГТУ, 1989.

2. Раздобреев М.М. Функциональная обработка информации: В 2 частях. Ч.1. Проектирование и реализация алгоритмов на языке Турбо Си: Учебное пособие.- Новосибирск: НГТУ, 1994.- 130 с.

Приложение

Листинг программы

.PRG

CLEARMACROSCOLOR TO NHELP OFFCLOCK OFFRESOURCE OFFTALK OFFDOHISTORY OFFSTATUS OFFBRSTATUS OFFESCAPE OFFBELL OFFSCOREBOARD OFFCONFIRM ONDATE GERMANCENTURY ONDELETED ONEXACT ONHOURS TO 24STICKY ONCURSOR ONSAFETY OFFMENUPOPUPWINDOWMESSAGE TO SROWS()-1 CENTERstuff.dbf IN a INDEX stuff.idxpassport.dbf IN beducat.dbf IN c INDEX educat.idxlanguage.dbf IN d INDEX language.idxconvict.dbf IN e INDEX convict.idxfamily.dbf IN f INDEX family.idxworkcard.dbf IN g INDEX workcard.idxmoving.dbf IN h INDEX moving.idxqualific.dbf IN i INDEX qualific.idxbus_trip.dbf IN j INDEX bus_trip.idxholiday.dbf IN 11 INDEX holiday.idxaCOLOR TO W+/B

@ 0, 0, 24, 79 BOX (REPLICATE(CHR(176),9))WHILE .T.MENU MAINMENU COLOR SCHEME 3PAD data OF MAINMENU PROMPT ' ДAННЫЕ О СОТРУДНИКАХ ' ;0,0PAD service OF MAINMENU PROMPT ' \<CЕРВИС ' AT 0,24PAD list OF MAINMENU PROMPT ' СП\<PАВКИ ' AT 0,34PAD exit OF MAINMENU ;' ВЫ\<XОД ' AT 0,45SELECTION PAD data OF MAINMENU ACTIVATE POPUP datSELECTION PAD service OF MAINMENU ACTIVATE POPUP servSELECTION PAD list OF MAINMENU ACTIVATE POPUP lstSELECTION PAD exit OF MAINMENU DO end.prgPOPUP dat FROM 1,0 SHADOW COLOR SCHEME 4BAR 1 OF dat PROMPT ' Просмотр'COLOR SCHEME 3BAR 2 OF dat PROMPT '\-'BAR 3 OF dat PROMPT ' Редактирование 'COLOR SCHEME 3BAR 4 OF dat PROMPT '\-'BAR 5 OF dat PROMPT ' Добавление 'COLOR SCHEME 3BAR 6 OF dat PROMPT '\-'BAR 7 OF dat PROMPT ' Удаление 'COLOR SCHEME 3SELECTION BAR 1 OF dat DO read.prgSELECTION BAR 3 OF dat DO write.prgSELECTION BAR 5 OF dat DO new.prgSELECTION BAR 7 OF dat DO del_rec.prgPOPUP serv FROM 1,24 SHADOW COLOR SCHEME 4BAR 1 OF serv PROMPT ' Переиндексация базы ' ;SCHEME 3BAR 2 OF serv PROMPT '\-'BAR 3 OF serv PROMPT ' Инициализация базы' ;SCHEME 3SELECTION BAR 1 OF serv DO index.prgSELECTION BAR 3 OF serv DO initial.prgPOPUP lst FROM 1,34 SHADOW COLOR SCHEME 4

DEFINE BAR 1 OF lst PROMPT ' Краткая справка о сотруднике ' ;

COLOR SCHEME 3SELECTION BAR 1 OF lst DO referen.prgMENU MAINMENUMENU MAINMENU.PRGa=.f.=1r_w.prg WITH edit,type.PRGa=.t.=2r_w.prg WITH edit,type.PRGa=.t.=3BLANKr_w.prg WITH edit,type_REC.PRGaWINDOW win3 FROM 2, 11 TO 23, 69 NOGROW ;NOZOOM SHADOW CLOSE ;'Пометьте удаляемые записи [CTRL+T] и нажмите <ESCAPE>' COLOR SCHEME

WINDOW win3KEY LABEL ctrl+t DO dl_undl.prg WITH org_numDELETED OFFNOAPPEND NOMODIFY LOCK 0 FIELDS org_num :H='Таб. N:', ;:H='Фамилия:', name :H='Имя:',patron :H='Отчество:'KEY LABEL ctrl+tWINDOW win3

WAIT 'Удаление помеченных записей' NOWAIT WINDOW

PACKbcdefghij11CLEARDELETED ON_UNDL.PRGorg_num_num1=org_numDELETED()=.t.bFOR org_num=org_num1cFOR org_num=org_num1dFOR org_num=org_num1eFOR org_num=org_num1fFOR org_num=org_num1gFOR org_num=org_num1hFOR org_num=org_num1iFOR org_num=org_num1jFOR org_num=org_num111FOR org_num=org_num1bFOR org_num=org_num1cFOR org_num=org_num1dFOR org_num=org_num1eFOR org_num=org_num1fFOR org_num=org_num1gFOR org_num=org_num1hFOR org_num=org_num1iFOR org_num=org_num1jFOR org_num=org_num111FOR org_num=org_num1a_W.PRGedit,type,up,down,next,previos,find,print,exit,eduadd,forlang, ;,structfam,pass,bok,purpos,qualcateg,tripsbus,holid=1=5COLOR TO N/W+ARECCOUNT()=0BLANKWINDOW win0 FROM 0, 0 TO 2, 79 NOGROW ;NOZOOM COLOR W+/NWINDOW win1 FROM 3, 0 TO 24, 79 NOGROW;NOZOOM COLOR GR+/BWHILE exit<>1WINDOW win0

@ 0,8 SAY ALLTRIM(surname)+' '+ALLTRIM(name)+' '+ALLTRIM(patron)type=1

@ 0,63 SAY 'ПРОСМОТР ДАННЫХ'type=2

@ 0,57 SAY 'РЕДАКТИРОВАНИЕ ДАННЫХ'

IF type=3

@ 0,61 SAY 'ДОБАВЛЕНИЕ ДАННЫХ'

ENDIF

IF list=1

@ 0,0 SAY 'Экран 1'

DO wiev1.prg WITH editlist=2

@ 0,0 SAY 'Экран 2'wiev2.prg WITH editlist=3

@ 0,0 SAY 'Экран 3'wiev3.prg WITH editlist=4

@ 0,0 SAY 'Экран 4'wiev4.prg WITH editlist=5

@ 0,0 SAY 'Экран 5'wiev5.prg WITH editprevios=1-1BOF()=.t.BOTTOMnext=11EOF()=.t.TOPdown=1list<>1=list-1=5up=1list<>5=list+1=1find=1search.prg_num1=org_numeduadd=1educat.prg WITH org_num1,editforlang=1language.prg WITH org_num1,editconv=1convict.prg WITH org_num1,editstructfam=1family.prg WITH org_num1,editpass=1passport.prg WITH org_num1,editbok=1workcard.prg WITH org_num1,editpurpos=1move.prg WITH org_num1,editqualcateg=1qualif.prg WITH org_num1,edittripsbus=1bus_trip.prg WITH org_num1,editholid=1holiday.prg WITH org_num1,editprint=1print.prgWINDOW win1WINDOW win0.PRGeditWINDOW win1=5=5=5=5=5=5=5=5=5=5

org_n=org_num

@ 1,1 SAY'Таб. номер:__________________'

@ 2,1 SAY'Страховой номер:_____________'

@ 3,1 SAY'Фамилия:_____________________'

@ 4,1 SAY'Имя:_________________________'

@ 5,1 SAY'Отчество:____________________'

@ 6,1 SAY'Пол:_________________________'

@ 7,1 SAY'Дата рождения:_______________'

@ 8,1 SAY'Место рождения:______________'

@ 9,1 SAY'Национальность:______________'

@ 10,1 SAY'Социальное происхождение:____'

@ 11,1 SAY'Гражданство:_________________'

@ 12,1 SAY'Образование:_________________'

@ 13,1 SAY'Название учебного заведения:_'

@ 14,1 SAY'Форма обучения:______________'

@ 15,1 SAY'Год окончания:_______________'

@ 18,4 SAY'ЛИСТАТЬ'

@ 18,29 SAY'ЗАПИСЬ'

@ 16,0,16,77 BOX

@ 17,26,19,26 BOX

@ 17,52,19,52 BOX6 TO org_num,ins_num,surname,name,up,down,next,;,find,print,exit

@ 1,30 GET org_num VALID UN()=.t. ERROR ;

'Такой табельный номер уже существует'SIZE 1,6 WHEN edit=.t. COLOR

SCHEME 2

@ 2,30 GET ins_num PICTURE 'NNN-NNN-NNN' SIZE 1,11 ;edit=.t. COLOR SCHEME 2

@ 3,30 GET surname SIZE 1,15 WHEN edit=.t. COLOR SCHEME 2

@ 4,30 GET name SIZE 1,15 WHEN edit=.t. COLOR SCHEME 2

@ 5,30 GET patron SIZE 1,15 WHEN edit=.t. COLOR SCHEME 2

@ 6,30 GET sex VALID sex='М'OR sex='Ж'OR sex='м'OR sex='ж' ;

ERROR '[М]ужской или [Ж]енский' SIZE 1,1 ;

WHEN edit=.t. COLOR SCHEME 2

@ 7,30 GET birth_date SIZE 1,10 WHEN edit=.t. COLOR SCHEME 2

@ 8,30 GET birthplace SIZE 1,47 WHEN edit=.t. COLOR SCHEME 2

@ 9,30 GET national SIZE 1,15 WHEN edit=.t. COLOR SCHEME 2

@ 10,30 GET SOCIAL SIZE 1,47 WHEN edit=.t. COLOR SCHEME 2

@ 11,30 GET citizen SIZE 1,30 WHEN edit=.t. COLOR SCHEME 2

@ 12,30 GET educat SIZE 1,47 WHEN edit=.t. COLOR SCHEME 2

@ 13,30 GET NAME_EDU SIZE 1,47 WHEN edit=.t. COLOR SCHEME 2

@ 14,30 GET form_train SIZE 1,20 WHEN edit=.t. COLOR SCHEME 2

@ 15,30 GET year_end SIZE 1,10 WHEN edit=.t. COLOR SCHEME 2

"* ВПЕРЕД" TO MPROMPTS

@ 17,14 GET up FUNCTION MPROMPTS SIZE 1, 8 COLOR SCHEME 11"* НАЗАД " TO MPROMPTS

@ 19,14 GET down FUNCTION MPROMPTS SIZE 1, 8 COLOR SCHEME 11"* СЛЕДУЮЩАЯ " TO MPROMPTS

@ 17,38 GET next FUNCTION MPROMPTS SIZE 1, 12 COLOR SCHEME 11"* ПРЕДЫДУЩАЯ" TO MPROMPTS

@ 18,38 GET previos FUNCTION MPROMPTS SIZE 1, 12 COLOR SCHEME 11"* НАЙТИ " TO MPROMPTS

@ 19,38 GET find FUNCTION MPROMPTS SIZE 1, 12 COLOR SCHEME 11"* ПЕЧАТЬ" TO MPROMPTS

@ 17,62 GET print FUNCTION MPROMPTS SIZE 1,5 COLOR SCHEME 11"* ВЫХОД" TO MPROMPTS

@ 19,62 GET exit FUNCTION MPROMPTS SIZE 1,5 COLOR SCHEME 11CYCLEorg_n<>org_num_n1=org_num2org_num WITH org_n1 FOR org_num=org_n3org_num WITH org_n1 FOR org_num=org_n4org_num WITH org_n1 FOR org_num=org_n5org_num WITH org_n1 FOR org_num=org_n6org_num WITH org_n1 FOR org_num=org_n7org_num WITH org_n1 FOR org_num=org_n8org_num WITH org_n1 FOR org_num=org_n9org_num WITH org_n1 FOR org_num=org_n10org_num WITH org_n1 FOR org_num=org_n11org_num WITH org_n1 FOR org_num=org_n1un_un=RECNO()_un=org_numtab_unRECNO()=rec_untab_un=org_num AND !EOF()rec_un.f.rec_un.PRGeditWINDOW win1=5=5=5=5=5=5=5=5=5=5

@ 1,1 SAY'Диплом:______________________'

@ 2,1 SAY'Квалификация по диплому:_____'

@ 3,1 SAY'Специальность по диплому:_____'

@ 4,30 SAY EDU_NUM COLOR SCHEME 2

@ 5,1 SAY'Вид найма:___________________'

@ 6,1 SAY'Вид работы:__________________'

@ 7,1 SAY'Ученая степень:______________'

@ 8,1 SAY'Ученое звание:_______________'

@ 9,1 SAY'Узкая специальность:_________'

@ 10,30 SAY LANG_NUM COLOR SCHEME 2

@ 11,30 SAY conv_num COLOR SCHEME 2

@ 12,1 SAY'Семейное положение:__________'

@ 13,30 SAY famil_num COLOR SCHEME 2

@ 14,1 SAY'Профсоюз:____________________'

@ 15,1 SAY'Группа инвалидности:_________'

@ 18,4 SAY'ЛИСТАТЬ'

@ 18,29 SAY'ЗАПИСЬ'

@ 16,0,16,77 BOX

@ 17,26,19,26 BOX

@ 17,52,19,52 BOX6 TO diploma,qual_dip,spec_dip,eduadd, ;_hir,KIND_WRK,s_degree,s_rank,mar_spec, ;,conv,mar_status,structfam,tr_union,group, ;,down,next,previos,find,print,exit

@ 1,30 GET diploma PICTURE 'серия:XXXX номер:NNNNNNNN' ;1,25 WHEN edit=.t. COLOR SCHEME 2

@ 2,30 GET qual_dip SIZE 1,47 WHEN edit=.t. COLOR SCHEME 2

@ 3,30 GET spec_dip SIZE 1,47 WHEN edit=.t. COLOR SCHEME 2"* Образование (дополнит.):____" TO MPROMPTS

@ 4,0 GET eduadd FUNCTION MPROMPTS SIZE 1, 30 COLOR SCHEME 11

@ 5,30 GET kind_hir SIZE 1,30 WHEN edit=.t. COLOR SCHEME 2

@ 6,30 GET KIND_WRK SIZE 1,30 WHEN edit=.t. COLOR SCHEME 2

@ 7,30 GET s_degree SIZE 1,30 WHEN edit=.t. COLOR SCHEME 2

@ 8,30 GET s_rank SIZE 1,30 WHEN edit=.t. COLOR SCHEME 2

@ 9,30 GET mar_spec SIZE 1,47 WHEN edit=.t. COLOR SCHEME 2

STORE "* Владение иностран. языками:_" TO MPROMPTS

@ 10,0 GET forlang FUNCTION MPROMPTS SIZE 1, 30 COLOR SCHEME 11"* Наличие судимости:__________" TO MPROMPTS

@ 11,0 GET conv FUNCTION MPROMPTS SIZE 1, 30 COLOR SCHEME 11

@ 12,30 GET mar_status SIZE 1,20 WHEN edit=.t. COLOR SCHEME 2"* Состав семьи:_______________" TO MPROMPTS

@ 13,0 GET structfam FUNCTION MPROMPTS SIZE 1, 30 COLOR SCHEME 11

@ 14,30 GET tr_union SIZE 1,40 WHEN edit=.t. COLOR SCHEME 2

@ 15,30 GET group SIZE 1,1 WHEN edit=.t. COLOR SCHEME 2"* ВПЕРЕД" TO MPROMPTS

@ 17,14 GET up FUNCTION MPROMPTS SIZE 1, 8 COLOR SCHEME 11"* НАЗАД " TO MPROMPTS

@ 19,14 GET down FUNCTION MPROMPTS SIZE 1, 8 COLOR SCHEME 11"* СЛЕДУЮЩАЯ " TO MPROMPTS

@ 17,38 GET next FUNCTION MPROMPTS SIZE 1, 12 COLOR SCHEME 11"* ПРЕДЫДУЩАЯ" TO MPROMPTS

@ 18,38 GET previos FUNCTION MPROMPTS SIZE 1, 12 COLOR SCHEME 11"* НАЙТИ " TO MPROMPTS

@ 19,38 GET find FUNCTION MPROMPTS SIZE 1, 12 COLOR SCHEME 11"* ПЕЧАТЬ" TO MPROMPTS

@ 17,62 GET print FUNCTION MPROMPTS SIZE 1,5 COLOR SCHEME 11"* ВЫХОД" TO MPROMPTS

@ 19,62 GET exit FUNCTION MPROMPTS SIZE 1,5 COLOR SCHEME 11CYCLE.PRGeditWINDOW win1=5=5=5=5=5=5=5

qualcateg=5

tripsbus=5

holid=5

@ 1,1 SAY'Пенсионер?:__________________'

@ 2,1 SAY'Участник войны?:_____________'

@ 3,1 SAY'Домашний индекс:_____________'

@ 4,1 SAY'Район:_______________________'

@ 5,1 SAY'Область:_____________________'

@ 6,1 SAY'Домашний адрес:______________'

@ 7,1 SAY'Домашний телефон:____________'

@ 9,1 SAY'Воинская обязанность:________'

@ 10,1 SAY'Воинское звание:_____________'

@ 11,1 SAY'Номер ВУС:___________________'

@ 12,1 SAY'Военный билет:_______________'

@ 13,1 SAY'Годность к военной службе:___'

@ 14,1 SAY'Отношение к бронированию:____'

@ 15,1 SAY'Наличие моб. предписания:____'

@ 18,4 SAY'ЛИСТАТЬ'

@ 18,29 SAY'ЗАПИСЬ'

@ 16,0,16,77 BOX

@ 17,26,19,26 BOX

@ 17,52,19,52 BOX6 TO pensioner, ;_war,post_index,region,area,address,telephone, ;,passport,conscript,milit_rank,number,mil_ticket,;_valid,attitude,mobile_ins,up,down,next,previos,find,print,exit

@ 1,30 GET pensioner VALID pensioner='д'OR pensioner='Д'OR ;='н'OR pensioner='Н' ERROR 'Только [Д]а или [Н]ет' ;

SIZE 1,1 WHEN edit=.t. COLOR SCHEME 2

@ 2,30 GET partic_war VALID partic_war='д'OR partic_war='Д'OR ;_war='н'OR partic_war='Н' ERROR 'Только [Д]а или [Н]ет' ;1,1 WHEN edit=.t. COLOR SCHEME 2

@ 3,30 GET post_index SIZE 1,6 WHEN edit=.t. COLOR SCHEME 2

@ 4,30 GET region SIZE 1,20 WHEN edit=.t. COLOR SCHEME 2

@ 5,30 GET area SIZE 1,40 WHEN edit=.t. COLOR SCHEME 2

@ 6,30 GET address SIZE 1,40 WHEN edit=.t. COLOR SCHEME 2

@ 7,30 GET telephone PICTURE '###-##-## код: ###' ;1,18 WHEN edit=.t. COLOR SCHEME 2"* Паспортные данные:__________" TO MPROMPTS

@ 8,0 GET pass FUNCTION MPROMPTS SIZE 1, 30 COLOR SCHEME 11

@ 8,30 GET passport PICTURE 'серия:XXXXXXX-XX номер ######' ;1,29 WHEN edit=.t. COLOR SCHEME 2

@ 9,30 GET conscript SIZE 1,20 WHEN edit=.t. COLOR SCHEME 2

@ 10,30 GET milit_rank SIZE 1,20 WHEN edit=.t. COLOR SCHEME 2

@ 11,30 GET number SIZE 1,12 WHEN edit=.t. COLOR SCHEME 2

@ 12,30 GET mil_ticket PICTURE 'серия:XXX номер #######' ;1,23 WHEN edit=.t. COLOR SCHEME 2

@ 13,30 GET mil_valid SIZE 1,47 WHEN edit=.t. COLOR SCHEME 2

@ 14,30 GET attitude SIZE 1,47 WHEN edit=.t. COLOR SCHEME 2

@ 15,30 GET mobile_ins VALID mobile_ins='д'OR mobile_ins='Д' ;mobile_ins='н'OR mobile_ins='Н' ;

ERROR 'Только [Д]а или [Н]ет' SIZE 1,1 WHEN edit=.t. ;

COLOR SCHEME 2"* ВПЕРЕД" TO MPROMPTS

@ 17,14 GET up FUNCTION MPROMPTS SIZE 1, 8 COLOR SCHEME 11"* НАЗАД " TO MPROMPTS

@ 19,14 GET down FUNCTION MPROMPTS SIZE 1, 8 COLOR SCHEME 11"* СЛЕДУЮЩАЯ " TO MPROMPTS

@ 17,38 GET next FUNCTION MPROMPTS SIZE 1, 12 COLOR SCHEME 11"* ПРЕДЫДУЩАЯ" TO MPROMPTS

@ 18,38 GET previos FUNCTION MPROMPTS SIZE 1, 12 COLOR SCHEME 11"* НАЙТИ " TO MPROMPTS

@ 19,38 GET find FUNCTION MPROMPTS SIZE 1, 12 COLOR SCHEME 11"* ПЕЧАТЬ" TO MPROMPTS

@ 17,62 GET print FUNCTION MPROMPTS SIZE 1,5 COLOR SCHEME 11"* ВЫХОД" TO MPROMPTS

@ 19,62 GET exit FUNCTION MPROMPTS SIZE 1,5 COLOR SCHEME 11CYCLE.PRGeditWINDOW win1=5=5=5=5=5=5=5

qualcateg=5

tripsbus=5

holid=5

@ 1,1 SAY'Группа учета:________________'

@ 2,1 SAY'Категория учета:_____________'

@ 3,1 SAY'Райвоенкомат:________________'

@ 4,1 SAY'Дата начала срочной службы:__'

@ 5,1 SAY'Дата окончания срочн. службы:'

@ 6,1 SAY'Дата посл. прохожд. мед. ком:'

@ 7,30 SAY record_num COLOR SCHEME 2

@ 8,30 SAY purpos_num COLOR SCHEME 2

@ 9,30 SAY qual_num COLOR SCHEME 2

@ 10,1 SAY'Учреждение:__________________'

@ 11,1 SAY'Подразделение:_______________'

@ 12,1 SAY'Текущая должность:___________'

@ 13,1 SAY'Дата приема на работу:_______'

@ 14,1 SAY'Дата окончания испыт. срока:_'

@ 15,30 SAY trial_num COLOR SCHEME 2

@ 18,4 SAY'ЛИСТАТЬ'

@ 18,29 SAY'ЗАПИСЬ'

@ 16,0,16,77 BOX

@ 17,26,19,26 BOX

@ 17,52,19,52 BOX4 TO group_acc, ;_a,commissar,start_date,close_date,last_date,bok,purpos, ;,company,suddivis,cur_post,employment,trial_clos, ;,up,down,next,previos,find,print,exit,tripsbus

@ 1,30 GET group_acc SIZE 1,47 WHEN edit=.t. COLOR SCHEME 2

@ 2,30 GET category_a SIZE 1,20 WHEN edit=.t. COLOR SCHEME 2

@ 3,30 GET commissar SIZE 1,47 WHEN edit=.t. COLOR SCHEME 2

@ 4,30 GET start_date SIZE 1,10 WHEN edit=.t. COLOR SCHEME 2

@ 5,30 GET close_date SIZE 1,10 WHEN edit=.t. COLOR SCHEME 2

@ 6,30 GET last_date SIZE 1,10 WHEN edit=.t. COLOR SCHEME 2"* Трудовая книжка:____________" TO MPROMPTS

@ 7,0 GET bok FUNCTION MPROMPTS SIZE 1, 30 COLOR SCHEME 11

STORE "* Назначения и перемещения:___" TO MPROMPTS

@ 8,0 GET purpos FUNCTION MPROMPTS SIZE 1, 30 COLOR SCHEME 11"* Квалификационный разряд:____" TO MPROMPTS

@ 9,0 GET qualcateg FUNCTION MPROMPTS SIZE 1, 30 COLOR SCHEME 11

@ 10,30 GET company SIZE 1,47 WHEN edit=.t. COLOR SCHEME 2

@ 11,30 GET subdivis SIZE 1,30 WHEN edit=.t. COLOR SCHEME 2

@ 12,30 GET cur_post SIZE 1,30 WHEN edit=.t. COLOR SCHEME 2

@ 13,30 GET employment SIZE 1,10 WHEN edit=.t. COLOR SCHEME 2

@ 14,30 GET trial_clos SIZE 1,10 WHEN edit=.t. COLOR SCHEME 2"* Командировки:_______________" TO MPROMPTS

@ 15,0 GET tripsbus FUNCTION MPROMPTS SIZE 1, 30 COLOR SCHEME 11"* ВПЕРЕД" TO MPROMPTS

@ 17,14 GET up FUNCTION MPROMPTS SIZE 1, 8 COLOR SCHEME 11"* НАЗАД " TO MPROMPTS

@ 19,14 GET down FUNCTION MPROMPTS SIZE 1, 8 COLOR SCHEME 11"* СЛЕДУЮЩАЯ " TO MPROMPTS

@ 17,38 GET next FUNCTION MPROMPTS SIZE 1, 12 COLOR SCHEME 11"* ПРЕДЫДУЩАЯ" TO MPROMPTS

@ 18,38 GET previos FUNCTION MPROMPTS SIZE 1, 12 COLOR SCHEME 11"* НАЙТИ " TO MPROMPTS

@ 19,38 GET find FUNCTION MPROMPTS SIZE 1, 12 COLOR SCHEME 11"* ПЕЧАТЬ" TO MPROMPTS

@ 17,62 GET print FUNCTION MPROMPTS SIZE 1,5 COLOR SCHEME 11"* ВЫХОД" TO MPROMPTS

@ 19,62 GET exit FUNCTION MPROMPTS SIZE 1,5 COLOR SCHEME 11CYCLE.PRGeditWINDOW win1=5=5=5=5=5=5=5=5=5=5

@ 1,30 SAY holid_num COLOR SCHEME 2

@ 2,1 SAY'Дата увольнения:_____________'

@ 3,1 SAY'Причина увольнения:__________'

@ 4,1 SAY'ИНН:_________________________'

@ 5,1 SAY'Серия свидет. налогоплател.:_'

@ 6,1 SAY'Номер свидет. налогоплател.:_'

@ 7,1 SAY'Дата свидет. налогоплател.:__'

@ 18,4 SAY'ЛИСТАТЬ'

@ 18,29 SAY'ЗАПИСЬ'

@ 16,0,16,77 BOX

@ 17,26,19,26 BOX

@ 17,52,19,52 BOX6 TO holid,date_dis,reason_d,inn,series_tax,num_tax, ;_tax,up,down,next,previos,find,print,exit"* Отпуска:____________________" TO MPROMPTS

@ 2,30 GET date_dis SIZE 1,10 WHEN edit=.t. COLOR SCHEME 2

@ 3,30 GET reason_dis SIZE 1,47 WHEN edit=.t. COLOR SCHEME 2

@ 4,30 GET inn SIZE 1,12 WHEN edit=.t. COLOR SCHEME 2

@ 5,30 GET series_tax SIZE 1,14 WHEN edit=.t. COLOR SCHEME 2

@ 6,30 GET num_tax SIZE 1,14 WHEN edit=.t. COLOR SCHEME 2

@ 7,30 GET date_tax SIZE 1,10 WHEN edit=.t. COLOR SCHEME 2

"* ВПЕРЕД" TO MPROMPTS

@ 17,14 GET up FUNCTION MPROMPTS SIZE 1, 8 COLOR SCHEME 11"* НАЗАД " TO MPROMPTS

@ 19,14 GET down FUNCTION MPROMPTS SIZE 1, 8 COLOR SCHEME 11"* СЛЕДУЮЩАЯ " TO MPROMPTS

@ 17,38 GET next FUNCTION MPROMPTS SIZE 1, 12 COLOR SCHEME 11"* ПРЕДЫДУЩАЯ" TO MPROMPTS

@ 18,38 GET previos FUNCTION MPROMPTS SIZE 1, 12 COLOR SCHEME 11"* НАЙТИ " TO MPROMPTS

@ 19,38 GET find FUNCTION MPROMPTS SIZE 1, 12 COLOR SCHEME 11"* ПЕЧАТЬ" TO MPROMPTS

@ 17,62 GET print FUNCTION MPROMPTS SIZE 1,5 COLOR SCHEME 11"* ВЫХОД" TO MPROMPTS

@ 19,62 GET exit FUNCTION MPROMPTS SIZE 1,5 COLOR SCHEME 11CYCLE_TRIP.PRGorg_num1,editjWINDOW win3 FROM 3, 11 TO 20, 68 NOGROW ;NOZOOM CLOSE COLOR SCHEME 10WINDOW win4 FROM 21, 0 TO 24, 79 NOGROW ;NOZOOM COLOR R+/Nedit=.t.WINDOW win4

@ 0,1 SAY'[Ctrl+T]-удалить запись, [Ctrl+N]-создать новую, [Ctrl+W]-

сохранить и выйти'

@ 1,30 SAY'[Ctrl+F]-поиск поля'

ACTIVATE WINDOW win3FOR org_num=org_num1 TITLE 'Командировки' LOCK 0 ;start_trp :H='Дата начала:', closed_trp :H='Дата окончания:', ;:H='Место назначения:'org_num WITH org_num1 FOR org_num=0WINDOW win4

@ 0,26 SAY'Нажмите [ESC] для выхода'

@ 1,28 SAY'[Ctrl+F]-поиск поля'WINDOW win3FOR org_num=org_num1 TITLE 'Командировки' NOAPPEND NOMODIFY;0 FIELDS start_trp :H='Дата начала:', closed_trp :H='Дата

окончания:', ;:H='Место назначения:'

ENDIFTOP=0FOR org_num=org_num1WHILE EOF()=.f.FOUND()=.t.=f+1aWINDOW win4WINDOW win3trial_num WITH f.PRGorg_num1,editeWINDOW win3 FROM 3, 5 TO 20, 75 NOGROW ;NOZOOM CLOSE COLOR SCHEME 10WINDOW win4 FROM 21, 0 TO 24, 79 NOGROW ;NOZOOM COLOR R+/Nedit=.t.WINDOW win4

@ 0,1 SAY'[Ctrl+T]-удалить запись, [Ctrl+N]-создать новую, [Ctrl+W]-

сохранить и выйти'

@ 1,30 SAY'[Ctrl+F]-поиск поля'

ACTIVATE WINDOW win3FOR org_num=org_num1 TITLE 'Наличие судимости' LOCK 0 ;date_verd :H='Дата вынесения приговора:', article :H='Статья:', ;:H='Срок:'org_num WITH org_num1 FOR org_num=0WINDOW win4

@ 0,26 SAY'Нажмите [ESC] для выхода'

@ 1,28 SAY'[Ctrl+F]-поиск поля'WINDOW win3FOR org_num=org_num1 TITLE 'Наличие судимости' ;NOMODIFY NODELETE LOCK 0 ;date_verd :H='Дата вынесения приговора:', article :H='Статья:', ;:H='Срок:'TOP=0FOR org_num=org_num1WHILE EOF()=.f.FOUND()=.t.=f+1aWINDOW win4WINDOW win3conv_num WITH f.PRGorg_num1,editcWINDOW win3 FROM 3, 0 TO 20, 79 NOGROW ;NOZOOM CLOSE COLOR SCHEME 10WINDOW win4 FROM 21, 0 TO 24, 79 NOGROW ;NOZOOM COLOR R+/Nedit=.t.WINDOW win4

@ 0,1 SAY'[Ctrl+T]-удалить запись, [Ctrl+N]-создать новую, [Ctrl+W]-

сохранить и выйти'

@ 1,30 SAY'[Ctrl+F]-поиск поля'

ACTIVATE WINDOW win3FOR org_num=org_num1 TITLE 'Образование (дополнительно)' LOCK 0 ;date_begin :H='Поступил:',date_end :H='Окончил:', ;

education :H='Образование:',name_educ :H='Название у/з:', ;:H='Диплом:',form_tr :H='Форма обучения:', ;:H='Квалификация:',special :H='Специальность:'

REPLACE org_num WITH org_num1 FOR org_num=0WINDOW win4

@ 0,26 SAY'Нажмите [ESC] для выхода'

@ 1,28 SAY'[Ctrl+F]-поиск поля'WINDOW win3FOR org_num=org_num1 TITLE 'Образование (дополнительно)' NOAPPENDNODELETE LOCK 0 FIELDS date_begin :H='Поступил:', ;_end :H='Окончил:', education :H='Образование:', ;_educ :H='Название у/з:',dipl :H='Диплом:', ;

form_tr :H='Форма обучения:',qualific :H='Квалификация:', ;

special :H='Специальность:'TOP=0FOR org_num=org_num1WHILE EOF()=.f.FOUND()=.t.=f+1aWINDOW win4WINDOW win3EDU_NUM WITH f.PRGorg_num1,editfWINDOW win3 FROM 3, 0 TO 20, 79 NOGROW ;NOZOOM CLOSE COLOR SCHEME 10WINDOW win4 FROM 21, 0 TO 24, 79 NOGROW ;NOZOOM COLOR R+/Nedit=.t.WINDOW win4

@ 0,1 SAY'[Ctrl+T]-удалить запись, [Ctrl+N]-создать новую, [Ctrl+W]-

сохранить и выйти'

@ 1,30 SAY'[Ctrl+F]-поиск поля'

ACTIVATE WINDOW win3FOR org_num=org_num1 TITLE 'Состав семьи' LOCK 0 ;relation :H='Степень родства:', names :H='Фамилия, инициалы:', ;

date_relat :H='Дата рождения:', expense :H='На иждивении:'

REPLACE org_num WITH org_num1 FOR org_num=0WINDOW win4

@ 0,26 SAY'Нажмите [ESC] для выхода'

@ 1,28 SAY'[Ctrl+F]-поиск поля'WINDOW win3FOR org_num=org_num1 TITLE 'Состав семьи' NOAPPEND NOMODIFY;0 FIELDS relation :H='Степень родства:', ;

names :H='Фамилия, инициалы:', date_relat :H='Дата рождения:', ;

expense :H='На иждивении:'TOP=0FOR org_num=org_num1WHILE EOF()=.f.FOUND()=.t.=f+1aWINDOW win4WINDOW win3famil_num WITH f.PRGorg_num1,edit11WINDOW win3 FROM 3, 0 TO 20, 79 NOGROW ;NOZOOM CLOSE COLOR SCHEME 10WINDOW win4 FROM 21, 0 TO 24, 79 NOGROW ;NOZOOM COLOR R+/Nedit=.t.WINDOW win4

@ 0,1 SAY'[Ctrl+T]-удалить запись, [Ctrl+N]-создать новую, [Ctrl+W]-

сохранить и выйти'

@ 1,30 SAY'[Ctrl+F]-поиск поля'

ACTIVATE WINDOW win3FOR org_num=org_num1 TITLE 'Отпуска' LOCK 0 ;kind_hol :H='Вид отпуска:', basis_hol :H='Основание:', ;

with_hol :H='За время с',on_hol :H='За время по:', ;_st_hol :H='Дата начала:', amount :H='Кол-во дней:', ;_en_hol :H='Дата окончания:'

REPLACE org_num WITH org_num1 FOR org_num=0WINDOW win4

@ 0,26 SAY'Нажмите [ESC] для выхода'

@ 1,28 SAY'[Ctrl+F]-поиск поля'WINDOW win3FOR org_num=org_num1 TITLE 'Отпуска' NOAPPEND NOMODIFY NODELETE0 ;kind_hol :H='Вид отпуска:', basis_hol :H='Основание:', ;

with_hol :H='За время с',on_hol :H='За время по:', d_st_hol :H='Дата

начала:', ;:H='Кол-во дней:',d_en_hol :H='Дата окончания:'

ENDIF

GO TOP=0FOR org_num=org_num1WHILE EOF()=.f.FOUND()=.t.=f+1aWINDOW win4WINDOW win3holid_num WITH f.PRGorg_num1,editdWINDOW win3 FROM 3, 13 TO 20, 67 NOGROW ;NOZOOM CLOSE COLOR SCHEME 10WINDOW win4 FROM 21, 0 TO 24, 79 NOGROW ;NOZOOM COLOR R+/Nedit=.t.WINDOW win4

@ 0,1 SAY'[Ctrl+T]-удалить запись, [Ctrl+N]-создать новую, [Ctrl+W]-

сохранить и выйти'

@ 1,30 SAY'[Ctrl+F]-поиск поля'

ACTIVATE WINDOW win3FOR org_num=org_num1 TITLE 'Владение иностранными языками' LOCK

;oth_lang :H='Язык:', level :H='Уровень владения:'org_num WITH org_num1 FOR org_num=0WINDOW win4

@ 0,26 SAY'Нажмите [ESC] для выхода'

@ 1,28 SAY'[Ctrl+F]-поиск поля'WINDOW win3

BROWSE FOR org_num=org_num1 TITLE 'Владение иностранными языками' ;

NOAPPEND NOMODIFY NODELETE LOCK 0 ;oth_lang :H='Язык:', level :H='Уровень владения:'TOP=0FOR org_num=org_num1WHILE EOF()=.f.FOUND()=.t.=f+1aWINDOW win4WINDOW win3LANG_NUM WITH f.PRGorg_num1,edithWINDOW win3 FROM 3, 0 TO 20, 79 NOGROW ;NOZOOM CLOSE COLOR SCHEME 10WINDOW win4 FROM 21, 0 TO 24, 79 NOGROW ;NOZOOM COLOR R+/Nedit=.t.WINDOW win4

@ 0,1 SAY'[Ctrl+T]-удалить запись, [Ctrl+N]-создать новую, [Ctrl+W]-

сохранить и выйти'

@ 1,30 SAY'[Ctrl+F]-поиск поля'

ACTIVATE WINDOW win3FOR org_num=org_num1 TITLE 'Назначения и перемещения' LOCK 0 ;date_mov :H='Дата:', reason_mov :H='Основание:', depart

:H='Отдел:', ;_mov :H='Должность:',method_mov :H='Режим работы:'

REPLACE org_num WITH org_num1 FOR org_num=0WINDOW win4

@ 0,26 SAY'Нажмите [ESC] для выхода'

@ 1,28 SAY'[Ctrl+F]-поиск поля'WINDOW win3FOR org_num=org_num1 TITLE 'Назначения и перемещения' NOAPPENDNODELETE LOCK 0 ;date_mov :H='Дата:', reason_mov :H='Основание:', depart

:H='Отдел:', ;_mov :H='Должность:',method_mov :H='Режим работы:'

ENDIFTOP=0FOR org_num=org_num1WHILE EOF()=.f.FOUND()=.t.=f+1aWINDOW win4WINDOW win3purpos_num WITH f.PRGorg_num1,editbFOR org_num=org_num1FOUND()=.f.BLANKorg_num WITH org_num1WINDOW win3 FROM 3, 1 TO 24, 78 NOGROW ;NOZOOM SHADOW CLOSE COLOR SCHEME 10 TITLE 'ПАСПОРТНЫЕ ДАННЫЕ'WINDOW win3

@ 1,5 SAY'Кем выдан:'

@ 2,5 SAY'Дата выдачи:'

@ 6,5 SAY'Индекс:'

@ 7,5 SAY'Область:'

@ 8,5 SAY'Район:'

@ 9,5 SAY'Город:'

@ 10,5 SAY'Населенный пункт:'

@ 11,5 SAY'Улица:'

@ 12,5 SAY'Дом:'

@ 13,5 SAY'Корпус:'

@ 14,5 SAY'Квартира:'

@ 4,2,16,73 BOX

@ 4,30 SAY ' Адрес прописки '

STORE 5 TO_given,date_distr,index_p,area_p,region_p,city_p,point_p,street_p,;_p,corps_p,flat_p,end

@ 1,20 GET exp_given SIZE 1,50 WHEN edit=.t. COLOR SCHEME 2

@ 2,20 GET date_distr SIZE 1,10 WHEN edit=.t. COLOR SCHEME 2

@ 6,30 GET index_p SIZE 1,6 WHEN edit=.t. COLOR SCHEME 2

@ 7,30 GET area_p SIZE 1,30 WHEN edit=.t. COLOR SCHEME 2

@ 8,30 GET region_p SIZE 1,30 WHEN edit=.t. COLOR SCHEME 2

@ 9,30 GET city_p SIZE 1,30 WHEN edit=.t. COLOR SCHEME 2

@ 10,30 GET point_p SIZE 1,30 WHEN edit=.t. COLOR SCHEME 2

@ 11,30 GET street_p SIZE 1,30 WHEN edit=.t. COLOR SCHEME 2

@ 12,30 GET house_p SIZE 1,10 WHEN edit=.t. COLOR SCHEME 2

@ 13,30 GET corps_p SIZE 1,10 WHEN edit=.t. COLOR SCHEME 2

@ 14,30 GET flat_p SIZE 1,10 WHEN edit=.t. COLOR SCHEME 2"* ВЫХОД" TO MPROMPTS

@ 18,34 GET end FUNCTION MPROMPTS SIZE 1,5 COLOR SCHEME 11CYCLEaWINDOW win3.PRGorg_num1,editiWINDOW win3 FROM 3, 10 TO 20, 69 NOGROW ;NOZOOM CLOSE COLOR SCHEME 10WINDOW win4 FROM 21, 0 TO 24, 79 NOGROW ;NOZOOM COLOR R+/Nedit=.t.WINDOW win4

@ 0,1 SAY'[Ctrl+T]-удалить запись, [Ctrl+N]-создать новую, [Ctrl+W]-

сохранить и выйти'

@ 1,30 SAY'[Ctrl+F]-поиск поля'

ACTIVATE WINDOW win3FOR org_num=org_num1 TITLE 'Квалификационный разряд' LOCK 0 ;date_qual :H='Дата:', reas_qual :H='Основание:', ;:H='Квалификационный разряд:'org_num WITH org_num1 FOR org_num=0WINDOW win4

@ 0,26 SAY'Нажмите [ESC] для выхода'

@ 1,28 SAY'[Ctrl+F]-поиск поля'WINDOW win3FOR org_num=org_num1 TITLE 'Квалификационный разряд' NOAPPENDNODELETE LOCK 0 ;date_qual :H='Дата:', reas_qual :H='Основание:', ;

qualificat :H='Квалификационный разряд:'

GO TOP=0FOR org_num=org_num1WHILE EOF()=.f.FOUND()=.t.=f+1aWINDOW win4WINDOW win3qual_num WITH f.PRGorg_num1,editgWINDOW win3 FROM 3, 0 TO 20, 79 NOGROW ;NOZOOM CLOSE COLOR SCHEME 10WINDOW win4 FROM 21, 0 TO 24, 79 NOGROW ;NOZOOM COLOR R+/Nedit=.t.WINDOW win4

@ 0,1 SAY'[Ctrl+T]-удалить запись, [Ctrl+N]-создать новую, [Ctrl+W]-

сохранить и выйти'

@ 1,30 SAY'[Ctrl+F]-поиск поля'

ACTIVATE WINDOW win3FOR org_num=org_num1 TITLE 'Трудовая книжка' LOCK 0 ;date_wrk :H='Дата пост:', date_dism :H='Дата увольн:', ;

name_wrk :H='Название учреждения:', post_wrk :H='Должность:', ;

reason_wrk :H='Причина:',basis_wrk :H='Основание:'

REPLACE org_num WITH org_num1 FOR org_num=0WINDOW win4

@ 0,26 SAY'Нажмите [ESC] для выхода'

@ 1,28 SAY'[Ctrl+F]-поиск поля'WINDOW win3FOR org_num=org_num1 TITLE 'Трудовая книжка' NOAPPEND NOMODIFY ;LOCK 0 FIELDS date_wrk :H='Дата пост:', ;

date_dism :H='Дата увольн:', name_wrk :H='Название учреждения:', ;_wrk :H='Должность:',reason_wrk :H='Причина:', ;

basis_wrk :H='Основание:'TOP=0FOR org_num=org_num1WHILE EOF()=.f.FOUND()=.t.=f+1aWINDOW win4WINDOW win3record_num WITH f.PRGa=alltrim(surname)+' '+alltrim(name)+' '+alltrim(patron)

_peject='after'PRINTER ONCONSOLE OFF

? space((80-len(n))/2),n"Печать" NOWAIT WINDOW

?cFILTER TO org_num=org_num1TOPn=1 TO EDU_NUM1

? ' Поступил:',date_begin,' Окончил:',date_end

? ' Название у/з: ',name_educ

? ' Образование: ',education

? ' Диплом: ',dipl

? ' Форма обучения:',form_tr

? ' Квалификация: ',qualific

? ' Специальность: ',special

? REPLICATE(' -',39)nFILTER TOa

? SPACE (25),'Владение иностран. языками:',LANG_NUM

LANG_NUM1=LANG_NUMd

SET FILTER TO org_num=org_num1TOPn=1 TO LANG_NUM1

? ' Язык:',oth_lang,' Уровень владения:',level

SKIPnFILTER TOa

? SPACE (25),'Наличие судимости:',conv_num_num1=conv_numeFILTER TO org_num=org_num1TOPn=1 TO conv_num1

? ' Дата вынесения приговора: ',date_verd

? ' Статья:',article,' Срок:',period

? REPLICATE(' -',39)nFILTER TOa

? SPACE (25),'Состав семьи:',famil_num_f1=famil_numfFILTER TO org_num=org_num1TOPn=1 TO struct_f1

? ' Дата рождения:',date_relat,' Фамилия, инициалы:',names

? ' Степень родства:',relation, ' На иждивении:',expense

? REPLICATE(' -',39)nFILTER TOa

? SPACE (12),'Паспортные данные:',passportbTOP=0FOR org_num=org_num1WHILE EOF()=.f.FOUND()=.t.=f+1FILTER TO org_num=org_num1TOPn=1 TO f

? ' Кем выдан: ',exp_given

? ' Дата выдачи:',date_distr

? SPACE (25),'Прописка:'

? ' Индекс: ',index_p

? ' Область: ',area_p

? ' Район: ',region_p

? ' Город: ',city_p

? ' Населенный пункт:',point_p

? ' Улица: ',street_p

? ' Дом: ',house_p

? ' Корпус: ',corps_p

? ' Квартира: ',flat_p

NEXT nFILTER TOa

? SPACE (25),'Трудовая книжка:',record_num_num1=record_numgFILTER TO org_num=org_num1TOPn=1 TO record_num1

? ' Дата постановки: ',date_wrk,' Дата увольнения:',date_dism

? ' Название учреждения:',name_wrk

? ' Должность: ',post_wrk

? ' Причина: ',reason_wrk

? ' Основание: ',basis_wrk

? REPLICATE(' -',39)nFILTER TOa

? SPACE (25),'Назначения и перемещения:',purpos_num

purpos_num1=purpos_numhFILTER TO org_num=org_num1TOPn=1 TO purpos_num1

? ' Дата: ',date_mov,' Основание:',reason_mov

? ' Отдел: ',depart

? ' Должность: ',post_mov

? ' Режим работы:',method_mov

? REPLICATE(' -',39)nFILTER TOa

? SPACE (25),'Квалификационный разряд:',qual_num

qual_num1=qual_numiFILTER TO org_num=org_num1TOPn=1 TO qual_num1

? ' Дата: ',date_qual,' Основание:',reas_qual

? ' Квалификация:',qualificat

? REPLICATE(' -',39)nFILTER TOa

? SPACE (25),'Командировки:',trial_num=trial_numjFILTER TO org_num=org_num1TOPn=1 TO trips1

? ' Дата начала: ',start_trp,' Дата окончания:',closed_trp

? ' Место назначения:',destinat

? REPLICATE(' -',39)nFILTER TOa

? SPACE (25),'Отпуска:',holid_num_num1=holid_num11FILTER TO org_num=org_num1TOPn=1 TO holid_num1

? ' Вид отпуска: ',kind_hol

? ' Основание: ',basis_hol

? ' За время с: ',with_hol,' За время по: ',on_hol

? ' Дата начала: ',d_st_hol,' Количество дней:',amount

? ' Дата окончания:',d_en_hol

? REPLICATE(' -',39)nFILTER TOaCLEARPRINTER OFFCONSOLE ON.PRGWINDOW win3 FROM 3, 11 TO 20, 69 NOGROW ;NOZOOM SHADOW CLOSE;'Выберите запись и нажмите <ESCAPE>' COLOR SCHEME 10WINDOW win3NOAPPEND NOMODIFY NODELETE LOCK 0 FIELDS org_num :H='Таб. N:', ;:H='Фамилия:', name :H='Имя:',patron :H='Отчество:'WINDOW win3.PRG"Индексирую таблицы" NOWAIT WINDOWaON org_num TO stuff.idxcON date_begin TO educat.idxdON oth_lang TO language.idxeON date_verd TO convict.idxfON date_relat TO family.idxgON date_wrk TO workcard.idxhON date_mov TO moving.idxiON date_qual TO qualific.idxjON start_trp TO bus_trip.idx11ON with_hol TO holiday.idxCLEAR.PRGWINDOW win3 FROM 7, 10 TO 13, 70 NOGROW ;NOZOOM CLOSE COLOR SCHEME 12

ACTIVATE WINDOW win3

@ 0,12 SAY'ЭТО действие уничтожит все данные'

@ 1,13 SAY'Вы уверены в его необходимости?'

STORE 2 TO no,yes"* НЕТ" TO MPROMPTS

@ 3,19 GET no FUNCTION MPROMPTS SIZE 1, 8"* ДА" TO MPROMPTS

@ 3,30 GET yes FUNCTION MPROMPTS SIZE 1, 8CYCLEWINDOW win3yes=2"Инициализация таблиц" NOWAIT WINDOWabcdefghij11CLEAR.PRGasearch.prg

_peject='after'PRINTER ONCONSOLE OFF"Печать" NOWAIT WINDOW=ALLTRIM(company)

? space((80-len(n))/2),n

? ''

? SPACE(28),'О Т Д Е Л К А Д Р О В'

? REPLICATE('-',79)

? SPACE(26),'Краткая справка о сотруднике'

? REPLICATE('-',79)=alltrim(surname)+' '+alltrim(name)+' '+alltrim(patron)

? space((80-len(n))/2),n

? ''=MONTH(birth_date)d=1='января'd=2='февраля'd=3='марта'd=4='апреля'd=5='мая'd=6='июня'd=7='июля'd=8='августа'd=9='сентября'd=10='октября'd=11='ноября'd=12='декабря'sex='Ж' OR sex='ж'

sx1='Родилась'='уроженка'='Окончила'='Родился'='уроженец'='Окончил'

ENDIF

? ' ',sx1,DAY(birth_date),n,YEAR(birth_date),'года ,'

? ' ',ALLTRIM(national),',',sx2,ALLTRIM(birthplace),','

? ' имеет',ALLTRIM(citizen),'гражданство .'

? ' ',sx3,ALLTRIM(NAME_EDU),'.'

? ' Семейное положение:',ALLTRIM(mar_status),'.'

? ' В настоящее время работает в должности: ',ALLTRIM(cur_post),','

? ' в подразделении:',ALLTRIM(subdivis),'.'

? ' Домашний адрес:',ALLTRIM(address),',',ALLTRIM(region),'район .'

? ' Домашний телефон:',telephone

? ''

? SPACE(60),DATE(),'г'aCLEARPRINTER OFFCONSOLE ON.PRGALL

QUIT


Не нашли материал для своей работы?
Поможем написать уникальную работу Без плагиата!