Материал: Разработка информационно-поисковой системы для формирования технологического оборудования для сборочно-монтажных работ

Внимание! Если размещение файла нарушает Ваши авторские права, то обязательно сообщите нам

Фирма Oracle придерживается принципа, что всеми важными функциями необходимо управлять из единого центра, поэтому предлагаемый модуль interMedia предоставляет в распоряжение пользователей самые передовые возможности для работы с мультимедийными объектами:

очень развитые средства для обработки аудио клипов;

неподвижных изображений;

видеофрагментов;

географических данных (с целым набором функций связанных с определением местонахождения входящих в состав модуля Locator ).

В Oracle8i реализуются лучшие на сегодняшний день средства для объектно-ориентированного конструирования баз данных, в том числе табличные структуры, допускающие наследование свойств и методов других табличных объектов БД, что позволят избежать ошибок при построении БД и облегчает их обслуживание.

Также необходимо отметить, что разработанная фирмой Oracle система оптимизации одновременного доступа (multiversioning concurrency) является одной из важнейших характеристик архитектуры Oracle (подобная функция есть лишь в СУБД InterBase компании InterBase компании Inprise). Данная функция позволяет исключить ситуацию, когда одному пользователю приходится ждать, пока другой завершит изменения в содержимое баз данных (т.е. в Oracle отсутствуют блокировки на чтение). Эта функция позволяет СУБД Oracle8i выполнять за секунду больше транзакций в расчете на одного пользователя, чем любая другая база данных. По уровню производительности при работе в WEB среде под LINUX Oracle занимает почетное второе место после СУБД MySQL, при этом значительно превосходя все другие СУБД по надежности и безопасности;

б) СУБД Microsoft SQL Server. Характеристики данной СУБД - это:

простота администрирования;

возможность подключения к Web;

быстродействие и функциональные возможности механизма сервера СУБД;

наличие средств удаленного доступа.

В комплект средств административного управления данной СУБД входит целый набор специальных мастеров и средств автоматической настройки параметров конфигурации. Также данная БД оснащена замечательными средствами тиражирования, позволяющими синхронизировать данные ПК с информацией БД и наоборот. Входящий в комплект поставки сервер OLAP дает возможность сохранять и анализировать все имеющиеся у пользователя данные. В принципе данная СУБД представляет собой современную полнофункциональную база данных, которая идеально подходит для малых и средних организаций. Необходимо заметить, что SQL Server уступает другим рассматриваемым СУБД по двум важным показателям: программируемость и средства работы. При разработке клиентских БД приложений на основе языков Java, HTML часто возникает проблема недостаточности программных средств SQL Server и пользоваться этой СУБД будет труднее, чем системами DB2, Informix, Oracle или Sybase. Общемировой тенденцией в XXI веке стал практически повсеместный переход на платформу LINUX, а SQL Server функционирует только в среде Windows. Поэтому использование SQL Server целесообразно, только если для доступа к содержимому БД используется исключительно стандарт ODBC, в противном случае лучше использовать другие СУБД;

в) СУБД IBM DB2 - результат почти 30-х опытно-конструкторских и исследовательских работ фирмы IBM. Последнюю на сегодня версию данной СУБД отличает один из наиболее продуманных наборов средств управления и оптимизации и механизм БД, допускающий наращивание от портативного ПК с Windows 95 до целого кластера больших ЭВМ S/390, работающих под управлением OS/390.

Пакет DB2 выпускается в двух редакциях: DB2 Workgroup и DB2 Enterprise Edition. В данной СУБД реализованы все известные по предшествующим версиям DB2 новаторские технологии механизма БД, такие, как распараллеливание обработки запроса, полный набор средств тиражирования, сводные таблицы запросов для повышения производительности БД, возможности объектно-ориентированного конструирования баз данных и средства языка Java. К этому надо добавить, что система DB2 оснащена полым набором мультимедиа-расширений, позволяющих сохранять текст, звук и видео- фрагменты, изображения и географические данные и манипулировать ими. Можно говорить, что по возможностям масштабирования разработанная специалистами IBM технология кластеризации баз данных не имеет аналогов. Эти расширения существенно облегчают процесс разработки приложений для Web, а так же программ, содержащих фотоизображения и объемные текстовые отчеты. Система DB2 вполне конкурентоспособна и в качестве платформы для разработки приложжений т.к существует средство Stored Procedure Builder - автоматически преобразовывающее оператор SQL в соответствующий класс Java и включающее его в структуру базы данных. В DB2 значительно улучшена функциональная совместимость с другими СУБД: пакет позволяет использовать разработанную Microsoft спецификацию OLE DB, новый стандарт доступа к базам данных. Средства административного управления СУБД DB2, которые в новой версии переписаны на Java и могут быть получены из Web, заслуживают самой высокой оценки.

Основными недостатками данной СУБД является относительная сложность администрирования и отсутствие (пока) реализаций под популярные серверные ОС, например LINUX.

В данной СУБД благодаря Index Smart-Guide возможно осуществлять настройку, формируя оптимальные индексы для заданного числа обращений, характеризующего типичную нагрузку на БД. DB2 - единственный пакет позволяющий генерировать сводные таблицы, что значительно эффективность работы СУБД в качестве хранилищ данных. Сводная таблица - это временная рабочая область, используемая базой данных для хранения ответов на часто поступающие запросы. Ну что ж, можно сказать, что оснащенная новыми функциональными возможностями, а также средствами распараллеливания и возможностями выбора практически любого типа соединения и индексов (кроме разве что растровых индексов), модель DB2 превращается в самую недорогую из высокопроизводительных систем. Средства административного управления этой СУБД вполне соответствуют уровню решаемых задач, кроме того, она предоставляет исключительно широкие возможности для работы с мультимедиа-данными и для программирования (чего явно недостает системе Microsoft SQL Server);

г) MySQL - свободная реляционная система управления базами данных. Разработку и поддержку MySQL осуществляет корпорация Oracle, получившая права на торговую марку вместе с поглощённой Sun Microsystems, которая ранее приобрела шведскую компанию MySQL AB. Продукт распространяется как под GNU General Public License, так и под собственной коммерческой лицензией. Помимо этого, разработчики создают функциональность по заказу лицензионных пользователей, именно благодаря такому заказу почти в самых ранних версиях появился механизм репликации.является решением для малых и средних приложений. Входит в состав серверов WAMP, AppServ, LAMP и в портативные сборки серверов Денвер, XAMPP. Обычно MySQL используется в качестве сервера, к которому обращаются локальные или удалённые клиенты, однако в дистрибутив входит библиотека внутреннего сервера, позволяющая включать MySQL в автономные программы.

Гибкость СУБД MySQL обеспечивается поддержкой большого количества типов таблиц: пользователи могут выбрать как таблицы типа MyISAM, поддерживающие полнотекстовый поиск, так и таблицы InnoDB, поддерживающие транзакции на уровне отдельных записей. Более того, СУБД MySQL поставляется со специальным типом таблиц EXAMPLE, демонстрирующим принципы создания новых типов таблиц. Благодаря открытой архитектуре и GPL-лицензированию, в СУБД MySQL постоянно появляются новые типы таблиц.

Максимальный размер таблиц в MySQL 3.22 до 4 ГБ, в последующих версиях максимальный размер до 8 млн ТБ;

д) Microsoft Access - это настольная система управления реляционными базами данных (СУБД), предназначенная для работы на автономном персональном компьютере (ПК) или локальной вычислительной сети под управлением семейства операционных систем Microsoft Windows (Windows 2000, Windows XP и Windows Server 2003).

СУБД Microsoft Access обладает мощными, удобными и гибкими средствами визуального проектирования объектов с помощью “Мастеров”, что позволяет пользователю при минимальной предварительной подготовке довольно быстро создать полноценную информационную систему на уровне таблиц, запросов, форм и отчетов.

К основным возможностям СУБД Microsoft Access можно отнести следующие:

проектирование базовых объектов - двумерные таблицы с полями разных типов данных;

создание связей между таблицами, с поддержкой целостности данных, каскадного обновления полей и каскадного удаления записей;

ввод, хранение, просмотр, сортировка, изменение и выборка данных из таблиц с использованием различных средств контроля информации, индексирования таблиц и аппарата алгебры логики;

создание, модификация и использование производных объектов (запросов, форм и отчетов).Access является реляционной СУБД с небольшим количеством пользователей (100 пользователей), с среднем уровнем БД (до 1 Гб), проста в проектировании, реализации и использовании БД, имеющая мощную систему управления в БД.

2. РАЗРАБОТКА СТРУКТУРЫ ИНФОРМАЦИОННО-ПОИСКОВОЙ СИСТЕМЫ ДЛЯ ФОРМИРОВАНИЯ ТЕХНОЛОГИЧЕСКОГО ОБОРУДОВАНИЯ ДЛЯ СБОРОЧНО-МОНТАЖНЫХ РАБОТ

Разработка структуры информационно-поисковой системы для формирования технологического оборудования для сборочно-монтажных работ сводится к решению задач проектирования баз данных.

Основные понятия баз данных:

сущность - любой конкретный или абстрактный объект в рассматриваемой предметной области. Сущности - базовые типы информации, которые хранятся в БД (студенты, клиенты, устройства и т.д.);

экземпляр сущности - это конкретный представитель данной сущности;

атрибут - свойство сущности в предметной области (например, для сущности устройства могут быть использованы следующие атрибуты: название, год изготовления, страна и т.д.);

связь - взаимосвязь между сущностями в предметной области. Типы связей, между сущностями:

а) «1 - 1» - определяет такой тип связи между сущностями А и В, когда каждому экземпляру сущности А соответствует один и только один экземпляр сущности В, и наоборот;

б) «1 - М» - определяет такой тип связи между сущностями А и В, когда одному экземпляру сущности А может соответствовать ноль, один или несколько экземпляров сущности В, однако каждому экземпляру сущности В соответствует только один экземпляр сущности А;

в) «М - М» - определяет такой тип связи между сущностями А и В, когда множеству экземпляров сущности А соответствует множество (больше одного) экземпляров сущности В, и наоборот.

Проектирование базы даннях для формирования технологического оборудования для сборочно-монтажных работ происходит в несколько этапов:

определение предметной области и цели проектируемой базы данных;

определение пользователей базы данных и их требование к информации;

определение задач, которые будет решать база данных;

построение инфологической модели;

построение даталогической модели;

построение физической модели;

организация базы данных и построение приложений.

Предметной областью базы данных является технологическое оборудование для сборочно-монтажных работ, цель - предоставление информации об оборудовании, для выбора в зависимости от типа производства и доминирующих критериев.

Пользователями являются менеджеры по закупкам оборудования, руководство предприятия.

Задачи, решаемые базой данных, предоставление информации об оборудовании, разделение доступа к данным.

2.1 Построение инфологической (концептуальной) модели базы данных технологического оборудования для сборочно-монтажных работ

Инфологическая (концептуальная) модель - описание предметной области на естественном языке, с применением математических формул (символов). При построении определяется сущности, атрибуты и связи между сущностями.

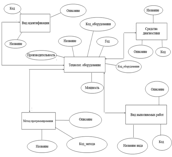
Инфологическая модель базы данных технологического оборудования для сборочно-монтажных работ представлена на рис. 2.1.

Рисунок 2.1 - Инфологическая модель базы данных технологического оборудования для сборочно-монтажных работ

2.2 Построение логической (даталогической) модели базы данных технологического оборудования для сборочно-монтажных работ

Логическое (даталогическое) проектирование - создание схемы базы данных на основе конкретной модели данных, например, реляционной модели данных. Для реляционной модели данных даталогическая модель - набор схем отношений, обычно с указанием первичных ключей, а также связей между отношениями, представляющих собой внешние ключи.

Логическая модель базы данных технологического оборудования для сборочно-монтажных работ представлена на рис. 2.2.

Рисунок 2.2 - Даталогическая модель базы данных технологического оборудования для сборочно-монтажных работ

Описание связей между сущностями инфологической модели базы данных технологического оборудования для сборочно-монтажных работ представлены в табл. 2.1.

Таблица 2.1 - Описание связей между сущностями инфологической модели

Сущности

Связь

Описание

«Технологическое оборудование» - «Вид идентификации»

М - 1

Множеству экземпляров сущности «Технологическое оборудование» соответствует один экземпляр сущности «Вид идентификации»

«Средства диагностики» - «Технологическое оборудование»

М - 1

Множеству экземпляров сущности «Технологическое оборудование» соответствует один экземпляр сущности «Средства диагностики»

«Технологическое оборудование» - «Метод программирования»

М - 1

Множеству экземпляров сущности «Технологическое оборудование» соответствует один экземпляр сущности «Метод программирования»

«Технологическое оборудование» - «Вид выполняемых работ»

М - 1

Множеству экземпляров сущности «Технологическое оборудование» соответствует один экземпляр сущности «Вид выполняемых работ»

2.3 Разработка физической модели базы данных технологического оборудования для сборочно-монтажных работ

Физические модели баз данных определяют способы размещения данных в среде хранения и способы доступа к этим данным, которые поддерживаются на физическом уровне.

В табл. 2.2 - 2.6 приводится описание и типы полей таблиц базы данных.

Таблица 2.2 - Поля таблицы «Виды выполняемых работ» базы данных технологического оборудования для сборочно-монтажных работ

Название поля

Значение

Тип поля

Описание

Id_вида_вып_ра-бот

Long Int (счетчик)

Первичный ключ

Код (порядковый номер) в записях БД, вида выполняемых работ

Название_вида_ вып_работ

Char


Название вида выполняемых работ

Описание_вида_ вып_работ

Char


Описание вида выполняемых работ


Таблица 2.3 - Поля таблицы «Вид идентификации» базы данных технологического оборудования для сборочно-монтажных работ