Материал: Разработка индикатора уровня с устройством аварийного управления

Внимание! Если размещение файла нарушает Ваши авторские права, то обязательно сообщите нам

Разработка индикатора уровня с устройством аварийного управления

Содержание

Аннотация

Введение

Формализация постановки и решения задачи разработки проектируемого устройства

Технические характеристики

Расчет и метрологическое обоснование параметров

Структурная схема, описание

Описание принципиальной схемы

Выводы

Литература

Приложение

Аннотация

Разработано устройство индикации уровня с аварийным управлением, разработана электрическая(принципиальная) схема, чертеж А4, подготовлен образец печатной платы А4, сделан чертеж корпуса на А4.Формализация постановки задачи сделана на двух страницах. Разработана и описана структурная схема на одной странице. Представлено описание принципиальной схемы на одной странице, сделан перечень элементов на четырех страницах. Рассмотрены основные принципы измерения и аварийного управления уровнем. Произведены расчет и обоснование метрологических параметров.

Введение

В курсовой работе требуется разработать прибор для индикации уровня и автоматического аварийного управления. Данная тема достаточно актуальна на производстве и в быту. После проведенного мною анализа был сделан вывод, что в продаже уже имеется большое количество предложении, но цены на них достаточно высокие. К примеру- покупка емкостного датчика с индикатором обойдется примерно в 15-20 тысяч рублей, что является весьма весомой суммой для заказчика. В связи с этим был сделан вывод о разработке простого и достаточно недорого индикатора уровня, который легко можно было бы использовать и в быту.

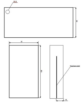
Конструкция устройства сделана из пластика. На корпусе присутствуют места для крепления изделия к стене. На лицевой стороне (выполненной из орг стекла) установлены светодиоды (Зеленого, желтого, оранжевого и красного цветов) и динамик сигнализирующий о поднятии уровня в емкости. Так же присутствуют штекеры для подключения насоса откачки воды. Устанавливается мое устройство в закрытых помещениях, не в агрессивных условиях. Корпус соответствует стандарту защиты IP54 (Пылезащищенное, защита от брызг , падающих в любом направлении)

Формализация постановка и решение задачи разработки проектируемого устройства

Для ведения технологических и бытовых процессов, большое значение имеет контроль за уровнем жидкости в производственных аппаратах и в бытовых резервуарах. Кроме того, зная площадь любой поверхности , по величине уровня можно определить количества вещества в ней.

Для измерения уровня жидкости применяют поплавковые, гидростатические, ёмкостные, оптические, термоэлектрические, кондуктометрические (зависящие от электропроводности среды погружения). Датчики последнего типа широко используется в любительских разработках ввиду простоты конструкции.

Для разработки устройства был выбран самый дешевый и простой способ, этот способ кондуктометрический. Так как он является простым и наиболее удобным для поставленных целей. Эти уровнемеры обеспечивают измерения текущего уровня и сигнализацию четырех перестраиваемых предельных уровней воды, молока, пива, щелочи, кислот, нефти, а так же других жидких и сыпучих средств. Работа таких уровнемеров основана на различии диэлектрической проницаемости жидкости.

Принцип их работы. В резервуар с жидкостью помещается один или несколько электродов, закреплённых на разной высоте. Если между электродами нет жидкости, то сопротивление между контактами очень велико. По мере заполнения резервуара, контакты электродов погружаются в жидкость, сопротивление резко уменьшается, что собственно фиксируется измерительными приборами.

Технические характеристики

Основные технические характеристики приведены в таблице

Позиция

Наименование

Примечание

Количество

R13

220кОМ

Подстрочные резистор

1

R5-R8

1кОм

Красный, черный, коричневый

4

R1-R3

300 кОМ

Коричневый, черный, оранжевый, серебристый

3

R9-R12

10кОМ



VD1

LED 5мм

зеленый

1

VD2

LED 5мм

желтый

1

VD3

LED 5мм

Красный

1

Динамик

0,5W


1


КТ315Б


3

Диапазон рабочих температур

ОС

От минус 15 до +55


Степень защиты корпуса от пыли и влаги


IP66


Конденсаторы

Vc7854


5

 

ATmega8

Vderq21

32кб

1


Разработанный прибор предназначен для индикации уровня жидкости. Принцип действия- кондуктометрический. В резервуар с жидкостью помещается 5 заизолированных проводов уровня с металлическим кончиком на конце, длина заизолированных проводов выбирается для каждого резервуара отдельно, согласно емкости резервуара, и уровню измеряемой жидкости. В качестве датчика удобно использовать две пластины из одностороннего фольгированого стеклотекстолита, размером 10 х 50 мм. Пластины соединяют между собой на расстоянии 3 - 5 мм через изолирующие втулки так, чтобы фольгированные поверхности были обращены друг к другу и не замыкались между собой. Когда в резервуаре с жидкостью отсутствует вода то транзистор закрыт и соответственно все светодиоды и динамик находятся в выключенном положений, но как только вода начинает заполнять стенки сосуда, и достигать концов датчиков, светодиоды разного уровня загораются по порядку , а когда вода достигает предельного уровня, звуковой индикатор издает сигнал.

Для устройства не требуется высокой точности, поэтому этот метод измерении подходит для реализации задачи

Диапазон измерении уровня жидкости- от 25см и выше

Диапазон работы от +1 до +42

Число точек контроля 4

Число точек аварийного контроля 1

Расстояние между точками контроля:

Минимальное в пределах габаритных размеров поплавка

Максимальное в пределах диапазона измерения

Структурная схема, описание

Устройство измерения уровня

Датчик(заизолированные Провода с металлическим кончиком)


 Преобразователь изменения напряжения


 Светодиоды(сигнализаторы уровня)


Геркон В.У


Исполнительный механизм


Аварийная система управления уровнем

Принцип действия.

Прибор имеет две независимые части. Первая, отвечает за индикацию уровня в емкости, вторая за аварийное управление этим уровнем. Таким образом, погрешность измерений не влияет на аварийное срабатывание исполнительных механизмов

Для измерения уровня используется датчик, изготовленный из проводов с металлическим наконечником. При изменении уровня загораются разного рода светодиоды зеленый(когда уровень воды минимальный, желтый бак на половину заполнен, красный, когда бак полон, при максимальном наполнении бака срабатывает и звуковой сигнал сигнализирующий о том что бак полностью наполнен.

Для защиты от переполнения у нас стоит микроконтроллер ATmega8, который подает сигнал на насос, тот в свою очередь регулирует уровень жидкости между и максимальной и минимальной величиной, таким образом наш бак защищен от перезаполнения и переливания.Так же у нас имеется звуковой индикатор который подает громки звуковой сигнал при включения насоса, т.е в случае включения насоса пользователь данного прибора может услышать что насос включен, и контролировать процесс откачки воды.


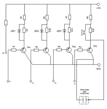
Описание принципиальной схемы

индикатор прибор схема

Описание работы измерителя.

Подстрочный резистор R13 позволяет установить необходимую чувствительность датчика. Резистор R5-R8 снижают вероятность ложного срабатывания . Диоды VD-1; VD-2;VD-3;VD-4 срабатывают при открытом транзисторе и показывают уровень воды в емкости, все это устройство соединено с ATmega 8, которая собственно и отвечает за управление насосом, ATmega 8 питается от отдельного источника питания и начинает свою работу только в том случае когда индикаторы уровня открывает оптопару, в свою очередь ATmega8 подает сигнал на насос, звуковой динамик, который сигнализирует нам о том что включено аварийное управление уровнем жидкости.

Вывод

Данный прибор обеспечивает максимальную функциональность при минимальных затратах. Удобство в использовании, простота конструкции обеспечивают высокую надежность и эффективность. Низкое потребление- экономия средств, так же немаловажный плюс. Так же это устройство подойдет для инвалидов или слабовидящих людей, в том случае когда им необходимо контролировать уровень жидкости в резервуаре , так можно использовать для дачи, в качестве заполнения поливочной станции.

Список литературы

Зи С. Физика полупроводниковых приборов. Кн.1, М.: Мир, 1984.

Велшек Я. Измерение низких температур электрическими методами. М.: Энергия, 1980.

К.Бой.Цифровая электроника.2007М

Николаенко.Самоучитель по радиоэлектронике.2006

Соклоф. Аналоговые электронные схемы.1988.580сtemperature sensors.- Electron.Appl.News, 1982, v.19, №2.

Raabe G. Silizium temperatur sensoren von -50 °C his 350 °C - NTG - Faahber, 1982, №79.

Приложение


Не нашли материал для своей работы?
Поможем написать уникальную работу Без плагиата!