Материал: Разработка автоматизированной системы управления выпарного аппарата электрощёлоков

Внимание! Если размещение файла нарушает Ваши авторские права, то обязательно сообщите нам

3.2.4 Средства измерения давления

Датчики давления, как устройство для определения и измерения давления, применяют в энергетической, пищевой, химической, а также машиностроительной областях. Среди активно развивающего вида датчиков давления, можно отметить миниатюрные приборы, которые нашли применение в автомобильной промышленности, и повсеместно используются для измерения в покрышках, трубопроводах, циркуляции выхлопных газов, а также жидкостей в гидравлических системах.

Из множества возможных характеристик и классификаций датчиков давления, выделяется основная группа - это классификация по типу давления.

К данной группе относятся следующие виды:

-       датчики абсолютного давления. Основная область использования - химическая, пищевая и фармацевтика. Начальное значение - вакуум, или нулевое значение. Основная функция - преобразование давления в электрический сигнал.

-       датчики относительного давления. Данный вид имеет наибольшее распространение. Отсчет производится от значений атмосферного давления. Основная область использования - системы водоснабжения и трубопроводы.

-       датчики дифференциального давления. Измерения производятся по разнице значений давлений, поступающих в прибор их двух выходов, встроенных в датчик. Этот вид датчика давления используется для определения уровня и расхода жидкости, а также загрязнений фильтров газа или жидкости. Отдельно можно обозначить также подвид - датчик дифференциального давления - манометрический. В данном виде давление определяется на основе эталонного значения. К примеру, кровяное давление человека, измеряется исходя из атмосферного давления.

-       вакуумметр абсолютного давления и вакуумметр относительного давления (давление разряжения)- измеряют соответственно абсолютное давление газа или разность давлений (как правило, разность между давлением в измеряемой системе и атмосферным давлением). Вакуумметры предназначены для показания общего, полного давления, которое равняется сумме парциальных давлений газов. Для измерения парциального давления газа, т.е. давления конкретного газа, входящего в какой-то технологический газ (смесь газов), как правило, используют масс-спектрометрические методы измерения.

Для данной системы управления требуются приборы, измеряющие давление в системах выпарного аппарата, для выполнения следующих задач: 1) отслеживание давления нагревающего пара в диапазоне (0,1-0,3) ±0,015 МПа (контур 5); 2) контроль давления-разряжения в котле выпарного аппарата на уровне 0,085 Мпа (контур 4).

Согласно данным требованиям для решения задачи 1 подходит интеллектуальные датчики давления Метран-150TA2 (рисунок 5).

Рисунок 6 - Интеллектуальный датчик давления Метран-150ТА2

Интеллектуальные датчики давления серии Метран-150 являются более совершенной модификацией датчиков давления Метран-100 (модификаций ДИ ДА ДВ ДИВ ДД ДГ) и предназначены для измерения и непрерывного преобразования в унифицированный аналоговый токовый сигнал и/или цифровой сигнал в стандарте протокола НАРТ, или цифровой сигнал на базе интерфейса RS-485.

Управление параметрами датчика давления Метран-150 осуществляется:

-       посредством клавиатуры или ЖКИ;

-       с помощью НАРТ-коммуникатора;

-       с компьютера посредством программы HART/Master;

-       с помощью HART/модема и компьютера или программных средств АСУТП.

Датчики Метран-150 имеют улучшенный, по сравнению с Метран-100, дизайн и более компактную конструкцию, обладают поворотным электронным блоком и ЖКИ. Датчики Метран-150 изготовляются в соответствии с самыми высокими требованиями к контрольно-измерительным приборам. Метран-150 сохраняют работоспособность при кратковременном повышении токов или напряжений сверх установленных величин - имеют высокую перегрузочную способность, обладают защитой от переходных процессов. Отдельная внешняя кнопка установки "нуля" и диапазона. Непрерывная самодиагностика датчика дает необходимый уровень надежности и защищенности технического процесса. [15]

Технические характеристики и параметры данного прибора приведены в таблице 3.5.

Таблица 3.5 - Технические характеристики и параметры Метран-150ТА2

Характеристики

Значения

Диапазоны измеряемых давлений датчика давления:


- минимальный, кПа

0-0,025

 - максимальный, МПа

0-68

напряжение питания

24В постоянного тока

аналоговый выход

4-20 mA/НART, 0-5 mА


Согласно данным требованиям для решения задачи 2 подходит интеллектуальные датчики давления Метран-75G1 (рисунок 7).

Рисунок 7 - интеллектуальный датчик давления Метран-75G

Интеллектуальные преобразователи (датчики) давления Метран-75G отличаются компактной конструкцией и малой массой, имеют функцию непрерывной самодиагностики.

Управление параметрами датчика Метран-75 может осуществляться как с помощью HART-коммуникатора, так и удаленно с помощью программных средств АСУ ТП или с помощью AMS.

Приборы серии Metran-75 работают со вторичной регистрирующей и показывающей аппаратурой, регуляторами и другими устройствами автоматики, воспринимающими стандартный токовый сигнал 4-20мА и(или) цифровой сигнал в стандарте протокола HART. [16]

Технические характеристики и параметры данного прибора приведены в таблице 3.5.

Таблица 3.5 - Технические характеристики и параметры уровнемер УЛМ-11

Характеристики

Значения

Диапазоны измеряемых давлений датчика давления:


- минимальный, кПа

0-0,06

 - максимальный, МПа

0-100

напряжение питания

24В постоянного тока

аналоговый выход

4-20 A/НART, 0-5 mА


3.3 Выбор вспомогательного оборудования

Для преобразования аналоговых сигналов датчиков температуры, расхода, уровня и концентрации в сигнал для передачи по сети RS-485 необходимо выбрать модуль ввода-вывода. Выбираем модуль ввода аналоговых сигналов ОВЕН МВ110-8А[17]. Прибор предназначен для измерения аналоговых сигналов встроенными аналоговыми входами, преобразования измеренных величин в значение физической величины и последующей передачи этого значения по сети RS-485. Данный прибор был выбран, из-за упрощения передачи данных с датчиков на ПЛК, а также из-за небольшой стоимости данного модуля, что впоследствии неизбежно повлияет на себестоимость системы управления. Внешний вид модуль ввода аналоговых сигналов ОВЕН МВ110-8А приведён на рисунке 8.

Рисунок 8 - Модуль ввода аналоговых сигналов ОВЕН МВ110-8А

Прибор работает в сети RS-485 по протоколам ОВЕН, ModBus-RTU, ModBus-ASCII, DCON. Тип протокола определяется прибором автоматически. Технические характеристики прибора ОВЕН МВ110-8А приведены в таблице 3.6.

Таблица 3.6 - Технические характеристики прибора ОВЕН МВ110-8А

Наименование

Значение

Напряжение питания

от 90 до 264 В переменного тока (номинальное напряжение 220 В) частотой от 47 до 63 Гц или от 20 до 375 В постоянного тока (номинальное напряжение 24 В)

Потребляемая мощность, ВА, не более

6

Количество аналоговых входов

8

Интерфейс связи с компьютером

RS-485

Максимальная скорость обмена по интерфейсу RS-485, бит/сек

115200

Протокол связи, используемый для передачи информации

ОВЕН, ModBus-RTU, ModBu-ASCII, DCON

Степень защиты корпуса

IP20 со стороны передней панели,

Габаритные размеры прибора, мм, не более

63х110х73


Для питания датчиков необходим блок питания. При выборе нужно учесть входное и выходное напряжение равные ~220 В и 24 В соответственно, количество каналов 7, так как датчики для измерения концентрации имеют напряжение питания 220 В. Данным критериям соответствует блок питания Карат-22. Он осуществляет преобразование напряжения 220 В переменного тока в стабилизированное напряжение постоянного тока 24 В для питания датчиков. Внешний вид блока питания Каре-22 приведён на рисунке 9.

Рисунок 9 - Блок питания Каре-22

Технические характеристики[18]:

-    количество каналов - 8;

-       каналы гальванически развязаны;

-       защита от короткого замыкания и перегрузок по каждому каналу;

-       светодиодная индикация включения по каждому каналу;

-       выходное напряжение - 24 В;

-       класс стабилизации - 0.2;

-       ток нагрузки Технические характеристики прибора ОВЕН МВ110-8А и - 50 мА;

-       ток срабатывания защиты от перегрузки - не более 90 мА;

-       ток короткого замыкания - не более 23 мА;

-       питание - 220 В (50±1) Гц;

-       потребляемая мощность - 60 ВА;

-       масса - не более 3.5 кг;

-       варианты монтажа: щитовой, навесной, крепление к горизонтальной поверхности, крепление непосредственно на трубопроводе.

3.4 Выбор управляющего оборудования

В системе по автоматизированному управлению реактором с мешалкой для производства экзотермической реакции с последующим теплообменном имеется 9 датчиков с аналоговым сигналом. Все датчики имеют унифицированный аналоговый выходной сигнал 4…20 мА / HART.

Критерии выбора средства автоматизации:

-       точное назначение (работа с данными, аварийная блокировка и защита, управление инженерными системами, терморегулирование и т.п.);

-       способы фиксирования и хранения данных;

-       интерфейс, применяемый язык программирования, требования, сопряженные с характеристиками панели оператора;

-       необходимость в функциях самодиагностики;

-       необходимая скорость передачи информации, предполагаемые каналы связи, количество аналоговых и цифровых входов и выходов и пр.

Для данного объекта был выбран контроллер ОВЕН ПЛК 154 [19] имеет возможность использовать две среды (такие как CoDeSys и ISagraf) программирования для создания проектов. Технические характеристики контроллера ОВЕН ПЛК 154 приведены в таблице 3.7. Внешний вид ОВЕН ПЛК 154 приведён на рисунке 10.

Рисунок 10 - Программируемый логический контроллер ОВЕН ПЛК 154

Таблица 3.7 - Технические характеристики контроллера ОВЕН ПЛК 154

Наименование

Значение

Интерфейсы

Ethernet 100 Base-T, RS-232, RS-485,USB 2.0

Протоколы

ОВЕН, ModBus-RTU, ModBus-ASCII, DCON, ModBus-TCP, GateWay

Среда программирования

CoDeSys 2.3.8.1 (и старше)

Скорость обмена по интерфейсам RS

От 4800 до 115200 bps

Количество дискретных входов

8

Максимальная частота сигнала, подаваемого на дискретный вход

10 кГц при применении аппаратного счетчика и обработчика энкодера

Конструктивное исполнение

Унифицированный корпус для крепления на DIN-рейку (ширина 35 мм), длина 105 мм (6U), шаг клемм 7,5 мм

Степень защиты корпуса

IP20

Напряжение питания: ПЛК154-24, ПЛК 154-220

18...29 В постоянного тока (номинальное напряжение 24 В) 90...264 В переменного тока (номинальное напряжение 220 В) частотой 47...63 Гц;

Потребляемая мощность, не более ПЛК154-24, ПЛК154-220

 6 Вт 10 Вт

Индикация передней панели

1 индикатор питания, 8 индикаторов входов, 12 ндикаторов выходов


3.5 Выбор исполнительных механизмов системы управления

.5.1 Выбор запорной арматуры

Исполнительные устройства предназначены для преобразования управляющих (командных) сигналов в регулирующие воздействия на объект управления. Практически все виды воздействий сводятся к механическому, т.е. к изменению величины перемещения, усилия к скорости возвратно-поступательного или вращательного движения. Исполнительные механизмы являются последним звеном цепи автоматического регулирования и в общем случае состоят из блоков усиления, исполнительного механизма, регулирующего и дополнительных (обратной связи, сигнализации конечных положений и т.п.) органов.

Для данной системы будут использованы задвижки клиновые стальные фланцевые с электроприводом 30С941НЖ от компании «ЮБС-АРМ» [20].

Внешний вид задвижки 30С941НЖ приведён на рисунке 11, а её характеристики приведены в таблице 3.8.

Рисунок 11 - Задвижка клиновая стальная фланцевая 30С941НЖ

Таблица 3.8 - Технические характеристики задвижки 30С941НЖ

Наименование

Значение

Рабочая среда

вода, пар, жидкие и газообразные вещества, нефтепродукты

Температура рабочей среды

от -40 до +425 оС

Материал корпуса

Сталь

Присоединение

Фланцевое

Управление

Электропривод

Давление

Ру-16 кг-см2

Диаметр трубопровода

50 м


3.5.2 Выбор электропривода для запорного устройства

Электропривод - тип электромеханического устройства, разработанный для мониторинга и управления запорной и регулирующей арматурой. Данные устройства предназначены для механизации и автоматизации процесса управления задействованной арматуры, что позволяет ускорить и упростить стандартные операции, выполняемые во время эксплуатации на магистральных сетях, обеспечивая дистанционное управление. Так же получать в режиме онлайн полный перечень данных, которые помогают быстро реагировать при вероятности возникновения аварийных случаев. Электроприводы используются на сетях трубопроводов общего назначения и во взрывоопасных зонах IIВ по ГОСТ Р 51330.0-99, в помещениях и под навесом на открытом воздухе в соответствии с ПУЭ.

Для задвижек данной системы выбран многооборотный взрывозащищенный электропривод ГЗ-ВА.100 [21] компании «ЮБС-АРМ», имеющий 1ЕхdIIBТ4 маркировку взрывозащиты, относящуюся к типам ГЗ-ВА, с двухсторонней муфтой ограничения крутящего момента, используется для управления запорной трубопроводной арматурой в нефтяной, химической, энергетической, газовой сферах промышленности. Внешний вид ГЗ-ВА.100 приведён на рисунке 12.

Рисунок 12 - Электропривод ГЗ-ВА.100

Электроприводы рассчитаны для работы в повторно-кратковременном режиме S2 по ГОСТ 183-74 с продолжительностью включения 15 мин., с частотой включений - до 60 раз в час, для работы в режиме автоматического регулирования - до 600 включений в час (в режиме S4 по ГОСТ 183-74).

Питание электродвигателей осуществляется от трехфазной сети переменного тока, напряжением 380 В и частотой 50 Гц.

Электроприводы позволяют осуществлять:

-    закрытие и открытие затвора арматуры с диспетчерского пульта управления;

-       ручное управление затвором арматуры с помощью маховика ручного дублера при отсутствии электропитания;

-       остановку затвора арматуры в любом промежуточном положении нажатием кнопки «Стоп» с диспетчерского пульта управления;

-       автоматическое отключение электродвигателя двухсторонней муфтой ограничения крутящего момента при достижении заданного крутящего момента на выходном валу в положениях ЗАКРЫТО, ОТКРЫТО или при аварийной остановке подвижных частей в процессе хода на закрытие или открытие;

-       сигнализацию на диспетчерском пульте управления крайних положений затвора арматуры и при срабатывании двухсторонней муфты ограничения крутящего момента;

-       автоматическое отключение электродвигателя конечными микровыключателями электропривода при достижении затвором арматуры крайних положений;

-       указание положения затвора арматуры на шкале местного индикатора.

-       дистанционное указание степени открытия затвора арматуры на пульте управления;

-       автоматическое переключение электропривода из положения ручного управления на управление электродвигателем;

-       возможность регулировки крутящего момента в пределах от 60 до 100 % от максимального значения.

4. Составление функциональной схемы автоматизации установки

На схеме (Приложение А) изображен выпарной аппарат щёлоков. Для данного технологического объекта были задействованы следующие приборы:

.        для измерения температуры щёлоков в котле аппарата (контур 2) использовался термопреобразователь ТП Метран-2000;

.        для регулирования поступления оборотной воды в конденсаторе в конденсаторе (контур 3) использовался термопреобразователь ТСМУ Метран-274;

.        для регулирования уровня щёлоков в котле аппарата (контур 1) использовался радарный уровнемер УЛМ-11;

.        для измерения щёлочности конденсатора (контур 6) использовался pH-метр pH-4110;

.        для измерения давления пара (контур 5) использовался интеллектуальный датчик давления Метран-150ТА2;

.        для измерения давления давления-разряжения в котле выпарного аппарата (контур4) использовался датчик давления-разряжения Метран-75G.

Контуры с 7 по 9 отвечают за управление исполнительными механизмами, электроприводами ГЗ-ВА 100 для запорного устройства.

5. Составление принципиальной электрической схемы питания оборудования системы

Для того чтобы правильно подобрать кабель и аппарат защиты (автоматический выключатель) необходимо рассчитать некоторые параметры сети. Номинальный ток расцепителя автомата определяют по расчетному выражению:

 (5.1)

где k = 1,15÷1,25 - расчетный коэффициент, учитывающий отличие условий охлаждения выключателя от нормальных, возникающие вследствие установки его в распределительном шкафу, а также неточность расчета тока нагрузки [Коновалова].

Ток нагрузки, протекающий по защищаемой линии, определяется по выражению:

 5.2)

где Pном - номинальная мощность приводного электродвигателя; Uном - номинальное (линейное) напряжение электрической сети, 380 В; cosφ - номинальный коэффициент мощности приводного электродвигателя.

 

При выборе кабеля должно соблюдаться условие:

доп≥Iз*Kз 5.3)

где    Кз - коэффициент защиты (≈1); Iз - ток защиты, А.

Ток защиты рассчитывается по формуле:

з=Iнагр1

Следовательно:

доп≥Iнагр*1

По полученным данным (Iнагр =8.82 А) находим допустимый ток в таблице допустимых токов для проводов и шнуров с резиновой и поливинилхлоридной изоляцией с медными жилами из ПУЭ [22]. Выбираем ближайшее значение, большее чем Iнагр, Iдоп=17А.

А≥8.82 А.

Условия выполнеется, сечение токопроводящей жилы - 1 мм2, что является минимальным допустимым значением сечения медной жилы. Из расчета следует, что кабель состоит из четырех медных жил - ПВ-4х1.

Для защиты от перегрузок и короткого замыкания нам необходим аппарат защиты (автоматический выключатель), который должен соответствовать следующим требованиям:

)        число полюсов - 3;

)        вид расцепителя - комбинированный (для защиты от КЗ - электро-магнитный расцепитель, а от перегрузок - тепловой расцепитель).

Данным критериям соответствует автоматический выключатель «ВА 04-36» фирмы «КЭАЗ» [23]. «КЭАЗ» создал свой испытательный центр. Это - один из двух серьезных, реальных испытательных центров по НВА в России и СНГ с оборудованием общей стоимостью более 1 млн евро. Все изделия КЭАЗ проходят исследовательские, предварительные, сертификационные и периодические испытания в этом центре, что должно подтверждается договорами и протоколами в сертификатах. Фирма имеет долгую историю и широкий круг партнёров.

Для выбора серии автомата, требуется выполнение условия и расчет:

Iном≥Iнагр*k 5.4)

Где Iнагр - ток нагрузки, А; k - поправочный коэффициент (равен 1,25).

Iном≥11,025 А. 5.5)

Выбираем серию автомата так, чтобы выполнялось условие (5.4). У автоматического выключателя «ВА 04-36 36 16А» по техническим характеристикам номинальный ток равен 16А.

А ≥ 11,025 А.

Также должно выполняться условие:

Iотс > Iпуск , (5.6)

Iпуск=Iном×λ, (5.7)

Iотс=Iном×k (5.8)

где λ  -        кратность пускового тока двигателя (равна 7);

k  - кратность автомата (выбирается из паспорта автомата).

Подставляем данные в формулы (5.6)-(5.8):

А ×10 > 11,025А × 7;

160 А > 77,175 А.

Условие проверки выбора автомата сходится: ток отсечки больше пускового тока.

Теперь проверим согласованность автомата и кабеля между собой:

Iдоп КЛ ≥ Iз ×kз, 5.9)

А ≥ 16А.

Таким образом, все условия выполняются - кабель и автомат выбраны правильно.

Рисунок 13 - Автоматический выключатель ВА 04-36 36 16А

Технические характеристики «ВА 04-36 36 16А» [23]:

-    номинальный ток - 13 А;

-       номинальная отключающая способность - 4500 А;

-       характеристики срабатывания электромагнитного расцепителя - В, С, D;

-       число полюсов - 3;

-       степень защиты выключателя - IP 20;

-       электрическая износостойкость, циклов В-О - не менее 6000;

-       механическая износостойкость, циклов В-О - не менее 20000;

-       максимальное сечение присоединяемых проводов - 25 мм2;

-       диапазон рабочих температур: -60 ÷ +50 оС.

6. Расчет точности каналов измерения

Расчетным показателем надежности для создаваемой системы является вероятность безотказной работы - вероятность того, что в пределах заданной наработки на отказ (в заданном интервале времени t) отказ объекта не возникнет. Эта характеристика связана с функцией распределения времени безотказной работы следующим соотношением:

P(t) = 1-Q(t), 6.1)

где    Р(t) - вероятность безотказной работы объекта; Q(t) - функция распределения времени безотказной работы, которая представляет собой вероятность появления отказа в течение времени t. Для определения величины Р(t) используется интенсивность отказов - условная плотность вероятности возникновения отказа объекта, определяемая при условии, что до рассматриваемого момента времени отказ не возник. Она является величиной обратной к величине времени наработки на отказ:

λ=1/T, 6.2)

где    λ - интенсивность отказов, 1/ч; T - время наработки на отказ, ч.

Для определения вероятности безотказной работы элемента при экспоненциальном законе распределения используется следующая формула:

P(t)=e-λ*t 6.3)

Структурные схемы для расчета вероятности безотказной работы каждого из 7 каналов измерения (номер канала равен номеру контура) представлены на Рисунке 6.1.

Рисунок 14 - Структура схемы для расчёта вероятности безотказной работы с нумерацией по контуру

Для начала, воспользовавшись формулами (6.1) - (6.3), рассчитаем вероятность безотказной работы приборов системы (t = 720 часов). Значение времени наработки на отказ берется из документации на элемент системы. Результаты расчета приведены в таблице 6.1.

Таблица 6.1 - Результаты расчета P(t) приборов системы (t = 720 часов)

Прибор

Время наработки на отказ, ч

Интенсивность отказов, 1/ч

Вероятность безотказной работы

Блок питания Карат-22

120 000

8.3333*10-6

0.994

ОВЕН ПЛК 100

100 000

10*10-6

0.993

ОВЕН МВ110-8А

50 000

20*10-6

0.986

УЛМ-11

75 000

13.3333*10-6

0.990

ТП МЕТРАН-2000ТПП

120 000

8.3333*10-6

0.994

ТСМУ Метран-274МП

120 000

8.3333*10-6

0.994

рН-4110

100 000

10*10-6

0.993

МЕТРАН-150ТА2

150 000

6.666*10-6

0.995

МЕТРАН-75G

150 000

6.666*10-6

0.995


Канал измерения работоспособен, если работоспособен каждый из его элементов. Этому условию соответствует выражение

(t)=РБП(t)*РСИ(t)*РМВ(t)*РПЛК(t) 6.4)

где    P(t) - суммарная вероятность безотказной работы канала измерения; РБП(t) - вероятность безотказной работы блока питания; РД(t) - вероятность безотказной работы средства измерения; РПР(t) - вероятность безотказной работы ПЛК.

Воспользовавшись (6.4), произведем расчеты для всех каналов. Результаты представим в таблице 6.2.

Таблица 6.2 - Результаты расчета вероятности безотказной работы канала измерения

№ контура

Суммарная вероятность безотказной работы канала

1

0,963

2

0,967

3

0,967

4

0,968

5

0,968

6

0,966

PОБЩ=P1(t)*P2(t)*P3(t)*P4(t)*P5(t)*P6(t)*P7(t)*P8(t)*P9(t)=0,815



7. Расчет точности каналов измерения

Порог чувствительности (предел обнаружения) - минимальный уровень сигнала, который с заданной доверительной вероятностью может быть обнаружен измерительным прибором. Например, если модуль ввода в диапазоне измерений -10...+10 В имеет погрешность ±0,05%, то его порог чувствительности равен 10•0,0005=0,005, т.е. ±5 мВ.

Для разрабатываемой системы управления необходимо оценить порог чувствительности каждого измерительного канала. При этом результирующий порог чувствительности всего канала будет определяться наименьшим из значений порогов чувствительности отдельных составляющих канал элементов оборудования.

Техниеские характеристики приборов измерительного канала приведены в таблице 7.1

Таблица 7.1 - Техниеские характеристики приборов измерительного канала

ОВЕН МВ110-8А

Диапазон измерения

0 - 20 мА

Погрешность

±0.25 %

Разрядность

11 бит

ОВЕН ПЛК 154

Диапазон измерения

-7 - 12 В

Чувствительность

±200 мВ

Разрядность

11 бит

УЛМ-11

Диапазон измерения

0.1 - 30 м

Чувствительность

1 мм

ТП МЕТРАН-2000ТПП

Диапазон измерения

0 - 1300 оС

Чувствительность

1.5 оС

ТСМУ Метран-274МП

Диапазон измерения

-50 - +180 оС

Погрешность

±0.5 %

МЕТРАН-75G

Диапазон измерения

55 - 1000 кПа

Погрешность

0.5%

МЕТРАН-150ТА2

Диапазон измерения

20 -100 кПа

Погрешность

0.075%

рН-4110

Диапазон измерения

0 - 14 рН

Чувствительность

0.05 рН


Формула нахождения чувствительности для приборов с границами диапазона измерения в одном знаковом диапазоне имеет вид:

=(Pmax-Pmin)/100*k

где Pmax - верхняя граница диапазона измерения прибора; Pmin - нижняя граница диапазона измерения прибора; k - погрешность.

Формула нахождения чувствительности для приборов с границами диапазона измерения в разных знаковых диапазонах имеет вид:

=((Pmax-Pmin)/2)/100*k

Таблица 7.2 - Таблица чувствительности и точности элементоа АСУ

Элемент АСУ

Чувствительность

Точность, %

ОВЕН ПЛК 154

±200 мВ

1.05

ОВЕН МВ110-8А

((20-0)/100)*0.25=0.05 мА

±0.25

УЛМ-11

0.001 мм

0.001*100/30=0.33

ТП МЕТРАН-2000ТПП

1.5 оС

1.5*100/1300=0.12

ТСМУ Метран-274МП

((180+50)/2)/100*0.5=±0.575 оС

±0.5

МЕТРАН-75G

(1000-55)/100*0.5=4.73 кПа

0.5

МЕТРАН-150ТА2

(100-20)/100*0,075=0.06 кПа

0.075

рН-4110

0.05 рН

0.05*100/14=0.36%



Рисунок 15 - Схема оценки точности (чувствительности) контуров АСУ

Разрешающая способность показывает уровень минимального отклонения измеряемой величины, которое может быть зарегистрировано измерительным прибором.

Разрешающая способность измерительного прибора определяется разрядностью его АЦП. Например, при наличии 16-разрядного АЦП модуль ввода сигнала с входным диапазоном ±10В может различить два входных сигнала, отличающихся на 20/216=0,3 мВ.

Разрешающая способность:

-       для ОВЕН МВ110-8А 20/211=9.7 мкА    ~0.00548%;

-       для ОВЕН ПЛК 154    19/232=4.4 нВ               ~0.001%.

Таким образом рпзрешающая способность АСУ составляет 9.7 мкА, так как все её каналя содержат и ОВЕН МВ110-8А, и ОВЕН ПЛК 154 и никаких других элементов с АЦП.

Заключение

При выполнении данной работы была спроектирована система автоматизированного управления выпарного аппарата щёлоков.

Была разработана трехуровневая архитектура системы, а также произведен выбор необходимого комплекса технических средств автоматизации. При выборе приборов и средств автоматизации учитывались условия функционирования приборов и систем, предельные значения и диапазон изменения параметров процесса, требования к точности контроля и регулирования, быстродействию и надежности. Были выбраны следующие приборы для измерения: 1) радарный уровнемер УЛМ-11; 2) термопреобразователь «ТП Метран-2000ТПП»; 3) термопреобразователь «TCMY Метран-274»; 4) датчик давления-разряжения Метран-75G; 5) интеллектуальный датчик давления Метран-150ТА2; 6) рН-метр рН-4110.

Для автоматического управления был выбран контроллер «ОВЕН ПЛК 154». Данный контроллер позволяет производить сбор данных со всех датчиков, обрабатывать их. Далее контроллер посылает информацию на верхний уровень в SCADA-систему для отображения всех параметров на пульт диспетчера. Также в контроллере производится регулирование технологического объекта с помощью исполнительных механизмов - 3 задвижек «30С941НЖ» с электроприводом «ГЗ-ВА.100». Для 7 датчиков подобрано вспомогательное оборудование модуль ввода аналогового сигнала «МВ 110-8А», позволяющее преобразовать аналоговый сигнал в сигнал для передачи по сети RS-485 к контроллеру.

При внедрении в систему автоматизированных процессов и технологического оборудования улучшается производительность установки, что приводит к увеличению интенсивности технологического процесса.

Для защиты от перегрузок и короткого замыкания электродвигателя электроприводов был выбран автоматический выключатель «ВА 04-36 36 16А», подобраны кабели - ПВ-4×1, а также разработана принципиальная схема электрической сети питания электрооборудования исполнительных механизмов.

Также были разработаны алгоритм выполнения технологических операций на установке, функциональная схема автоматизации данного технологического процесса и функциональная схема системы управления.

Для оценки качества измерения необходимых параметров был произведен расчет надежности, порога чувствительности и разрешающей способности измерительных каналов. Общая надёжность АСУ получилось равной 0,815.

Так же был проведён расчёт чувствительности и разрешающей способности контуров АСУ. В итоге мы выяснили, что чувствительность не превышает 0.25%, а разрешающая способность каждого контура определяется модулем ввода аналогового сигнала «МВ 110-8А» с 11-ти разрядным АЦП и составляет 9.7 мкА.

Список литературы

1    Таубман Е.И., Выпаривание, М., 1982;

2       Технологии производства [Электронный ресурс] - Электронные текстовые данные - 2011-2014 - Режим доступа: #"863259.files/image020.gif">

Приложение Б


Приложение В

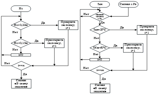
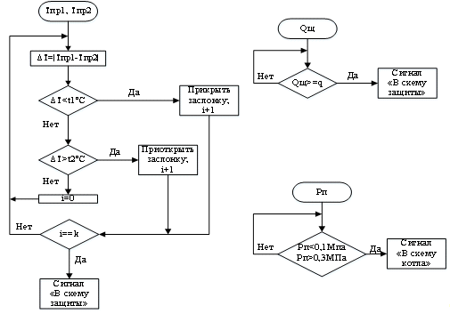
Рисунок 16 - Блок-схема алгоритмов программ для ПЛК для работы с контурами АСУ

В приведённых блок-схемах отсутствуют алгоритмы преобразования входного сигнала в числовые значения, алгоритмы работы с интерфейсом RS-485 и алгоритмы запуска ТП.

n, m, k - вводимые в программу константы для определения сбоев в ТП проявляемых выходом контролируемых параметров за заданный диапазон.

q - вводимый в программу показатель щёлочности конденсата для проверки состояния котла выпарного аппарата.

t1, t2 - вводимые оператором границы диапазона температур соответствующих нужной концентрации щёлоков.