Материал: Разработка автоматизированной системы управления выпарного аппарата электрощёлоков

Внимание! Если размещение файла нарушает Ваши авторские права, то обязательно сообщите нам

Разработка автоматизированной системы управления выпарного аппарата электрощёлоков

МИНИСТЕРСТВО ОБРАЗОВАНИЯ И НАУКИ РОССИЙСКОЙ ФЕДЕРАЦИИ

Северский технологический институт - филиал

федерального государственного автономного образовательного учреждения высшего профессионального образования

«Национальный исследовательский ядерный университет «МИФИ»

(СТИ НИЯУ МИФИ)


Пояснительная записка

РАСУ.140801.271.20 ПЗ

Разработка автоматизированной системы управления выпарного аппарата электрощёлоков

Руководитель

Доцент А.Ю. Агеев

Студент

А.С. Постников

Оглавление

Задание

Введение

1.        Описание технологического процесса и объекта управления

1.1      Общая характеристика процессов выпаривания

1.2      Объект управления

1.3      Теоретические аспекты процесса выпаривания

1.4      Схема автоматизации выпарного аппарата электрощёлоков

2.        Классификация ОУ и разрабатываемой АСУ

3.        Разработка комплекса технических средств

3.1      Выбор архитектуры системы управления

3.2      Выбор оптимальных способов измерения необходимых технологических параметров

3.2.1  Средства измерения температуры

3.2.2  Средства измерения уровня

3.2.3  Средства измерения концентрации

3.2.4  Средства измерения давления

3.3      Выбор вспомогательного оборудования

3.4      Выбор управляющего оборудования

3.5      Выбор исполнительных механизмов системы управления

3.5.1  Выбор запорной арматуры

3.5.2  Выбор электропривода для запорного устройства

4.        Составление функциональной схемы автоматизации установки

5.        Составление принципиальной электрической схемы питания оборудования системы

6.        Расчет точности каналов измерения

7.        Расчет точности каналов измерения

Заключение

Список литературы

Приложения

Описание технологического объекта к заданию 20

Выпарной аппарат электрощелоков

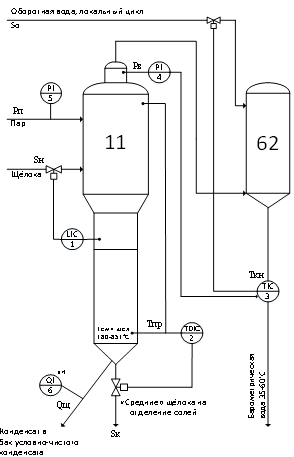
Технологической схемой аппарата предусматривается, что щелоки поступают в аппарат поз.11 самотеком. Уровень щелоков в аппарате регулируется автоматически в диапазоне 0,15-0,22 ±0,011м над верхней решеткой камеры за счет изменения подачи щелоков в аппарат (контур 1). Выпарной аппарат обогревается паром, который подается в межтрубное пространство. Давление пара контролируется в диапазоне 0,1-0,3±0,015 МПа (контур 5). Образовавшийся из пара конденсат сливается в бак условно чистого конденсата. Для определения состояния выпарного аппарата контролируется наличие щелочи в конденсате (контур 6). Массовая концентрация «средних» щелоков пропорциональна температурной дисперсии и регулируется за счет отбора щелоков из трубного пространства выпарного аппарата (контур 2). Температура барометрической воды регулируется в пределах 35-60±3°С подачей в конденсатор оборотной воды (контур 3). Задание на регулятор температуры (контур 3) определяется вакуумным давлением в выпарном аппарате - 0,085 МПа (контур 4).


Введение

В век автоматизации и механизации актуальным становится техническое образование. На Западе уже в XVII веке поняли необходимость в специалистах инженерного дела. Это было связано со строительством первых дорог и мостов. В России техническими науками увлекался ещё Пётр I.

В настоящее время происходит ускорение темпов развития во всех сферах человеческой деятельности. Предприятия все чаще оказываются в условиях мелкосерийного производства. Острая конкурентная борьба вынуждает их в короткие сроки и с минимальными затратами перестраиваться на выпуск новой продукции в соответствии с запросами рынка.

Программа автоматизации производства оказывается надежным средством, приводящим не только к адаптации предприятий к новым социально-экономическим условиям, но и значительному числу технологических преимуществ, которые обеспечивают значительное увеличение прибавочной стоимости продукции. Кроме того, автоматизация процессов производства помогает выполнять многие, ранее не доступные человеку, технологические операции. Таким образом, внедрение автоматизации способствует общему технологическому прогрессу общества.

Основными целями автоматизации технологического процесса являются:

-       сокращение численности обслуживающего персонала;

-       увеличение объемов выпускаемой продукции;

-       повышение эффективности производственного процесса;

-       повышение качества продукции;

-       снижение расходов сырья;

-       повышение ритмичности производства;

-       повышение безопасности;

-       повышение экологичности;

-       повышение экономичности.

В данной работе речь пойдёт о автоматизации технологических процессов. Цель этой работы разработка автоматизированной системы управления выпарным аппаратом электрощёлоков.

1.   Описание технологического процесса и объекта управления

.1   Общая характеристика процессов выпаривания

Выпаривание - это процесс концентрирования (сгущения) растворов, суспензий и эмульсий (чаще твёрдых веществ в воде), а также выделения растворенного вещества или получения чистого растворителя при кипячении. В процессе выпаривания парообразование (кипение) происходит в объеме выпариваемой жидкости за счет подвода тепловой энергии. Выпариванию подвергают преимущественно водные растворы нелетучих или мало летучих веществ. [1]

Цели выпаривания:

-       концентрирования водных растворов щелочей (едкий натр, едкий калий), солей (NaCl, Na2S04, NH4NO3 и др.) и некоторых высококипящих жидкостей

-       получения растворителя в чистом виде (например, для опреснения морской воды, используя аппараты-опреснители)

-       перенасыщенных растворов, в которых проводят кристаллизацию (растворы сахарозы, фруктозы, молочного сахара)

При выпаривании вода из раствора удаляется в виде пара, а растворенное вещество или дисперсная фаза эмульсий и суспензий остается в неизменном количестве. Тепло для выпаривания подводится различными теплоносителями. Однако основным теплоносителем является глухой водяной пар, называемый греющим или первичным. Пар, образующийся при выпаривании кипящих растворов, называется вторичным. Выпаривание проводят под атмосферным или повышенным давлением, под вакуумом. [2]

1.2 Объект управления

В качестве объекта управления нам дана однокорпусная выпарная установка со свободной циркуляцией для выпаривания в вакууме раствора, подающегося самотёком. Выпарная установка является аппаратом непрерывного действия в который подаётся раствор щёлоков Sн кг/с (с концентрацией целевого компонента αн, фиксированной температурой tн и удельной теплоёмкостью Сн) для разделения на «средние» щёлока уходящие Sк (концентрация целевого компонента αк, фиксированная температура tк и удельная теплоёмкость Ск) и вторичный пар W с энтальпией i. В качестве нагревателя используется пар D кг/с с температурой tп и энтальпией iп выводящийся в виде конденсата аналогичного количества с энтальпией i’п.

Энтальпия - это термодинамическое свойство вещества, которое указывает уровень энергии, сохраненной в его молекулярной структуре. Это значит, что, хотя вещество может обладать энергией на основании температуры и давления, не всю ее можно преобразовать в теплоту. Часть внутренней энергии всегда остается в веществе и поддерживает его молекулярную структуру. Часть кинетической энергии <#"863259.files/image002.gif">

Рисунок 1 - Схема объекта управления

Показатель эффективности процесса - массовая концентрация «средних» щёлоков.

Цель управления процессом - обеспечение заданной массовой концентрации «средних» щёлоков при эффективном и непрерывном выпаривании. электрощёлок электропривод запорный выпарный

Эффективность выпаривания обуславливается выбором параметров выпарной установки, температурой в котле установки и поддержанием вакуума, обеспечивающих выпаривание вещества до нужной концентрации. Непрерывность выпарного процесса в рамках локального аппарата зависит от состояния самого аппарата, определяемого по проникновению щёлочи в конденсат пара.

Однако в реальных условиях технологические объекты подвержены действию внешних и внутренних возмущений, которые приводят к отклонению технологических режимов работы от расчетных. Задача разработки системы автоматизации обеспечить в условиях действия внешних и внутренних возмущений в процессе эффективное и непрерывное его функционирование с требуемыми характеристиками качества. [4]

1.3 Теоретические аспекты процесса выпаривания

Материальный баланс (по растворенному веществу Gн αн = Gк αк) типичного процесса выпаривания для одноступенчатого выпарного аппарата имеет вид:

н = Gк + W, (1.1)

где Gн, Gк - массовые расходы соответственно поступающего и упаренного раствора, кг/с; W - количество выпариваемой воды, кг/с; αн и αк - соответственно начальная и конечная концентрации раствора, масс, %.

Уравнение теплового баланса одноступенчатой выпарной установки:

Sн×Cн×tн+D×iп=Sк×Cк×tк+D×C×tп+W×i+Q0, (1.2)

где Sн - расход обрабатываемого раствора в кг/с, Cн - теплоёмкость обрабатываемого раствора, tн - температура обрабатываемого раствора, D - расход пара в кг/с, iп - энтальпия сокового пара, Sк -расход «средних» щёлоков в кг/с, Cк - теплоёмкость «средних» щёлоков, tк - температура «средних» щёлоков, C - теплоёмкость воды, W - расход вторичного пара в кг/с, i - энтальпия вторичного пара, Q0 - теплообмен с окружающей средой.

Из уравнения теплового баланса, помня, что Sн×Cн+C×W=Sк×Cк, находим расход греющего пара (в кг/с) [5]:

D=[Cн×Sн(tк-tн)+W(i-C×tк)+Q0]/(iп-C×tп). (1.3)

1.4 Схема автоматизации выпарного аппарата электрощёлоков

По причине того, что в задании дан аппарат с уже рассчитанной системой управления по поддержанию температуры и давления в котле, то расчёт системы управления в данной работе приведён не будет. Однако следует описать эту систему управления.

В отличие от стандартных решений по контролю температуры процесса через количество поданного пара в данном аппарате это производится посредством подаваемого и отводимого раствора электрощёлоков. Это было реализовано потому что в данном аппарате массовая концентрация «средних» щелоков пропорциональна температурной дисперсии. В заданной системе управления температура прямо влияет только на отвод «средних» щёлоков (обработанного раствора) и косвенно, через поддержание заданного уровня раствора в котле аппарата, на подачу необработанного раствора.

Поддержание же вакуумного давления в котле происходит по стандартной схеме конденсирования вторичного пара. Барометрический конденсатор имеет стандартную схему управления: регулирование температуры барометрической воды увеличением расхода охладительного агента (оборотная вода) при понижении вакуумного давления в котле ниже заданного значения.

Регулирование:

-       Регулирование температуры процесса расходом Sк - как показателя эффективности процесса перемешивания с целью получения гомогенизированного раствора.

-       Регулирование уровня в аппарате Hc по подаче раствора Sн - для обеспечения материального баланса.

-       Регулирование расхода оборотной воды So по температуре барометрической воды Ткн - для обеспечения поддержания вакуумного давления в котле.

Контроль:

-       концентрация - Qщ;

-       уровень - Нс;

-       температуры - Тпр, Ткн;

-       давления - Рп, Рв.

Сигнализация.

-       существенные отклонения Рп, Рв, Qщ и Нсм от заданных;

-       резкое увеличение Рв и Qщ, а также существенное увеличение Тпр, Ткн и Нсм подаёт сигнал «В схему защиты»;

-       выход Рп за границу интервала подаёт сигнал схеме управления парового котла.

Рисунок 2 - Схема автоматизации выпарного аппарата электрощёлоков

Система защиты.

-       по сигналу «В схему защиты» - отключаются магистрали подачи исходных реагентов Sн и So, отбора смеси Sк и идёт сигнал тревоги на блок управления паровым котлом.

Схема автоматизации выпарного аппарата электрощёлоков и блок-схема алгоритма технологического процесса представлены на рисунках 2 и 3. Полная схема автоматизации выпарного аппарата электрощёлоков представлена в Приложении А.

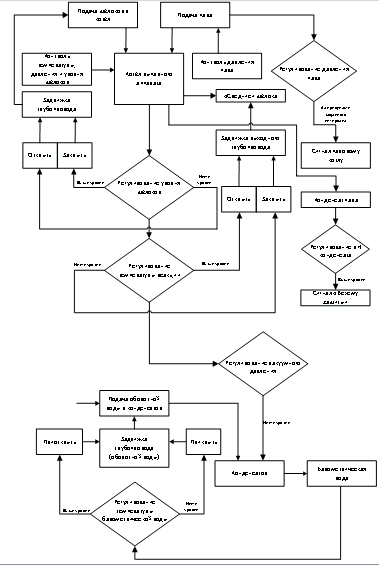
Рисунок 3 - Блок-схема алгоритма технологического процесса

2. Классификация ОУ и разрабатываемой АСУ

При планировании, проведении и обобщении разработок АСУТП, а также решения ряда научных, технических и организационных вопросов для них, необходимо использовать классификацию АСУТП, то есть правила разбиения множества систем на их подмножества.

К основным классификационным признакам АСУТП относятся[6]:

-       уровень, занимаемый ТОУ и АСУТП в структуре предприятия;

-       характер протекания технологического процесса во времени;

-       показатель условной информационной мощности;

-       уровень функциональной надежности АСУТП;

-       тип функционирования АСУТП.

) По уровню в структуре предприятия, данная система управления относится к нижнему уровню АСУТП, так как управляет только установками, которые не имеют в своем составе других АСУТП.

) По характеру протекания ТП, данный объект относится к АСУ с непрерывно-дискретным ТП, что следует из условий задания.

) По условной информационной мощности, данный объект имеет наименьшую информационную мощность, так как в ней присутствует меньше 40 измеряемых и контролируемых технологических переменных.

) По уровню функциональной надежности, данный объект имеет средний уровень, так как при отказах в АСУТП не приводит к остановам ТОУ.

) По типу функционирования, разрабатываемая система управления имеет локально-автоматический тип функционирования, так как в ней решения по управлению технологическим процессам в целом принимает оператор, а регулирование выполняется автоматически согласно заданным параметрам в задание.

3. Разработка комплекса технических средств

.1 Выбор архитектуры системы управления

Автоматизированная система необходима для того, чтобы облегчить труд человека, расширить его функциональные возможности или заменить полностью, если это возможно. Поэтому архитектура систем автоматизации во многом напоминает строение человека: роль органов чувств выполняют датчики, роль рук, ног и органов речи - исполнительные устройства, роль мозга - компьютер или контроллер. Благодаря такой аналогии архитектура системы автоматизации становится понятной любому человеку на интуитивном уровне. Однако при разработке конкретной системы возникает множество сложных практических вопросов, касающихся стандартизации, безопасности, коммерческой эффективности, технологичности, точности, надежности, совместимости, технического сопровождения, и т. п. [7]

На рисунке 4 представлен типовой вариант архитектуры АСУ с одним ЭВМ и одним устройством ввода и вывода, то есть архитектуру АСУ с диспетчерским управлением. Эта архитектура основная для автоматизации локальных установок как в заданном случае, поэтому она и будет использоваться в этом проекте.