Сравнение производилось по ключевым параметрам, которые влияют на корректную работу разрабатываемой системы, такие как диапазон рабочих температур, цены, токи потребления и т.д.
Также рассмотрены схемы подключения выбранного оборудования, соединение
его между собой, объявление необходимых протоколов и интерфейсов связи. Итогом
проделанной работы стала полная электрическая схема автоматизации, где показаны
все функционирующие элементы разрабатываемой системы.
Библиографический список
1. Система предпускового подогрева двигателя внутреннего сгорания // URL: #"804888.files/image037.jpg">
План парковки с распределительными щитами
Приложение В
Монтажная схема РЩ и переходника с чипом
Приложение Г
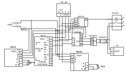
Схема автоматизации системы
Приложение Д
Спецификация к принципиальной схеме автоматизации системы
|
Обозначение |
Наименование |
|
Примечание |
||||||||
|
|
Контроллер |
|
|
||||||||
|
ПЛК 304 |
Программируемый логический контроллер |
1 |
|
||||||||
|
|
Идентификатор |
|
|
||||||||
|
iButton DS1990A |
iButton DS1990A |
1 |
|
||||||||
|
|
Считыватель |
|
|
||||||||
|
iButton |
iButton |
1 |
|
||||||||
|
|
Датчик температуры |
|
|
||||||||
|
ТС |
ТС |
1 |
|
||||||||
|
|
Модуль ввода/вывода |
|
|
||||||||
|
МВ110-8А |
Модуль ввода/вывода аналоговых сигналов МВ110-8А |
2 |
|
||||||||
|
МУ110-16Р |
Модуль дискретного вывода МУ110-16Р |
1 |
|
||||||||
|
|
GSM модем |
|
|
||||||||
|
ПМ01 |
GSM/GPRS модем ОВЕН ПМ01 |
1 |
|
||||||||
|
|
Преобразователь интерфейса |
|
|
||||||||
|
AC3-M-220 |
AC3-M-220 |
1 |
|
||||||||
|
|
ТЭН |
|
|
||||||||
|
ТЭН |
ТЭН |
1 |
|
||||||||
|
|
Контактор |
|
|
||||||||
|
ПМ 12-040 |
ПМ 12-040 |
1 |
|
||||||||
|
|
Автоматический выключатель |
|
|
||||||||
|
ВА47-29 |
ВА47-29 |
|
|
||||||||
|
|
|
|
|
|
КП.104116.220301.65 |
||||||
|
|
|
|
|
|
|
||||||
|
Изм |
Лист. |
№ докум. |
Подп. |
Дата |
|
||||||
|
Разраб. |
Клейменова К.О |
|
|
Схема автоматизации |
Лит |
Лист |
Листов |
||||
|
Провер. |
Усенко В.И. |
|
|
|
У |
|
|
У |
|
||
|
Н.контр |
Усенко В.И |
|
|
|
АмГУ гр. 141 об |
||||||
|
Утв. |
Усенко В.И. |
|
|
|
|
||||||