Слушатель, выполнивший все требования учебного плана, допускается к итоговому занятию или итоговой аттестации в форме зачета или экзамена в соответствии с учебным планом, по результатам которой ему выдается удостоверение установленного государственного образца о краткосрочном повышении квалификации.
Промежуточная и итоговая аттестация проводятся в виде тестирования.
Тестирование ― аттестационная процедура, позволяющая максимально объективно оценивать соответствие личностной модели знаний слушателя экспертной модели знаний.
Результаты промежуточной и итоговой аттестаций оцениваются по стобалльной шкале.
Минимальное количество баллов, подтверждающее успешное прохождение курсов в форме компьютерного тестирования ― 75 баллов.
Минимальное количество баллов, подтверждающее успешное прохождение курсов для слушателей очно-заочной (вечерней) и заочной формы обучения ― 50 баллов. Итоги контроля отражаются в зачетно-экзаменационных ведомостях.
По завершении курса подготовки в случае успешной сдачи итоговой аттестации, выдаются сертификаты специалистов по технологии ViPNet, образец сертификата представлен на Рисунке 1.2.
В данный момент наблюдается активное
увеличение количества обучающихся в НОЧУ ДПО ЦПК «Учебный центр «ИнфоТеКС», а
так же увеличение количества поступающей информации. Внедрение АРМ в учебном
центре позволит ускорить работу по оформлению документов, по учету обучающихся
и поиску нужной информации.
Рисунок 1.2― Образец сертификата
специалиста по технологии ViPNet
Характеристика предмета исследования
Предметом исследования является процесс организации учебной деятельности в НОЧУ ДПО ЦПК «Учебный центр «ИнфоТеКС».
Наибольший объем работы связанной с организацией учебного процесса ложится на административный отдел, включающий в себя офис-менеджера и секретаря. В этом отделе происходит подготовка множества документов, включая:
- приказы на организацию учебных групп;
- приказы на зачисления, отчисления, перевод учащихся;
- протоколы об окончании обучения;
- документы об окончании обучения.
Здесь подготавливается справочный материал, облегчающий учет и использование архивных материалов, формируется архив документов в соответствии с действующими инструкциями, выдаются архивные копии и документы, составляются необходимые справки на основании сведений, имеющихся в архиве.
Также в обязанности отдела входит ведение предварительной записи на обучение, на основании которой формируются группы. При наборе определенного количества человек, офис-менеджер информирует об этом руководителя. Исходя из полученной информации, руководитель принимает решение: либо начать группу, либо продолжить набор. Если группу решено начать, то отдел готовит приказ на организацию группы, о чем ставят в известность будущих учащихся.
В течение учебного процесса, административный отдел составляет списки учащихся, журналы, контролирует посещаемость на основании данных, полученных от преподавателей.
По окончании процесса обучения проводятся экзамены. Результаты аттестации вносятся в подготовленные ранее протоколы. При положительном результате на экзамене учащемуся выдается удостоверение и сертификат. Если слушатель курсов по какой-либо причине не оплатил полную стоимость обучения, то сертификат ему не выдается. Всю информацию о внесенной сумме административный отдел получает непосредственно из бухгалтерии.
Вопросы подготовки, переподготовки и повышения квалификации специалистов в условиях рыночных отношений приобретают особую актуальность, тем более для направления информационной безопасности, рынок которой активно растет на протяжении последних лет [1.2].
Большинство предприятий, на которых требуется обеспечить защиту конфиденциальной информации должно сформировать систему подготовки, переподготовки и повышения квалификации специалистов по информационной безопасности, которая обеспечила бы ему высокую эффективность работы, конкурентную способность и устойчивость положения на рынке.
Политика в области профессионального обучения предусматривает:
- удовлетворение потребностей граждан в профессиональном обучении путём предоставления им широкого спектра услуг в выборе профессии, специальности и возможности участия в эффективных программах обучения;
- формирование социального заказа на профессиональное обучение граждан и незанятого населения;
- приоритетный подход к организации профессионального обучения граждан, особо нуждающихся в социальной защите;
- содействие трудовой активности населения, развитие предпринимательства и других форм самозанятости населения;
- оказание услуг работодателям и гражданам в области опережающего профессионального обучения.
Для проведения учебного процесса учебный центр руководствуется многими законами, нормами и правилами:
- Конституцией Российской Федерации;
- законом Российской Федерации «Об образовании»;
- типовым положением «Об общеобразовательном учреждении»;
- указами Президента Российской Федерации;
- трудовым законодательством;
- правилами и нормами охраны труда;
- уставом Учебного центра;
- локальными правовыми актами учебного центра.
Существующая технология выполнения выбранной функции
Управление учебным процессом - сложная и ответственная деятельность. В настоящее время на ее осуществление затрачивается больше физических и умственных усилий, чем должно быть.
Для анализа процесса учета, планирования и анализа учебной деятельности использовалось CASE-средство - Ramus [1.3].- это средство моделирования, поддерживающее следующие методологии:
- IDEF0 (функциональная модель);
- DFD (DataFlow Diagram).
Функциональная модель предназначена для описания существующих бизнес-процессов на предприятии (так называемая модель AS-IS) и идеального положения вещей - того, к чему нужно стремиться (модель ТО-ВЕ). Методология IDEF0 предписывает построение иерархической системы диаграмм - единичных описаний фрагментов системы.
В результате анализа предметной области была разработана функциональная модель организации учебной деятельности в НОЧУ ДПО ЦПК «Учебный центр «ИнфоТеКС». Проектирование проводилось на основе методологии IDEF0.
На Рисунке 1.3 представлена
диаграмма, имеющая название «Организация учебной деятельности в НОЧУ ДПО ЦПК
«Учебный центр «ИнфоТеКС». Процесс организации учебной деятельности базируется
на программах обучения, приказах и должностных инструкциях (входящие стрелки
сверху). В организации процесса принимают участие генеральный директор,
бухгалтер и офис-менеджер, выполняющий ведение документации в MSExcel (входящие стрелки
снизу). Входящей информацией являются заявки на обучение иданные об оплате
услуг (входящие стрелки слева), а исходящей - договор, удостоверение,
сертификат или отказ от прохождения обучения.
Рисунок 1.3 - Диаграмма IDEF0
«Организация учебной деятельности в НОЧУ ДПО ЦПК «Учебный центр «ИнфоТеКС»
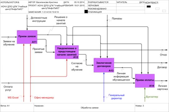
Более детально этот процесс рассмотрен на Рисунке 1.4. Весь процесс автоматизации можно разбить на три подпроцесса:
– «Обработка заявки» - на вход поступают «Заявки на обучение» и «Оплата услуг». Выходной информацией являются «Договор» и «Личная карточка». При отказе от обучения на выход процесса подается «Отказ»;
– «Организация учебного процесса» - на основании приказов и личной карточки учащегося административный отдел организует и контролирует учебный процесс;
– «Оформление
аттестационной документации». На этом этапе подготавливается вся исходящая
документация: «Удостоверение», «Сертификат», «Договор».
Рисунок 1.4 - Подпроцессы диаграммы
«Организация учебной деятельности в НОЧУ ДПО ЦПК «Учебный центр «ИнфоТеКС»
Декомпозиция процесса «Обработка
заявки» представлена на Рисунке 1.5. Всё начинается с подачи заявки на обучение
- предварительной записи кандидатов. Желающие пройти обучение звонят или
непосредственно приходят в учебный центр. Их персональные данные (Ф.И.О.,
телефон) записывает секретарь в созданный для этого документ Excel. Если
руководство считает, что набранных людей достаточно, то принимается решение о
формировании группы и административный отдел составляет приказ на организацию
группы, где ей присваивается имя и указываются сроки. На данную группу
назначается преподаватель. За несколько дней всех записавшихся на обучение
людей оповещают о начале занятий и в документе Excel помечают согласившихся
проходить обучение и отказавшихся от него. Те люди, которые согласились
проходить обучение в центре, заключают договора и вносят первый взнос оплаты за
обучение в бухгалтерию. Всех оплативших заносят в базу «1С: Бухгалтерия». На
каждого учащегося оформляется личная карточка.
Рисунок 1.5 - Диаграмма IDEF0
«Обработка заявки»
Декомпозиция процесса «Организация
учебного процесса» представлена на Рисунке 1.6. После внесения оплаты учащиеся
прослушивают теоретический курс и выполняют ряд практических работ. Сроки
обучения зависят от тематических планов конкретных курсов. Данные из договоров
заносятся в текстовые документы Word и Excel. Сведения об оплате можно получить
только при непосредственном обращении в бухгалтерию. Для наглядного отображения
данных об оплате распечатывается список, где вручную записывают необходимые
данные. Составляется график занятий. Также формируются журналы и тематические
планы. Этим занимается административный отдел и руководство. Бухгалтерия
отслеживает поступление оплаты. Преподаватели проводят промежуточные
тестирования.
Рисунок 1.6 - Диаграмма IDEF0
«Организация учебного процесса»
Декомпозиция процесса «Подготовка
аттестационной документации» представлена на Рисунке 1.7. На основании данных
из договоров, личных карточек и результатов тестирования распечатывают
документы об окончании обучения: ведомости, списки, сертификат и другая
отчетная документация. Протоколы для экзаменов печатаются предварительно перед
экзаменом. Результаты сдачи пишутся вручную на бланке протоколов и в
электронном виде не сохраняются.
Рисунок 1.7 - Диаграмма IDEF0 «Оформление аттестационной документации»
.2 Описание
экономической сущности исследуемых задач
В ходе деятельности учебного центра можно выделить ряд функций, которые будут решены в рамках создаваемого АРМ. К таким функциям относятся:
– автоматизация документооборота (повышение качества и скорости подготовки документов);
– расчет численности группы по основному направлению деятельности.
Более подробно остановимся на
рассмотрении оптимизации расчета численности группы, т.е. сколько необходимо
набрать в группу человек, чтобы она не была убыточна для учебного центра. Для
начала необходимо определить основное направление деятельности учебного центра.
Список всех курсов учебного центра приведен в Таблицах 1.1-1.3.
Таблица 1.1 ― Общие курсы по
технологии ViPNet
Код
Название курса
Количество дней
Цена
Комментарий
INF012007
Администрирование системы защиты информации ViPNet
5
29500 руб.
INF012010
Программно-аппаратные комплексы ViPNet
3
29500 руб.
требует подготовки по курсу INF032007
INF022007
Пользователь системы защиты информации ViPNet
3
23010 руб.
INF052005
Удостоверяющий центр ViPNet
3
29500 руб.
требует подготовки по курсу INF012007
INF062007
Администрирование ViPNet Linux Coordinator
3
29500 руб.
требует подготовки по курсу INF012007
INF042005
Администрирование программного комплекса ViPNet в АСУ
«Экспресс-3»
5
29500 руб.
INF082012
Обеспечение взаимодействия с порталом госуслуг и СМЭВ с помощью
технологии ViPNet
3
29500 руб.
INF109012
Оператор Центра регистрации
3
23010 руб.
INF022014
Программно-аппаратный комплекс ViPNet IDS
2
19470 руб.
INF012014
Средства защиты информации ViPNet
1
6490 руб.
INF102012
Тренер системы защиты информации ViPNet
3
29500 руб.
требует подготовки по курсу INF012007
Таблица 1.2 ― Дистанционные курсы
Код
Название курса
Количество дней
Цена
Комментарий
INF022014
Дистанционный курс «Средства защиты информации ViPNet»
7
3245 руб.
INF022014
Дистанционный курс «Комплексная защита конфиденциальной
информации»
21
21240 руб.
INF112012
Дистанционный курс: Защита персональных данных и другой
конфиденциальной информации с использованием шифровальных средств
21
21240 руб.
INF072011
Дистанционный курс «Пользователь системы защиты информации
ViPNet»
14
14750 руб.
INF062012
Дистанционный курс «Межсетевое экранирование»
7
7080 руб.
INF052012
Дистанционный курс «Защита межведомственных взаимодействий с
использованием технологий VPN и PKI»
21
17700 руб.
Таблица 1.3 ― Общие курсы по
информационной безопасности
Код
Название курса
Количество дней
Цена
Комментарий
INF012009
Защита персональных данных и другой конфиденциальной информации
с использованием шифровальных средств
5
38350 руб.
INF012112
Защита межведомственных взаимодействий с использованием технологий
VPN и PKI
5
29500 руб.
INF042010
Комплексная защита конфиденциальной информации
5
38350 руб.
INF022009
Межсетевое экранирование
2
10620 руб.
Вот уже на протяжении нескольких лет
учебный центр «ИнфоТеКС» основную прибыль получает от обучения по специальности
«Администрирование системы защиты информации ViPNet». Это хорошо видно на
графике (Рисунок 1.8), построенный на основании исследования данных о доходах
учебного центра на протяжении последних пяти лет. На графике изображен график
доходов по трем наиболее популярным специальностям:
- INF012007 -
Администрирование системы защиты информации ViPNet;
- INF012010 -
Программно-аппаратные комплексы ViPNet;
- INF022007 -
Пользователь системы защиты информации ViPNet.
Рисунок 1.8 - График
доходов (млн. руб.) с 2009 г. по 2013 г.
Для подсчета оптимальной
численности группы можно воспользоваться CVP-анализом, в ходе которого будет
найдена точка безубыточности.анализ (Cost-Volume-Profit analysis), или анализ
соотношения затрат, объема и прибыли, рассматривает изменение операционной
прибыли под влиянием объема выпуска продукции, продажных цен, переменных затрат
на единицу. В данном случае будет рассматриваться численность людей обучаемых в
группе [1.4].
Точка безубыточности
достигается при том количестве людей в группе, при котором выручка равна всем
затратам или операционная прибыль равна нулю.
1.3 Постановка задачи
на разработку АРМ
Текущий процесс организации учебной
деятельности выглядит простым, однако имеет ряд недостатков. К таким
недостаткам можно отнести:
- низкую скорость
подготовки документов;
- большие временные
затраты на поиск созданных ранее документов;
- сложность получения
информации об оплате за обучение, т.к. отчет о поступлениях денежных средств
доступен только бухгалтеру;
- перед началом
обучения не оптимизируется численность групп.
Предлагаемая схема организации
учебного процесса базируется на основе нового механизма обработки входящей
информации, более быстрой подготовки необходимой документации и обеспечения
эффективного доступа к информации об оплате в любое время. Теперь все функции
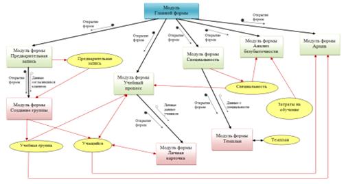
будут выполняться в одном АРМ. Так для регистрации заявки на обучение будет
использоваться форма «Запись на обучение». После набора определенного
количества людей их распределяют по группам, для этого предназначается форма
«Учебный процесс». Это основная функциональная форма АРМ, позволяющая
контролировать весь учебный процесс. Для создания карточки учащегося имеется
форма «Личная карточка». Теперь упростится процесс поиска информации о ранее
обученных людях, для этого существует форма «Поиск». Если в процессе учебной
деятельности будут меняться тематические планы по специальностям, то их можно
будет легко скорректировать с помощью формы «Тематические планы». Для
проведения анализа безубыточности используется форма «Анализ».
Для разработки АРМ необходима
следующая входная информация:
- заявки на обучение;
- данные об оплате
обучения;
- персональные данные
учащегося.
В результате работы АРМ будет
получена следующая выходная информация:
- протоколы с
разбивкой по курсам;
- сертификаты об
окончании обучения;
- удостоверение
государственного образца;
- список учащихся
получивших удостоверение государственного образца и сертификат об окончании обучения;
- договоры;
- отказы;
- отчеты;
- уведомления о
начале занятий
Все документы будут сначала
выводиться на экран в виде документа MS Word для предварительного просмотра, а
затем по мере необходимости могут быть распечатаны. Они не будут сохраняться
автоматически, т.к. в дальнейшем их можно будет легко сформировать снова.
Документы будут подготовлены в
соответствии с требованиями по возможности печати их на официальном бланке
учебного центра.
Требования к программно-техническому
обеспечению следующие:
- формирование и
печать отчетов;
- низкая стоимость
внедрения;
- простота обучения и
освоения;
- дружественный и
интуитивно понятный интерфейс.
При создании АРМ решаются следующие
задачи экономического характера:
- сокращение издержек
за счет автоматизации документооборота;
- оптимизация
численности групп.
На Рисунке 1.9 представлена
графическая схема постановки задачи на разработку АРМ сотрудника НОЧУ ДПО ЦПК
«Учебный центр «ИнфоТеКС». Рисунок 1.9 - Постановка задачи
1.4 Анализ
существующих разработок
В последние годы уделяется много
внимания построению информационных систем управления в сфере образования с
использованием компьютерных технологий. На данный момент существует множество
разработок отличающихся между собой стоимостью и функционалом. Ниже рассмотрены
наиболее популярные из них.
«1С:
Образование 3.0»
«1С: Образование 3.0» является
системой программ для поддержки и автоматизации образовательного процесса. С
помощью системы программ «1С: Образование 3.0» можно создавать и использовать в
учебном процессе различные образовательные комплексы. Образовательные комплексы
могут содержать в себе разнообразные наглядные, справочные, тестовые и другие
материалы. Фирмой «1С» на платформе «1С: Образование 3.0» разработана серия
образовательных комплексов «1С: Школа» [1.5].
В состав системы «1С: Образование
3.0» входят прикладные модули «Администратор» и «Навигатор», компоненты и
сервисные утилиты. Модуль «Администратор» позволяет регистрировать
пользователей, распределять их по группам и ролям. Прикладной модуль
«Навигатор» предназначен для работы с учебными материалами. В прикладном модуле
«Навигатор» можно назначать уроки пользователям и отслеживать состояние и
статистику по прохождению уроков в курсах. Также поддерживаются различные
интерфейсы в зависимости от ролей пользователя.
Система «1С: Образование 3.0» может
устанавливаться как в локальном варианте, так и в сетевом (клиент-серверном), в
котором несколько пользователей могут работать с системой одновременно с разных
клиентских ПК. При сетевой установке возможно обращение к учебным материалам
через обычный web-браузер. Вне зависимости от варианта установки «1С:
Образование 3.0» является многопользовательской системой, в которой информация
о прохождении учебного материала, а также объекты, созданные пользователем, для
каждого пользователя хранятся индивидуально.
Система программ «1С: Образование
3.0» предоставляет следующие возможности для интеграции образовательных
комплексов (ОК) с внешними программными комплексами по организации учебного
процесса (внешними приложениями):
- возможность
регистрации образовательного комплекса и описания медиаобъектов во внешнем
приложении с целью обеспечения средствами внешнего приложения доступа к учебным
объектам, поставляемым в составе образовательного комплекса;
- обеспечение доступа
из внешнего приложения к объектам, которые были разработаны пользователями
образовательного комплекса в процессе его эксплуатации;
- обеспечение доступа
к результатам прохождения пользователями образовательного комплекса тестов и
уроков из внешнего приложения.
- возможность
автоматической регистрации пользователей внешнего приложения в качестве
пользователей образовательного комплекса;
- регистрация
образовательного комплекса и медиаобъектов образовательного комплекса.
Система программ «1С: Образование 4.
Школа 2.0» предназначена для организации и поддержки образовательного процесса.
Система позволяет использовать цифровые образовательные ресурсы (ЦОР) Единой
коллекции, включающей более 90 тыс. ресурсов. Первая версия системы «1С:
Образование 4. Школа» разработана в рамках федерального проекта «Информатизация
системы образования» и апробируется в 6 тыс. школ России.
На платформе «1С: Образование 3.0»
разработаны образовательные комплексы серии «1С: Школа», выпущенные до 2008 г.
«1С: Образование 3.0» позволяет использовать учебные материалы образовательных
комплексов в локальном и сетевом вариантах установки. Система программ «1С:
Образование 3.0» не поставляется отдельно от образовательных комплексов.
Платформа «1С: Образование 3.0»
используется для разработки и прохождения интернет-курсов и интернет-тестов.
АИС
«Университет»
АИС «Университет» - оптимальное
сочетание новейших информационных технологий с современными тенденциями
управления ВУЗом:
- комплексный мониторинг
деятельности ВУЗа;
- менеджмент качества
учебного процесса;
- хранение и
обработка информации о студенческом и кадровом составе ВУЗа,
научно-методической деятельности сотрудников;
- расчет часов и
распределение учебной нагрузки, оптимизация штатного состава;
- автоматизация
делопроизводства, хранение, анализ планов-графиков, расписания учебных занятий
и экзаменационных сессий.
Автоматизированная информационная
система «Университет» представляет собой комплекс программ, объединенных в
единую информационную среду и позволяющих автоматизировать процессы, связанные
с управлением деятельностью ВУЗа. Гибкие механизмы анализа данных позволяют
осуществлять мониторинг качества организации учебного процесса, качества
подготовки специалистов, научной деятельности, эффективности системы
управления. Система ориентирована на сетевую среду и позволяет использовать
многопользовательский режим [1.6].
Главное назначение системы - поднять
на новый качественный уровень процессы управления за счет использования новейших
технологий хранения и обработки данных.
АИС «Университет» успешно решает
поставленные задачи благодаря ряду преимуществ:
- надежность и
защищенность системы;
- быстродействие и
функциональность;
- открытая
архитектура;
- возможность
взаимодействия с другими системами.
Возможности АИС «Университет»:
- управление кадровым
составом и контингентом студентов;
- управление учебным
процессом и качеством подготовки;
- автоматизированное
формирование печатных форм дипломов о высшем образовании государственного образца
и приложений к ним;
- управление научной
деятельностью и послевузовским образованием;
- мониторинг
образовательной и научной деятельности аспирантов, докторантов и соискателей;
- автоматизация
работы диссертационных советов.
«1С-Битрикс:
Внутренний портал учебного заведения»
«1С-Битрикс: Внутренний портал
учебного заведения» - готовое решение для построения внутреннего
информационно-коммуникационного ресурса образовательного учреждения
(университета, техникума, училища, школы и т.п.), разработанное на основе
продукта «1С-Битрикс: Корпоративный портал» [1.7]. Основная задача продукта -
предоставить сотрудникам, преподавателям и учащимся образовательного учреждения
удобный инструмент для хранения и накопления информации, оперативного
взаимодействия, обсуждения и коллективной работы над задачами, автоматизации
бизнес-процессов. Обязательным условием работы приложения является доступ
компьютера к Internet.
Для преподавателей организуется
поддержка учебного процесса и коммуникаций с учащимися. На портале находятся
все необходимые материалы:
- информация о
расписании занятий;
- резервирование
аудиторий;
- списки учащихся
on-line;
- публикация учебных
материалов;
- получение
результатов работы от учащихся;
- тестирование знаний
учащихся, проведение опросов;
- поиск
преподавателя;
- график отсутствий.
Учащимся легко обмениваться
информацией с преподавателями и другими учащимися:
- получение полной
информации об учебном заведении;
- информация о
расписании занятий и преподавателях;
- on-line-ознакомление
с учебным материалом;
- совместная работа
над проектами и задачами;
- публикация
результатов работы и возможность обсуждения;
- личные блоги,
календари, хранилища файлов;
- сервис обмена
мгновенными сообщениями;
- расписание занятий;
- библиотека.
Автоматизация ежедневной работы для
сотрудников:
- приказы и новости
учреждения;
- инструкции и
положения;
- организационная
структура и справочник сотрудников;
- структура учебных
групп и списки учащихся;
- кадровые изменения,
отсутствия и награждения сотрудников;
- бланки и формы
документов;
- электронные заявки.
Портал содержит гибкую систему
управления доступом, на основании которой определяются права каждой группы
пользователей на те или иные сервисы и информацию.
На «1С-Битрикс: Внутренний портал
учебного заведения» действует специальная цена, типовая скидка 15% уже включена
в стоимость. Для образовательных учреждений лицензия на неограниченное
количество пользователей составляет 59900 руб.
Приобретение решения также включает:
- один год бесплатных
обновлений;
- один год
технической поддержки с коммерческим SLA;
- программный продукт
с открытыми исходными текстами PHP;
- поддержка баз
данных MySQL, Oracle, MS SQL Server.
КИС УЗ
Модус
Основой системы является организация
обучения в учебном заведении: по семестрам, по сессиям, по индивидуальным
планам, с использованием кредитно-модульной системы. Поэтому первичной является
подсистема «Учебные планы». Подсистема «Учебные планы» позволяет не только
создавать учебные планы с частичной проверкой, но и помогает в работе кафедр
при формировании нагрузки преподавателя на следующий учебный год, а также в
работе деканатов при составлении расписания [1.8].
КИС УЗ Модус - Комплексная
Информационная Система управления Учебным Заведением Модус.
Система поддерживает работу с учебными
планами четырех видов: семестровых, сессионных, индивидуальных, с
использованием кредитно-модульной системы. Учебные планы учитывают работу со
специальными блоками: специализации, дисциплины по выбору, контроли по выбору.
Отрабатывает приказ на изменение учебных планов и аттестационных планов
студентов. - отслеживать
успеваемость;
- контролировать
оплату обучения, как за период, так и за предмет;
- помогает начислять
стипендию;
- организует допуск к
сессии и работу с задолжниками;
- осуществляет
подготовку и проведение итоговой аттестации, вплоть до вкладыша в диплом.
Подсистема «Преподаватели»
предназначена для работы отдела кадров преподавателей, кафедр и деканатов.
Кроме формирования электронного личного дела, подсистема предполагает
формирование нагрузки и анализ ее выполнения. В подсистеме имеется генератор
запросов по личным делам преподавателей.
Для организации работы учебно-методического
отдела используется подсистема УМК. Эта подсистема связана в работе с
библиотечной системой (ИРБИС) и позволяет определить обеспеченность учебного
заведения учебными пособиями.
В КИС УЗ Модус входит и подсистема
«Расписание». При помощи этой подсистемы можно спланировать использование
аудиторного фонда, организовать работу технических служб. Подсистема позволяет
учитывать также и внеаудиторную работу.
При проведении Аккредитации и
Лицензирования при помощи КИСУЗ Модус можно получить необходимые данные.
Модуль «Окно студента» поможет
родителям и самим студентам проанализировать состояние оплат и успеваемость
прямо из дома.
Оригинальная система отправит
SMS-сообщение студенту в случае изменения расписания.
Отличительной особенность КИС УЗ Модус
является то, что система позволяет организовать работу с филиалами, партнерами
и представительствами. Организуется обмен учебными планами, студентами,
преподавателями и учебными пособиями.
КИСУЗ Модус открытая система. Она
позволяет осуществить стыковку с другими системами: СДО Прометей, библиотечная
система ИРБИС, бухгалтерские системы (например, «1С: Бухгалтерия») и системы по
учету кадров.
Стоимость приобретения системы
зависит от количества и функционала модулей. Цена модулей представлена в
Таблице 1.4.
Обновление версии КИС УЗ Модус для
ВУЗа 15% стоимости модулей.
Таблица 1.4 - Цена модулей КИС УЗ
Модус
Модуль
Блок
Цена в руб.
«Учебные планы»
53 100
Структурно-логическая схема (СЛС)
10 620
ИТОГО
63 720
«Студенты»
53 100
Оплаты студентов
48 380
Абитуриенты
21 240
Задолженности
10 620
Организация сессии
16 520
Фото студента
4 720
КМС-деканат
14 160
ИТОГО
168 740
«Расписание»
42 480
«Преподаватели»
37 760
«Учебно-методический комплекс»
Планирование УМК
17 700
Анализ УМК
21 240
Стыковка с «Ирбис»
2 360
ИТОГО
41 300
«Web-клиент»
27 140
«Web-клиент» - КМС
7 080
ИТОГО
34 220
Приказы
17 700
Документатор
11 800
Модуль интеграции с СДО «Прометей»
21 240
Отправка SMS
14 160
Региональная компонента
50 740
2. Специальный
раздел
2.1 Описание
обеспечивающих подсистем
Информационная система (ИС) ― это
организационно-упорядоченная взаимосвязанная совокупность средств, и методов
ИТ, используемых для хранения, обработки и выдачи информации в интересах достижения
поставленной цели. Сегодня обработка экономической информации стала
самостоятельным научно-техническим направлением с большим разнообразием идей и
методов. Отдельные компоненты процесса обработки данных достигли высокой
степени организации и взаимосвязи, что позволяет объединить все средства
обработки информации на конкретном экономическом объекте понятием
«экономическая информационная система» (ИС) [2.1].
Экономическая информационная система
представляет собой совокупность организационных, технических, программных и
информационных средств, объединенных в единую систему с целью сбора, хранения,
обработки и выдачи необходимой информации, предназначенной для выполнения
функций управления.
Потребность в создании ИС может
обусловливаться либо необходимостью автоматизации или модернизации существующих
информационных процессов, либо необходимостью коренной реорганизации в
деятельности предприятия (проведении бизнес-реинжиниринга). Потребности
создания ИС указывают, во-первых, для достижения каких именно целей необходимо
разработать систему; во-вторых, к какому моменту времени целесообразно
осуществить разработку; в-третьих, какие затраты необходимо осуществить для
проектирования системы.
Проектирование ИС ― трудоемкий, длительный
и динамический процесс. Технологии проектирования, применяемые в настоящее
время, предполагают поэтапную разработку системы. Этапы по общности целей могут
объединяться в стадии. Совокупность стадий и этапов, которые проходит ИС в
своем развитии от момента принятия решения о создании системы до момента
прекращения функционирования системы, называется жизненным циклом ИС.
Суть содержания жизненного цикла
разработки ИС в различных подходах одинакова и сводится к выполнению следующих
стадий:
1. Планирование и анализ
требований (предпроектная стадия) системный анализ. Исследование и анализ
существующей информационной системы, определение требований к создаваемой ИС,
оформление технико-экономического обоснования (ТЭО) и технического задания (ТЗ)
на разработку ИС.
2. Проектирование (техническое
проектирование, логическое проектирование). Разработка в соответствии со
сформулированными требованиями состава автоматизируемых функций (функциональная
архитектура) и состава обеспечивающих подсистем (системная архитектура),
оформление технического проекта ИС.
3. Реализация (рабочее
проектирование, физическое проектирование, программирование). Разработка и
настройка программ, наполнение баз данных, создание рабочих инструкций для
персонала, оформление рабочего проекта.
. Внедрение (тестирование,
опытная эксплуатация). Комплексная отладка подсистем ИС, обучение персонала,
поэтапное внедрение ИС в эксплуатацию по подразделениям экономического объекта,
оформление акта о приемо-сдаточных испытаниях ИС.
. Эксплуатация ИС
(сопровождение, модернизация). Сбор рекламаций и статистики о функционировании
ИС, исправление ошибок и недоработок, оформление требований к модернизации ИС и
ее выполнение (повторение стадий 2-5).
Структуру информационной системы
составляет совокупность отдельных ее частей, называемых подсистемами.
Подсистема - это часть системы, выделенная по какому-либо признаку. Общую
структуру информационной системы можно рассматривать как совокупность подсистем
независимо от сферы применения. В этом случае говорят о структурном признаке
классификации, а подсистемы называют обеспечивающими. Таким образом, структура
любой ИС может быть представлена совокупностью обеспечивающих подсистем.
В этом разделе рассмотрим более
подробно следующие обеспечивающие подсистемы разрабатываемой ИС:
- подсистема
организационного обеспечения;
- подсистема
технического обеспечения;
- подсистема
математического обеспечения;
- подсистема
программного обеспечения;
- подсистема
информационного обеспечения.
Новая
технология сопровождения процесса обучения
Для успешной реализации проекта
объект проектирования (АРМ) должен быть прежде всего грамотно описан, должны
быть построены полные и непротиворечивые функциональные и информационные модели
функционирования АРМ.
Современные CASE-средства охватывают
обширную область поддержки многочисленных технологий проектирования ИС: от
простых средств анализа и документирования до полномасштабных средств
автоматизации, покрывающих весь жизненный цикл программного обеспечения.
Обычно к CASE-средствам относят
любое программное средство, автоматизирующее ту или иную совокупность процессов
жизненного цикла программного обеспечения и обладающее следующими основными
характерными особенностями:
- мощные графические
средства для описания и документирования ИС, обеспечивающие удобный интерфейс с
разработчиком и развивающие его творческие возможности;
- интеграция
отдельных компонент CASE-средств, обеспечивающая управляемость процессом
разработки ИС;
- использование
специальным образом организованного хранилища проектных метаданных
(репозитория).
При проектировании
структурно-функциональной модели учебной деятельности НОЧУ ДПО ЦПК «Учебный
центр «ИнфоТеКС» использовалось CASE-средство «Ramus».
После внедрения разрабатываемого АРМ
технология сопровождения процесса обучения в учебном центре изменится. Будущие
процессы можно представить с помощью методологии IDEF0 [2.2].
На Рисунке 2.1 представлена
начальная контекстная диаграмма, имеющая название «Организация учебной
деятельности в НОЧУ ДПО ЦПК «Учебный центр «ИнфоТеКС».
Рисунок 2.1 - Диаграмма IDEF0
«Организация учебной деятельности в НОЧУ ДПО ЦПК «Учебный центр «ИнфоТеКС»
Организация учебной деятельности
базируется на тематических планах, должностных инструкциях сотрудников и
приказов (входящие стрелки сверху), управление процессом осуществляет
генеральный директор, бухгалтер и офис-менеджер с использованием АРМ.
Входящей информацией являются заявки
на обучение, персональные данные учащихся и данные об оплате обучения (входящие
стрелки слева), а исходящей - протоколы, удостоверения, сертификаты, договоры,
отказы от прохождения обучения, отчеты и уведомления о начале занятий.
Более детально этот процесс
рассмотрен на Рисунке 2.2. Учебную деятельность центра можно представить как
совокупность четырех взаимосвязанных подпроцессов:
- прием заявок на
обучение;
- создание групп;
- организация
учебного процесса;
- оформление
аттестационной документации.
Клиент, подает заявку, которая
регистрируется офис-менеджером. Данный процесс называется «Прием заявок на
обучение» и выходным потоком является «Данные о заявках».
На основании данных о
зарегистрированных заявках и данных об оплате обучения, происходит формирование
учебных групп (процесс «Создание групп»). После принятия руководством решения о
начале занятий в группе, об этом информируют клиентов (поток «Уведомления о
начале занятий»). Исходящими потоками являются «Договоры» и «Отказы». Данные об
оплате первого взноса, данные об учебных группах и личные карточки используются
в блоке «Учебный процесс».
Для организации учебного процесса
необходимы данные об учащихся, полученные из личных карточек, данные об учебных
группах. При выполнении учебного плана и наличия полной оплаты формируются
списки обучающихся, допущенных к итоговой аттестации.
Рисунок 2.2 - Подпроцессы диаграммы
«Организация учебной деятельности в НОЧУ ДПО ЦПК «Учебный центр «ИнфоТеКС»
При оформлении аттестационной
документации подготавливаются документы о прохождении курса обучения
(протоколы, удостоверения, сертификаты и отчеты).
Декомпозиция процесса «Создание
групп» представлена на Рисунке 2.3. На данном этапе происходит проверка данных,
полученных из заявок на обучение. Если выясняется, что информация не полная или
не соответствует требованиям организации, то секретарь сообщает об этом
клиенту. До начала занятий все отмеченные недостатки должны быть устранены.
Занятия начинаются после того, как будет набрано количество заявок, достаточное
для организации новой группы. Оптимальная численность группы рассчитывается
методами CVP-анализа на основании данных бухгалтерского учета, поступающих из
бухгалтерии в виде внешнего файла. Дата начала занятий устанавливается приказом
руководства и об этом информируют всех клиентов, чьи заявки были приняты. На
первом занятии происходит оформление договора. Данные из него используют для
составления личных карточек учащихся. Когда все данные внесены в АРМ,
подгружается файл о внесенной плате за обучение, после чего она отражается в
личной карточке.
Декомпозиция диаграммы «Учебный
процесс» представлена на Рисунке 2.4. В процессе обучения преподаватели
отслеживают посещаемость на занятиях, которая отражается в журналах. В свою
очередь, бухгалтерия в течение всего срока учебного процесса контролирует
оплату за курсы. Это связано с тем, что клиентам разрешается оплачивать
обучение несколькими взносами, но по окончанию занятий должна быть внесена
полная сумма.
При выполнении всех требований
учебного плана и наличия полной оплаты, на учащегося подготавливается
промежуточная документация. Если учащийся сдает все экзамены, предусмотренные
тематическим планом, то ему выдается вся необходимая аттестационная
документация.
Рисунок 2.3 - Диаграмма IDEF0
«Создание групп»
Рисунок 2.4 - Диаграмма IDEF0
«Учебный процесс»
Информационное
обеспечение
Информационное обеспечение
представляет собой совокупность проектных решений по объемам, размещению,
формам организации информации. Оно включает в себя совокупность показателей,
справочных данных, классификаторов и кодификаторов информации, унифицированные
системы документации, специально организованные для автоматического
обслуживания. Составные элементы информационного обеспечения представлены на
Рисунке 2.5.
В состав информационного обеспечения
включаются два комплекса: компоненты внемашинного информационного обеспечения и
внутримашинного информационного обеспечения (макеты / экранные формы для ввода
первичных данных в ЭВМ или вывода результатной информации, структура
информационной базы: входных, выходных файлов, базы данных) [2.3].
Рисунок 2.5 - Составные элементы
информационного обеспечения
Информационное обеспечение ИС
является средством для решения следующих задач:
- однозначного и
экономичного представления информации в системе (на основе кодирования
объектов);
- организации
процедур анализа и обработки информации с учетом характера связей между
объектами (на основе классификации объектов);
- организации
взаимодействия пользователей с системой (на основе экранных форм ввода-вывода
данных);
- обеспечения
эффективного использования информации в контуре управления деятельностью
объекта автоматизации (на основе унифицированной системы документации).
Информационное обеспечение можно
определить как совокупность единой системы классификации, унифицированной
системы документации и информационной базы.
Информационная
модель
Одним из многочисленных средств
моделирования информационной модели являются диаграммы сущности-связи - ERD
(entity relationship diagrams). Первый вариант модели сущность-связь был
предложен в 1976 г. Питером Пин-Шэн Ченом. В дальнейшем многими авторами были
разработаны свои варианты подобных моделей (нотация Мартина, нотация IDEF1X,
нотация Баркера и др.).
Все такие диаграммы используют
графическое изображение сущностей предметной области, их свойств (атрибутов), и
взаимосвязей между сущностями. Программные средства, реализующие как одну и ту
же, так и различные нотации могут отличаться своими возможностями [2.4].
Удобным средством для разработки
диаграмм сущности-связи является DBDesigner. Это свободно распространяемая
CASE-система, предназначенная для проектирования, моделирования, создания и
поддержки информационных систем.
Результаты разработки ER-модели для
системы учета и планирования учебной деятельности представлены на Рисунке 2.6.
Прямоугольники на данной диаграмме отображают сущности, а линии - связи между
сущностями.
Модель включает 12 сущностей:
предварительная запись, учебная группа, специальность, личная карточка, журнал,
тематический план, занятие, преподаватели, результаты экзаменов, стоимость
обучения, оплата, затраты на обучение.
Сущность «Предварительная запись»
представляет информацию о гражданах, подавших заявку на обучение по
определенной специальности. Атрибутами данной сущности являются: личные данные
человека, выбранная им специальность, данные о согласии начать обучение и о
включении в группу.
Сущность «Личная карточка» служит
для хранения личной информации клиентов, заключивших договор с учебным центром.
Каждый объект этой сущности может быть охарактеризован личными данными
учащегося.
Сущность «Учебная группа» хранит
данные о группах, организованных для обучения по выбранной специальности. К ее
атрибутам относятся: наименование специальности, дата начала и окончания
занятий, дата экзамена, а также информация о помещении данной группы в архив.
Каждый объект сущности
«Специальность» отражает всю необходимую информацию о специальностях, которые
преподают в учебном центре. Атрибутами ее являются: название специальности,
рекомендованное количество часов для ее изучения, а также количество экзаменов,
которые необходимо сдать при завершении обучения.
Сущность «Журнал» отражает сведения,
необходимые для регистрации занятий. Атрибутами данной сущности являются: номер
ученика и номер занятия.
Сущность «Темплан» содержит в себе
информацию о темах, прочитанных в рамках конкретной специальности. К атрибутам
данной сущности относятся: номер специальности, номер темы, название темы и
количество часов, отведенное для изучения конкретной темы.
Рисунок 2.6 - ER-модель системы учета,
планирования и анализа учебной деятельности
Сущность «Занятие» предназначена для
хранения информации о проведенном занятии. Ее атрибутами являются: номер
группы, номер преподавателя, номер темы и дата проведения занятия.
Сущность «Преподаватели» служит для
хранения личной информации преподавателей. Каждый объект этой сущности может
быть охарактеризован личными данными сотрудника.
Объекты сущности «Результаты
экзаменов» отражают информацию о результатах аттестации учащихся. Атрибутами
данной сущности являются номера и значения оценок.
Сущность «Стоимость обучения»
содержит справочную информацию о расценках на обучение. К атрибутам данной
сущности относятся: номер специальности, стоимость и дата, на момент которой
была установлена данная цена.
В сущности «Оплата» хранится
информация о внесенных денежных суммах учеников. Ее атрибутами являются: номер
учащегося, номер квитанции об оплате, внесенная сумма и дата платежа.
Сущность «Затраты на обучение»
служит для хранения информации о затратах учебной группы.
Используемые
классификаторы и системы кодирования
Классификатор - это
систематизированный свод однородных наименований, с помощью которого
осуществляется формализованное описание информации в ИС, содержащей
наименования объектов, наименования классификационных группировок и их кодовые
обозначения.
Назначение классификатора состоит в
следующем:
- систематизация
наименований кодируемых объектов;
- однозначная
интерпретации одних и тех же объектов в различных задачах;
- возможность
обобщения информации по заданной совокупности признаков;
- возможность
поиска и обмена информацией между различными внутрифирменными подразделениями и
внешними информационными системами;
- экономия
памяти компьютера при размещении кодируемой информации.
Рассмотрим некоторые используемые
классификаторы.
- № учащегося-
используется порядковая система кодирования, представляет собой числовое
значение.
- № специальности -
является общесистемным классификатором. Имеет следующий вид: INF012007. Данный
классификатор состоит из трех фасетов: INF - краткое наименование
специальности, 01 - порядковый номер специальности, 2007 - год создания.
- № оплаты -
используется порядковая система кодирования, представляет собой числовое
значение.
В Таблице 2.1 представлены сведения
о системах кодирования и классификации, используемые в АРМ для учета,
планирования и анализа учебной деятельности.
Таблица 2.1 - Сведения о системах
кодирования и классификации
Наименование
Тип
Система кодирования
Система классификации
Вид классификатора
Преподаватели
Целое число
Порядковая
-
Общесистемный
Предварительная запись
Целое число
Порядковая
-
Общесистемный
Журнал
Целое число
Порядковая
-
Общесистемный
Учащийся
Целое число
Порядковая
-
Общесистемный
Результаты экзаменов
Целое число
Порядковая
-
Общесистемный
Занятие
Целое число
Порядковая
-
Общесистемный
Темплан
Целое число
Порядковая
-
Общесистемный
Стоимость обучения
Целое число
Порядковая
-
Общесистемный
Специальность
Символьное
Комбинированная
Многоаспектная
Общесистемный
Описание
нормативно-справочной и входной информации
При проектировании АРМ необходимо
разработать макеты следующих категорий объектов:
- входных документов;
- экранных форм;
- входных файлов.
К входным документам относится
договор, который заключается между учебным центром и клиентом на весь срок
обучения.
Договор представляет собой бланк,
разделенный на четыре основные части:
- дата заключения
договора;
- личные данные
клиента;
- обязанности сторон;
- подписи сторон.
К личным данным клиента относятся:
фамилия, имя, отчество, дата и место рождения, паспортные данные (серия, номер,
дата и место выдачи), образование, профессия и место работы.
К обязанностям сторон относятся
права и обязанности клиента и учебного центра. Здесь указывается, что учебный
центр обязуется провести обучение по выбранной клиентом специальности.
Устанавливаются сроки и стоимость обучения, которые тут же прописываются.
В конце бланка ставятся подписи
сторон. В левой части расписывается генеральный директор НОЧУ ДПО ЦПК «Учебный
центр «ИнфоТеКС», в правой - клиент. Расшифровка подписи не требуется.
Регистрация заявок клиентов
осуществляется с помощью формы «Предварительная запись». Верхнее поле формы
является фильтром, группирующим информацию по специальностям. Ниже представлен
список клиентов, желающих пройти обучение в виде таблицы, в поля которой
вносятся такие данные, как: название специальности, Ф.И.О. и номер контактного
телефона. В случае согласия клиента вступить в группу на данной форме имеется
флажок. Когда руководство принимает решение о начале группы все клиенты,
напротив чьих фамилий стоял флажок, перемещаются в учебную группу с помощью
клавиши «Включить в группу». Также на форме есть кнопка ее закрытия.
Личные данные клиентов из договоров
заносятся в форму «Личная карточка». Фамилии, имена и отчества заносятся в
именительном, родительном и дательном падежах, чтобы в дальнейшем их
использовать при оформлении аттестационной документации. Ниже записываются
остальные личные данные. Также в форме указывается специальность, по которой
проходит обучение клиент и оценки, полученные им при сдаче экзамена. В поле
«Оплата» отражается сумма, внесенная за курс обучения.
Описание
выходной информации
Выходной информацией АРМ являются:
- протоколы;
- сертификаты;
- удостоверения;
- отчеты.
Протоколы печатаются для регистрации
решения квалификационной комиссии о присвоения специальности гражданину,
успешно прослушавшему курс лекций и сдавшему экзамен. Условно бланк протокола
можно разделить на три части. В верхней части фиксируется номер протокола, дата
заседания квалификационной комиссии и перечисляются участники комиссии и их
должности. Во второй части бланка находится таблица, в которой записаны все слушатели
данной группы. Здесь заполняются такие графы, как: порядковый номер, Ф.И.О.
ученика, дата его рождения, номер билета, экзаменационная оценка и присвоенная
квалификация. Для некоторых специальностей заносятся несколько экзаменационных
оценок, должность и место работы. В нижней части бланка ставятся подписи
комиссии.
В бланке «Список» отражается
информация об учащихся, получивших аттестационную документация. В верхней части
бланка записывается номер группы.
Удостоверения печатаются на
отдельных специальных бланках. Они выдаются гражданам, прошедшим обучение по
специальностямповышения квалификации и профессиональной переподготовки. В
верхней части бланка записывается название обучающей организации, далее
записывается Ф.И.О. учащегося, даты начала и окончания занятий, название
программы обучения, номер протокола и дата его создания. Далее выставляются
оценки, полученные при сдаче внутренних экзаменов. Ниже ставятся подписи
председателя комиссии и генерального директора учебного центра.
Отчеты готовятся на основании
информации об учащихся и данных о формировании учебных групп. Отчеты содержат
подробную информацию о составе групп, данные об оплате, результаты экзаменов и
т.д.
Математическое
обеспечение
Математическое обеспечение - это
совокупность математических методов, моделей и алгоритмов обработки информации,
используемых при решении функциональных задач и в процессе автоматизации
проектировочных работ.
При создании АРМ была поставлена
задача рассчитывать оптимальную численность групп. Для ее реализации можно
воспользоваться CVP-анализом.
Анализ «издержки-объем-прибыль», или
CVP-анализ, является одним из основных инструментов ценообразования и
определения прогнозного объема. Он позволяет понять цели анализа и показывает
как важно понимать поведение затрат, то есть реагирование затрат на различные
влияния для оценки последствий тех или иных управленческих решений [2.5].
В анализе используются следующие
обозначения:
- USP - цена
обучения;
- UVC - переменные
затраты на человека;
- UCM - маржинальная
прибыль на человека;
- FC - постоянные
затраты;
- Q - количество
человек;
- V - выручка;
- OI - операционная
прибыль.
К постоянным затратам в расчете на
группу относятся:
- оборудование
класса;
- коммунальные услуги
на учебный класс;
- административные
расходы;
- зарплата
преподавателя.
К переменным затратам можно отнести
затраты на выездное обучение связанные с выплатой командировочных, оплатой
гостиницы, аренды площадей для проведения обучения и т.д.
Для нахождения точки безубыточности
можно воспользоваться несколькими способами. Первый способ является методом
уравнения и имеет вид:
Это равенство является самым общим
подходом к CVP-анализу.
Второй способ называется методом
маржинальной прибыли. В данном методе используется формула (2.1). Преобразовав
это равенство, получим:
В точке безубыточности по
определению операционная прибыль равна нулю, т.е. Анализируя перечисленные методы,
наиболее подходящим для расчета оптимальной численности группы является метод
маржинальной прибыли. Именно он будет реализован в разрабатываемом АРМ.
Техническое
обеспечение
Техническое обеспечение - это
комплекс технических средств, предназначенных для работы информационной
системы.
Для функционирования
разрабатываемого АРМ потребуются один сервер и две рабочие станции,
подключенных по сети с топологией «Звезда». Большое преимущество звезды
заключается в том, что все точки подключения собраны в одном месте. Это
позволяет легко контролировать работу сети, локализовать неисправности сети
путем простого отключения от центра абонентов, а также ограничивать доступ
посторонних лиц к точкам подключения. Схема сети представлена на Рисунке 2.7.
Для размещения базы и быстрого
обращения к ней, сервер должен иметь следующие характеристики: операционная
система Windows Server 2003 Standart, процессор - не ниже Dual AMD Opteron
Socket F, от 1 Гб оперативной памяти, от 80 Гб жесткого диска.
Для функционирования АРМ необходимы
рабочие станции с нижеперечисленными характеристиками: процессор - не ниже
Pentium IV 3.2 GHz; память - от 1 Гб; жесткий диск от 80 Гб; видеокарта от 64
Mб, монитор - от 17» Samsung SyncMaster, принтер - HP LaserJet 1100; клавиатура
и мышь.
2.2 Экономические
параметры разработки АРМ
Планирование
и контроль выполнения работ
Процесс разработки АРМ включает в
себя стадии: исследование предметной области, анализ программного обеспечения,
проектирование, разработка, тестирование, внедрение, разработка документации.
План-график создания АРМ, включающий
все вышеперечисленные стадии, приведен в Таблице 2.2.
Таблица 2.2 - План-график разработки
АРМ для учета, планирования и анализа учебной деятельности
Название задачи
Длительность, дни
Трудозатраты, часы
Начало
Окончание
Названия ресурсов
Исследование предметной области
20
160
02.06.14
27.06.14
Сбор и изучение литературы по теме дипломного проекта
4
32
02.06.14
05.06.14
Студент-дипломник
Исследование организационной
8
64
06.06.14
17.06.14
Студент-дипломник
Продолжение Таблицы 2.2
структуры и бизнес-процессов НОЧУ ДПО ЦПК «Учебный центр ОАО
«ИнфоТеКС»
Проверка материалов исследования
2
16
18.06.14
19.06.14
Студент-дипломник
Доработка материала с учетом замечаний
6
48
20.06.14
27.06.14
Студент-дипломник
Анализ и требования к ПО
20
160
30.06.14
25.07.14
Изучение работы существующих систем учета, планирования и
анализа учебной деятельности
5
40
30.06.14
04.07.14
Студент-дипломник
Постановка задачи
5
40
07.07.14
11.07.14
Студент-дипломник
Проверка постановки задачи
4
32
14.07.14
17.07.14
Студент-дипломник
Доработка постановки задачи с учетом замечаний
6
48
18.07.14
25.07.14
Студент-дипломник
Проектирование
20
160 03.10.14
Разработка проектных спецификаций
10
80
08.09.14
19.09.14
Студент-дипломник
Проверка проектных спецификаций
2
16
22.09.14
23.09.14
Студент-дипломник
Доработка проектных спецификаций
8
64
24.09.14
03.10.14
Студент-дипломник
Разработка
20
160
20.10.14
14.11.14
Определение параметров архитектуры программы
2
16
20.10.14
21.10.14
Студент-дипломник
Разработка кода
14
112
22.10.14
10.11.14
Студент-дипломник
Первичная отладка
4
32
11.11.14
14.11.14
Студент-дипломник
Тестирование
12
96
17.11.14
02.12.14
Тестирование модулей в соответствии со спецификацией продукта
2
16
17.11.14
18.11.14
Студент-дипломник
Выявление аномалий в спецификациях продукта
2
16
19.11.14
20.11.14
Студент-дипломник
Изменение кода
6
48
21.11.14
28.11.14
Студент-дипломник
Продолжение Таблицы 2.2
Повторное тестирование измененного кода
2
16
01.12.14
02.12.14
Студент-дипломник
Внедрение
8
64
03.12.14
12.12.14
Определение стратегии внедрения
2
16
03.12.14
04.12.14
Студент-дипломник
Закрепление ресурсов развертывания
2
16
05.12.14
08.12.14
Студент-дипломник
Обучение персонала поддержки
1
8
09.12.14
09.12.14
Студент-дипломник
Развертывание ПО
3
24
10.12.14
12.12.14
Студент-дипломник
Разработка документации
10
80
15.12.14
28.12.14
Разработка руководства пользователя
8
64
15.12.14
24.12.14
Студент-дипломник
Проверка документации
1
8
25.12.14
25.12.14
Студент-дипломник
Доработка документации с учетом замечаний
1
8
26.12.14
26.12.14
Студент-дипломник
Итого
110
880
На Рисунке 2.8 изображена диаграмма
Ганта.
Рисунок 2.8 - Диаграмма Ганта
Данная диаграмма была построена с
помощью программного продукта Microsoft Office Project. Диаграмма Ганта
представляет собой график, на котором по горизонтали размещена шкала времени, а
по вертикали расположен список задач. При этом длина отрезков, обозначающих
задачи, пропорциональна длительности задач. Начало и конец отрезка на шкале
времени соответствуют началу и концу задачи. На диаграмме Ганта рядом с отрезками
может отображаться дополнительная информация, в данном случае рядом с задачами
отображаются названия задействованных в них ресурсов. На диаграмме Ганта также
показывается зависимость между задачами [2.6].
При рассмотрении Рисунка 2.8 и
Таблицы 2.2 можно определить сроки разработки АРМ. В расчетах использовались
только рабочие дни. На реализацию всех этапов необходимо затратить 110 дней,
начиная с 02.06.2014 г. и заканчивая 26.12.2014 г. В частности этап
исследования предметной области длится 20 дней, анализ программного обеспечения
- 20 дней, проектирование АРМ - 20 дней, разработка - 20 дней, тестирование -
12 дней, внедрение - 8 дней, разработка документации - 10 дней. Трудозатраты
составили 880 часов. Основным исполнителем всех этапов создания АРМ является
студент-дипломник.
В ходе разработки АРМ план-график
соблюдался полностью.
Расчет
себестоимости разработки и внедрения АРМ
В расчет стоимости разработки АРМ
включаются следующие расходы:
– заработная плата
исполнителей;
– отчисления с
заработной платы;
– эксплуатационные
расходы;
– расходы на
приобретение средств электронно-вычислительной техники;
– амортизационные
отчисления;
– затраты на
расходные материалы;
– накладные расходы.
К статье «Заработная плата»
относится основная заработная плата научных работников, инженерно-технических
работников и рабочих, непосредственно занятых выполнением конкретной работы, а
также заработная плата работников внештатного состава, привлекаемых к ее
выполнению. Расчет заработной платы проводится исходя из численности различных
категорий исполнителей, трудоемкости отдельных видов выполняемых ими работ и их
средней заработной платы за один месяц.
Разработчиком данного проекта
является сам дипломник, поэтому все затраты на зарплату будут рассчитываться на
одного человека. Согласно данным штатного расписания НОЧУ ДПО ЦПК «Учебный
центр ОАО «ИнфоТеКС», затраты на заработную плату составят:
Статья «Начисления на
заработную Таким образом,
начисления составят:
Следующая статья - «Стоимость
материалов». Она включает в себя затраты на сырье, основные и вспомогательные
материалы, закупаемые полуфабрикаты и комплектующие. Расход материалов за
период разработки и внедрения АРМ представлен в Таблице 2.3.
Таблица 2.3 - Расчет стоимости материалов
Наименование
Единица измерения
Количество единиц
Цена за единицу, руб.
Сумма, руб.
Flash-накопитель
шт.
1
317
317
CD-RW
шт.
2
27,4
54,8
Бумага для принтера
пачка
2
143
286
Тонер-картридж для принтера
шт.
1
1230
1230
Канцтовары (карандаши, ручки, «штрихи» и пр.)
шт.
8
156,7
Итого:
2044,5
Итого общие затраты по данной статье
составляют 2044,5 руб.
Определение эксплуатационных
расходов связанных с использованием комплекса систем вычислительной техники
(СВТ) для решения конкретных задач, проводится по формуле:
где В состав себестоимости
периода эксплуатации СВТ входят такие показатели, как: амортизационные
отчисления на реновацию комплекса СВТ, стоимость электроэнергии, потребляемой
комплексом СВТ, затраты на техническое обслуживание и ремонт СВТ, т.е.:
где Амортизационные отчисления на
средства вычислительной техники рассчитываются по формуле:
где Норма амортизации,
устанавливаемая на средства вычислительной техники, составляет 33,3% в год
(срок амортизации 2-3 года) [2.7]. Таким образом, амортизация 1 ПЭВМ стоимостью
25320 руб. и принтера стоимостью 4850 руб. в течение срока разработки АРМ (пять
месяцев) составит:
Стоимость
электроэнергии, потребляемой комплексом СВТ, определяется по формуле:
где Таким образом:
Затраты связанные с
техническим обслуживанием средств вычислительной техники составляют в среднем
3% в год от восстановительной стоимости оборудования, что составляет:
Таким образом, пользуясь
формулой (2.2) себестоимость работы оборудования составит:
Накладные расходы определяются путем
составления годовой сметы затрат на управленческие и общехозяйственные нужды
(зарплата управленческого персонала, содержание, ремонт и амортизация помещений
и основных фондов общего использования, расходы на содержание охраны, на связь,
охрану труда и т.д.) [2.8]. Затраты по этой статьей рассчитываются по следующей
формуле:
где Накладные расходы связанные с
созданием АРМ среднего уровня сложности составляют 30% от фонда заработной
платы. Отсюда следует, что:
«Прочие затраты» - это
затраты на пользование средствами связи, общие расходы на электроэнергию, на
защиту информации, на обмен данными с внешними абонентами и т.п. На практике
для предприятий, занимающихся подобной деятельностью, прочие расходы составляют
10% от фонда основной заработной платы, т.е.
Калькуляция затрат на разработку АРМ
приведена в Таблице 2.3.
Таблица 2.4 - Калькуляция затрат на
разработку АРМ
Статьи затрат
Сумма затрат, руб.
Заработная плата исполнителей
46850
Отчисления с заработной платы
14055
Эксплуатационные расходы
5298,35
Затраты на расходные материалы
2044,5
Накладные расходы
14055
Прочие расходы
4685
Итого:
86987,8
На основе Таблицы 2.4 можно
построить диаграмму затрат, которая представлена на Рисунке 2.9.
Рисунок 2.9 - Структура затрат на
разработку АРМ
Обоснование
целесообразности разработки и внедрения АРМ
При рассмотрении существующих
информационных систем в области образования была произведена их стоимостная
оценка. Для сравнительного анализа были выбраны такие готовые решения, как:
- 1С: Битрикс.
Внутренний портал учебного заведения;
- КИС УЗ Модус.
На продукт «1С: Битрикс. Внутренний
портал учебного заведения» установлена цена 89550 руб. Первый год его
обновление будет бесплатным. Специалистов по этой системе в штате учебного
центра нет, поэтому необходимо оплачивать проект внедрения. Так как данная
программа является системой небольшого масштаба, то по оценкам рынка стоимость
ее внедрения будет примерно равно стоимости лицензии, т.е. около 90000 руб.
При исследовании КИС «УЗ Модус» были
отобраны необходимые модули для корректной работы учебного центра. К таким
модулям относятся: «Учебные планы», «Студенты», «Оплата студентов»,
«Абитуриенты», «Преподаватели», «Приказы», «Документатор». Общая стоимость
закупки составит 243080 руб. Стоимость обновлений версий модулей составляет 15%
от их стоимости, т.е. в данном случае 36462 руб.
Также в качестве варианта была
рассмотрена разработка системы с необходимым функционалом у специализированных
разработчиков, например создание решения на платформе «1С: Предприятие». Цена
часа работы специалиста по Москве и Московской области варьируется от 1600 руб.
до 2200 руб. По оценкам экспертов, для создания программы по учету,
планированию и анализу учебной деятельности со всем необходимым функционалом
потребуется около 152 часов (1 месяц). Таким образом, при минимальной цене за
час работы специалиста, т.е. 1600 руб. стоимость системы, заказанной у
разработчиков, составляет 243200 руб.
Для обоснования целесообразности
собственной разработки АРМ приведенные выше данные сгруппированы и представлены
в Таблице 2.5.
Таблица 2.5 - Сравнение АРМ по
стоимостным показателям
Наименование АРМ
Стоимость лицензии, руб.
Стоимость внедрения (установка, обновление и расширение
функционала), руб.
Стоимость разработки специального функционала, руб.
Итого, руб.
1С: Битрикс
89550
89550
-
179100
УЗ Модус
243080
36462
-
279542
1С: Бухгалтерия
-
-
243200
243200
Собственная разработка
-
-
86987,8
86987,8
Таким образом, анализируя полученные
данные, можно сделать вывод, что наиболее оптимальными программными продуктами
для учета, планирования и анализа учебной деятельности являются «1С: Битрикс» и
собственная разработка. Однако даже в этом случае собственная разработка
окажется выгоднее, т.к. будут сэкономлены средства на закупку программы, а
также на ее внедрение.
Экономический
эффект от внедрения АРМ
При внедрении разрабатываемого АРМ наблюдается
единовременный экономический эффект. Изучая специфику организации, аддитивного
эффекта выявить не удалось.
Единовременный экономический эффект
определяется в данном случае как экономия средств - разность между затратами на
разработку АРМ и приобретение или заказ у сторонних разработчиков.
Так как затраты на разработку АРМ
составили 86987,8 руб., а минимальная
стоимость программы при покупке - 179100 руб., то единовременный эффект будет
равен:
3. Технологический
раздел
3.1 Обоснование
выбора средств разработки
Обоснование
выбора средств разработки АРМ
Microsoft Access - первая СУБД для
персональных компьютеров, созданная для работы в среде Windows и несущая в себе
многие черты новых инструментальных средств для разработки файл-серверных
приложений. Эта система ориентирована как на конечных пользователей, так и на
профессиональных программистов, облегчая и тем, и другим разработку и доступ к
БД, быстрое создание информационных приложений с графическим интерфейсом
[3.1].Access является составной частью семейства программ Microsoft Office. Все
семейство основано на IntelliSense - интеллектуальной технологии, которая
«знает», что нужно пользователю, и дает требуемый результат, автоматически
выполняя операции и упрощая сложные задачи. Например, наличие десятков мастеров
(Wizards), помогает автоматизировать множество операций от создания форм до
написания программ.
Ниже приводится перечень некоторых
необходимых мастеров:
- мастер Table Wizards;
- мастер Command Button Wizards;
- мастер Form Wizards;
- мастер Report Wizards;
- мастер Mail Merge
Wizards.
Мастер Table Wizards создает
структуры базы данных и таблиц таким образом, что пользователи могут сразу же
получать результаты.
Мастер Command Button Wizards
создает функциональные кнопки, что избавляет пользователя от потребностей в
программировании.
Мастера Form Wizards и Report
Wizards используются при создании сложных форм и отчетов. Для создания более
простых форм и отчетов можно использовать такие функции как Автоформа
(AutoForm) и Автоотчет (AutoReport).
Мастер Mail Merge Wizard работает
совместно с Microsoft Word, облегчая подготовку почтовых рассылок - необходимо
только выделить данные для слияния или документ, который необходимо отослать.
В Microsoft Access имеются службы
«Графического конструктора связей» (Graphical System Relationships Builder) и
«Графического запроса» (Graphical query). Эти средства позволяют не только
создать базу данных, но и наглядно сконструировать ее, что приближает Microsoft
Access к CASE-средствам [3.2].
В Microsoft Access существуют
функции и технологии, увеличивающие скорость и упрощающие использование
конечных средств. К ним относятся:
- технология
Rushmore;
- быстрая сортировка
(QuickSort);
- средство наиболее
часто выполняемых запросов (Top Value queries).
Технология Rashmore ускоряет
выполнение запросов в 100 раз. Быстрая сортировка мгновенно сортирует данные
пользователя. Средство поддержки наиболее часто выполняемых запросов позволяет
быстро выбрать наиболее важные для пользователя данные.
В Microsoft Access имеется ряд
средств для совместного использования информации с другими приложениями.
OfficeLinks с применением технологии OLE 2.0 позволяет передавать информацию из
одной программы в другую. С помощью кнопок Analyze It и Publish It пользователь
может перенести данные в Excel или Word для анализа, включения в отчет или
слияния с другими данными для отправки почты. Microsoft Access может работать с
большинством форматов файлов (напрямую или через импорт / экспорт) - это
позволяет пользователю максимально использовать имеющиеся наработки, поскольку
Microsoft Access обеспечивает полную поддержку Btriеve, dBASE III PLUS и dBASE
IV, Microsoft FoxPro 2.x, Paradox, Miсrosoft SQL Server, SYBASE SQL Server.
Кроме того, возможно использование драйверов ODBC для доступа к другим базам
данных.
Схема взаимодействия MSAccess с MSSQLServer представлена на Рисунке
3.1.
Рисунок 3.1 - Схема взаимодействия MSAccess с MSSQLServer
Универсальная среда разработчика со
встроенным отладчиком обеспечивает возможности программирования на уровне
Microsoft Visual Basic. Управление событиями позволяет настраивать приложение в
процессе исполнения, облегчая создание надежных приложений [3.3].является
достаточной платформой для проектирования и разработки приложений клиент /
сервер в двухуровневой архитектуре, в которой в качестве хранилища данных
используется SQL-сервер, а интерфейс пользователя и бизнес-логика расположены
на клиенте.
Далее будет представлен анализ самых
популярных инструментов разработки, реализуемых на платформе MSWindows.
По результатам опроса программистов
сайтом «CASE-клуб» из средств разработки лучшими считают:
- Delphi от Borland - 45%
- Borland С++ Builder - 14%
- Microsoft Visual Basic - 28%
- Visual C++ - 8%
Результаты сравнение средств
разработки представлены в Таблице 3.1. Delphi и Builder не рассматриваются
отдельно, потому что все возможности Delphi доступны в Builder [3.4].
Таблица 3.1 - Сравнительная
характеристика языков программирования
Характеристики
Средства
Visual Foxpro
Access (VB)
VC++MFC
BC++ Builder
Принцип обработки кода
интерпретатор (псевдокомпилятор)
интерпретатор (псевдокомпилятор)
компилятор
компилятор
Язык
DBASE с объектами
Basic c объектами
С++
С++, Pascal
Система
закрытая
зкрытая
открытая
открытая
Встроенные базы данных
DBF, DBC, ODBC
MDB, ODBC
классы обработки MDB, SQL через DB-библиотеку, ODBC
объектыобработки
dBASE, Paradox, InterBase, MDB, Informix, FoxPro
Создание пользовательских мастеров
нет
нет
есть
есть
Динамическое создание форм ввода, обработки сообщений
есть
есть
нет Модель создания приложения
нет
нет
каркасная (мастер)
компонентная (мастер)
Технология
построители экранов, меню, отчетов (drag-and-drop), классов
построители экранов, меню, отчетов (drag-and-drop), классов
редактор классов, Редактор ресурсов (drag-and-drop)
редактор объектов (drag-and-drop)
Вывод из баз данных на печать
встроенный Report
встроенный Report
внешний
объект: Report
Обработка исключений
процедура
процедура
объект
объект
Поддержка CASE Rational Rose
нет
есть
есть
нет
Принцип обработки кода: FoxPro,
Basic являются интерпретаторами, С++ - компилятором. При помощи интерпретаторов
можно быстро собрать работающее приложение и изменять его по ходу работы
программы, вплоть до того, что создавать программы. Но скоростью работы
конечной программы низкая.
Система: если оболочка выдает Fatal
Error, то в С++ можно всегда посмотреть код и проверить его на наличие ошибки.
В VC++ вся библиотека MFC поставляется с открытым кодом.
Встроенные базы данных: одна из
лучших систем в обработке баз данных - это Borland. Но есть недостаток, который
заключается в том, что через ODBC всегда можно получить доступ к любому формату
данных, а постоянно работать можно только с тем форматом, обработка которого
встроена и, следовательно, имеет более быстрый доступ, чем ODBC.
Создание пользовательских мастеров:
создание «Мастеров пользователя» позволяет создавать на основе мастеров шаблоны
наиболее распространенных приложений. Это удобно для создания большого
количества одинаковых по форме, но немного разных по сути приложений, например
обработки классификаторов.
Динамическое создание форм ввода,
обработки сообщений: только Microsoft не позволяет динамически создавать формы.
Интерпретаторы могут строить все, что необходимо при работе приложения, а
компиляторы только то, что заложено изначально. VC++ может включить в форму
дополнительные кнопки и поля при работе приложения, но для упрощения данной
функции можно ее создать в редакторе ресурсов при создании приложения.
Модель создания приложения: модель
от Microsoft более открыта, так как дает полностью открытый шаблон кода, тогда
как Borland позволяет выполнять только то, что предусмотрено в свойствах
объектов. По причине разной модели построения приложения требуется разные
затраты на изучение этих оболочек.
Вывод из баз данных на печать:
Microsoft VC++ предлагает воспользоваться внешним Crystal Report, который
специализирован для построения отчетов, тогда как в других инструментах
используются встроенные генераторы (в Borland - объект отчета). Часто
специализированный инструмент лучше универсального, но требует дополнительного
изучения.
Обработка исключений: показывает,
что С++ лучшие системы для обработки исключительных ситуаций.
Поддержка CASE Rational Rose: CASE
средства позволяют значительно сократить долю ручного кодирования и, что самое
главное, облегчить последующее сопровождение.
Таким образом, можно сделать вывод
что для разработки АРМ учета, планирования и анализа учебной деятельности
наиболее подходящим средством разработки приложения является MS Access.
Обоснование
выбора СУБД
Microsoft SQL Server 2012 является
решением для управления и анализа данных, которое предоставляет повышенную
безопасность, стабильность данным предприятия и аналитическим приложениям,
облегчая их построение, развёртывание и управление [3.5].Server 2012
представляет собой интегрированное решение по управлению и анализу данных,
которое поможет организациям различного масштаба, а так же, предоставляет
мощные инструменты для профессионалов информационных технологий так же, как и
для работников информационной сферы, уменьшая сложность создания,
развёртывания, управления и использования данных предприятия и аналитических
приложений на платформах от мобильных устройств до информационных систем
предприятия. Платформа данных SQL Server включает следующие инструменты:
- реляционная
база данных: безопасное, надёжное, масштабируемое, высокодоступное ядро с
улучшенной производительностью и поддержкой структурированных и
неструктурированных (XML) данных;
- Replication
Services: репликация данных для распределённых и мобильных приложений обработки
данных, высокая доступность систем, масштабируемый параллелизм со вторичными
хранилищами данных для отчётных решений предприятия и интеграция с разнородными
системами, включая существующие базы данных Oracle;
- Notification
Services: развитые возможности уведомлений для разработки и внедрения
масштабируемых приложений, способных доставлять персонализированные,
своевременные обновления информации множеству соединённых и мобильных
устройств;
- Integration
Services: возможности извлечения, преобразования и загрузки для хранилищ данных
и интеграции данных в масштабе предприятия;
- Analysis
Services: аналитическая обработка в реальном времени (OLAP) для быстрого,
сложного анализа больших и смешанных наборов данных, использующая многомерное
хранение;
- Reporting
Services: решение для создания, управления и доставки как традиционных бумажных
отчётов, так и интерактивных, основанных на технологии WWW отчётов;
- инструменты
управления: SQL Server включает средства управления для развитого управления и
настройки баз данных, также как и тесную интеграцию с такими инструментами, как
Microsoft Operations Manager (MOM) и Microsoft Systems Management Server (SMS);
- инструменты
разработки: SQL Server предлагает интегрированные инструменты разработки для
ядра базы данных, извлечения, трансформации и загрузки данных, извлечения
информации, OLAP и отчётности, которые тесно интегрированы с Microsoft Visual
Studio для предоставления сквозных возможностей разработки приложений.
С SQL Server 2012 пользователи и
профессионалы информационных технологий вашей организации выиграют от снижения
времени простоя приложений, увеличения масштабируемости и производительности,
надёжных и гибких механизмов управления безопасностью. SQL Server 2012 включает
главные улучшения управления данными предприятия в управляемости и
безопасности.
Управляемость: SQL Server 2012 упрощает развёртывание, управление и оптимизацию
данных предприятия и аналитических приложений. Как платформа управления данными
предприятия, он предоставляет единую консоль управления, которая позволяет
администраторам данных, находящимся в любом месте организации, отслеживать,
управлять и настраивать все базы данных и связанные службы по всему
предприятию. Он предоставляет расширяемую инфраструктуру управления, которая
может быть легко запрограммирована при помощи SQL Management Objects (SMO),
позволяя пользователям переделывать и расширять их среду управления и
независимым поставщикам программных продуктов (ISV) создавать дополнительные
инструменты и функциональность для дальнейшего расширения возможностей,
поставляемых по умолчанию.Server 2012 упрощает управление путём предоставления
единой интегрированной консоли управления для мониторинга и управления
реляционной базой данных SQL Server, Integration Services, Analysis Services,
Reporting Services, Notification Services и SQL Mobile на большом числе
распределённых серверов и баз данных. SQL Server Management Studio содержит
среду разработки для создания, редактирования и управления сценариев и хранимых
процедур, используя Transact-SQL, многомерные выражения (MDX), XMLA и SQL
Server Mobile Edition. Management Studio легко интегрируется с системой
контроля версий. Management Studio также содержит инструменты для планирования
задач Агента SQL Server и управления Планами Технического Обслуживания для
автоматизации ежедневных задач обслуживания.
Безопасность: SQL Server 2012 имеет существенные улучшения в модели безопасности
платформы базы данных, с намерением предоставить более точный и гибкий контроль
для обеспечения безопасности данных. Значительные вложения были сделаны в
большое количество функций для обеспечения высокого уровня безопасности данных
предприятия, включая:
— применение политик для паролей учётных записей SQL Server в
области аутентификации;
— обеспечение большей модульности дл указания разрешений на
различных уровнях в области авторизации;
— разделение владельца и схемы в области управления безопасностью.
Новая модель безопасности SQL Server
2012 позволяет администраторам управлять разрешениями на модульном уровне и в
указанной области, делая управление разрешениями проще, а также обеспечивает
выполнения принципа наименьших привилегий. SQL Server 2012 позволяет указать контекст,
в котором будут выполняться операторы модуля. Эта функция также работает как
отличный механизм для модульного управления разрешениями [3.6].
Кластеры SQL Server 2012
поддерживают аутентификацию Kerberos для виртуальных серверов SQL Server 2012.
Администраторы могут указать политики типа Windows для стандартных учётных
записей, так что единообразная политика применяется ко всем учётным записям
домена.Server 2012 поддерживает шифрование внутри базы данных, полностью
интегрированное с инфраструктурой управления ключами.
3.2 Описание
реализации АРМ
Дерево
функций и сценарий диалога
В связи с тем, что при решении
задачи используется технология обработки информации в режиме диалога,
взаимодействие пользователя с программой можно представить в виде схемы
диалога. Данная схема представлена в виде дерева форм, к которым обращается
пользователь при работе с АРМ, и изображена на Рисунке 3.2 [3.7].
Рисунок 3.2 - Дерево форм
Далее создаётся сценарий диалога, по
которому будет осуществляться решение поставленной проблемы. Данный сценарий
представлен в Таблице 3.2.
Таблица 3.2¾ Сценарий диалога
Экран
Функции
Примечания
Главная форма
1 Предварительная запись 2 Учебный процесс 3 Анализ
безубыточности 4 Архив 5 Тематические планы
Выбор необходимого пункта меню в соответствии с планируемыми
действиями
Нажать кнопку, соответствующую нужному пункту меню.
1 Предварительная запись
1 Предварительная запись
запись личных данных клиентов
Ввести данные клиентов в соответствующие поля
сортировка данных по специальности
Выбрать из фильтра «Специальность» необходимое название
специальности
выбор согласия или отказа клиента пройти обучение
Выбрать в графе «Согласие» желание клиента пройти обучение (да -
согласие или нет - отказ)
переход в окно «Создание группы».
Нажать на кнопку «Создание группы»
1.1 Создание группы
1.1 Создание группы
регистрация клиента в группе
Выбрать в графе «Включить в группу» действие: да - включить или
нет - не включить
создание группы
Ввести в поле «Номер группы» соответствующее название группы и
нажать на кнопку «Создать группу»
2 Учебный процесс
2 Учебный процесс
выбор группы
Выбрать группу из списка
ввод сроков обучения
Ввести даты начала и окончания занятия, а также дату экзамена
ввод данных новых учеников
Ввести Ф.И.О., дату рождения и адрес нового ученика в
соответствующие поля в списке учащихся группы
открытие личной карточки
Нажать на кнопку «Личная карточка», находящейся рядом с
необходимой фамилией
выбор группы для помещения в архив
В графе «Закрыта» выбрать из поля со списком необходимый
вариант: да - закрыта или нет - активная
ввод данных о преподавателях данной группы
На вкладке «Преподаватели» занести в необходимые поля Ф.И.О.,
должность и другие данные о преподавателях данной группы
ввод графика занятий выбор членов комиссии на
Нажать на кнопку «Сформировать график»
экзамене
членах комиссии на экзамене: Ф.И.О. и должность
ввод результатов экзаменов
Ввести данные о результатах на экзамене
2.1 Личная карточка
2.1 Личная карточка
ввод личных данных учащихся
Ввести в соответствующие поля Ф.И.О., дату рождения, место
рождения, адрес ученика
2.2 Аттестационная документация
2.2 Аттестационная документация
Выбор нужного документа
Выбрать из представленного списка наименование необходимого
документа
2.2.1 Журнал
Вызов документа
Выбрать нужную группу и нажать на кнопку «Журнал»
2.2.2 Протокол
Вызов документа
Выбрать нужную группу и нажать на кнопку «Протокол»
2.2.3 Список удостоверений
Вызов документ
Выбрать нужную группу и нажать на кнопку «Список удостоверений»
2.2.7 Удостоверение
Вызов документа
Выбрать необходимого учащегося и нажать на кнопку
«Удостоверение»
3 Анализ безубыточности
3 Анализ безубыточности
Расчет минимального количества человек в группе
Выбрать из поля со списком «Специальность» необходимую
специальность. Занести в поля «Дата с» и «Дата до» сроки, за которые
необходимо произвести
4 Специальность
4 Специальность
Ввод данных по специальностям
Ввести наименования специальности, количество часов, необходимое
для изучения данной специальности
4.1 Тематические планы
4.1 Тематические планы
Ввод тем по специальностям
Выбрать из списка наименование необходимой специальности;
указать темы занятий по данной специальности и количество часов, необходимое
для изучения данной темы
Структурная
схема пакета
К основным функциям системы
относятся функции:
− ввода первичной
информации;
− обработки данных;
− ведения справочников;
− выполнения запросов.
Все эти функции при реализации АРМ
осуществляются с помощью модулей, взаимосвязь которых представлена на Рисунке
3.3 [3.8].
Рисунок 3.3 - Схема компонентов АРМ
для учета, планирования и анализа учебной деятельности
Рассмотрим более подробно процесс
работы программных модулей программы при организации учебной деятельности. Она
отражает структуру программного комплекса, организацию диалога задачи и
показывает связь модулей программы между собой. Названия всех модулей и их
описание представлены в Таблице 3.3.
Таблица 3.3― Функции программных модулей
Идентификатор программного модуля
Выполняемые функции
Анализ безубыточности
ФильтрСпец_AfterUpdate
Обновление полей субформ после внесения изменений в фильтрах
«ФильтрСпец», «ДатаС» и «ДатаДо»
ДатаС_AfterUpdate
ДатаДо_AfterUpdate
Архив
ОтменаФильтра_Click
При нажатии на кнопку «Отмена фильтра» все фильтры, находящиеся
на форме «Архив» очищаются
Продолжение Таблицы 3.3
Ф.И.О._AfterUpdate
Обновление полей формы после внесения изменений в фильтре
«Ф.И.О.»
Form_Current
Выбор количества оценок на экзамене в соответствии с
определенной специальностью
Учебный процесс
OpenCard
Открытие «Личной карточки» в соответствии с выбранным учащимся
ОткрЛичнКарт_Click
Открытие формы «Личная карточка» при нажатии на кнопку
СоздЗаяв_Click
При нажатии на кнопку «Заявление» шаблон документа заполняется
данными выбранного ученика и открывается в программе MSWord
СоздЖурнал_Click
При нажатии на кнопку «Журнал» шаблон документа заполняется
необходимыми данными выбранной группы и открывается в программе MSWord
Протокол_ Click
При нажатии на кнопку «Протокол шаблон документа заполняется
данными выбранной группы и открывается в программе MSWord
СоздСписУд_Click
При нажатии на кнопку «Список» шаблон документа заполняется
необходимыми данными выбранной группы и открывается в программе MSWord
Предварительная запись
Фильтр_AfterUpdate
Обновление полей формы после внесения изменений в фильтре
«Специальность»
Создание группы
Form_Open
При открытие формы поле «Специальность» заполняется названием
той специальности, которая была выбрана на форме «Предварительная запись»
СоздатьГруппу_Click
Создает новую группу в форме «Учебный процесс»
Личная карточка
Form_Open
При открытии формы поля Ф.И.О. в родительном и дательном падеже
заполняются автоматически если будет найдена похожая запись в таблице
«Словарь»
3.3 Описание
реализации БД
Структурная схема базы данных
приложения представлена на Рисунке 3.4.
База данных состоит из 15 таблиц, 14
из которых связаны между собой. Так, например, с таблицей «Учащийся» напрямую связаны
«Оплата» и «Посещаемость», а с таблицей «Группа» - «Протокол», «Занятие»,
«Экзамен», «Специальность».
Контроль целостности БД
осуществляется средствами SQLServer. Целостность БД - соответствие имеющейся в базе данных информации
её внутренней логике, структуре и всем явно заданным правилам. Каждое правило,
налагающее некоторое ограничение на возможное состояние базы данных, называется
ограничением целостности. Основными ограничителями являются:
− NOT NULL - проверка на
непустое значение в таблице;
− NULL - разрешение на
пустое значение в таблице;
− PRIMARY KEY -
первичный ключ. Значение в столбце считается первичным ключом, если оно
непустое и уникально в пределах столбца данной таблицы.
При этом контроль целостности может
заключаться как в запрете выполнения нарушающих целостность действий (режим
запрета добавления записи в дочернюю таблицу, если нет соответствующей записи в
родительской), так и на обновление связанных записей с целью сделать корректным
изменение данных (обработка обновления - исправление значения внешнего ключа во
всех дочерних записях при изменении значения первичного ключа в родительской
записи) [3.9].
Целостность БД не гарантирует
достоверности содержащейся в ней информации, но обеспечивает правдоподобность
этой информации, отвергая заведомо невероятные, невозможные значения.
Далее в Таблице 3.4 приведено
описание всех таблиц, входящих в состав базы данных.
Рисунок 3.4 - Структурная схема БД
Таблица 3.4 - Таблицы, входящие в
состав БД
Таблица
Реквизит
Тип
Группа
№Группа №Специальность ДатаНачала ДатаОкончания Закрыта
Текстовый Длинное целое Дата/время Дата/время Текстовый
Занятие
№Занятие №Группа №Преподаватель №Темплан Дата
Длинное целое Текстовый Длинное целое Длинное целое Дата/время
Оценка
№Оценка Значение
Длинное целое Текстовый
Посещаемость
№Посещаемость №Учащийся №Занятие
Длинное целое Длинное целое Длинное целое
Преподаватель-Группа
№Преподаватель №Группа
Длинное целое Текстовый
ПредварительнаяЗапись
№Запись ФамилияУчащийся ИмяУчащийся ОтчествоУчащийся Телефон
№Специальность Согласие ВключитьВгруппу
Длинное целое Текстовый Текстовый Текстовый Текстовый Длинное
целое Логический Логический
Преподаватели
№Преподаватель ФИОПреподаватель ДолжностьПрепод
Длинное целое Текстовый Текстовый
Протокол
№Протокол №Группа ДатаПротокола ЧленКомиссии1 ЧленКомиссии2
Председатель
Текстовый Текстовый Дата/время Текстовый Текстовый Текстовый
Специальность
№Специальность НазваниеСпециальность РекомендКолЧел НомерТема
Длинное целое Текстовый Длинное целое Длинное целое
Темплан
№Темплан №Тема №Специальность Тема Часы
Длинное целое Длинное целое Длинное целое Текстовой Длинное
целое
Учащийся
№Учащийся №Группа ФамилияУчащийся ИмяУчащийся ОтчествоУчащийся
Длинное целое Текстовый Текстовый Текстовый Текстовый
Экзамен
№Учащийся №Протокол №Оценки
Длинное целое Текстовый Длинное целое
3.4 Схема
функционирования АРМ
Описание схемы функционирования АРМ
для учета, планирования и анализа учебной деятельности осуществляется с помощью
SSD-диаграммы.
Данная технология также носит название «Структурные карты». Она используется на
фазе проектирования для того, чтобы продемонстрировать, каким образом системные
требования будут отражаться комбинацией программных структур.
На Рисунке 3.5 представлена SSD-диаграмма в нотации
Константайна. Структурная карта Константайна предназначена для описания
отношений между модулями. На диаграмму вынесены области данных, которые
изображены в виде овалов. Такой вид представления наглядно показывает
взаимосвязь модулей с хранилищами данных [3.10].
Рисунок 3.5 - Схема функционирования
АРМ
3.5 Описание
технологии работы с АРМ
Приложение устанавливается на
персональном компьютере сотрудника учебного центра. Исполняемый файл МУЦ.accde копируется на системный
диск ПК и на рабочий стол помещается ярлык. База данных может находиться в
локальной сети на специально выделенном сервере. При настройке системы
необходимо установить связь между клиентской частью и таблицами базы данных.
Запуск АРМ производится с Рабочего стола при нажатии ярлыка «НОЧУ». После
загрузки программы появляется окно Главная форма, представленная на Рисунке
3.6. Главная форма содержит кнопки, которые обеспечивают доступ к
функциональности АРМ.
Рисунок 3.6 - Главная форма
приложения
При нажатии кнопки Предварительная
запись открывается форма с одноименным названием. Данная форма представлена на
Рисунке 3.7. В табличную часть формы вводятся данные клиентов, желающих пройти
обучение. Для этого в таблице в поле Специальность выбирается необходимое
наименование курсов, затем вносятся фамилия, имя, отчество и контактный телефон
клиента.
Для того чтобы узнать сколько
клиентов готово пройти обучение по определенной специальности, следует
воспользоваться фильтром, размещенном в верхней части формы, выбрав из
выпадающего списка интересующую специальность.
Перед началом занятий в группе всех
записанных клиентов необходимо обзвонить и уточнить их решение начать обучение.
Если человек соглашается, то напротив его фамилии в графе «Согласие» выбирается
«Да». После завершения данного процесса нужно нажать на кнопку «Создание
группы» и автоматически все отмеченные данные переносятся в следующее окно
«Создание группы», представленное на Рисунке 3.8.
Рисунок 3.7 - Окно «Предварительная
запись»
Рисунок 3.8 - Главная форма
приложения Для начала создания группы
необходимо выбрать нужную специальность и внести название создаваемой группы.
Когда клиенты заполнят договоры и внесут первый взнос оплаты, напротив их фамилий
в графе «Включить в группу» ставится «Да». В том случае, если клиент отказался
пройти обучение по данной специальности, в графе «Включить в группу» выбирается
значение «Нет», что служит основанием для удаления из списка кандидатов.
Удаление будет выполнено автоматически при создании группы. После
окончательного формирования списка кандидатов на обучение нужно нажать на
клавишу «Создать группу».
После создания группы все данные о
согласившихся пройти обучение переместятся в окно «Учебный процесс», представленное
на Рисунке 3.9.
Рисунок 3.9 - Окно «Учебный процесс»
вкладка «Учащиеся»
Данное окно можно условно разделить
на две части. В верхней части представлены все группы, которые обучались или
продолжают обучение на данный момент. При закрытии группы в графе «Закрыта»
устанавливается значение «Да». В данной форме реализована функция фильтрации
групп по их активности. Чтобы отобрать только открытые группы нужно установить
переключатель на пункт «Открытые». Аналогично выбираются все группы, которые
проходили обучение (переключатель на пункте «Все», или закрытые группы
(переключатель на пункте «Закрытые»).
В нижней части окна представлен ряд
вкладок: «Учащиеся», «Преподаватели», «График занятий», «Комиссия», «Экзамен» и
«Оплата».
Рассмотрим вкладку «Учащиеся». В ней
расположен список учащихся, которые зарегистрированы в данной группе. Напротив
каждой фамилии находится клавиша «Личная карточка», при нажатии которой
открывается одноименное окно, представленное на Рисунке 3.10.
Рисунок 3.10 - Личная карточка
Фамилии, имена и отчества необходимо
вносить в именительном, родительном и дательном падежах. Если новые значения
именительного падежа совпадают с внесенными ранее, то поля дательного и
родительного падежей будут заполнены автоматически. Далее вводятся все личные
данные учащегося.
На вкладке «Преподаватели» (Рисунок
3.11) заносятся фамилии и должности преподавателей, которых закрепили за данной
группой. Если при выборе преподавателя не нашлось нужного, его можно добавить,
нажав на кнопку «Добавить преподавателя». В поля окна «Преподаватели»,
представленном на Рисунке 3.12, заносится необходимая информация, после чего
его необходимо закрыть.
На вкладке «График занятий» (Рисунок
3.13) при нажатии кнопки «Составить график» автоматически составляется
подробный график, указываются даты занятий и количество часов, прочитанных в
день.
Рисунок 3.11 - Окно «Учебный
процесс» вкладка «Преподаватели»
Рисунок 3.12 - Окно «Преподаватели»
Рисунок 3.13 - Окно «Учебный
процесс» вкладка «График занятий»
Вкладка «Комиссия» служит для
хранения информации о комиссии, которая будет участвовать в проведении
экзамена.
Для просмотра информации об оплате
за обучение используется вкладка «Оплата». Нажав на кнопку «Загрузить оплату» и
следуя инструкциям мастера, в БД загружается файл в формате.xls, информация из которого
будет отражена на вкладке «Оплата».
Когда обучение в группе подходит к
концу, необходимо распечатать аттестационную документацию. Для этого на форме
«Учебный процесс» выбирается группа, а затем кнопка с наименованием нужного
документа. После этого вся необходимая информация поместится в документ MS Word, где в дальнейшем
ее можно отредактировать.
Для быстрого поиска необходимой
группы или учащегося используется архив. Чтобы его открыть на «Главной форме»
необходимо нажать на клавишу «Архив», после чего откроется одноименное окно.
Чтобы найти ученика в поле со
списком, нужно выбрать специальность, по которой он проходил обучение, занести
примерные сроки начала занятий в группе, а также фамилию, имя и отчество
ученика. В нижнем поле будет отражена найденная запись. Чтобы перейти непосредственно
к группе, в которой проходил обучение данный учащийся, нужно выделить
необходимую и нажать на кнопку «Найти группу».
Для редактирования тематических
планов на «Главной форме» нужно нажать на кнопку «Темпланы», после чего
откроется окно «Специальность» (Рисунок 3.18). Сюда заносятся названия
специальностей и количество часов, необходимое для их изучения.
Для анализа учебной деятельности, а
в частности, для подсчета минимального количества человек в группе, чтобы
устранить убыточность группы, используется окно «Анализ безубыточности». В поле
«Специальность» выбирается необходимая специальность, в поля «Дата с» и «Дата
по» заносятся сроки, за которые будут суммироваться затраты на группу. Далее, в
поле «Сумма» вносится общая сумма оплаты за обучение по данной специальности.
Постоянные и переменные затраты
вводятся либо вручнуюв соответствующие поля, либо импортируются из файла
формата.xls нажатием кнопки «Импорт». После заполнения всех полей будет
автоматически подсчитано количество человек, оплата за обучение которых
полностью покроет затраты на группу.
При завершении работы с программой
все окна закрываются нажатием клавиши «Выход».
Заключение
По итогам выполненной работы можно
сделать вывод, что АРМ сотрудника НОЧУ ДПО ЦПК «Учебный центр «ИнфоТеКС» стало
незаменимым инструментом в работе сотрудников учебного центра, отвечающих за
организацию учебного процесса. Так же АРМ помогло повысить общий уровень
оказания образовательных услуг в учебном центре.
Внедрение АРМ позволило:
- упростить процесс
организации учебного процесса;
- сократить время на
подготовку отчетной документации и личных карточек;
- обеспечить
возможность расчета оптимальной численности групп.
Список использованных
источников
1. Воробович Н.П. Проектирование информационных систем - http://www.kgau.ru/istiki/umk/pis/pis.htm#l3.htm.
. Смирнова Г.Н. Проектирование экономических информационных
систем: Учеб. для вузов. - М.: Финансы и статистика. - 2002. - 512 с.
. Грекулов В.И. Курс лекция по проектированию информационных
систем. - http://www.intuit.ru/department/se/devis
. Калянов Г.Н. Теория и практика реорганизации бизнес-процессов. -
М.: СИНТЕГ, 2000. - 317 с.
. Вендров А.М. Проектирование программного обеспечения
экономических информационных систем. - М.: Финансы и статистика, 2000. - 350 с.
. Миндалёв И.В. Теория экономических информационных систем -
http://www.kgau.ru/istiki/teis/index.html.
Классификаторы - http://www.licencing.ru/class/classall.shtml.
. Хорнген Ч. Управленческий учет, 10 изд./пер. с англ. - СПб:
Питер, 2007. -1008 с.
. Липаев В.В. Проектирование программных средств: Учебное пособие
для вузов. - М.: Высшая школа, 2006.
(2.1)

:
.
плату»
включает в себя выплаты страховых взносов. На 2014 г. тариф страховых взносов
для организаций, производящих выплаты физическим лицам составляет 30%.
.
,
-
эксплуатационные расходы;
- себестоимость работы
комплекса СВТ (руб./период);
- затраты времени для
решения поставленной задачи (период).
- амортизационные отчисления;
- стоимость
электроэнергии;
- затраты на
техническое обслуживание.
-
амортизационные отчисления;
- норма амортизации;
- стоимость основных
фондов;
- срок использования
основных фондов (месяц).
.
- фонд времени потребления электроэнергии СВТ (час);
- установленная
мощность СВТ (кВт);
- тариф на
электроэнергию (руб./кВт.час).
-
накладные расходы;
- зарплата работников;
- коэффициент учета
накладных расходов.