Материал: Расчет технологической установки по разделению сырьевых потоков на индивидуальные компоненты

Внимание! Если размещение файла нарушает Ваши авторские права, то обязательно сообщите нам

Расчет технологической установки по разделению сырьевых потоков на индивидуальные компоненты

Введение

При проведении процессов однократного испарения или однократной конденсации получают пар более богатый НКК, а жидкость более богатую ВКК, чем исходная система. Однако достаточно хорошая степень разделения в однократных процессах не достигается.

При осуществлении многократного и постепенного испарения или конденсации может быть обеспечено получение паровой или жидкой фаз с любой желаемой концентрацией. Однако выход такой паровой или жидкой фазы будет незначительным по сравнению с массой исходной смеси, т. е. проблема будет решаться лишь качественно. Достаточно четкое разделение компонентов в целом не будет обеспечиваться, так как в ходе процесса будут получены значительные количества паровой или жидкой фаз, составы которых существенно отличаются от требуемых.

Для получения продуктов с любой желаемой концентрацией компонентов и высокими выходами служит процесс ректификации, заключающийся в многократно повторяющемся контактировании неравновесных паровой и жидкой фаз.

При контакте неравновесных паровой и жидкой фаз, в результате которого протекают процессы массо- и теплообмена, система достигает состояния равновесия. При этом происходит выравнивание температур и давлений в фазах и перераспределение компонентов между ними. Такой контакт называют идеальным, теоретическим.

Ректификация - это процесс разделения жидких смесей на практически чистые компоненты, отличающиеся температурами кипения, путем многократных испарения жидкости и конденсации паров. В этом основное отличие ректификации от дистилляции, при которой в результате однократного цикла частичное испарение -конденсация достигается лишь предварительное (грубое) разделение жидких смесей.

Для ректификации обычно используют колонные аппараты, называемые ректификационными колоннами, в которых осуществляется многократный контакт между потоками паровой и жидкой фаз. Движущая сила ректификации - разность между фактическими (рабочими) и равновесными концентрациями компонентов в паровой фазе, отвечающими данному составу жидкой фазы.

В данной курсовой работе расчет технологической установки по разделению сырьевых потоков на индивидуальные компоненты велся по программе Petro-SIM Express.

. Характеристика исходных компонентов

1.1 Основные свойства исходных компонентов

По заданию к курсовому проекту даны два сырьевых потока, содержащие в общем случае шесть исходных компонентов. Данные компоненты и их основные свойства приведены в таблице 1.

Таблица 1 - Исходные компоненты и их основные свойства

Свойство

Компонент


С3

n-С4

С8

С11

С24

С26

Химическая формула

С3Н8

С4Н10

С8Н18

С11Н24

С24Н50

С26Н54

Молекулярная масса

44,10

58,12

114,2

156,3

338,6

366,7

Нормальная температура кипения, 0С

-42,10

-0,5020

125,7

195,9

391,3

412,2

Стандартная плотность жидкости, кг/м3

506,70

583,2

705,4

742,8

801,4

805,40

Критическая температура, 0С

96,75

152

295,4

365,1

530,9

545,9

Критическое давление, кПа

4257,00

3797

2497

1965

980

910

Теплота образования (250С), ккал/кмоль

-4,89∙105

3,016.104

4,985.104

-6,46∙104

-1,29.105

-1,39∙106

Теплота сгорания (250С), ккал/кмоль

-2,48∙104

-6,35.105

-1,22.106

-1,66∙106

-3,53.106

-3,82∙106


.2 Свойства компонентов, зависящие от температуры

.2.1 Энтальпия паров компонентов

Энтальпию паров определим по формуле


где Н - массовая энтальпия паров, кДж/кг;

Т - температура, К;

a, b, c, d, e, f - эмпирические коэффициенты.

Коэффициенты для расчёта энтальпии паров приведены в таблице 2.

Таблица 2 - Эмпирические коэффициенты для расчета энтальпии паров

Коэффициент

Компонент


С3

n-С4

С8

С11

С24

С26

a

39,49

67,72

126,5

4,1∙10-9

-43,48

-49,63

b

3,95∙10-1

8,54.10-3

-0,27

-5,37∙10-3

0,303

3,14∙10-1

c

2,11∙10-3

3,27.10-3

3,99.10-3

3,37∙10-3

2,86.10-3

2,86∙10-3

d

3,97∙10-7

-1,11.10-6

-1,97.10-6

-1,23∙10-6

-7,08.10-7

-7,09∙10-7

e

-6,67∙10-10

-1,76.10-10

6,28.10-10

1,97∙10-10

0,00

0,00

f

1,69∙10-13

-6,39.10-15

-9,38.10-14

-2,08∙10-23

0,00

0,00


Рассчитанные значения энтальпий паров компонентов представим в виде графиков зависимости H = f(T) в диапазоне температур от 273 до 673 К (рисунок 1).

Рисунок 1 - Графики зависимости энтальпии паров компонентов от температуры

.2.2 Упругость паров компонентов

Упругость паров компонентов определим по формуле Антуана


где Р - упругость паров, кПа;

Т - температура, К;

a, b, c, d, e, f - эмпирические коэффициенты.

Коэффициенты для расчёта упругости паров приведены в таблице 3.

Таблица 3 - Эмпирические коэффициенты для расчета упругости паров

Коэф-фициент

Компонент


С3

н-С4

С8

С11

С24

С26

a

52,3785

66,945

86,997

1,2.102

204,51

-49,629

b

-3490,55

-4,60.103

-7890,6

-1,1.104

-21711

0,3145

c

0,00

0,00

0,00

0,00

0,00

2,87.10-3

d

-6,10875

-8,25

-1,1.101

-1,5.101

-26,255

-7,1.10-7

e

1,12.10-5

1,16.10-5

6,47.10-6

7,59.10-6

7,75.10-6

0,00

f

2

2,00

2,00

2,00

2

0,00

Тmin

145

170

260

350

323,8

329,3

Tmax

369

425,2

568,6

638,3

804

819


Рассчитанные значения упругостей паров компонентов представим в виде графиков зависимости ln(P) = f(T) в диапазоне температур от 273 до 673 К (рисунок 2).

Рисунок 2 - График зависимости упругости паров компонентов от температуры

. Выбор и обоснование схемы разделения исходной смеси

Выбор конкретного варианта соединения колонн обусловлен технологическими требованиями к перерабатываемым продуктам и экономическими показателями, определяющими затраты на ректификацию.

В данном проекте для расчета установки по разделению методом ректификации двух сырьевых потоков на индивидуальные компоненты для первого потока выбираем схему последовательно-параллельного соединения колонн по потокам остатков. В связи с тем, что в колонне К-101 производим разделение потока на два компонента в дистилляте (С3,н-С4) и остатке (С8,С11), и хотя доля отгона при этом имеет малое значение, однако С3 и н-С4 обладают очень высокой летучестью, в сравнении с С8 и С11. Аналогичным образом производим разделение С3,н-С4 в колонне К-102 и С8,С11 в колонне К-103.

Для второго потока выбираем схему последовательного соединения колонн. Это связано с тем, что в колонне К-100 при разделении потока на два компонента в дистилляте и остатке из-за высокой доли отгона возникает большая нагрузка на верх колонны и конденсатор. Данное технологическое решение позволяет более равномерно распределить нагрузку по колонне. Аналогично решается проблема в колонне К-104.

Так как температуры кипения С3 и н-С4 ниже 0 0С, то колонны К-101 и К-102, в которых происходит их разделение, работают при повышенном давлении, это дает возможность применять в качестве хладагента обычную воду.

Так как температура кипения С24 и С26 превышает 330 0С, а нагревание кубового продукта колонн К-104 и К-105 до таких высоких температур может привести к разложению продукта, то данные колонны работают при давлении ниже атмосферного, т.е. в них создано разряжение.

Разделение С8 и С11, имеющих сравнительно невысокие температуры кипения, можно проводить при давлении, незначительно отличающемся от атмосферного (колонна К-103).

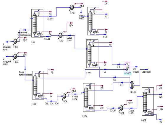
Технологическая схема разделения исходной смеси представлена на рисунке 3.

Рисунок 3 - Технологическая схема разделения исходной смеси

Исходная смесь (сырьевой поток - 1), состоящая из четырех компонентов (C3, н-C4, C8 и C11) подается с долей отгона 0,0731, равной мольному содержанию С3 в смеси, и при давлении 895,0 кПа в ректификационную колонну К-101. С верха колонны К-101 отводится балансовое количество дистиллята с мольным содержанием C3,н-C4 - 0,99999. С низа колонны К-1 отводится балансовое количество остатка с суммарным мольным содержанием C8,C11 - 0,99999.

Дистиллят с верха колонны К-101 - смесь C3,н-C4 подается в теплообменник Т-102, откуда поступает с долей отгона 0,3861, равной мольному содержанию пропана в смеси, и при давлении 830 кПа в колонну К-102. С верха колонны К-102 отводится балансовое количество дистиллята с мольным содержанием пропана - 0,9990. С низа колонны К-102 отводится балансовое количество остатка с мольным содержанием н-бутана - 0,9990.

Остаток с низа колонны К-101 - смесь C8,C11 подается в теплообменник Т-103, откуда поступает с долей отгона 0,6258, равной мольному содержанию C8 в смеси, и при давлении 840 кПа в колонну К-103. С верха колонны К-103 отводится балансовое количество дистиллята с мольным содержанием C8 - 0,9990. С низа колонны К-103 отводится балансовое количество остатка с мольным содержанием C11 - 0,9990.

Исходная смесь (сырьевой поток - 2), состоящая из четырех компонентов (C8,C11,C24,C26) с долей отгона 0,45, равной суммарному мольному содержанию C8 и C11 в смеси, и при давлении 195 кПа поступает в ректификационную колонну К-100. С верха колонны К-100 отводится балансовое количество дистиллята суммарным мольным содержанием C8 0,9999. Полученный дистиллят выходит из колонн К-100 и К-103, идет двумя потоками С8 в коллектор MIX-100, где смешивается и общей линией поступает на выход. С низа колонны К-100 отводится балансовое количество остатка с суммарным мольным содержанием C11,C24,C26 -0,9999.

Затем полученная смесь C11,C24,C26 подается в теплообменник Т-104, откуда поступает с долей отгона 0,7608, равной мольному содержанию C11 в смеси, и при давлении 130 кПа в колонну К-104. С верха колонны К-104 отводится балансовое количество дистиллята с мольным содержанием C11 0,9998. Полученный дистиллят выходит из колонн К-103 и К-104, идет двумя потоками С11 в коллектор MIX-101, где смешивается и общей линией поступает на выход. С низа колонны К-104 отводится балансовое количество остатка с суммарным мольным содержанием C24,C26 - 0,9999.

Остаток с низа колонны К-104 - смесь C24,C26 подается в теплообменник Т-105, откуда поступает с долей отгона 0,3200, равной мольному содержанию C24 в смеси, и при давлении 110 кПа в колонну К-105. С верха колонны К-105 отводится балансовое количество дистиллята с мольным содержанием C24 0,9992. С низа колонны К-105 отводится балансовое количество остатка с мольным содержанием C26 - 0,9992.

Потоки дистиллятов и остатков с мольным содержанием 0,9999 выделенных из исходной смеси индивидуальных компонентов: C3, н-C4, C8общий и C11общий, и с мольным содержанием 0,9990 C24, C26 выводятся с установки.

. Расчет по определению оптимального ввода сырья и оптимального размера колонн

Для определения оптимального размера колонны находим необходимое количество тарелок исходя из зависимости флегмового числа от произведения N*(F+1). Выбираем число тарелок при котором данное произведение будет минимальным (рисунки 4, 7). Для определения оптимального ввода сырья при выбранном количестве тарелок находим номер тарелки ввода питания, при котором флегмовое число будет минимальным (рисунки 6, 9).

Рисунок 4 - График зависимости N*(F+1) от флегмового числа F для колонны К-100.

Рисунок 5 - График зависимости числа теоретических тарелок N в колонне от флегмового числа F для колонны К-100.

Рисунок 6 - График зависимости флегмового числа F от номера тарелки ввода Nввод для колонны К-100.

Рисунок 7 - График зависимости N*(F+1) от флегмового числа F для колонны К-101.

Рисунок 8 - График зависимости числа теоретических тарелок N в колонне от флегмового числа F для колонны К-101.

Рисунок 9 - График зависимости флегмового числа F от номера тарелки ввода Nввод для колонны К-101.

Таблица 4 - Результаты расчета по определению оптимального ввода сырья и оптимального размера колонн

Параметр

Колонны


К-100

К-101

К-102

К-103

К-104

К-105

Fопт.

8,21

1,83

3,79

2,56

1,11

11,99

Nопт.

14

18

21

24

40

68

Nпитания опт.

7

9

10

12

10

34

ректификационный колонна материальный поток

. Расчет основных параметров работы ректификационных колонн

На основании полученных результатов расчетов колонн, строим графики зависимостей температуры, давления, расхода пара и жидкости, состава от номера тарелки для двух колонн (рисунки 10-17).

Рисунок 10 - График зависимости температуры от номера тарелки для колонны К-100

Рисунок 11 - График зависимости давления от номера тарелки для колонны К-100

Рисунок 12 - График зависимости расхода пара и жидкости от номера тарелки для колонны К-100

Рисунок 13 - График зависимости мольной доли компонентов от номера тарелки для колонны К-100

Рисунок 14 - График зависимости температуры от номера тарелки для колонны К-101

Рисунок 15 - График зависимости давления от номера тарелки для колонны К-101

Рисунок 16 - График зависимости расхода пара и жидкости от номера тарелки для колонны К-101

Рисунок 17 - График зависимости мольной доли компонентов от номера тарелки для колонны К-101