КОНТРОЛЬНАЯ РАБОТА
Расчет
показателей безотказности и эксплуатационной технологичности воздушных суден и
двигателей
Содержание
Введение
. Расчет вероятности безотказной работы элементов и системы в целом
. Расчет вероятности безотказной работы других элементов, блоков и системы в целом
. Анализ эксплуатационной технологичности элементов системы
. Разработка алгоритма поиска неисправного элемента в системе
. Рекомендации по усовершенствованию системы отопления и вентиляции вертолета Ми-8
. Выбор стратегий технического обслуживания агрегатов системы
Выводы
Список использованной литературы
Введение
Вертолет оборудован системой отопления и вентиляции, которая обеспечивает подачу подогретого или атмосферного воздуха в кабины вертолета с целью поддерживания в них нормальных температурных условий. Система отопления и вентиляции обеспечивает обогрев ног пилотов, обдув передних стекол и блистеров кабины экипажа, а также фильтра-отстойника воздушной системы вертолета.
Керосиновый обогреватель КО-50 установлен с
внешней стороны правого борта фюзеляжа перед правым подвесным топливным баком и
закрыт специальным капотом-обтекателем. Обогреватель притянут лентами к
кронштейнам, которые, в свою очередь закреплены к каркасу фюзеляжа при помощи
тяг и вильчатых болтов.
Рис. 1. Схема системы отопления и вентиляции Ми-8:
Принципиальная схема работы керосинового
обогревателя КО-50: 1, 33 - переключатель; 2, 3, 5, 6, 32 - реле; 4, 34 -
контакторы; 7, 28 - фильтры; 8 - вентилятор; 9, 19, 37 - сигнальные табло; 10 -
пусковая катушка; 11 - электрическая свеча; 12 - форсунка; 13 -
термовыключатель; 14, 16 - термопереключатели; 15 - датчик температуры;
17-подогреватель топлива; 18 - микровыключатель подогревателя топлива; 20 -
пневмореле; 21, 22, 23 - электромагнитные топливные клапаны; 24' - регулятор
давления топлива; 25 - топливный фильтр; 26-электромагнитный топливный кран
610200А; 27 -топливный насос 748А; 29 - блок управления регулятора температуры;
30 - задатчик температуры; 31 - приемник температуры; 35 - выключатель; 36 -
пусковая кнопка.
Рис. 2. Структурная схема системы отопления и вентиляции Ми-8: 1 - заслонка; 2 - топливная коробка; 3 - вентилятор; 4 - форсунка; 5 - электродвигатель; 6 - камера сгорания; 7 - калорифер; 8 - распределитель.
Таким образом, структурная блочная схема системы
отопления и вентиляции будет выглядеть так:
Рис. 3. Структурная блочная схема системы
отопления и вентиляции Ми-8.
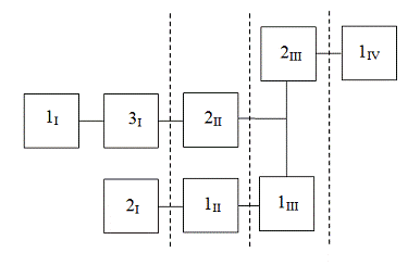
Для удобства расчетов необходимо составить более
детализированную блочную схему:
Рис. 4. Структурная детализированная схема
отопления и вентиляции Ми-8: 1I - заслонка; 2I -
топливная коробка; 3І - вентилятор; 1IІ - форсунка; 2II
- электродвигатель; 1ІІІ - камера сгорания; 2ІІІ -
калорифер; 1IV - распределитель.
2. Расчет вероятности безотказной работы
элементов и системы в целом
Наработка до отказа форсунки (ti), ч 514, 679, 719, 803, 948, 1012, 1285,1498; значения интенсивности отказов для остальных элементов каждого из блоков системы: л*10-4 1/ч = 5,1; 1,4; 6,7; 8,5; количество элементов под присмотром, N = 58; количество отказов: 3, 1, 2, 4, 2.
Рассчитаем величину ∆t с учетом количества
интервалов К, которое примем К = 5, отсюда:
Рассчитаем значения интенсивности отказов по
формуле:
Если наработка до отказа данного
элемента разделяется по экспоненциальному закону, то вероятность безотказной
работы рассчитаем по формуле:
Составим таблицу наработки до отказа
агрегата по интервалам.
Таблица 1. Наработка до отказов
агрегатов по интервалам
Показатели
Интервал
наработки, ч
514
- 710.8
710.8
- 907.6
907.6
- 1104.4
1104.4
- 1301.2
1301.2
- 1498
Количество
отказов r(∆t)
3
1
2
4
2
Количество
исправных агрегатов до начала интервала N(t)
58
55
54
52
48
Интенсивность
отказов л(t)*10-4
0.00026
0.00009
0.00019
0.00041
0.00021
Для расчета вероятности безотказной работы
агрегатов не обходимо использовать данные значения интенсивности отказов. В
каждом блоке для первого агрегата л1, для второго - л2,
для третього - л3, для четвертого - л4. Поскольку
агрегатов в некоторых блоках более 4, то для пятого элемента принимаем л1
и т.д.
Рассчитаем вероятность безотказной работы
первого элементов первого блока:
Рассчитаем вероятность безотказной
работы элементов второго блока:
Рассчитаем вероятность безотказной
работы элементов третьего блока:
Рассчитаем вероятность безотказной
работы элементов четвертого блока:
Результаты расчетов сведем в таблицу
2.
Рассчитаем вероятность безотказной
работы блоков, учитывая способ их соединения (последовательно или паралельно).
Рассчитаем вероятность безотказной
работы первого блока:
Рассчитаем вероятность безотказной
работы второго блока:
Рассчитаем вероятность безотказной
работы третьего блока:
Рассчитаем вероятность безотказной
работы четвертого блока:
Результаты расчетов сведем в таблицу
2.
Таблица 2. Расчет вероятности
безотказной работы элементов и блоков системы
№
блока системы
Номер
элемента системы
Наработка
элемента, ч
Значения
интенсивности отказов, 1/ч*10-4
Вероятность
безотказной работы элементов
Вероятность
безотказной работы блоков
I
1I
2І 3І
1
1 1
2.6
0.9 1.9
0.99981
0.99991 0.99974
0.99973
- -
II
1II
2II
1
2.6
0.9
0,99981
0.99991
0.99999
-
III
1III
2III
1
1
2.6
0.9
0.99981
0.99991
0.99999
-
IV
1IV
1
2.6
0.99981
0.99981
Анализ расчётов оценок показателей показал, что
наименьшую вероятность безотказности работы среди блоков системы имеет II блок
элементов системы отопления и вентиляции. Среди агрегатов ІІ блока наименьшую
вероятность безотказной работы имеет вентилятор.
Скорее всего это связано с абразивным износом
лопаток вентилятора, и попаданием в вентилятор пыли и мех. частиц.
. Анализ эксплуатационной технологичности
элементов системы
Эксплуатационная технологичность элемента
характеризуется доступностью, взаимозаменяемостью, легкосъемностью и т.д.
Как было определено ранее, наименее надежным
элементом системы отопления и вентиляции Ми-8 является вентилятор.
Составим технологическую карту замены
вентилятора.
Таблица 3. Технологическая карта замены
вентилятора КО-50 вертолета Ми-8
Состав
технологических операций
Трудоемкость,
чел*ч
подготовительных,
заключительных работ
работы
по обслуживанию или замене
Подобрать
инструмент
0.15
-
Подготовить
рабочее место
0.2
-
Снять
направляющий аппарат
0.2 Снять
рабочее колесо
-
0.25
Установить
новое рабочее колесо
-
0.3
Установить
направляющий аппарат
0.2
-
Закрепить
металлизацию
0.2
-
Убрать
рабочее место
0.15
-
Сдать
инструмент
0.1
-
Предъявить
работу ОТК, оформить документацию
0.2
-
ВСЕГО
1.4
0.55
Рассчитаем доступность вентилятора при ТО. Для
этого вычислим значение коэффициента КД по формуле:
Где Тпз - длительность подготовительных и
заключительных работ
Тосн - длительность основных работ
Рассчитаем взаимозаменяемость элементов при ТО.
Для этого вычислим значение коэффициента КВ по формуле:
Где Тп - длительность проверочных,
регулировочных и пригоночных работ
Тм - длительность демонтажа/монтажа
4. Разработка алгоритма поиска неисправного
элемента в системе
Составим алгоритм поиска и устранения неисправностей
системы отопления и вентиляции Ми-8:
5. Рекомендации по усовершенствованию системы
отопления и вентиляции вертолета Ми-8
Как ранее было указано, наиболее подвержен
отказам в системе отопления и вентиляции вертолёта Ми-8 вентилятор.
Я считаю, что для повышения надежности системы
необходимо:
1) Применить вентилятор более надёжной
конструкции.
2)

,