Расчет оборудования мультисервисной сети связи
Московский
технический университет связи и информатики
Кафедра
СЕТЕЙ СВЯЗИ И СИСТЕМ КОММУТАЦИИ
Курсовой проект
Расчет оборудования мультисервисной
сети связи
Исходные данные для проектирования
Таблица 1.1. Данные для расчета фрагмента пакетной сети
|
Параметр пакетной сети
|
MSAN 1
|
MSAN 2
|
|
Число абонентов с аналоговыми телефонными аппаратами  23002850
|
|
|
|
Число абонентов с аппаратами SIP 540470
|
|
|
|
Число сетей доступа с интерфейсом V5.2/ число потоков Е1 от каждой сети доступа,
подключенных в MSAN  -2/6
|
|
|
|
Число УПАТС/ число потоков E1от каждой, подключенных к MSAN2  -4/3
|
|
|
|
Число сетей LAN
и количество абонентов в каждой, подключенных в MSAN1  3/300-
|
|
|
|
Тип речевого кодека в MGW
|
G.726/24,
G.711
|
|
Типы речевых кодеков в MSAN
|
G.729, G.711
|
|
Количество абонентов, подключенных к услуге IPTV
|
27%
|
|
Количество абонентов с доступом в Интернет
|
53%
|
|
Длина кадра кодека G.711, байт
|
80
|
|
Удельная исходящая нагрузка от абонентов с аналоговыми
телефонными аппаратами, включенными в АТС и в сети доступа фрагмента МСС,  , Эрл0,05
|
|
|
Удельная исходящая нагрузка от абонентов с терминалами SIPи H.323  , Эрл0,05
|
|
|
Удельная исходящая нагрузка от абонентов УПАТС,  , Эрл0,03
|
|
|
Интенсивность вызовов, обслуживаемых одним каналом
64кбит/с,  , выз./ЧНН40
|
|
|
Доля вызовов, обслуживаемых без компрессии, поступающих на MSAN
|
0,1
|
|
Доля вызовов, обслуживаемых без компрессии, поступающих на MGW
|
0,1
|
|
Интенсивность вызовов абонентов аналоговых ТА, SIP, H.323,  , выз./ЧНН5
|
|
|
Максимальная интенсивность нагрузки на один канал в потоке
Е1 для существующих УПАТС и сетей доступа,  , Эрл0,8
|
|
|
Интенсивность нагрузки на один канал при расчете числа
соединительных линий (СЛ)  , Эрл, не более0,7
|
|
Таблица 1.2. Данные для расчета нагрузки на существующей ТфОП
|
Число абонентов ТфОП,  58000
|
|
|
Число АТС на сети ТфОП
|
4
|
|
Число таксофонов на каждой из АТС
|
7/9/-/12
|
|
Количество абонентов квартирного сектора каждой АТС,  72%
|
|
|
Количество абонентов н/х сектора каждой АТС,  28%
|
|
|
Доля абонентовс широкополосным доступом в Интернет,  40%
|
|
|
Доля абонентов с услугой IPTV,  20%
|
|
|
Удельная исходящая нагрузка от абонентов ТфОП квартирного
сектора  , Эрл0,04
|
|
|
Удельная исходящая нагрузка от абонентов ТфОП н/х сектора  , Эрл0,06
|
|
|
Удельная нагрузка от таксофонов,  , Эрл0,3
|
|
|
Удельная исходящая нагрузка от абонентов ТфОП к МГМН сетям/
нагрузка к СПСС  / , Эрл0,0025/0,015
|
|
1.
Разработка схемы организации связи фрагмента мультисервисной сети
Рис. 2.1 Схема ГТС и проектируемого участка мультисервисной сети
2.
Расчет интенсивности нагрузки и ее распределение
2.1 Расчет интенсивности нагрузки от абонентов фрагмента
ГТС с коммутацией каналов
2.1.1 Число абонентов различных категорий
Определим
число абонентов каждой категории для каждой АТС. Для этого сначала распределим
номерную емкость в 58000 абонентов между 4 АТС. Пусть номера распределяются
поровну: по 
на
каждую АТС. Тогда число абонентов каждой категории на каждой АТС будет:
Таблица
3.1. Распределение абонентов на АТС по категориям
|
Параметр АТС
|
АТС-1
|
АТС-2
|
АТС-3
|
АТС-4
|
|
Число абонентов квартирного сектора
|
10440
|
10440
|
10440
|
10440
|
|
Число абонентов н/х сектора
|
4060
|
4060
|
4060
|
4060
|
|
Число таксофонов
|
7
|
9
|
-
|
12
|
2.1.2 Интенсивность поступающей нагрузки на АТС
Нагрузка, создаваемая абонентами АТС на ТфОП, рассчитывается по формуле:
Рассчитаем нагрузку, создаваемой абонентами каждой АТС:
2.1.3 Интенсивность исходящей от АТС нагрузки, нагрузка к УСС
и ЗУС
Нагрузка, создаваемая абонентами АТС, распределяется по следующим
условиям:
· Внутристанционная нагрузка составляет 35% от возникающей интенсивности
нагрузки
· Исходящая нагрузка от каждой АТС распределяется по
направлениям межстанционной связи пропорционально исходящей нагрузки от других
объектов ГТС
· Нагрузка в направлении к УСС составляет 3% от исходящей от
АТС
Интенсивность нагрузки от абонентов ГТС на МГМН сеть, а также на сеть
СПСС направляется через ЗУС и рассчитывается по удельным нагрузкам.
Расчет для АТС-1:
Расчет для АТС-2:
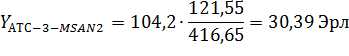
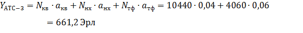
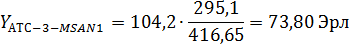
Расчет для АТС-3:
Расчет для АТС-4:
Таблица 3.2. Интенсивность исходящей нагрузки от абонентов ТфОП
|
Интенсивность нагрузки, Эрл
|
АТС-1
|
АТС-2
|
АТС-3
|
АТС-4
|
|
От абонентов квартирного сектора
|
417,6
|
417,6
|
417,6
|
417,6
|
|
От абонентов нх сектора
|
243,6
|
243,6
|
243,6
|
243,6
|
|
От таксофонов
|
2,1
|
2,7
|
0
|
3,6
|
|
Возникающей на АТС
|
663,3
|
663,.9
|
661,2
|
664,8
|
|
Внутристанционной
|
232,16
|
232,36
|
231,42
|
232,68
|
|
Исходящей от АТС
|
431,14
|
431,5
|
428
|
432,12
|
|
Поступающая на УСС
|
12,93
|
12,95
|
12,84
|
12,96
|
|
Поступающей на ЗУС (включая к СПСС)
|
217,5+36,25
|
217,5+36,25
|
217,5+36,25
|
217,5+36,25
|
Интенсивность исходящей нагрузки от всех АТС фрагмента сети с коммутацией
каналов:
2.2 Расчет интенсивности поступающей нагрузки от абонентов
фрагмента МСС
2.2.1 Интенсивность
поступающей нагрузки на
MSAN 1
Определим интенсивность нагрузки, создаваемую телефонными аппаратами:
Определим
нагрузку на 
от
телефонных аппаратов SIP и LAN:
Суммарная
нагрузка на 
от
абонентов МСС:
.2.2 Распределение
нагрузки от MSAN 1
По
условию 15% нагрузки от поступающей на 
,
замыкается внутри 
через
собственные коммутаторы узла, 20% направлется на 
через
коммутаторы транспортной пакетной сети, а 65% поступает на сеть с КК. Тогда
исходящая нагрузка:
Рассчитаем
нагрузку, которая поступает от 
к другим
MSAN:
Исходящая
нагрузка от 
в сеть с
КК:
Нагрузка
в направлении к УСС для каждой MSANсоставляет 3% от исходящей нагрузки:
Для
определения интенсивности нагрузки в направлении к ЗУС, найдем число абонентов,
которое включается в
MSAN 1:
Определим
нагрузку от 
к ЗУС:
.2.3 Интенсивность
поступающей нагрузки на MSAN 2
Определим интенсивность нагрузки, создаваемую телефонными аппаратами:
Определим
нагрузку на 
от
телефонных аппаратов SIP:
Рассчитаем интенсивность исходящей нагрузки от сетей доступа:
Рассчитаем интенсивность исходящей нагрузки от УПАТС, подключенных по
доступу PRI:
Суммарная
нагрузка на 
от
абонентов МСС:
.2.4 Распределение
нагрузки от MSAN2
Исходящая нагрузка:
Рассчитаем
нагрузку, которая поступает от 
к другим
MSAN:
Исходящая
нагрузка от 
в сеть с
КК:
Нагрузка в направлении к УСС для каждой MSAN составляет 3% от исходящей нагрузки:
Для
определения интенсивности нагрузки в направлении к ЗУС, найдем число абонентов,
которое включается в 
. Сначала
нужно найти число абонентов, подключенных к сети доступа:
Теперь
можно рассчитать суммарное число абонентов:
Определим
нагрузку от 
к ЗУС:
Таблица
3.3. Интенсивность нагрузки от абонентов MSAN
|
Интенсивность нагрузки, Эрл
|
MSAN1
|
MSAN2
|
|
От аналоговых ТА
|
115
|
142,5
|
|
От абонентов УПАТС
|
-
|
144
|
|
От абонентов сетей доступа V5.2
|
-
|
144
|
|
От абонентов SIP,включая
LAN
|
72
|
23,5
|
|
Суммарная нагрузка на MSAN
|
187
|
454
|
|
Внутренняя нагрузка на MSAN
|
28,05
|
68,1
|
|
Нагрузка, поступающая на другие MSAN
|
37,4
|
90,8
|
|
Исходящая нагрузка от MSAN в сеть КК
|
121,55
|
295,1
|
|
Нагрузка к УСС
|
4,77
|
11,58
|
|
Исходящая нагрузка к ЗУС
|
65,45
|
192,5
|
2.3 Распределение номерной ёмкости
Таблица 3.4. Распределение номерной емкости абонентов сети
|
№ п\п
|
Название станции
|
Номерная емкость
|
Нумерация абонентских линий
|
|
1
|
АТС-1
|
14500
|
2-00-00 ч 3-44-99
|
|
2
|
АТС-2
|
14500
|
3-45-00 ч 4-99-99
|
|
3
|
АТС-3
|
14500
|
5-00-00 ч 6-44-99
|
|
4
|
АТС-4
|
14500
|
6-45-00 ч 7-99-99
|
|
5
|
Проектируемый участок МСС
|
10000
|
9-00-00ч9-99-99
|
2.4 Распределение интенсивности исходящей нагрузки
2.4.1 Распределение исходящей нагрузки между АТСЭ
Суммарная интенсивность исходящей нагрузки на проектируемой сети
(фрагментов с КК и с КП):
Интенсивность исходящей нагрузки от каждого объекта сети распределяется
по направлениям межстанционной связи пропорционально распределяемой исходящей
нагрузки от других объектов сети:
В соответствии с формулой распределим интенсивности исходящей нагрузки
для АТС-1:
Распределим интенсивности исходящей нагрузки для АТС-2:
Интенсивность исходящей нагрузки для АТС-3:
Интенсивность исходящей нагрузки для АТС-4:
Общая суммарная нагрузка от сети КК на сеть КП:
2.4.2 Распределение нагрузки от АТСЭ к MSAN
Исходящая нагрузка от АТСЭ на сеть КП распределяется между MSAN пропорционально доле исходящих
нагрузок этих узлов доступа:
Рассчитаем интенсивность нагрузки от АТС-1:
Интенсивность нагрузки от АТС-2:
Интенсивность нагрузки от АТС-3:
Интенсивность нагрузки от АТС-4:
2.4.3 Распределение исходящей нагрузки от MSAN к АТСЭ
Распределим интенсивности исходящей нагрузки от каждого MSAN к АТСЭ фрагмента сети с КК по
формуле:
Рассчитаем
интенсивность нагрузки от 
к АТСЭ:
Рассчитаем
интенсивность нагрузки от 
к АТСЭ:
Результаты
представлены в таблице 3.5. Схема распределения интенсивностей нагрузок MSAN
представлена на рисунке 3.1.
Для
определения числа каналов для каждой АТС сложим интенсивности входящей и
исходящей нагрузок и запишем в таблицу 3.6.
Рис.3.1
Схема распределения интенсивностей нагрузок для MSAN1 и MSAN2, Эрл
Таблица
3.5. Матрица интенсивностей нагрузок между объектами сети, Эрл
|
Объект
|
АТС-1
|
АТС-2
|
АТС-3
|
АТС-4
|
MSAN1
|
MSAN2
|
ЗУС
|
УСС
|
|
|
АТС-1
|
232,16
|
108,1
|
108,02
|
109,06
|
74,44
|
30,66
|
253,75
|
12,93
|
866,12
|
|
АТС-2
|
108,9
|
232,36
|
108,1
|
109,17
|
74,55
|
30,7
|
12,95
|
930,48
|
|
АТС-3
|
107,82
|
107,91
|
231,42
|
108,07
|
73,8
|
30,39
|
253,75
|
12,84
|
926
|
|
АТС-4
|
109,1
|
109,21
|
108,3
|
232,68
|
74,68
|
30,76
|
253,75
|
12,96
|
913,44
|
|
MSAN1
|
73,85
|
73,91
|
73,31
|
74,01
|
28,05
|
37,4
|
65,45
|
4,77
|
213,89
|
|
MSAN2
|
30,41
|
30,44
|
30,19
|
30,48
|
90,8
|
68,1
|
192,5
|
11,58
|
385,12
|
|
ЗУС
|
253,75
|
253,75
|
253,75
|
253,75
|
65,45
|
192,5
|
-
|
-
|
1272,95
|
|
|
915,99
|
915,68
|
913,09
|
917,22
|
224,33
|
357,57
|
1272,95
|
68,03
|
5508
|
Таблица 3.6. Интенсивности входящей и исходящей нагрузок, Эрл
|
Объект
|
АТС-1
|
АТС-2
|
АТС-3
|
АТС-4
|
Сеть КП
|
ЗУС
|
УСС
|
|
АТС-1
|
-
|
217
|
215,84
|
218,16
|
209,36
|
507,5
|
12,93
|
|
АТС-2
|
-
|
-
|
216,01
|
218,38
|
209,6
|
507,5
|
12,95
|
|
АТС-3
|
-
|
-
|
-
|
216,37
|
208,41
|
507,5
|
12,84
|
|
АТС-4
|
-
|
-
|
-
|
-
|
209,93
|
507,5
|
12,96
|
|
Сеть КП
|
-
|
-
|
-
|
-
|
-
|
515,9
|
16,35
|
2.4.4 Расчет числа соединительных линий на направлениях
межстанционной связи
КП цифровых систем коммутации позволяют создавать полнодоступные пучки в
направлении связи. Для расчета ёмкости пучка в этом случае используется первая
формула Эрланга или таблицы Пальма. Первая формула Эрланга применяется, если
нагрузка на одну соединительную линию не превышает 70 Эрл. В случае, когда
нагрузка на одну соединительную линию превышает это значение, число СЛ
определяется делением интенсивности нагрузки на среднее использование одной СЛ,
равное 0,7 Эрл.
Рассчитаем число соединительных линий для всех объектов сети и результаты
запишем в таблицу 3.7:
Для
расчета числа соединительных линий к УСС воспользуемся таблицами Пальма при
величине потерь 
:
Таблица
3.7. Число каналов двустороннего занятия
|
Объект
|
АТС-1
|
АТС-2
|
АТС-3
|
АТС-4
|
Сеть с КП
|
ЗУС
|
УСС
|
|
АТС-1
|
-
|
310
|
309
|
312
|
300
|
725
|
24
|
|
АТС-2
|
-
|
-
|
309
|
312
|
300
|
725
|
25
|
|
АТС-3
|
-
|
-
|
-
|
309
|
297
|
725
|
25
|
|
АТС-4
|
-
|
-
|
-
|
-
|
300
|
725
|
25
|
|
Сеть с КП
|
-
|
-
|
-
|
-
|
-
|
737
|
30
|
2.4.5 Расчет числа ИКМ-трактов
Каждая цифровая соединительная линия ИКМ содержит 30 каналов, поэтому
расчет производится по формуле:
Результаты расчета числа ИКМ-трактов занесем в таблицу 3.8.
Таблица 3.8. Число ИКМ-трактов
|
Объект
|
АТС-1
|
АТС-2
|
АТС-3
|
АТС-4
|
Сеть с КП
|
ЗУС
|
УСС
|
|
АТС-1
|
-
|
12
|
12
|
12
|
11
|
26
|
2
|
|
АТС-2
|
-
|
-
|
12
|
12
|
11
|
26
|
2
|
|
АТС-3
|
-
|
-
|
-
|
12
|
11
|
26
|
2
|
|
АТС-4
|
-
|
-
|
-
|
-
|
11
|
26
|
2
|
|
Сеть с КП
|
-
|
-
|
-
|
-
|
-
|
26
|
2
|
2.4.6 Интенсивность нагрузки от фрагмента сети с КК к
фрагменту сети с КП
Общая
нагрузка от фрагмента сети с КК, поступающая на медиашлюз, определяется как
сумма нагрузок от всех АТС сети и равна 
. Далее
эта нагрузка с медиашлюза поступает на коммутаторы транспортной пакетной сети,
а оттуда на 
.
Определим
нагрузку, поступающую с медиашлюза на
:
Ранее
было подсчитано, что в обратном направлении от 
на
медиашлюз поступает нагрузка 121,5 Эрл и от 
- 295,1
Эрл.
3. Расчет транспортного ресурса мультисервисных узлов связь
.1 Расчет транспортного ресурса мультисервисных узлов доступа
3.1.1 Формулы для расчета
транспортного ресурса
Для подключения абонентов фрагмента сети с КП применяется мультисервисный
узел доступа, который конструктивно представляет собой резидентный шлюз, шлюз
доступа и коммутатор Ethernet. В пакетный коммутатор Ethernet включаются непосредственно все источники нагрузки, работающие по
пакетным технологиям. Для экономии ресурсов транспортной сети в шлюзах
используется компрессия. Для этого применяются различные кодеки. При
использовании кодека типа mв
мультисервисном узле доступа расчет объема транспортного ресурса пакетной сети
для доставки информации пользователей выполняется по формуле:

-
коэффициент использования канального ресурса (для Ethernet 1,25)

-
коэффициент избыточности кодека, зависит от кодека

-
внешняя интенсивность нагрузки от абонентов, подключенных к MSAN

-
скорость передачи кодека типа m при обслуживании речевого вызова, кбит/с
Таблица
4.1. Характеристики различных типов кодеков
|
Характеристика
|
G.711
|
G.729a
|
G.726/24
|
|
Скорость кодека, кбит/с
|
64
|
8
|
24
|
|
Размер речевого кадра, байт
|
80
|
10
|
60
|
|
Общая длина кадра, байт
|
134
|
64
|
118
|
|
Коэффициент избыточности
|
1,675
|
6,4
|
1,97
|
|
Требуемая пропускная способность, кбит/с
|
107,2
|
51,2
|
47,2
|
3.1.2 Транспортный
ресурс между фрагментом сети с КК и
MSAN 1
По условию для преобразования речи в пакетную форму в MSAN применяются кодеки G.729а и G.711. Пусть 70% нагрузки, поступающей на MSAN, обрабатывается с помощью кодека G.729а, а 30% - с помощью кодека G.711.
Вычислим
транспортный ресурс, который необходим для обслуживания нагрузки, поступающей
от
MSAN 1 на сеть
КК с аналоговых телефонных аппаратов, подключенных к
MSAN 2:
В
терминалах VoIP очень часто применяется кодек G.729a,
поскольку он обеспечивает достаточно высокое качество передачи речи и устойчив
к потерям кадров. При использовании кодека G.729a в
пакетных терминалах транспортный ресурс для 
в
направлении сети с КК:
Вычислим
транспортный ресурс для входящей на 
нагрузки.
Необходимо учесть, что часть вызовов в MGW будет
обслуживаться с использованием кодека G.711 (факсимильная информация,
модемные соединения и др.), а остальные вызовы - с помощью кодека G.729a.
Тогда:
Общий
транспортный ресурс для передачи информационной нагрузки между 
и сетью
с КК:
.1.3 Транспортный
ресурс между фрагментом сети с КК и
MSAN 2
Вычислим
транспортный ресурс, который необходим для обслуживания нагрузки, поступающей
от
MSAN 2 на сеть КК с аналоговых телефонных аппаратов,
подключенных к
MSAN 2:
При
использовании кодека G.729a в пакетных терминалах транспортный ресурс для
MSAN 2 в направлении сети с КК:
Вычислим
транспортный ресурс для входящей на 
нагрузки:
Общий
транспортный ресурс для передачи информационной нагрузки между
MSAN 2 и сетью с КК:
3.1.4 Транспортный ресурс для связи MSAN с ЗУС и УСС
Поскольку ЗУС и УСС находятся на территории сети с КК, то нагрузка,
направляемая к ним, поступает сначала на SW, а затем на MGW.
При этом принимаем, что исходящая нагрузка на ЗУС равна входящей.
Определим
необходимый транспортный ресурс 
для
передачи информации к ЗУС и УСС:
Определим
необходимый транспортный ресурс 
для
передачи информации к ЗУС и УСС:
3.1.5 Транспортный ресурс для передачи сигнальных сообщений
Транспортный ресурс MSAN
должен быть рассчитан на передачу помимо пользовательской информации, еще и
сигнальной на базе протоколов H.248/Megaco и Sigtran, которой MSAN обменивается с MGCF.
Таким образом, общий транспортный ресурс шлюза может быть определен как сумма
пользовательской и сигнальной информации по формуле:
Транспортный ресурс для передачи сигнальной информации от различных
абонентов рассчитывается по формулам:
Где

-
коэффициент использования транспортного ресурса при передаче сигнальной
нагрузки, 
, что
соответствует нагрузке в 0,2 Эрл, обслуженной звеном сигнализации.
Примем,
что средняя длина сообщений сигнализации равна 50 байтам, а среднее количество
сообщений в процессе обслуживания одного вызова равно 10. Транспортный ресурс
для передачи сигнальной информации от различных абонентов
MSAN 1:
Транспортный
ресурс для передачи сигнальной информации от различных абонентов
MSAN 1:
Сведем
полученные значения транспортного ресурса для сигнальных сообщений в таблицу
4.2.
Таблица
4.2. Транспортный ресурс для передачи сигнальных сообщений MSAN,
Мбит/с
|
Транспортный ресурс
|
MSAN1
|
MSAN2
|
|
Для передачи сигнальной информации абонентов ТфОП, Мбит/с
|
0,064
|
0,08
|
|
Для передачи сигнальной информации абонентов сетей доступа,
Мбит/с
|
-
|
0,01
|
|
Для передачи сигнальной информации абонентов УПАТС, Мбит/с
|
-
|
0,01
|
|
Для передачи сигнальной информации абонентов SIP, LAN, Мбит/с
|
0,04
|
0,013
|
|
Для обмена сообщениями MEGACO, используемого для управления MSAN, Мбит/с
|
0,104
|
0,102
|
|
Общий суммарный транспортный ресурс на выходе MSAN, Мбит/с
|
0,208
|
0,215
|
Общий
транспортный ресурс мультисервисных узлов доступа состоит из канального
ресурса, необходимого для передачи пользовательской и сигнальной информации. По
условию 15% нагрузки от поступающей на
MSAN1
замыкается внутри
MSAN1, 20% направляется на другие MSAN
через коммутаторы транспортной пакетной сети (SW1 и SW2),
а 65% поступает на сеть КК. Таким образом, для обслуживания информационной
нагрузки на MSAN необходимо выделить также 65% от рассчитанного
сигнального ресурса. При этом сигнальная информация протокола MEGACO,
необходимая для управления MGW, поступает вместе с информационной нагрузкой на MGW,
а сигнальная информация остальных протоколов сигнализации под управлением MGCF
поступает на SGW.
Таким
образом, сигнальный ресурс, который необходим для обслуживания нагрузки,
поступающей от 
на MGW:
Транспортный
ресурс, выделяемый для обслуживания остальной сигнальной нагрузки с помощью
сигнального шлюза:
Сигнальный
ресурс, который необходим для обслуживания нагрузки, поступающей от
MSAN2 на MGW:
Транспортный
ресурс, выделяемый для обслуживания остальной сигнальной нагрузки с помощью SGW:
Кроме
того, для нагрузки, поступающей со стороны сети с КК, необходимо учитывать
сообщения протокола управления медиашлюзами H.248/Megaco.
Приближенно будем считать, что сигнальная информация H.248 требует
дополнительно 4% транспортного ресурса от общего транспортного ресурса
медиашлюза.
Таким
образом, общий транспортный ресурс, выделяемый для обслуживания нагрузки,
поступающей на MGW со стороны сети с КК, может быть вычислен по формуле:
Найдем
общий транспортный ресурс, необходимый для обслуживания нагрузки, поступающей
от сети с КК на
MSAN1 через SW1:
Найдем
общий транспортный ресурс, необходимый для обслуживания нагрузки, поступающей
от сети с КК на
MSAN2 через SW1:
Тогда
транспортный ресурс, необходимый для обслуживания входящей и исходящей нагрузок
MSAN2 к сети с КК на участке сети SW1 -
MGW:
Транспортный
ресурс, необходимый для обслуживания входящей и исходящей нагрузок 
к сети с
КК на участке сети SW1 - MGW:
3.1.6 Транспортный ресурс между MSAN
Определим
нагрузку, которая замыкается между MSAN на сети с КП. По условию это
20% от возникающей нагрузки. При этом взаимодействие между MSAN
происходим через коммутаторы пакетной сети (SW). Найдем
транспортный ресурс, который должен быть выделен для обслуживания нагрузки,
поступающей от ТА, которые подключаются к
MSAN1 по
АЛ или через интерфейс V5.2:
Аналогично
определим транспортный ресурс, необходимый для передачи информационной нагрузки
для пакетных терминалов:
Тогда
общий транспортный ресурс для передачи информации между MSAN
с учетом сигнальной нагрузки (20% от общей сигнальной нагрузки):
Найдем
транспортный ресурс, который должен быть выделен для обслуживания нагрузки,
поступающей от ТА, которые подключаются к
MSAN2 по
АЛ или через интерфейс V5.2:
Аналогично
определим транспортный ресурс, необходимый для передачи информационной нагрузки
для пакетных терминалов:
Тогда
общий транспортный ресурс для передачи информации между MSAN
с учетом сигнальной нагрузки (20% от общей сигнальной нагрузки):
Общий
транспортный ресурс для обслуживания нагрузок между
MSAN1 и
MSAN2:
Тогда
общий транспортный ресурс на участке 
определяется:
Общий
транспортный ресурс на участке 
определяется:
Так
как функция маршрутизации заложена в коммутаторах транспортной пакетной сети,
то нагрузка от MGW поступает на на SW1 и SW2,
которые в зависимости от требуемого направления маршрутизируют сообщения к MSAN.
Тогда транспортный ресурс между коммутаторами SW1 и SW2:
3.2 Транспортный ресурс для передачи сигнальных сообщений SIGTRAN
Сообщения протокола ОКС №7 сети с КК преобразуются в SGW в сообщения протокола SIGTRAN, который используется для переноса
сообщений ОКС №7 при исходящей и входящей связях между сигнальным шлюзом и MGCF.
Канальный ресурс для передачи сообщений протокола SIGTRAN определяется с использованием
методики пересчета разговорной нагрузки в нагрузку ОКС №7, применяемой при
проектировании сетей общеканальной сигнализации:
где

-
коэффициент пересчета местной телефонной нагрузки в нагрузку ОКС №7;

-
скорость передачи звена сигнализации;

-
интенсивность нагрузки звена сигнализации;

-
коэффициент пересчета нагрузки ОКС №7 в нагрузку SIGTRAN.

- общая
нагрузка от/к сети с КК, поступающая на медиашлюз:
Тогда:
Сведем
результаты расчета транспортного ресурса, требуемого для обслуживания объектов
проектируемой сети, в таблицу 4.3.
Таблица
4.3. Транспортный ресурс, требуемый для обслуживания объектов проектируемой
сети.
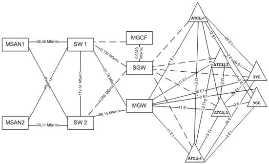
На рисунке 4.1 приведены значения транспортного ресурса для всех участников
сети с КП и канальный ресурс, выраженный в потоках Е1, для телефонной сети с
КК.
Рис. 4.1 Транспортный ресурс для различных участков сети
.3 Расчет производительности MGCF
Основной задачей MGCF
(функции управления шлюзами в подсистеме IMS) является обработка сигнальной информации
обслуживания вызовов и управление установлением соединений. Емкостные параметры
абонентской базы MGCF должны
позволять обслуживание всех абонентов различных типов, подключение которых планируется
в мультисервисные узлы доступа. При этом для обслуживания вызовов могут
использоваться различные протоколы сигнализации. Общая интенсивность вызовов,
поступающих на MGCF от
пользователей проектируемой пакетной сети:
Далее
определим 
-
минимальный полезный транспортный ресурс, с помощью которого MGCF
должен подключаться к пакетной сети для обслуживания пользователей MSAN:
При
расчете производительности MGCF, который обслуживает MGW, используем
формулу:
Требуемая
минимальная производительность MGCF для обслуживания абонентов MSAN и сети с КК:
Интерфейсы
После определения транспортного ресурса подключения определяются
емкостные показатели, т.е. количество и тип интерфейсов, которыми оборудование
шлюза доступа будет подключаться к пакетной сети. Количество интерфейсов,
помимо транспортного ресурса, определяется также топологией сети.
Будем использовать для подключения устройств к транспортной пакетной сети
стандартные интерфейсы, емкостные параметры которых превышают параметры
транспортных потоков. Каждый объект с целью резервирования подключается по
схеме резервирования 1:1. Основываясь на параметрах транспортных потоков,
определим емкостные параметры и запишем результат в таблицу 5.4.
Таблица 5.4. Емкостные параметры подключения.
|
Участок сети
|
Необходимый транспортный ресурс, Мбит/с
|
Интерфейсы
|
|
|
32,26
|
|
|
|
40,16
|
|
|
|
46,12
|
|
|
|
36,4
|
|
|
|
56,73
|
|
|
|
114,78
|
|
4.
Расчет объема оборудования MSAN
4.1 Схемы подключения абонентов ТфОП и МСС для доступа в
Интернет и к услугам IPTV
Для предоставления абонентам ТфОП и МСС доступа в Интернет и к услугам IPTV применяется подключение к
мультиплексору доступа цифровой абонентской линии (DSLAM),показанное на рисунке 5.1.
Рис. 5.1 Схема организации связи для доступа к Интернет и услуге IPTV
Для предоставления абонентам АТС этих услуг DSLAM и оборудование агрегации (коммутаторы L2) устанавливаются в тех же зданиях,
в которых установлено оборудование АТС (рисунок 5.2)
Рис. 5.2. Схема подключения абонентов АТС к DSLAM
Абоненты сети с КП также подключаются к DSLAM, который устанавливается в оборудование MSAN (рисунок 5.3)
Рис. 5.3 Схема подключения абонентов MSAN к DSLAM
4.2
Определения транспортного ресурса для доступа в Интернет и к услугам IPTV для абонентов сети с КП
Количество
абонентов, требующих подключения к сети широкополосного доступа среди абонентов
пакетной сети, составляет 53%. Платы ADSL2+ обеспечивают установление
высокоскоростных соединений, являющихся основой для реализации всех (кроме
голосовых) мультимедийных услуг. Таким образом, число пользователей Интернет
для
MSAN 1:
Требуемый
транспортный ресурс на одного активного абонента равен 2 Мбит/с. Транспортный
ресурс для передачи трафика данных может быть выражен:
По
результатам измерений на действующей сети, средняя скорость доступа в Интернет
в расчете на общее число пользователей составляет 200 кбит/с. При этом
транспортный ресурс, который предоставляется абонентам для выхода в Интернет:
Количество
пользователей, подключенных к услуге IPTV, составит 27%:
По
результатам измерений на действующей сети средняя скорость доступа к этой
услуге для каждого абонента составит 2,5 Мбит/с. Тогда общий транспортный
ресурс, который должен быть выделен абонентам для предоставления этой услуги:
Таким
образом, для предоставления абонентам
MSAN1 доступа в Интернет и к услугам IPTV
необходимо к ранее определенному транспортному ресурсу в направлении 
выделить
дополнительно 396,6+2525=2921, 6 Мбит/с.
Проведем
такой же расчет для
MSAN 2:
Таким
образом, для предоставления абонентам
MSAN2 доступа в Интернет и к услугам IPTV
необходимо к ранее определенному транспортному ресурсу в направлении 
выделить
дополнительно 1166+7425=8591 Мбит/с.
4.3 Определения транспортного ресурса для доступа в
Интернет и к услугам IPTVдля
абонентов сети с КК
Доля абонентов АТС, требующих подключения к сети Интернет, составляет
40%. Число пользователей Интернет для АТС-1:
При этом общая скорость, которая предоставляется абонентам для выхода в
Интернет:
Количество пользователей, подключенных к услуге IPTV, для АТС-1 составит 7% от общего числа абонентов:
Таким
образом, для предоставления абонентам 
доступа
в Интернет и к услугам IPTV необходимо в направлении коммутаторов транспортной
пакетной сети выделить ресурс 1,16+7,25=8,41 Гбит/с.
Расчет
и результат для станций АТС-2 и АТС-3 аналогичен и совпадает, т.к. число
абонентов этих станций равно между собой.
Для
увеличения надежности каждая АТС подключается одновременно к двум коммутаторам
транспортной пакетной сети.
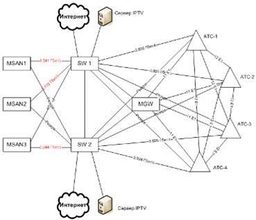
Схема
транспортного ресурса, который необходим для обслуживания всех абонентов сетей
с КК и КП представлена на рисунке 5.4.
Рис.
5.4 транспортный ресурс для различных участков сети с учетом услуг доступа в
Интернет и IPTV
После
расчета транспортного ресурса определим количество и типы интерфейсов, которыми
оборудование будет подключаться к пакетной сети. Будем использовать стандартные
интерфейсы, емкостные параметры которых превышают параметры информационных
потоков, т.к. коэффициент использования транспортного ресурса не должен
превышать 80%. Каждый объект с целью резервирования подключается к резервным
интерфейсам по схеме резервирования 1:1.
4.4 Расчет необходимого объема оборудования
Рассчитаем число плат, необходимых для подключения различных абонентов
для каждого MSAN.
4.4.1 Число
плат для
MSAN 1
Число
плат ADSL2+. Ранее было почитано, что число абонентов,
использующих Интернет, равно 
. Так как
в одну плату ADSLвключается 48 абонентских линий, то потребуется
следующее число плат:
Число
плат POTS. На плате POTS реализовано 64 порта для
традиционной аналоговой телефонной связи. Эта плата обеспечивает поддержку всех
необходимых речевых услуг, играет роль моста между сетями с КК и КП. Плата
работает под управлением TDM коммутатора под управлением протокола V5.2,
реализуемому платой шлюза доступа или программного коммутатора с использованием
протоколов MGCP, H.248, SIP. Для подключения 2300 абонентов потребуется:
Плата
оптоволоконных линий FastEthernet. Для подключения LANи абонентов SIP,
включенных в MSAN, потребуется 1 плата FastEthernet.
Таким
образом, потребуется 78 плат для подключения абонентов
MSAN 1.
Далее
произведем укомплектования платами секций MEA20 для
MSAN 1. Для надежности будем применять схему с двойным
резервированием. Поэтому максимальное число плат, которые можно будет
разместить в одной секции, равно 18. Тогда 
будет
включать в себя пять секций MEA20,которые показаны на рисунке 5.5.
.4.2 Число
плат для
MSAN 2
Число
плат ADSL2+. Ранее было почитано, что число абонентов, использующих
Интернет, равно 
. Так как
в одну плату ADSL включается 48 абонентских линий, то потребуется
следующее число плат:
Число
плат POTS. На плате POTS реализовано 64 порта для
традиционной аналоговой телефонной связи. Эта плата обеспечивает поддержку всех
необходимых речевых услуг, играет роль моста между сетями с КК и КП. Плата
работает под управлением TDM коммутатора под управлением протокола V5.2,
реализуемому платой шлюза доступа или программного коммутатора с использованием
протоколов MGCP, H.248, SIP. Для подключения 2400 абонентов потребуется:
Число
плат шлюза доступа (AGW).Так как в один порт платы шлюза доступа включается
до 16 трактов Е1, определим число портов для подключения абонентских устройств
по интерфейсам V5.2:
Плата
оптоволоконных линий FastEthernet. Для подключения абонентов SIP, включенных
в MSAN, потребуется 1 плата FastEthernet.
Таким
образом, потребуется 108 плат для подключения абонентов
MSAN 1.
Далее
произведем укомплектования платами секций MEA20 для
MSAN 2. Для надежности будем применять схему с двойным
резервированием. Поэтому максимальное число плат, которые можно будет
разместить в одной секции, равно 18. Тогда
MSAN
1 будет включать в себя шесть секций MEA20,которые показаны на рисунке
5.6.
сеть сигнальный интернет абонент
Список литературы
1 Маликова Е.Е., Михайлова Ц.Ц., Пшеничников А.П. «Расчет
оборудования мультисервисных сетей связи». - 2-е изд., испр. - М.: Горячая
линия - Телеком, 204. - 76 с.: ил.
Деарт В.Ю. «Мульсервисные сети связи. Ч. 2: Протоколы и
системы управления сеансами (Softswitch/IMS)». - М.: Брис-М, 2011
Лившиц Б.С., Пшеничников А.П., Харкевич А.Д. «Теория
телетрафика». - М.: Связь, 1979. - 224 с.