Курсовая работа
"Расчет
газовой холодильной машины, работающей по обратному циклу Стирлинга"
Введение
Начало промышленного применения криогенных температур относится к 20-м годам прошлого столетия. Послевоенные годы характеризуются значительным расширением областей применения криогенных машин и установок. Криогеника формируется как самостоятельная отрасль науки и промышленности. В настоящее время криогенные машины применяют в химической промышленности, металлургии, радиоэлектронике, авиации, космонавтике, медицине и сельском хозяйстве. Формируются новые научно-технические направления, такие как криоэлектроника, криоэнергетика, криофизика, криобиология. Криогенные машины стали важным инструментом исследований, проводимых в различных отраслях науки. Исследования свойств материалов при низких температурах позволили открыть ряд новых явлений.
Период бурного развития криогенной техники начался в 50-е годы. Он ознаменован появлением новых машин, новых циклов; высокоэффективных теплообменных аппаратов и теплоизоляционных материалов. Именно в 50-е годы начали применять криогенные газовые машины (КГМ). Так, в 1954 г. фирмой "Филипс" (Голландия) создана КГМ для ожижения воздуха, в которой реализован принцип действия, заложенный в двигателе Стирлинга. В 1959 г. в США созданы КГМ, оригинальные по принципу действия, с большим ресурсом. В 1965-1979 гг. в СССР и ряде других стран созданы первые образцы теплоиспользующих КГМ. В 1970-1975 гг. в Омском политехническом институте созданы КГМ с упругой перегородкой. В 1975-1980 гг. в СССР и США созданы образцы КГМ со свободным вытеснителем; в отечественных машинах роль вытеснителя выполняет газовый столб. Вместе с тем рассматриваемый период характеризуется резким повышением эффективности КГМ, улучшением массогабаритных характеристик и повышением долговечности машин. Все это стало возможным благодаря совершенствованию технологии и многочисленным исследованиям в СССР и за рубежом.
На рис. 1 представлена КГМ с ромбическим приводом.
Рисунок 1 - ГХМ с ромбическим приводом
Криогенные газовые машины (КГМ) относятся к классу поршневых. Характерной особенностью КГМ является то, что изменяющиеся объемы полостей расширения и сжатия постоянно гидравлически связаны с объемами теплообменных аппаратов. Утверждение о том, что теплообменные аппараты расположены в "мертвых" объемах машин, нельзя считать корректным, так как протекающие в аппаратах процессы отличны от процессов в мертвых объемах традиционных поршневых машин.
В теплообменных аппаратах КГМ производится регенерация теплоты, подвод и отвод теплоты от рабочего газа машины к внешним тепловым источникам. Блок теплообменных аппаратов КГМ, как правило, состоит из одного или нескольких аппаратов внешнего теплообмена (АВТ) и одного или нескольких регенераторов. Аппараты внешнего теплообмена предназначены для передачи теплоты от среды с более высокой температурой к среде с низкой температурой, т. е. для обеспечения связи рабочего газа машины с внешними тепловыми источниками.
Регенератор в КГМ является обязательным элементом и выполняет роль своеобразного "теплового аккумулятора", который попеременно получает и отдает теплоту протекающему через аппарат рабочему газу. Этот "тепловой аккумулятор" обладает специфическими свойствами: значительным перепадом температур на концах, зависящим от температур внешних тепловых источников; большой тепловой нагрузкой; высокой эффективностью передачи теплоты.
Принцип действия криогенной газовой машины рассмотрим
на примере одного из вариантов конструкции машины Стерлинга, схема которой
приведена на рис. 2. Машина имеет цилиндр с двумя противоположно расположенными
поршнями 1 и 7. Между поршнями расположены теплообменник нагрузки 3
("мертвый" объем Vтн, температура стенки Тх),
регенератор 4 ("мертвый" объем Vр, среднемассовая температура газа в объеме Тр) и
холодильник 5 ("мертвый" объем Vх, температура стенки Тот близкая к условиям
окружающей среды Т0). Объем 2, расположенный между торцом левого
поршня 1 и теплообменником нагрузки 3, называют полостью расширения или
детандерной полостью Vд. Объем 6 между холодильником 5 и
торцом правого поршня 7 называют полостью сжатия или компрессорной полостью (Vк), При перемещении поршней 1 и 7 объемы рабочих
полостей Vд. и Vк изменяются от своих минимальных
значений до, соответственно, максимальных - Vод. и Vок. При этом газ постоянно течет в том или другом направлении
в холодильнике 5, регенераторе 4 и теплообменнике нагрузки 3. В первом аппарате
газ непрерывно взаимодействует с тепловым источником с температурой Тот,
во втором - с насадкой регенератора с промежуточными температурами
(температурный градиент между торцевыми поверхностями регенератора равен Тот
- Тх) и в третьем - с тепловым источником с температурой Тх.
Рисунок 2 - Принципиальная схема машины Стирлинга и реализация рабочего
цикла: а - положение поршней в основных точках цикла; б - диаграмма
"время-перемещение - объем"; в - р-V диаграмма цикла
Рассмотрим рабочий цикл машины. Предположим, что в начале цикла компрессорный и детандерный поршни 7 и 1 находятся в крайнем правом положении (фаза I); в этом случае рабочее тело машины находится в основном в компрессорной полости 6, а также в блоке теплообменных аппаратов (рис. 2, а, б).
Его объем максимальный, давление соответствует точке 1 на р-V диаграмме (рис. 2, в). Во время процесса сжатия 1-2 компрессорный поршень 7 движется влево, а детандерный поршень 1 остается неподвижным - фаза II на диаграмме перемещения (рис. 2, б). Рабочее тело сжимается в компрессорной полости 6, давление газа увеличивается, а теплота сжатия Qк отводится от газа в холодильнике 5 в окружающую среду.
В процессе 2-3 оба поршня движутся одновременно таким образом, что объем между ними остается постоянным (фаза II). При переталкивании из компрессорной в детандерную полость рабочий газ охлаждается в холодильнике 5 и далее, непрерывно взаимодействуя с пористой теплоемкой насадкой регенератора, охлаждается от Тот до Тх. Постепенное уменьшение температуры газа при прохождении его через насадку при постоянном суммарном объеме вызывает уменьшение его давления (процесс 2- 3 на рис. 2, в). Компрессорный поршень 7 достигает своего левого крайнего положения.
В процессе расширения 3-4 детандерный поршень 1 продолжает свое движение влево - объем расширительной полости Vд увеличивается и достигает максимальной величины Vод; компрессорный поршень остается неподвижным в левой крайней точке вблизи холодильника (фаза III). С увеличением объема в системе происходит уменьшение давления и температуры рабочего газа.
Замыкающим процессом цикла является процесс 4-1, во время которого поршни синхронно перемещаются вправо, переталкивая рабочий газ из полости расширения в компрессорную полость при постоянном объеме - фаза IV. При прохождении газа через теплообменник нагрузки 3 к нему подводится теплота Qх от внешнего теплового источника Тх. При прохождении через пористую насадку регенератора рабочий газ нагревается, отнимая теплоту, аккумулированную насадкой во время процесса 2-3, и достигает уровня температур Тот.
Все известные в настоящее время КГМ принципиально состоят из двух узлов.
В табл. 1Ф машины разделены на группы в зависимости от типа узла, выполняющего
роль компрессора, и на ряды в зависимости от типа узла, являющегося генератором
холода (детандером). Первая буква в обозначении машин соответствует названию
группы, вторая - названию ряда. Многоступенчатые машины имеют две или три
детандерные полости, объемы которых синхронно меняются в течение цикла, т. е.
такие полости, по существу, всегда можно заменить одной эквивалентной полостью.
В связи с этим классификация машин по числу ступеней охлаждения не может иметь
принципиального значения. В предлагаемой классификации многоступенчатые машины
маркируются теми же буквами и цифрой, указывающей число ступеней. Например,
двухступенчатую КГМ Стирлинга обозначают ПВ-2, а трехступенчатую КГМ
Гиффорда-Мак-Магона - НВ-3.
Таблица 1Ф - Классификация криогенных газовых машин
Группа
Ряд
П
В
К
Н
НП
НВ
НК
П
ПП
ПВ
ПК
В
ВП
ВВ
ВК
К
КП
КВ
КК
Температурный уровень - Т = 85 К;
Начальная температура - Т0 = 300 К;
Холодопроизводительность - Q =
950 Вт;
Число ступеней - одна;
Привод - ромбический симметричный;
Рабочее тело - гелий;
Среднее давление - р = 2,5 МПа;
Частота вращения вала кривошипа - n = 1450 об/мин;
1. Расчет
Максимальный объем полости расширения
где где где Т.к. отношение объемов не может быть отрицательным, то Тогда
В результате
Безразмерный коэффициент Принимаем Подставляя в формулу (1) полученные величины, определим
Максимальный объём полости сжатия
Зная отношение описанных объемов (z =3,378), определяем объем полости сжатия
Диаметр поршня вытеснителя
Для определения диаметра поршня-вытеснителя принимаем на основании
практических данных для данного класса машин Принимаем диаметр поршня вытеснителя Диаметр поршня компрессора
При условии равенства длины шатунов Диаметр поршня компрессора определяется из равенства
откуда
Принимаем Диаметр штока вытеснителя
криогенный газовый машина поршень
Принимаем Величины основных конструктивных элементов
Длину шатунов компрессорного поршня и вытеснителя принимаем Рис. 1 Положение кривошнпно-шатунного Положение кривошнпно-шатунного
механизма в ВМТ поршня компрессора механизма в НМТ поршня компрессора
Положение кривошипа при ВМТ поршня компрессора
показано на рис 1
Положение кривошипа при НМТ поршня компрессора показано на рис 1
Рис. 2
Положение кривошипа при ВМТ вытеснителя показано на рис 2
Положение кривошипа при НМТ вытеснителя показано на рис 2
Угол опережения по фазе движения поршня вытеснителя относительно движения
поршня компрессора
Минимальные углы передачи
прямого хода где обратного хода где Величины максимального хода поршней
При равенстве длины шатунов Ход поршня компрессора от положения ВМТ в зависимости от угла Значения Ход поршня вытеснителя от положения ВМТ в зависимости от угла Значения Таблица I.1. Изменение хода поршня компрессора
и вытеснителя от ВМТ в зависимости от угла поворота кривошипа.
α,
…˚
0
2,103
3,909
10
0,589
6,132
20
0,043
8,747
30
0,432
11,757
40
1,721
15,063
50
3,759
18,682
60
6,498
22,523
70
9,759
26,527
80
13,431
30,609
90
17,342
34,670
100
21,415
38,597
110
25,486
42,255
120
29,490
45,512
130
33,341
48,251
140
36,949
50,312
150
40,271
51,574
160
43,263
51,968
170
45,884
51,429
180
48,107
49,918
190
49,842
47,463
200
51,129
44,121
210
51,838
40,018
220
51,949
35,301
230
51,376
30,268
240
50,088
24,925
250
48,018
19,740
260
45,129
14,886
270
41,478
10,540
280
37,131
6,896
290
32,278
4,019
300
27,069
1,939
310
21,825
0,646
320
16,709
0,072
330
12,000
0,173
340
7,899
0,886
350
4,563
2,159
360
2,099
3,921
Рис.3 Изменение хода поршня от угла поворота
Изменение объемов полости расширения и сжатия
в зависимости от угла поворота вала
Условие сходимости поршней:
при На основании графика рис. I……
или табличных данных (см. табл. I.1.)
Принимая Результаты расчетов V0 и VK сведены в табл. I.2.
Таблица I.2. Изменение хода поршня компрессора
и вытеснителя от ВМТ в зависимости от угла поворота кривошипа.
α,
…˚
V0, см3
VK, см3
0
14,210
75,154
10
22,240
49,224
20
31,761
33,554
30
42,633
27,983
40
54,709
31,895
50
67,823
44,319
60
81,771
64,031
70
96,308
89,676
80
111,131
119,878
90
125,880
153,335
100
140,137
188,898
110
153,438
225,618
120
165,289
262,764
130
175,191
299,806
140
182,666
336,373
150
187,290
372,200
160
188,722
407,051
170
186,737
440,653
180
181,246
472,622
190
172,317
502,402 160,194
529,217
210
145,293
552,039
220
128,204
569,592
230
109,665
580,401
240
90,528
582,908
250
71,692
575,670
260
54,029
557,632
270
38,287
528,428
280
25,023
488,612
290
14,563
439,728
300
7,010
384,174
310
2,297
324,914
320
0,247
265,114
330
0,636
207,821
340
3,232
155,719
350
7,820
110,973
360
14,210
75,154
Рис. 4 Изменение объемов полостей сжатия и расширения в зависимости от
угла поворота
Определение параметров ромбического привода ГХМ
(С1; С2; А1; А2; А3
и δ)
Определяем по графику (рис …. ) Угол сдвига фаз изменения давления и изменения объема полости расширения
где Изменение давления рабочего тела в машине при изменении угла поворота
кривошипа
Минимальное давление гелия Тогда
Результаты расчетов представлены в табл. I.3 и на графике
Рис. 5 Изменение объемов полостей сжатия и расширения и давления в
зависимости от угла поворота
Табл. I.3. Изменение давления рабочего тела
в ГХМ при изменении угла α
α,
…˚
р, МПа
0
3,47
10
3,47
20
3,42
30
3,33
40
3,21
50
3,06
60
2,90
70
2,74
80
2,58
90
2,44
100
2,30
110
2,19
120
2,08
130
2,00
140
1,93
150
1,87
160
1,83
170
1,81
180
1,79
190
1,79
200
1,80
210
1,83
220
1,87
230
1,92
240
1,99
250
2,08
260
2,18
270
2,29
280
2,43
290
2,57
300
2,73
310
2,89
320
3,05
330
3,20
340
3,32
350
3,42
360
3,47
Теоретическая холодопроизводительность машины
Сопоставляя Тепловой поток в окружающую среду через холодильник
Мощность привода идеального прототипа машины
Мощность привода действительной ГХМ
Количество газа в полостях машины
Количество гелия в компрессорной полости:
Количество гелия в полости расширения:
Количество гелия в холодильнике:
Количество гелия в регенераторе:
Количество гелия в конденсаторе:
Результаты расчетов количества газа по полученным формулам приведены в
табл. I.4. и табл. I.4, и на рис. I. ….
и рис. I. ….
Таблица I.4. Изменение количества гелия в
полостях машины
α,
…˚
GК ·106,
кг
GХОЛ ·106,
кг
GРЕГ ·106,
кг
GКОНД ·106,
кг
G0 ·106, кг
0
420
526
3051
1052
236
10
279
527
3046
1056
369
20
187
523
3003
1034
529
30
143
509
2922
1014
681
40
161
481
2818
978
851
50
215
467
2689
921
1001
60
296
445
2541
883
1148
70
399
417
2401
834
1275
80
491
399
2264
787
1379
90
596
372
2135
739
1477
100
689
344
2028
701
1547
110
798
339
1924
669
1613
120
874
315
1834
635
1653
130
969
307
1761
608
1691
140
1043
299
1699
581
1693
150
1114
283
1639
570
1693
160
1198
281
1604
555
1669
170
1276
263
1586
551
1627
180
1363
273
1579
543
1568
190
1448
273
1571
542
1486
200
1538
275
1581
541
1389
210
1626
277
1608
556
1283
220
1714
289
1646
568
1159
230
1798
287
1684
586
1020
240
1869
305
1757
600
871
250
1917
316
1829 715
260
1948
330
1916
663
572
270
1941
349
2020
691
426
280
1905
363
2135
736
289
290
1818
387
2263
779
183
300
1683
412
2398
824
98
310
1509
441
2534
876
35
320
1290
463
2679
928
6
330
1066
484
2806
968
10
340
833
501
2916
1004
49
350
604
518
3003
1038
127
360
421
527
3050
1053
241
Таблица I.5. Изменение количества гелия в
полостях машины
α,
…˚
Gх, мг
Gг, мг
0
1291
947
10
1423
801
20
1562
705
30
1693
654
40
1814
656
50
1929
683
60
2016
741
70
2097
811
80
2168
891
90
2216
972
100
2250
1045
110
2276
1127
120
2289
1196
130
2297
1264
140
2282
1338
150
2253
1402
160
2214
1474
170
2168
1552
180
2106
1631
190
2027
1719
200
1939
1803
210
1833
1898
220
1719
1991
230
1602
2085
240
1483
2170
250
1349
2233
260
1234
2276
270
1114
2292
280
1023
2272
290
951
2208
300
917
2095
310
908
1943
320
926
1761
330
972
1556
340
1058
1331
350
1168
1131
360
1284
946
Рис.6 Изменения количества гелия в полостях машины
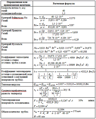
Холодильник ГХМ выполняется в виде трубчатого
теплообменника. В соответствии с принятой компоновочной схемой ГХМ внутренняя
втулка холодильника служит частью цилиндра вытеснителя. Вода омывает трубки, по
которым течет гелии. Принимаем трубки Ø 2x4, материал трубок - сталь Х18Н9Т.
Тепловая нагрузка на аппарат
Qхол = Qт + Qад.сж.
Адиабатные потери (дополнительная работа, затраченная на сжатие гелия в
компрессоре)
При частоте вращения п = 1450 об/мин потери в 1 ч составят
Температура гелия на входе в холодильник Температура гелия на теплом конце регенератора Температура воды на входе Температура воды на выходе Логарифмическая разность температур
Средняя температура воды в холодильнике
Средняя температура гелия в холодильнике
Ниже в таблице даны физические параметры потоков, обменивающихся теплом в
холодильнике
Потоки
рср, МПа
Тср, К
Ср, Гелий
2,45
342,221
5,197
0,296
21,94
0,172
Вода
0,1
297,5
4,174
0,00106
774,765
0,6652
Таблица I.7 Тепловой и конструктивный расчет
холодильника
Расчёт регенератора КГМ
Конструктивно регенератор представляет собой две концентрические втулки.
Пространство между втулками заполняется насадкой. Внутренняя втулка
регенератора используется как часть цилиндра вытеснителя. Из предварительной
компоновки машины принимаем:
Высота регенератора: ……...………… Внутренний диаметр: ……….………………… Мёртвый объём регенератора: …………………… Насадка: …….…… бронзовая сетка 0,05
Диаметр проволоки: …..……………………. Диаметр ячейки: ………………………………... Масса 1 м2 сетки: …..……………………………………. Материал:………… ………………………….. фосфористая бронза
с Шаг плетения сетки: ……….……………... Средний расход гелия за цикл
По графику Минимальное количество гелия в холодном объеме:
Полное количество гелия, прошедшее через верхнее сечение регенератора:
Расход гелия через тёплое (нижнее) сечение регенератора:
Средний расход гелия за цикл:
Полное время одного рабочего цикла:
где Полный расход гелия через регенератор:
Пористость принятой насадки:
Удельная поверхность:
Эквивалентный диаметр насадки:
Конструктивный объём регенератора:
Наружный диаметр регенератора:
Принимаем Объём, занятый металлом насадки:
Масса насадки:
Поверхность насадки:
Средняя температура гелия в регенераторе:
Прямой поток:
Время прямого цикла:
Средняя массовая скорость гелия по прямому потоку:
Удельная массовая скорость потока гелия в свободном сечении регенератора:
Зная отношение Определяем коэффициент теплоотдачи по формуле: Критерий Рейнольдса:
при Критерий Нуссельта:
Коэффициент теплоотдачи:
при Обратный поток:
Время обратного цикла:
Средняя массовая скорость гелия:
Удельная массовая скорость потока гелия в свободном сечении регенератора:
Критерий Рейнольдса:
Критерий Нуссельта:
Коэффициент теплоотдачи:
Коэффициент теплоотдачи:
Тепловая нагрузка на регенератор:
Средняя разность температур между потоками в регенераторе:
Потери за счёт недорекуперации в регенераторе
Примерное значение эффективности (КПД) регенератора:
Колебания температуры насадки за цикл:
при Принимая, что насадка в регенераторе плотно уложена, т.е. Плотность гелия при средних параметрах:
Потери давления по потокам:
Расчёт конденсатора
Конденсатор в проектируемой КГМ в соответствии с компоновкой машины
делается кольцевым. Внутренняя втулка используется как часть цилиндра
вытеснителя. По внутреннему диаметру трубок протекает холодный поток гелия со
средней температурой Принимаем высоту трубок конденсатора Действительная тепловая нагрузка на конденсатор Таблица I.8 Физические параметры потоков
Вещество
Воздух
105
827
13,64
143,7
204,66
------
Гелий 11,612
7,64
10,078
------
5,22
Коэффициент теплоотдачи от конденсирующегося воздуха к стенки определяем
по формуле Кутателадзе:
Коэффициент теплоотдачи от гелия к стенки:
Критерий Нуссельта:
Принимаю скорость гелия в трубках Критерий Рейнольдса:
Критерий Прандтля:
Критерий Нуссельта:
Коэффициент теплоотдачи от гелия к стенке:
Определяем температуру стенки и коэффициент теплоотдачи Общая разность температур между конденсирующимся воздухом и потоком
гелия:
Принимаем значения θ от 0,5 К до 5 К.
θ,
град
0,5
1
0,5
2
2,5
3
3,5
4
4,5
5
q1, Вт/м
3,329
5,598
7,588
9,415
11,130
12,761
14,325
15,834
17,296
18,718
q2, Вт/м
3,229
6,457
9,686
12,915
16,143
19,372
22,601
25,829
29,058
32,287
Рис.7 Графическое определение удельного теплового
потока конденсатора
По графику находим
θ = 3 К
q = 13 Вт/(м ∙ К)
Уточняем вычисленные раннее значения
Коэффициенты теплоотдачи
Коэффициент теплопередачи, отнесенный к внутренней
поверхности трубок
Необходимая поверхность теплообменника
F = Q/(k·∆T) = 1200/(2166,67·5) = 0,098 м2
Принимаем с 20% запаса F = 0,118 м2
Большая часть вновь созданных машин является
реализацией идей, высказанных учеными и инженерами в прошлом столетии.
Например, возможность использования двигателя Стирлинга в качестве холодильной
машины была выявлена Дж. Гершелем в 1834 г. Такие машины успешно
эксплуатировались в пищевой промышленности. К началу прошлого столетия они были
полностью вытеснены более эффективными паровыми холодильными машинами. Машины
В. Гиффорда являются реализацией идей Сольвея, высказанных в 1886 г. Но при том
уровне знаний в области термодинамики и теплопередачи, а также уровне развития
промышленности они не могли стать конкурентоспособными, поэтому к 30-м годам
нашего столетия такие машины были полностью забыты. Их изобретали заново.
Нередко авторы новых машин узнавали об идеях прошлого из выступлений дотошных
оппонентов, отстаивающих приоритет своей страны. Следует особо подчеркнуть
вклад наших современников. Без теплообменных аппаратов, разработанных Келлером
и Джонкерсом, машину Стирлинга можно было использовать лишь в механических
игрушках. Без работ Гиффорда идеи Сольвея считали бы до сих пор рядовым научным
курьезом.
В отечественной литературе криогенными газовыми
машинами (КГМ) принято называть машины, у которых теплообменные аппараты
включены в мертвый объем полостей расширения и сжатия. Заметим, что газ
является рабочим телом для 99% машин других типов. По мнению авторов, удачно
предложение проф. А. М. Архарова называть КГМ - машинами с внутренней
регенерацией теплоты. Более точно специфику рабочего процесса отражает
определение "машины со встроенными аппаратами". Отдавая дань
сложившейся традиции, авторы книги используют установившуюся терминологию, И
лишь в случаях, когда нужно подчеркнуть отличие рассматриваемых машин от машин
других типов, использовано упомянутое определение.
КГМ эквивалентна установке, состоящей из традиционных
машин и аппаратов, и объединяет в одной машине ряд агрегатов. Благодаря этому
упрощена конструкция, уменьшены размеры и масса, улучшены ее эксплуатационные
характеристики. Эти преимущества обеспечивают широкую область применения КГМ в
ряде отраслей народного хозяйства.
Специфика циклов КГМ обусловлена тем, что процессы расширения и сжатия
сопровождаются массообменом между полостями с различными температурами, а также
характеризуются нестационарностью процессов в теплообменных аппаратах. Именно
этими особенностями циклов объясняются затруднения, которые возникают при
математическом описании процессов и экспериментальном исследовании машин. С
другой стороны, опыт Последних лет показал, что в более полном учете специфики
цикла заключен резерв в повышении эффективности разрабатываемых машин.
1. Акулов Л.А., Борзенко Е.И., Новотельнов В.Н.,
Зайцев А.В. "Теплофизические свойства криопродуктов". - СПб:
издательство "Политехника". - 2011. - 243 с.
2. Богданов С.Н., Бурцев С.И., Иванов О.П., Куприянова
А.В. Холодильная техника. Кондиционирование воздуха. Свойства веществ:
справочник, под ред. С.Н. Богданова. 4-е изд., перераб. и доп. - СПб.: СПбГАХПТ,
2009. - 320с.
. Криогенные машины, А.Д. Суслов, Г.А. Гороховский,
В.Б. Полтараус, А.М. Горшков. - М.: Машиностроение, 1982. - 213с., ил
. Новотельнов В.Н. и др. Криогенные машины: учебник
для вузов по спец. "Техника и физика низких температур". - СПб.:
Политехника, 2011. - 335с.: ил
. "Примеры расчетов установок глубокого
охлаждения" под ред. Будневича С.С. - Ленинград:
"Машиностроение". - 1972. - 288 с.
Исходные
данные
, (1)
- теоретическая холодопроизводительность,
,
- коэффициент пересчёта холодопроизводительности, с помощью
которого в первом приближении оценивают несовершенство процессов, протекающих в
ГХМ, и неучтенные потери холодопроизводительности от неидеального теплообмена в
регенераторах, от гидравлических сопротивлений, от теплопритоков по тепловым
мостам и т. д.
- угол фазового сдвига между максимальным давлением и
минимальным объёмом полости расширения,
,
- отношение температур холодильника и ожижителя,
;
- отношение максимально изменяющихся объемов сжатия и
расширения; на основании опыта создания современных ГХМ принимается равным 3,4;
- угол фазового сдвига между максимальным объёмом полости
расширения и максимальным объёмом полости сжатия,
,
- конструктивный угол, принимается равным 75˚;
, принимается равным 0,988;
- диаметр штока вытеснителя;
- диаметр цилиндра, внутри которого проходит шток;
- отношение описанных объемов, которые можно определить из
соотношений:
или
;
;
.
можно определить по формуле
, где
- относительный приведённый "мёртвый" объём
принимается равным 4,4 и разбивается на основании опыта конструирования
подобных машин следующим образом:
- относительный приведенный
"мёртвый" объём компрессорной полости и холодильника;
- относительный приведенный
"мёртвый" объём регенератора;
- относительный приведенный
"мёртвый" объём конденсатора;
.
- среднее давление гелия
об/мин - частота вращения коленчатого вала.
.
.
. Тогда
мм. Ход поршня вытеснителя
мм. Принимаем 50 мм.
( равная длина шатунов принимается,
исходя из условия уравновешивания механизма) ход поршня вытеснителя равен ходу
поршня компрессора, т. е.
=50 мм.
,
мм.
=120 мм.
мм.
мм.
мм. Исходя из принятого соотношения
, радиус кривошипа
мм. Принимаем величину
относительного дезаксиала
, откуда величина смешения кривошипно-шатунного механизма
мм. Принимаемые отношения
и
должны быть такими, чтобы угол
передачи
не снижался до слишком малых
значений. Углы положение кривошипа при крайних положениях поршня компрессора
(точка А) и вытеснителя (точка В).
.
при
:
,
при
:
,
очевидно, что
мм.
т. е.
;
приведены в табл. I.1.
т. е.
;
приведены в табл. I.1.
, мм
, мм
, где
см2;
- изменение хода поршня вытеснителя в зависимости от угла
(см. табл. I.1).
, где
см2;
см2;
- изменение хода поршня компрессора в зависимости от угла
(см. табл. I.1).
- расстояние от нижнего торца вытеснителя, находящегося в
ВМТ, до уровня верхнего торца поршня компрессора, также находящегося в ВМТ,
увеличенное на величину конструктивного зазора
между поршнями;
определяется исходя из условия
сходимости поршней при
=90˚.
, где
;
=90˚
.
=34,666-17,346=17,320 мм.
=1 мм, находим
=
+
=17,320+1=18,320 мм. Тогда
.
.
и уточняем ранее принятое отношение
максимально изменяющихся объемов полостей сжатия и расширения:
,

;
;
, -угол фазового сдвига между максимальным давлением и
минимальным объемом полости расшинения.
- угол фазового сдвига между максимальным объёмом полости
расширения и максимальным объёмом полости сжатия, определяется как разность
углов поворота кривошипа, соответствующих
и
;
;
определяется графическим способом по графику рис. I.….. Тогда:
;
;
.
, где
- корректировочный угол, служащий для определения
,
.
, где
- степень сжатия,
;
МПа.
МПа.
.
Вт.
, принятую в начале расчета, с полученным значением
теоретической холодопроизводительности, можно сделать вывод, что они примерно
равны, коэффициент пересчета холодопроизводительности выбран верно.
10789-3167=7622 Вт.
кВт.
.
.
, где
см3.
;
K;
K.
.
,где
см3.
K;
.
, где
см3.
.
- Количество газа в горячем объеме.
- Количество газа в холодном объеме.
Расчет
холодильника
, где
К - температура гелия в конце адиабатного сжатия
хол = 24,421 Вт
К
расход гелия через холодное (верхнее) сечение регенератора:
;
;
.
,
и
- время прямого цикла;
- время обратного цикла
.
.
=12,5 см., тогда площадь поперечного сечения регенератора:
.
.
,
- влияние относительной длины уже не сказывается;
,
:
.
.
,
:
.
.
.
.
.
.
.
,
Дж/кг К. - средняя теплоёмкость насадки.
( где
- действительная пористость и
- пористость идеально упакованной
насадки), коэффициент сопротивления определяем по формуле:
,
;
.
.
.
.
, а в межтрубном пространстве происходит конденсация воздуха.
; трубки Ø
; материал - сталь Х19Н9Т.
.
- разность температур между конденсирующимся паром и
стенкой.
. Равенство тепловых нагрузок со
стороны конденсирующегося воздуха и потока гелия определяется следующим
образом:
- наружный диаметр трубок.
- внутренний диаметр трубок.
.
Заключение
Список
использованной литературы