15 июля 1932 г. постановлением Коллегии НКПС было принято решение о переходе на плановые виды ремонтов ж/д путей.
В мае 1936 г. (приказ НКПС 79/Ц от 28.05.36 г. и 283/ЦЗ от 31.05.36 г.) была принята новая классификация путевых работ, которая включала реконструкцию пути, капитальный и средний ремонты, текущее содержание.
В 1936 году были организованы 54 машинно-путевых станции для выполнения реконструкции, а также капитального и среднего ремонтов пути.
В середине 1930-х годов была проведена паспортизация путевого хозяйства, что позволило улучшить планирование путевых работ.
Окончательно сформировалась структура управления путевым хозяйством — Центральное управление пути НКПС, службы пути железных дорог (П), дистанции пути (ПЧ).
Дистанции пути имели протяжение около 120 км на двухпутных и до 170 км — на однопутных линиях. Дистанции пути подразделялись на околотки, возглавляемые дорожными мастерами (ПД), а околотки — на рабочие отделения, которыми руководили бригадиры пути (ПДБ) (рис.1.4).

Рисунок 1.4 Околоточная структура организации текущего содержания пути
Для ремонта отдельных элементов пути и деталей, инвентаря и инструмента на дистанциях пути создавали механические мастерские, а в пределах дороги — дорожные мастерские службы пути (ПДМ).
В механизации путевых работ в это время наметились два направления — создание механизмов, инструмента и передвижных источников энергоснабжения для обеспечения и повышения производительности труда, а также высокопроизводительных тяжелых путевых машин.
До реформирования:
1 – уровень – МПС (ОАО «РЖД»);
2 – уровень – Дорога;
3 – уровень – Отделение дороги;
4 – уровень – Предприятие.
После реформирования:
1 – уровень – ОАО «РЖД» - Центральные дирекции;
2 – уровень – Территориальная (региональная) дирекция;
3 – уровень – Предприятие.
Структура главного управления пути в МПС
Главное управление пути (ЦП) осуществляло руководство эксплуатацией и развитием хозяйства пути ж/д транспорта и обеспечивало содержание всех элементов ж/д пути в исправном состоянии, гарантирующем безопасное и бесперебойное движение поездов с установленными скоростями

Отделы Главного управления пути (ЦП): технический, инженерных сооружений, шпал, механизации, планово-аналитический, капитального ремонта пути, комплектации, щебеночных заводов и карьеров, сварочных и наплавочных работ, текущего содержания, защитных лесонасаждений, труда и зарплаты, гидрометеорологии, общий
Структура управления предприятиями и подразделениями путевого хозяйства в МПС

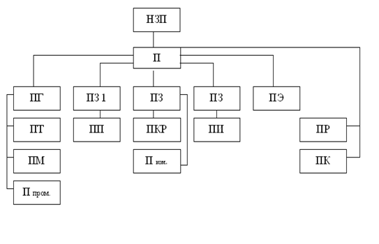
Структура службы пути на дорогах
В управлениях дорог путевым хозяйством ведали службы пути (П).
В службе пути имелись отделы: технический, эксплуатации и текущего содержания, механизации, инженерных сооружений, планово-финансовый, промышленных предприятий, капитального ремонта пути

Служба пути руководила подчиненными ей производственными подразделениями:
- дистанциями пути (ПЧ),
- путевыми машинными станциями (ПМС),
- щебеночными заводами (РПЗ),
- балластными карьерами (ПЧП),
- передвижными и стационарными предприятиями по ремонту рельсов (РСП),
- шпалопропиточными заводами (ПШ),
- путевыми дорожными ремонтно-механическими мастерскими (ПДМ),
- дистанциями лесозащитных насаждений (ПЧЛ),
- передвижными средствами для контроля за состоянием пути (путеизмерительные и дефектоскопные вагоны - ПС).
Служба пути подчинялась руководству дороги и Главному управлению пути в министерстве.
Дороги делились на отделения (НОД), которые руководили производственной и финансовой деятельностью предприятий, находящихся в границах отделения.
В каждом отделении дороги имелся отдел пути (НОДП), ведающий вопросами путевого хозяйства в пределах отделения

Дистанции пути были подчинены в оперативном и производственно-хозяйственном отношении отделу пути отделения дороги и службе пути дороги.
Административная структура дистанции пути

Организационная структура дистанции пути

Работы по капитальному и среднему ремонту пути выполнялись путевыми машинными станциями (ПМС), находящимися в подчинении отделения дороги или службы пути.
Организационная структура путевой машинной станции

Предприятия путевого хозяйства и их основные функции
Дорожные ремонтно-механические путевые мастерские (ПДМ) предназначались для ремонта механизмов и машин, путевого инструмента, элементов верхнего строения пути.
Рельсосварочные поезда (РСП) предназначались для ремонта старогодных рельсов обрезкой, сваркой и наплавкой, а также для сварки новых рельсов.
Шпалопропиточные заводы (ПШ) предназначались для пропитки деревянных шпал и брусьев специальными антисептиками.
Балластные карьеры и щебеночные заводы (РПЗ) обеспечивали предприятия и стройки балластными и строительными материалами (песок, гравий, щебень и др.).
Дистанции защитных лесонасаждений (ПЧЛ) ведали защитными лесонасаждениями вдоль линий железных дорог.
Инфраструктура ж/д транспорта – технологический комплекс, включающий в себя ж/д пути общего пользования и другие сооружения, ж/д станции, устройства электроснабжения, сети связи, системы сигнализации, централизации и блокировки, информационные комплексы и систему управления движением, здания, строения, сооружения, устройства и оборудование.
В 2011 году создается Центральная дирекция инфраструктуры (ЦДИ).

В состав Центральной дирекции инфраструктуры входят:
- управление пути и сооружений (ЦП),
- управление автоматики и телемеханики (ЦШ),
- управление вагонного хозяйства (ЦВ),
- управление электрификации и электроснабжения (ЦЭ),
- управление механизации (ЦДИМ),
- управление диагностики и мониторинга инфраструктуры (ЦДИДМ),
- служба по организации скоростного и высокоскоростного движения поездов (ЦДИСД),
- финансовое управление (ЦДИФ),
- экономическое управление (ЦДИЭ),
- служба безопасности движения (ЦДИРБ),
- служба управления персоналом и социального развития (ЦДИК),
- техническая служба (ЦДИТ),
- служба охраны труда, промышленной безопасности и экологии (ЦДИБТ),
- служба организации и оплаты труда (ЦДИНОТ),
- служба заказчика (ЦДИСЗ).
Структура аппарата управления ЦДРП аналогична аппарату управления ЦДИ.
Основные задачи Центральной дирекции инфраструктуры (ЦДИ):
1) управление технологическим комплексом ж/д транспорта общего пользования;
2) недопущение на инфраструктуру технически неисправного подвижного состава, машин и механизмов, создающих риски причинения вреда объектам инфраструктуры и неисполнения графика движения поездов;
3) обеспечение безопасности движения поездов, охраны труда, пожарной и экологической безопасности;
4) оптимизация и развитие своих производственных мощностей и трудовых ресурсов.
Основная задача Центральной дирекции по ремонту пути – организация всех видов ремонта и реконструкции железнодорожного, земляного полотна и сооружений в объемах, необходимых для безопасного пропуска поездов с установленными скоростями
Схема управления инфраструктурной составляющей железных дорог. Состав предприятий, входящих в инфраструктурную составляющую железных дорог

В дирекцию инфраструктуры (ДИ) входят:
- служба вагонного хозяйства (В),
- служба автоматики и телемеханики (Ш),
- дирекция путевых машин (ДПМ),
- служба пути и сооружений (П),
- служба электрификации и электроснабжения (Э),
- центр диагностики и мониторинга устройств инфраструктуры (ДИЦДМ).
Схема вертикальной структуры управления инфраструктурой

Организационная структура дистанции пути

Организационная структура путевой машинной станции
