Материал: Профессиональные умения и навыки менеджера

Внимание! Если размещение файла нарушает Ваши авторские права, то обязательно сообщите нам

Профессиональные умения и навыки менеджера

Содержание

Введение

1. Построение структуры организации

2. Организационно-правовые формы организации, порядок ее создания и осуществления деятельности

3. Внешняя среда организации

4. Управление внутренней средой организации

5. Принятие управленческих решений

Выводы и предложения

Приложения

Введение

Менеджмент - это умение добиваться поставленных целей, используя труд, интеллект, мотивы поведения других людей.

Управление - это непрерывный процесс воздействия на коллектив, людей для организации и координации их деятельности в процессе производства для достижения наилучших результатов при наименьших затратах.

Цель практики - изучение общих вопросов теории управления непосредственно на предприятии.

Основные задачи:

. Знакомство со структурой аппарата управления предприятия и подразделениями, с опытом организации, планирования и управления, с методами управления трудовыми коллективами;

. Знакомство с внешней среда организации и управлением внутренней средой организации;

. Знакомство с технологией подготовки и принятия управленческих решений, организацией их исполнения, существующей практикой планирования работы членов коллектива и оценкой ее результатов, порядком составления и прохождения служебной документации.

При прохождении практики в ГОУ "Республиканский госпиталь инвалидов Великой Отечественной войны " г. Тирасполь теоретический материал, полученный во время учебы, был закреплен на примере реально действующего предприятия.

Руководитель практики на предприятии Нагиц А.В.

Основной задачей учебной практики по менеджменту является знакомство с основами будущей профессии. Помимо этого учебная практика позволяет будущим менеджерам на практике овладеть первичными профессиональными умениями и навыками.

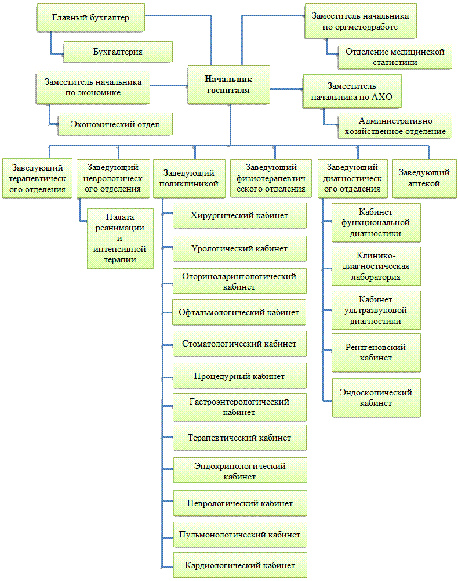
1. Построение структуры организации


ПОЛНОЕ НАИМЕНОВАНИЕ УЧРЕЖДЕНИЯ: Государственное учреждение "Республиканский госпиталь инвалидов Великой Отечественной войны ”

ЮРИДИЧЕСКИЙ АДРЕС: MD-3300 ПМР г. Тирасполь, ул. Юности, 33, тел/факс /+373-533/ 41239,E-mail: angiosurgery @ idknet.com;

р/с 21820907609066 АКБ ПСБ МФО 771878;

В госпитале трудятся в настоящее время 109 врачей, из них 44 врача высшей квалификационной категории, 22 врача - первой квалификационной категории, 12 врачей - второй квалификационной категории. Ежегодно в госпитале получают стационарную помощь около 2 тысяч пациентов, в консультативной поликлинике госпиталя ведется прием по 13 специальностям, работают врачи: терапевты, хирург, невропатолог, уролог, отоларинголог, офтальмолог, сурдолог, гинеколог, эндокринолог, гериатр, психиатр.

Рисунок 1 - Организационная структура ГОУ " ГУ РГИВОВ"

2. Организационно-правовые формы организации, порядок ее создания и осуществления деятельности


ГУ РГИВОВ государственное многопрофильное лечебно-профилактическое учреждение, оказывающее квалифицированную специализированную стационарную лечебно диагностическую и консультативную помощь инвалидам и участникам Великой Отечественной войны, других войн, локальных вооруженных конфликтов, и лицам, приравненным к ним по льготам. Одновременно госпиталь является специализированным учреждением для оказания амбулаторной и стационарной лечебно-диагностической и консультативной помощи по неврологическому, нейрохирургическому, ангиохирургическому и нефрологическому профилю.

На 2-й день Великой Отечественной войны 23.06.1941 г. в г. Пермь (Молотов) был сформирован эвакогоспиталь № 1719, который в годы войны находился в подчинении Уральского военного округа, полевого эвакопункта № 12 Западного фронта, затем второго Белорусского фронта. Десятки тысяч раненых и больных прошли через руки врачей, медсестер, санитарок и других работников госпиталя. После окончания войны эвакогоспиталь № 1719 был свернут со 2-го Белорусского фронта. На его базе в 1945 г. открыт в п. Каменка Молдавской ССР госпиталь для инвалидов отечественной войны. С 1946 по 1960 годы в живописном месте на берегу Днестра проходили лечение инвалиды и участники ВОВ. Главными врачами того периода были: майор Стрельбицкий, гражданские врачи Шерстюк и Егоров Г.В. В 1960 г. госпиталь переводится на другой берег Днестра в с. Сахарна и размещается в переоборудованном помещении сельской школы. Главными врачами госпиталя в те годы были Егоров Г.В., Кициловский Г.Т., Спыну Г.И., Сивуник К.И. Согласно Постановления Правительства СССР в 1968 г "О строительстве Госпиталя для инвалидов Отечественной войны МССР" и в 1969 г. "Об отводе участка под строительство госпиталя в г. Тирасполь" начинается строительство данного учреждения, главным архитектором проекта Б. Халдеев, главный инженер Свердлин. 30 декабря 1976 г. был подписан акт сдачи в эксплуатацию Республиканского госпиталя для инвалидов Отечественной войны, г. Тирасполь, ул. Юности, 33. Акт подписал главный врач К.И. Сивуник, а в январе 1977 г. по приказу № 1 были приняты на работу в госпиталь первые работники: Наталья Андреевна Григорьева Тамара Михайловна Клемпинская Нина Петровна Бабенко В структуру госпиталя на 220 коек вошли: Неврологическое отделение Кардиологическое отделение Гастро-пульмонологическое отделение Ортопедо-травматическое отделение (с операционной) Вспомогательные отделения (лаборатория, рентген-диагностика, лечебная физкультура, стоматологический кабинет, физиотерапевтическое отделение, аптека, пищеблок, клуб, библиотека, хозяйственная часть). Лечебную работу возглавляла заместитель главного врача Каменских К.А., главная медсестра Григорьева Н.А. С 1980 г. по приказу Минздрава СССР № 1040 лечение в госпитале предоставлялось не только инвалидам, но и участникам ВОВ. В тяжелые годы для Республики в 1991-1992 гг. сотрудники госпиталя лечили раненых защитников Приднестровской Молдавской Республики. Около 60 больных после ранений прошли здесь курс лечения. Труд врачей госпиталя отмечен Благодарственным письмом Президента ПМР. С 1995 г. после выхода Закона ПМР "О социальной защите ветеранов" право на лечение в госпитале получило 14 категорий граждан.

3. Внешняя среда организации


Любая организация существует и развивается не в вакууме, а в постоянном взаимодействии с окружающим ее миром или внешней средой. Внешняя среда для организации состоит из отдельных людей, групп или учреждений, предоставляющих ей ресурсы, влияющих на то, как принимаются решения внутри организации, или являющихся потребителями результатов ее деятельности (продукции или услуг). Можно выделить следующие основные элементы внешней среды для современных организаций:

. клиенты/потребители продукции и услуг (рынки сбыта);

. поставщики (рынки ресурсов, в том числе рынок труда);

. конкуренты;

. техника и технология;

. государство;

. общественные организации и группы.

управленческое решение менеджер структура

КЛИЕНТЫ являются ключевой для любой организации группой, поскольку за их счет она существует и развивается. В обыденной жизни понятие клиент ассоциируется с покупателем магазина или посетителем ресторана. На самом деле оно гораздо шире и включает в себя как непосредственных потребителей продукции и услуг (пользователей), так и тех, кто приобретает эти услуги у организации (заказчиков). Во многих случаях потребитель и заказчик не совпадают - для районной поликлиники клиентами являются и люди, обращающиеся за помощью (потребители), и Правительство Республики, финансирующее ГУ РГИВОВ (заказчик). Четкое представление о том, кто является клиентами организации и каковы их потребности, является важнейшим условием успеха организации. Ее цели, структура, системы управления должны отражать эти потребности и обеспечивать их удовлетворение.

КОНКУРЕНТЫ поставляют потребителям сходные с предлагаемыми организацией товары или услуги, приобретают сырье и материалы у тех же поставщиков, привлекают рабочую силу со сходными характеристиками. Ограничивая свободу организации, конкуренция влияет на ее цели, структуру, методы управления.

ТЕХНИКА и ТЕХНОЛОГИЯ выделяются в отдельный фактор внешней среды (в дополнение к поставщикам), поскольку научно-технический прогресс превратился в одну из главных движущих сил развития человеческого общества и его институтов. С одной стороны, современная технология предоставляет организациям колоссальные потенциальные возможности для развития, радикальным образом изменяющие их цели, структуру, системы управления В то же время сегодня технологические достижения организации в гораздо большей степени, чем раньше, доступны другим и создают основу для небывалого уровня конкуренции во всех сферах деятельности.

ГОСУДАРСТВО устанавливает "правила игры" - законы, по которым должны действовать организации, и следит за их соблюдением, тем самым влияя на все аспекты деятельности организации. В последнее время все большее число организаций ощущают на себе воздействие ОБЩЕСТВЕННЫХ ОБЪЕДИНЕНИЙ и ГРУПП (экологов, женских организаций и т.д.), которые становятся постоянным фактором социальной и экономической жизни современного общества.

Очевидно, что результаты влияния на организацию каждого из перечисленных факторов меняются во времени, однако внешняя среда в целом оказывает постоянное сильное воздействие на каждую организацию.

Следствием этого воздействия может стать изменение организационной структуры, пересмотр производственной стратегии.

Важнейшей характеристикой внешней среды, с точки зрения ее влияния на организацию, является СТЕПЕНЬ ИЗМЕНЧИВОСТИ (стабильность против изменчивости). Организации, действующие в стабильной среде, могут позволить себе более долгосрочное планирование, иерархические и формальные системы управления, гарантии занятости и повышения заработной платы. Организации, работающие в резко изменяющейся среде, вынуждены чаще корректировать свои цели, менять стратегию, структуру и т.д. Степень изменяемости внешней среды зависит от особенностей вида деятельности, уровня развития техники и технологии, политической системы. Однако общей тенденцией является повышение степени изменчивости внешней среды, что ускоряет процесс организационных перемен.

4. Управление внутренней средой организации


Внутренняя среда организации - это ситуационные факторы внутри организации. Учреждение является некоммерческой организацией, правом юридического лица, имеет самостоятельный баланс, счета в банках, печать со своими наименованием, бланки, фирменное наименование.

Целью создания учреждения является удовлетворение потребностей в медицинском обслуживании взрослого населения городов ПМР, оказание квалифицированной лечебной и консультативно-диагностической помощи в соответствии с программами обязательного и добровольного медицинского страхования. Проведение профилактической и санитарно-информационной работы среди населения

Для достижения указанных целей Учреждение осуществляет следующие основные виды деятельности:

медицинская деятельность: скорую и неотложную помощь, консультативную помощь, стационарную помощь с обеспечением стандартов качества, обеспечение готовности к работе в экстремальных условиях;

научно-исследовательская медицинская деятельность;

вспомогательная медицинская деятельность;

клинические исследования лекарственных средств;

деятельность, связанная с источниками ионизирующего излучения (генерирующими);

деятельность, связанную с возбудителями инфекционных заболеваний человека;

деятельность, связанную с оборотом наркотических средств и психотропных веществ;

иные виды деятельности.

Учреждение имеет право осуществлять следующие виды платных услуг:

платные медицинские услуги по договору физическим и юридическим лицам;

оказание медицинских услуг по добровольному медицинскому страхованию;

клинические исследования лекарственных препаратов;

услуги, связанные с основной деятельностью по договорам.

Учреждение вправе осуществлять деятельность, подлежащую лицензированию, только на основании полученной в установленном порядке лицензии.

Учреждение вправе осуществлять иную деятельность лишь постольку, поскольку это служит достижению целей, ради которых оно создано, и соответствующую этим целям.

В своей деятельности Учреждение руководствуется законодательством ПМР.

Источниками формирования имущества и финансовых ресурсов учреждения являются:

бюджетные и внебюджетные средства;

имущество, закрепленное собственником или уполномоченным им органом;

доход, полученный от реализации продукции, работ, услуг, а также от других видов разрешенной учреждению хозяйственной деятельности;

амортизационные отчисления;

капитальные вложения и дотации из бюджета;

безвозмездные или благотворительные взносы, пожертвования организаций, учреждений и граждан;

иные источники в соответствии с законодательством ПМР.

Внутренние переменные - это ситуационные факторы внутри организации.

Поскольку организация представляет собой созданную людьми систему, то внутренние переменные в основном являются результатом управленческих решений. Это, однако, вовсе не означает, что все внутренние переменные полностью контролируются руководством.

Внутреннюю среду госпиталя можно рассмотреть, выделяя состав ее элементов и протекающих в ней процессов. К элементам внутренней среды относятся цели, задачи, люди, технологии, информация, структура, организационная культура и другие составляющие.

Цели - конкретные, конечные состояния или желаемый результат, которого стремится добиться группа, работая вместе. Основной целью работы как данной, так и большинства организаций является получение прибыли. Прибыль это ключевой показатель организации.

Задачи - определенная работа, серия работ, которая должна быть выполнена заранее установленным способом в заранее определенные сроки. Задачи непрерывно усложняются по мере роста масштабов производства, требующего обеспечения все возрастающими объемами ресурсов - материальных, финансовых, трудовых и др.

Особое место во внутренней среде организации занимают люди. От их способностей, образования, квалификации, опыта, мотивации и преданности зависят, в конечном счете, результаты работы предприятия. Главный врач больницы уделяет огромное внимание отбору людей, введению их в организацию.

ГУ РГИВОВ использует оплату труда как важнейшее средство стимулирования добросовестной работы. Индивидуальные заработки работников определяются их личным трудовым вкладом, качеством труда, результатами производственно-хозяйственной деятельности фирмы и максимальным размером не ограничиваются. В качестве базы используется тарифная система оплаты труда. Заработная плата работников складывается из: должностного оклада, доплат, премий. Заработная плата выплачивается в сроки: 8 числа каждого месяца. При оплате труда работников применяется повременная оплата, согласно окладам, утвержденных в штатном расписании, размер которых зависит от сложности выполняемой работы и тарифных разрядов.