Материал: Профессиональное развитие персонала в туристской сфере

Внимание! Если размещение файла нарушает Ваши авторские права, то обязательно сообщите нам

обучение вне рабочего места

обучения на рабочем месте;

Эффективное обучение персонала, помимо непосредственного роста прибыли, имеет ряд других не менее важных положительных последствий для организации:

раскрытие потенциала работников, сплочение и улучшение социально-психологического климата коллектива;

увеличение доли рынка;

уменьшение доли брака;

уменьшение текучести кадров;

укрепление преданности сотрудников организации;

обеспечение преемственности в управлении;

привлечение новых сотрудников;

формирование желательных образцов поведения и соответствующей организационной культуры, способствующей успешному достижению организационных целей.

Цель, поставленная в начале курсовой работы, была выполнена.

Для достижения поставленной цели были решены следующие задачи:

Изучение теоретических основ управления персоналом;

Анализ и выявление проблем в системе управления персоналом на предприятии;

Разработка рекомендаций по совершенствованию системы управления персоналом на предприятии.

Список использованных источников и литературы

1. Источники

.1 Опубликованные

1.       Российская Федерация. Конституция (1993). Конституция Российской Федерации: Основной закон. - М.: Юрист, 2010. - 33 с.

2.       Российская Федерация. Законы. Трудовой кодекс Российской Федерации: Федер. закон: [принят Гос. думой 21 дек. 2001 г.: по состоянию на 28 июля 2012 г.]. - М.: 2002. - 77 с.

.        Федеральный закон "Об основах туристской деятельности в Российской Федерации" № 132 - ФЗ от 24.11.1996 (ред. от 03.05.2012)

.2 Web-сайты

1. <#"773684.files/image001.gif">

Приложение составлено автором по материалам исследования

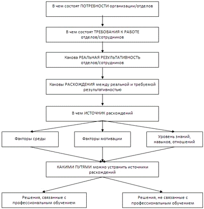
Приложение 2

Схема анализа потребностей организации в профессиональном обучении


Приложение составлено автором по материалам исследования

Приложение 3

Схема взаимодействия участников процесса профессионального обучения


Приложение составлено автором по материалам исследования

Приложение 4

. Укажите имеющееся у Вас образование:

а. Средне специальное

б. Незаконченное высшее

в. Высшее

г. 2 высших образования

2. Каковы Ваши планы на ближайшие 1-2 года?

а. Продолжать работать в той же должности

б. Перейти на следующую должность, не участвуя в программах развития и обучения персонала

в. Перейти работать в другое структурное подразделение

г. Перейти в другую организацию без смены специальности

е. Пройти обучение по программам развития сотрудников с дальнейшим продвижением по службе

3. На Ваш взгляд, способствует ли внедрение программ обучения и развития работников повышению эффективности работы подразделения?

а. Да

б. Нет

в. Затрудняюсь ответить

4. Осведомлены ли Вы об основных аспектах проводимых программ? Знаете ли Вы их предназначение, принципы и другие основные положения ("Профессиональный старт", "Рабочая смена", "Стажер", движение молодых специалистов "Лидер", "Академия наставников", "Университет мастера")?

а. Да

б. Нет

5. Владеете ли Вы какой-либо другой специальностью (кроме своей основной) полученной при участии в программах повышения и развития кадров?

а. Да

б. Нет

в. Планирую в ближайшее время

6. Считаете ли Вы, что в Вашем коллективе задействованы все имеющиеся внутренние резервы для повышения эффективности труда?

а. Безусловно, значительные резервы имеются и они задействованы

б. Задействована большая часть резервов

в. Большинство внутренних резервов не использовано

г. Затрудняюсь ответить

7. Считаете ли Вы обучение и развитие сотрудников Компании неотъемлемым элементом деятельности предприятия в целом?

а. Безусловно

б. Сомневаюсь

в. Нет

8. На Ваш взгляд, возможна ли эффективная дальнейшая работа подразделений без реализации программ развития и обучения кадров?

а. Да

б. Может быть

в. Нет

9. Ваша оценка осуществления программ развития кадров:

а. Отличная

б. Очень хорошая

в. Нормальная

г. Плохая

10. Удовлетворены ли Вы работой бюро подбора и развития сотрудников?

а. Удовлетворен

б. Не удовлетворен

в. Затрудняюсь ответить

Приложение составлено автором по материалам исследования