Материал: Проектирование участка установки по абсорбции-десорбции сероводорода из топливных газов

Внимание! Если размещение файла нарушает Ваши авторские права, то обязательно сообщите нам

При содержании сероводорода в поступающем на обработку газе до 100 мг/м3 использование очистки на основе активных углей может обеспечить его остаточную концентрацию в газе менее 0, 001 %.

Эффективным средством очистки газов от полярных соединений, в частности сероводорода, являются синтетические цеолиты (NaA, CaA, NaX). Поглотительная способность цеолитов по этому компоненту в условиях его концентраций в поступающих на очистку газах, отвечающих парциальному давлению 13, 33; 1, 33 и 1, 13 кПа при 25 оС может достигать соответственно 14-16; 9, 5-10, 5 и 4, 0-4, 8 г на 100 г поглотителя. С увеличением температуры этот показатель синтетических цеолитов снижается, оставаясь, тем не менее, достаточно высоким: при том же содержании сероводорода в газах и температуре 150 оС он достигает 5, 5-7, 5; 2, 0-2, 5; 0, 2-0, 9 г/100г соответственно. Помимо высокой поглотительной способности при низких концентрациях сероводорода в газовых потоках эти адсорбенты характеризуются селективностью его извлечения, в частности, при одновременном присутствии СО2.

Оптимальные результаты использования синтетических цеолитов обеспечиваются при обработке ими газов с содержанием серы 2 %. Концентрация серы в очищаемых ими газах может быть снижена до 1 мг/м3 и ниже.

В практике технологической очистки газов от сероводорода используют различные приемы регенерации насыщенных цеолитов - обработку их диоксидом серы при 315 оС (цеолит катализирует процесс образования из сероводорода и диоксида серы, воды и элементной серы, пары которой конденсируют с последующим сжиганием трети жидкой серы до диоксида серы), десорбцию водяным паром, продувку очищенными от сероводорода газами при 300-350 оС с последующей промывкой газов десорбции водой и направлением их в цикл.[5]

Практическое использование синтетических цеолитов для решения задач санитарной очистки от сероводорода газовых выбросов промышленных производств сдерживается значительной стоимостью этих адсорберов.

В практике очистки от сероводорода технологических газов находят применение и другие твердофазные поглотители, получаемые на основе оксида цинка, оксидов цинка и меди, а также содержащие цинк и медь отработанные катализаторы процессов низкотемпературной конверсии оксида углерода. Поглощение сероводорода этими хемосорбентами основано на следующих реакциях:

H2S + ZnO = ZnS + H2O

H2S + Cu = CuS + H2

H2S +2Cu = Cu2S + H2

Приведенные реакции практически необратимы в интервале температур 200-500 оС, поэтому процессы очистки газов от сероводорода с использованием названных хемосорбентов требуют предварительного нагрева подвергаемых обработке газовых потоков. Отработанные поглотители обычно не регенерируют, хотя восстановление их поглотительной способности, усложняющее и удорожающее соответствующие процессы, возможно, в частности, окислением сульфидов кислородом при 500-550 оС при соблюдении ряда условий, предотвращающих перегрев поглотителя выделяющимся при этом теплом и связанное с этим снижение.

Сорбционные свойства углей могут быть повышены введением в их состав оксидов меди, железа, никеля, марганца, кобальта.

Наряду с традиционными адсорбентами в последние годы разрабатывают поглотители на основе оксидов молибдена, теллура, марганца и карбонатов щелочных металлов.

Абсорбционные методы.

Абсорбция - процесс поглощения газов жидкими поглотителями. Поглощенный газ называется абсорбатом, жидкостный поглотитель абсорбентом. Схематический процесс абсорбции газа можно записать в виде:

Процесс абсорбции всегда сопровождается уменьшением объема системы газ-жидкость за счет растворения газа и выделения тепла абсорбции. Поэтому повышение давления абсорбции и понижение температуры благоприятствует протеканию абсорбции. Можно считать, что в настоящее время ЭА процесс является универсальным для очистки газа от сероводорода и диоксида углерода. Широкое использование ЭА процесса объясняется его преимуществом перед другими способами: ЭА реагирует с сероокисью углерода и сероводорода с образованием легко регенерируемых соединений.

Температура абсорбции: чем ниже температура, тем выше поглотительная способность абсорбента, ниже скорость его циркуляции меньше расход энергии на перекачку и регенерацию раствора. Для хемосорбентов она обычно находится в пределах 30-60ºC, то есть может быть обеспечена с помощью обычной воды для охлаждения регенерированного раствора.

Температуру регенерированного абсорбента подаваемого на верх абсорбера принимают на 2-3 ºC выше температуры уходящего газа, чтобы избежать конденсации тяжелых углеводородов, содержащихся в газе.

Давление абсорбции: определяет физическую растворимость газов в абсорбенте, степень очистки газа, размеры абсорбера. Существенное влияние оказывает давление на конечное содержание извлекаемых компонентов в газе.

Потери абсорбента: включают потери физические, химические и механические. Физические потери - происходят за счет испарения части абсорбента в абсорбере. Химические потери - происходят при образовании нерегенерируемых продуктов реакции абсорбента и газа, а также при термическом разложении. Механические потери - унос абсорбента с газами из-за несовершенства конструкции оборудования, вспенивание абсорбента и т.д.[3, с. 67]

Наибольшее распространение получил метод хемосорбции, обеспечивающий степень очистки до 99, 9 %. В качестве сорбента используются этаноламины. При этом моно - и диэтаноламины извлекают из газов как H2S, так и СО2, а триэтаноламин - только сероводород.

H2 S + N(C2N5 OH) ↔ [(HOC2 H4) NH]+ [ HS]-

Селективными абсорбентами для H2S служат также метилдиэтаноламин, дигликольамин и диизопропаноламин, получившие широкое распространение за рубежом для очистки газов от сероводорода.

Этаноламиновая очистка не позволяет очистить газ до содержания сероводорода < 0, 5 %. Поэтому, для достижения требуемой степени очистки, после этаноламиновой очистки обычно проводят горячую щелочную очистку при температуре 50-80 °С и давлении 2 МПа:

H2S + 2NaOH → Na2S + 2Н2О

Процесс необратим. Это приводит к расходу щелочи, образованию шлама в виде Na2S и потере H2S для дальнейшей переработки.

Характеристика абсорбентов сероводорода и параметры процессов приведены в табл. 1.

Эксплуатация систем очистки газов от H2S аминами связана с рядом трудностей, вызываемых пенообразованием, термическим и химическим разложением реагентов и коррозией. В целом очистка больших количеств высокосернистого газа с применением жидких поглотителей - экономически наиболее целесообразна.

Таблица 1 - Характеристика абсорбентов сероводорода

Абсорбент

Концентрация поглотителя в растворе, %

Температура абсорбции, оС

Степень абсорбции, %

Этаноламины

-

20-50

96-98

Содовый

15-18

40

90

Поташный

20-25

40-50

90-98

Мышьяково-содовый

17, 38

20-45

92-98

Схемы процесса очистки газа водными растворами аминов.

На рис.1 показана основная однопоточная схема абсорбционной очистки газа растворами алканоламинов. Поступающий на очистку газ проходит восходящим потоком через абсорбер навстречу потоку раствора. Насыщенный кислыми газами раствор, выходящий с низа абсорбера, подогревается в теплообменнике регенерированным раствором из десорбера и подается на верх его. После частичного охлаждения в теплообменнике регенерированный раствор дополнительно охлаждается водой или воздухом и подается на верх абсорбера.

Тепло, необходимое для регенерации насыщенного раствора, сообщается раствору в рибойлерах, обогреваемых глухим паром низкого давления. Кислый газ из десорбера охлаждается для конденсации большей части содержащихся в нем водных паров. Этот конденсат-флегма непрерывно возвращается обратно в систему, чтобы предотвратить увеличение концентрации раствора амина. Обычно эту флегму подают на верх десорбера несколько выше входа насыщенного раствора для конденсации паров амина из потока кислого газа.

В схеме предусмотрен экспанзер (выветриватель), где за счет снижения давления насыщенного раствора выделяются физически растворенные в абсорбенте углеводороды и частично сероводород, и диоксид углерода.

Экспанзерный газ после очистки используется в качестве топливного газа или компримируется и подается в поток исходного газа.

Широкое распространение в промышленности получила схема с раздельными потоками подачи в абсорбер регенерированного раствора одинаковой степени регенерации (рис.2). 70-80% раствора подается в середину абсорбера, а остальное количество на верх. Это позволяет снизить затраты энергии на перекачку раствора, а также повысить степень извлечения COS (в случае его наличия в газе), за счет подачи среднего потока раствора с более высокой температурой и осуществления реакции гидролиза COS. Для уменьшения металлоемкости абсорбера иногда верхнюю часть аппарата выполняют меньшего диаметра (рис. 3).

В схеме аминовой очистки газа с высоким содержанием кислых компонентов (рис.4) подача раствора в абсорбер осуществляется двумя потоками, но разной степени регенерации. Частично регенерированный раствор из десорбера подается в среднюю секцию абсорбера. Глубокой регенерации подвергается только часть раствора, которая подается на верх абсорбера для обеспечения тонкой очистки газа. Такая схема позволяет по сравнению с обычной схемой до 10-15% снизить расход пара на регенерации раствора.

При очистки газа с высоким содержанием кислых компонентов целесообразно осуществить двойное расширение (выветривание) насыщенного амина при разном давлении. На первой ступени при давлении 1, 5-2 МПа из раствора выделяется основное количество растворенных углеводородов, что обеспечивает в дальнейшем низкое (<2%) содержание их в кислом газе - это гарантирует высокое качество получаемой серы. Этот поток экспанзерного газа либо используется после очистки от сероводорода в качестве топливного газа, либо компримируется и смешивается с основным потоком очищаемого (сырого) газа.

На второй ступени при давлении, близком к атмосферному, без тепловой регенерации выделяется из раствора поток кислого газа, который, после выделения из него воды и охлаждения, может быть непосредственно направлен на установку получения серы. За счет этого сокращается до 10% расход пара на регенерацию насыщенных растворов амина.

В схеме дополнительно устанавливается насос для подачи насыщенного раствора из второго выветривателя в десорбер, который работает в неблагоприятных условиях (высокая степень насыщения амина кислыми газами и относительно высокая температура раствора) - это недостаток схемы.

При очистке газа, содержащего COS наряду с H2S и СО2, в абсорбере может быть предусмотрена зона поглощения и гидролиза COS, состоящая из пяти-восьми тарелок, куда подается регенерированный раствор амина с повышенной температурой 70-800С.

В отличие от стандартной в указанной схеме охлаждение и конденсация парогазовой смеси, выделяющейся в десорбере, проводятся в верхней части колонны путем непосредственного контакта с флегмой, циркулирующей в замкнутом цикле. Такая схема позволяет снизить коррозию технологического оборудования и сократить количество аппаратов (конденсатор-холодильник, сепаратор и др.).

В отличие от стандартной в указанной схеме охлаждение и конденсация парогазовой смеси, выделяющейся в десорбере, проводятся в верхней части колонны путем непосредственного контакта с флегмой, циркулирующей в замкнутом цикле. Такая схема позволяет снизить коррозию технологического оборудования и сократить количество аппаратов (конденсатор-холодильник, сепаратор и др.).

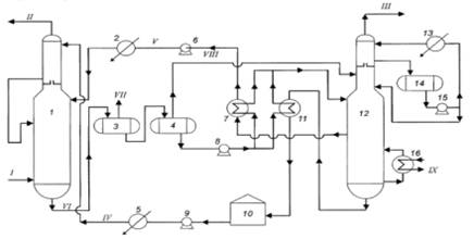
I - газ на очистку; II - очищенный газ; III - экспанзерный газ; IV - кислый газ; V - водяной пар; 1 - абсорбер; 2, 9 - насосы, 3, 7 - холодильники; 4 - экспанзер, 5 - теплообменник, 6 - десорбер; 8 - сепаратор; 10 - кипятильник; 11 - емкость регенерированного амина.

Рисунок 1 - Схема однопоточной очистки газа растворами этаноламинов

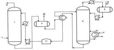
I - газ на очистку; II - очищенный газ; III - насыщенный раствор; IV - регенерированный раствор; 1 - абсорбер; 2 - холодильники.

Рисунок 2 А- Схема аминовой очистки газа с раздельными потоками подачи регенерированного амина с обычным абсорбером. Б - Схема аминовой очистки газа с раздельными потоками подачи регенерированного амина с абсорбером переменного сечения

I - газ на очистку; II - очищенный газ; III - кислый газ; IV - тонко регенерированный амин; V - грубо регенерированный амин; VI - насыщенный амин; VII, VIII - экспанзерные газы; IX - водяной пар; 1 - абсорбер, 2, 5, 13 - холодильники; 3, 4 - экспанзеры; 6, 8, 9, 15 - насосы; 7, 11 - теплообменники; 10 - емкость регенерированного амина; 12 - десорбер; 14 - рефлюксная емкость; 16 - кипятильник

Рисунок 3 - Схема аминовой очистки газа с разветвленными потоками раствора разной степени регенерации

Алифатические спирты являются источником пенообразования (метанол) в абсорбции, что нарушает режим работы аппарата.

Существует несколько методов уменьшения пенообразования:

·   в производственных схемах аминовой очистки газа предусматривается система фильтрации раствора и ввода антивспенивателя в систему.

·   уменьшение ПАВ с сырым газом или раствором ДЭА+МДЭА и удаление их;

·   использование пеногасителей;

·   периодическая промывка и очистка аппарата от шлака;

·   подача регенерированного амина на 2-5 ºC выше температуры уходящего из абсорбера газа для предупреждения конденсации углеводородов [3].

Выводы и обоснование выбора технологической схемы

Как видно из литературного обзора, на сегодняшний день существует достаточно много методов очистки газовых потоков от сероводорода. Как уже было отмечено в литературном обзоре, при выборе метода очистки газа от сероводорода, главным образом необходимо учитывать расход газа, его начальный состав (в том числе наличие других кислых газов), требования к составу очищенного газа и необходимую степень очистки.

На проектируемой установке обрабатывается топливный газ, вырабатываемый различными установками завода. Расход газа составляет до 20000 кг/ч. Этот газ полностью используется на заводе в качестве топлива. Газ состоит из легких углеводородов, незначительного количества азота и водорода и содержит порядка 2, 5 % массовых сероводорода. Сероводород необходимо извлекать и направлять в сероводородный коллектор завода, откуда он забирается другими установками и утилизируется. Требуемая степень извлечения - не менее 99, 7 %.

Расход газа достаточно велик, поэтому необходимо выбрать абсорбционный метод. Окислительные и адсорбционные процессы применяют, как правило, для очистки небольших потоков газа. Окислительные методы не подходят ещё и потому что сероводород необходимо только извлекать.