Материал: Проблемы формирования малого бизнеса

Внимание! Если размещение файла нарушает Ваши авторские права, то обязательно сообщите нам

По итогам 2013 года среднесписочная численность занятых на малых предприятиях (без учета внешних совместителей) в целом по стране снизилась на 0,4% по сравнению с показателем прошлого года и составила 6 337,6 тыс. человек. Удельный вес работников малых предприятий в общей среднесписочной численности занятых за этот период уменьшился на 0,1 п.п. и составил 8,8%.

Количество занятых на малых предприятиях уменьшилось в большинстве федеральных округов. Наибольший спад отмечен в Северо-Кавказском федеральном округе (на 7,2%) и Южном федеральном округе (на 4,6%). При этом доля работников малых предприятий в общей среднесписочной численности занятых в рассматриваемых округах снизилась на 7,0 п.п. и 5 п.п. соответственно. В меньшей степени показатель снизился в Северо-Западном федеральном округе (на 2,6%), Уральском федеральном округе (на 2,1%) и Дальневосточном федеральном округе (на 1,5%).

Вырос показатель только в Центральном федеральном округе (на 2,3%), Сибирском федеральном округе (на 1,6%) и Приволжском федеральном округе (на 1,3%).

Следующий показатель, который будет рассчитан в курсовой работе - объемы оборота малых предприятий по федеральным округам Российской федерации за 2012-2013 г.

Таблица 2.4 Объем оборота малых предприятий за 2012-2013 г, тыс. руб.

Федеральный округ

Оборот малых предприятий, тыс. руб. за 2012г

Оборот малых предприятий, тыс. руб. за 2013г

Темп роста за период, п. п. 2012-2013

Темп прироста, % 2012-2013

РФ

15 116 297 260,6

6 880 027 955

0,45

-54,5

Центральный ФО

5 807 438 936,4

2 571 362 078

0,44

-55,7

Северо-Западный ФО

 1 761 574 527,4

793 339 102

0,45

-54,9

Южный ФО

1 120 969 672,5

501 794 732

0,46

-55,2

Северо-Кавказский ФО

 301 7 95 596,6

12 914 3021

0,43

-57,2

Приволжский ФО

261 907 4891,1

1 299 799 180

0,50

-50,4

Уральский ФО

1 429 664 965,7

660 622 366

0,46

-53,8

Сибирский ФО

1 506 921 260,3

687 531 407

0,45

-54,4

Дальневосточный ФО

 568 857 410,7

 236 436 068

0,42

-58,4


Общий объем оборота малых предприятий в Российской Федерации за 2013 год составил 6 880 027 955 тыс. рублей, что на 54,5% ниже показателя 2012 года.

Наиболее значительный спад показателя отмечен в Дальневосточном федеральном округе (на 58,4%). Также очень сильно сократился оборот в Северо-Кавказском федеральном округе (на 57,2%), Центральном федеральном округе (на 55,7%), Южном федеральном округе (на 55,2%), Северо-Западном федеральном округе (на 54,9), Сибирском федеральном округе (на 54,4%) и Уральском федеральном округе (на 53,8%). Менее всего оборот сократился в Приволжском федеральном округе, хотя тоже составил достаточно большую часть - 50,4%

По моему мнению, настолько резкое сокращение оборота малых предприятий связно с ужесточением законодательства по поводу их деятельности, введение сдачи бухгалтерской отчетности, кризис, связанный с массовым закрытием банков. Малый бизнес - очень хрупкая система и не выдерживает резких изменений.

И последний, но немаловажный фактор формирования и развития малого бизнеса инвестиции в основной капитал.

Таблица 2.5 Объем инвестиций в основной капитал (в части новых и приобретённых по импорту основных средств), тыс. руб.

Федеральный округ

Инвестиции в основной капитал, млн. руб. за 2012 г.

Инвестиции в основной капитал, млн. руб. за 2013г

Темп роста за период, п. п. 2012-2013

Темп прироста, % 2012-2013

РФ

521 545,0

364 477, 6

0,69

-30,1

146 099,7

99 625, 4

0,68

-31,8

Северо-Западный ФО

27 567,5

21 585,7

0,78

-21,7

Южный ФО

76 359,6

52 405,1

0,69

-31,4

Северо-Кавказский ФО

16 312,3

11 155,7

0,68

-31,6

Приволжский ФО

134 778,9

93 814,6

0,70

-30,4

Уральский ФО

26 287,6

18 410,9

0,70

-29,9

Сибирский ФО

81 773,8

57 695,9

0,71

-29,4

Дальневосточный ФО

12 365,6

9 784,5

0,79

-20,9


Объем инвестиций в основной капитал на малых предприятиях в 2013 году в целом по РФ составил 364 477,6 млн. рублей, что на 30,1% ниже показателя 2011 года.

Отрицательная динамика объема инвестиций в основной капитал на малых предприятиях наблюдается во всех федеральных округах, наибольший спад отмечен в Центральном федеральном округе (показатель сократился на 31,8%), в Северо-Кавказском федеральном округе (на 31,6%), в Южном федеральном округе (на 31,4%) и в Приволжском федеральном округе (на 30,4%). В остальных федеральных округах показатель сократился на 20-29%, что характеризует ситуацию в малом бизнесе, как отрицательную.

Судя по данным (Таблиц 2.2, 2.3, 2.4, 2.5) важно отметить, что за последний год часть малого бизнеса резко сократилась. Частично это связано с нестабильной ситуацией во всем мире. На данном этапе своего развития малый бизнес требует к себе большей поддержки со стороны государства, поскольку является самым уязвимым звеном в экономике Российской Федерации.

Также важно отметить, что основная часть малого бизнеса занята в секторе «торговля и услуги», (65 %) и в секторе «строительство» (14%) (Приложение 1). Такое явление дает все шансы на переход многих предпринимателей в «тень». Ведь большинство потребителей предпочтут отремонтировать свой телевизор, например, у частного мастера, который не даст чек, но сделает это значительно дешевле, чем в официально работающей организации. Это приведет к тому, что качество услуг ухудшится, появится много недобросовестных предпринимателей. Дальше правительство ужесточит законодательство, что вызовет очередную волну миграции в теневой сектор экономики тех предпринимателей, которые пытаются еще заниматься честным бизнесом.

Глава 3. Развитие и меры государственной поддержки малого бизнеса в России сегодня

.1 Проблемы и перспективы формирования

Как считают многие общественные деятели малому бизнесу выгоднее пребывать "в тени". Этому способствует политика федерального центра, обложившего мелких предпринимателей явно непосильным единым социальным налогом. Не отстает и региональная власть, упорно стремящаяся все налоги устанавливать по максимальной ставке. А уж в количестве административных барьеров, в числе проверяющих и контролирующих тем более недостатка нет.

Изучив много источников, я выделила несколько проблем, которые возникают на пути формирования, как малых предприятий, так и малого бизнеса, в общем:

Ø  государство и малый бизнес;

Ø  недостаточная подготовленность начинающих предпринимателей;

Ø  недолгий период существования рыночной экономики в стране;

Ø  рынок олигополии;

Ø  низкий уровень инвестирования в малый бизнес.

Проблема № 1. Государство и малый бизнес.

На начальном этапе своего формирования малый предприниматель встречается со многими организационными и финансовыми проблемами:

изучить рынок и определиться с видом деятельности,

найти финансовую поддержку,

снять офис,

получить юридический адрес,

свидетельство регистрации юридического лица,

лицензию на деятельность,

зарегистрироваться в ПФР, ФСС,

открыть счет в банке,

нанять работников и др.

Помимо вышеперечисленного, месяц спустя у предпринимателя возникает обязанность заплатить заработную плату и почти 50% на социальное страхование и пенсию. Также нужно оплачивать налоги в виде НДС, налог на прибыль (если ОСН) и налоги с оборота (если УСН).

Несмотря на все выплаты предприниматель обязан вести и сдавать бухгалтерскую отчетность (с 2013 года) и ежеквартальные отчеты в ФСС, ПФР и налоговую инспекцию.

После всех процедур времени на основную деятельность в принципе не хватает.

Для решения проблемы государству необходимо:

отменить сдачу бухгалтерской отчетности;

вместо квартальных отчетов сделать годовые;

предоставлять для малых предприятий налоговые каникулы (первые 2 года деятельности без оплаты налогов);

Проблема № 2. Недостаточная подготовленность начинающих предпринимателей

Многие люди, не связанные с бизнесом, ошибочно предполагают, что заниматься малым бизнесом это легкое дело. Увольняются с работы и открывают свое общество с ограниченной ответственностью либо регистрируются в качестве индивидуальных предпринимателей. И тут же сталкиваются с такими проблемами, как: неопытность, отсутствие юридической подготовки, неготовности самостоятельно нести расходы и, конечно, неготовности рисковать.

Такой тип проблемы, я думаю, решается индивидуально. Если человек достаточно подготовлен - бизнес растет и процветает, если нет - неопытный предприниматель пробует, разоряется и идет в наемные работники.

Проблема № 3. Недолгий период существования рыночной экономики в стране

Страна, которой всего 23 года, которая пережила настолько резкие изменения и переломы, по определению не может быть успешна во всем. Малый бизнес - очень хрупкий вид деятельности. Он требует устоявшейся рыночной экономики и опыта страны, в которой работает. Нужно вводить различные реформы, следить за тем, как под их влиянием меняется ситуация на рынке.

Я считаю, Россия идет по правильному пути развития. Просто необходимо больше времени.

Проблема № 4. Рынок олигополии.

Эта проблема существует не только в России. Крупные и гигантские компании захватывают сектор, в котором работаю, и не дают возможность малому бизнесу работать и развиваться в данном направлении.

Только государство может решить столь серьезную проблему:

ужесточив законодательство для крупных и гигантских предприятий;

установив ограничения на объемы продукции;

создав комитет по борьбе с олигополистическими компаниями.

Проблема № 5. Низкий уровень инвестирования в малый бизнес.

Инвестирование в малый бизнес - это проблема не только Российской Федерации, но и мировая. Как обсуждалось во второй главе курсовой работы, уровень инвестирования за последний год сократился почти в 2 раза, а в отдельных округах и больше. Такое явление связано с мировыми волнениями, кризисом в Греции, Италии, Испании и других европейских странах. Бизнес теряет доверие, особенно малый. Национальное рейтинговое агентство в 2011 году наградило Россию 130 место в рейтинге инвестиционной привлекательности, что снижает объем инвестиций, особенно в малый бизнес.

Чтоб решить данную проблему, необходимо поддерживать отечественный бизнес и искать инвесторов среди граждан Российской Федерации и стран СНГ.

Также малому бизнесу необходима государственная поддержка, на время мирового кризиса.

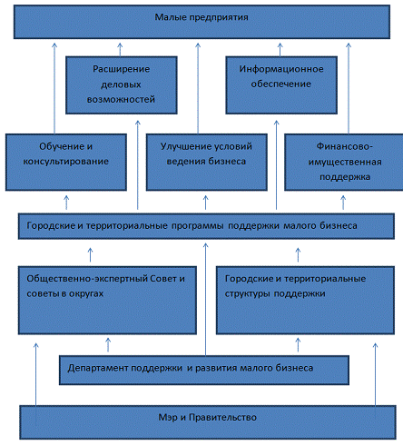
.2 Система государственной поддержки и регулирования

Система государственной поддержки и регулирования малого бизнеса включает в себя:

) формирование инфраструктуры поддержки малого бизнеса;

) финансовая поддержка;

) имущественная поддержка;

) информационная поддержка;

) консультационная поддержка;

) поддержка в области подготовки, переподготовки, повышение квалификации кадров;

) поддержка в области инноваций и промышленного производства;

) поддержка в области ремесленной деятельности;

) поддержка внешнеэкономической деятельности;

) поддержка малых предприятий, осуществляющих сельскохозяйственную деятельность.

Поддержка не может оказываться в отношении :

Ø  кредитных и страховых организаций, инвестиционных фондов, ломбардов;

Ø  деятельности в сфере игорного бизнеса.

Также финансовая поддержка не предоставляется малым предприятиям, осуществляющим производство и реализацию подакцизных товаров, добычу и реализацию полезных ископаемых.

Также к системе государственной поддержки малого бизнес следует отнести возможность выбрать систему налогообложения:

для индивидуальных предприятий (фиксированный платеж, если доходы до 300 000руб /год);

УСН (налог с оборота 6%);

УСН (налог 15 % «доходы-расходы»);

патентная система налогообложения;

ОСН (основная с НДС, налог на прибыль и др.).

Система государственной поддержки и регулирования малого бизнеса

Заключение

Изучив статистические данные могу отметить, что за последние несколько лет ситуация с малым бизнесом резко ухудшилась. Почти в 2 раза сократился объем оборотов малых предприятий, уменьшилась часть занятого населения в данном секторе экономики и, самое главное, снизился объем инвестиций.

Налоговая система и государственная политика в Российской Федерации являются в данной ситуации только тормозом для развития малого бизнеса. Несмотря на то, что действует система государственной поддержки субъектов малого предпринимательства, и из государственного бюджета средств на эти цели выделяется много (2012 г - 800 млн. долл. США, 2013 - 700 млн. долл. США), реально до бизнеса доходит крайне малая часть.

Применение упрощенной системы налогообложения также не может решить проблемы формирования и развития малого бизнеса в стране. Как следствие, сокращается количество малых предприятий, резко уменьшаются количество рабочих мест, рынок захватывают крупные компании. Любое малейшее колебание в экономическом или социальном строе страны резко сокращает объем инвестиций, чем окончательно рушит малый бизнес.

Я считаю, что только государство может создать условия для формирования и развития мелких предприятий, снизить уровень налогообложения, что увеличит число добросовестных налогоплательщиков.

Список литературы:

1.      <#"824658.files/image004.gif">